小米SU7杀出包围圈!一周2400人提车,理想两周比问界多卖3700台
车东西
车东西(公众号:chedongxi)
作者 | 迩言
编辑 | 志豪
小米SU7完整交付首周,卖出2394台车,紧追极氪和蔚来。
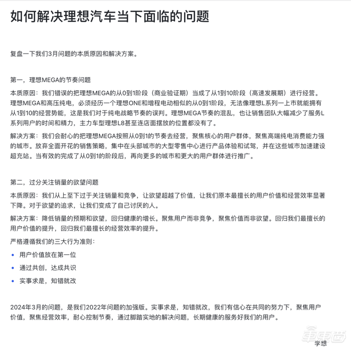
车东西4月16日消息,日前有媒体发布了上周(4月8日~4月14日)国内新能源车型交付数据。
▲上周(4.8-4.14)国内新能源车型交付量(数据来自网络)
同4月第一周相比,比亚迪、小米、理想、特斯拉、问界等车企销量增长明显,仅有极氪周销量明显下滑。
而这份榜单最大亮点之一,就是小米SU7在首个完整交付周,销量超过了定位和售价接近的车型,完成了反围剿!
根据某汽车资讯平台数据,从上周单车型销量对比来看,小米SU7成功打响了“反围剿之战”,超过了其竞争对手极氪001、特斯拉Model 3、智界S7等车型。
▲2024年第15周小米SU7销量与其竞争车型对比(图源易车)
同时,小米汽车的交付量成功超过了交付1611台的小鹏、2222台的腾势,逼近卖车2677台的极氪、2529台的蔚来。
而小米汽车目前只有一款小米SU7,蔚来和极氪都是多款车,小米战斗力可谓是非常强悍。
第二大亮点是,理想周销量超过特斯拉,并再次超过问界!
理想问界双方周销量差距从4月第一周的1437台扩大到2254台,销量差距扩大至1.6倍。截至现在,理想4月销量已经超过问界3700台左右,双方竞争进一步加剧。
更有意思的是,接下来的一周,双方都要拿出最新“核武器”!
理想L6将于4月18日上市,问界新M5将在4月23日发布,共同竞争中国本土新势力销冠的两大车企之间火药味极浓,双方厮杀进入新阶段。
同时值得注意的是,特斯拉小鹏等车企面临销量“阴霾”。
特斯拉周销量提升,但深处裁员、市值蒸发、元老出走等舆论漩涡,难以维持前几年的中国新势力销冠的辉煌。
而小鹏半月销量不到3000台,回归“万辆俱乐部”的难度加大,并在P7特定版本上开启6折卖车。
本月,中国新能源车市动荡进一步加大。
一、雷军称小米SU7超预期 交付有望提前1个月
大热门车型小米SU7,在首个交付完整周交付了2394台,直接比4月第一周翻一番。
▲小米SU7 Max
同时,小米SU7的交付量依旧存在增长空间,据某博主透露,小米SU7的产能将在本周开始提升,预计日产能将增加到400台以上,预计每月的产量将直接达到1.2万台,产能提升也将进一步带动交付量增长。
此外,央视主持人撒贝宁探访小米汽车工厂后发现,76秒就可以做到一辆车下线,这也给用户带来了产能提速的预感。
与此相对应的是,日前多名准小米汽车车主发现,其订单交付时间比锁单时有所提前,其中,交付提前的订单多为顶配版车型SU7Max。
▲网友称小米SU7 Max交付提速
据相关媒体报道,小米汽车客服表示,交付时间会根据订单数量和产能变化进行动态调整,后期会提升产能,加快交付,或提前1-4周。
由此看,小米汽车将成为2024年中国车市的销量黑马,有望达到中国新势力销量前五。
对于新品牌的第一款车来说,小米SU7无疑取得了非常优秀的成绩。
小米创始人兼董事长雷军在今天也发出感慨:“小米SU7发布不到20天,有太多的“万万没想到”,订单确实远超了我们最乐观的预期… …”
虽然如此,但目前摆在小米汽车还有很大的考验,包括是否能如期交付,是否能提供给用户恰如其分的售后服务。
而作为小米SU7的直接对手,上周四智界S7重新发布。
▲智界S7重新发布
智界汽车4月第一周交付1011辆,虽然未透露第二周的订单量,但自从上周四焕新上市后,智界S7上周末两天大定2079台。
▲智界S7周末大定超2000台
而智界S7的生产交付也正式提速。奇瑞官方此前回应,智界S7新工厂一分钟可以生产一辆智界S7。
粗略计算一下,一分钟生产一辆车,一小时生产60辆,一天按十个工作时计算生产600辆,算上周末,月产量可以达到1.8万辆。只要交付跟上,智界S7的每月固定销量会很可观。
二、理想周销成功追上问界 一周内两方新车蓄势待发
理想周销量再次超过问界,销量差拉开超2000台!
上周,理想单周销量增加超1500台,达到7160辆,而问界上周销量不足5000台,双方周销量差距进一步拉大。
截至四月前半月,理想汽车销量已经领先问界超3700多台。
此前,理想汽车曾经一度在每周二发布周报,但随着理想汽车销量多次被问界反超,理想汽车创始人、董事长、CEO李想在3月下旬发布内部信表示,理想汽车需要降低对销量的过分关注,回归健康增长的道路,重点关注用户价值和经营效率。由此,近期,理想汽车都未公开每周销量数据。
▲李想内部信原文
从现在的销量涨势上看,理想汽车内部的一系列调整成功带动了销量增长。
而更令业内振奋的消息是,理想也将在这个月重新进化,两天后推出理想L6,问界汽车也将在北京车展前夕发布问界改款M5。
▲2023款AITO问界M5标准版
赛局未定,理想和问界,到底谁能拿到4月中国本土新势力销量头把交椅?浅浅期待一下!
三、特斯拉半月仅卖车8000台 门店裁员高管出走股价震荡
除了新势力车企创下新纪录外,本次榜单还传递出了一个重要信息,特斯拉周销量恢复,但可能难以回归此前销量暴涨的时期。
上周特斯拉中国销量为6212台,比4月第一周的1907台,增长了4305台。但是半个月来特斯拉中国的销量刚过8000台,与此前差距甚远。
据相关媒体报道,2024年3月,特斯拉中国批发销量为89064辆。而据花旗分析师杰夫·钟曾预计,特斯拉4月销量可能较上月减少60%。
▲等待交付的特斯拉汽车
同时,特斯拉内部状况不容乐观。
日前,特斯拉发布内部信宣布将在全球范围内进行裁员,裁员规模为10%。按照特斯拉去年公布的数据显示,特斯拉在全球共有14万名员工,换算来看,特斯拉本次裁员规模或达到1.4万人。
▲特斯拉裁员外电报道
今天上午,更有博主透露特斯拉在和门店沟通裁员名单了,基本每家店都有人被裁,赔偿标准是N+3。
随之而来的是特斯拉股价崩盘,一夜大跌超5%,市值蒸发304亿美元(约合人民币2200亿元)。
而特斯拉的相关负面信息仍旧接踵而至,两名一线高管在同日宣布离职。
他们分别是特斯拉电池、电机和能源产品工程的高级副总裁德鲁·巴格利诺和特斯拉公共政策和业务发展副总裁的罗汉·帕特尔,前者在特斯拉工作长达18年,更是曾于马斯克共同主持过公司的财报电话会议。
特斯拉现在已经陷入了销量困境,销量神话不再。
四、小鹏半月卖车3000台 部分车型6折开卖
与特斯拉销量不振近况相似的还有小鹏汽车,小鹏汽车上周卖车1611台,连续两周卖车维持在在1000台左右,4月前半月销量仅达到2841台,增长乏力。
面对此等状况,小鹏汽车推出新的入门款车型并在多个地区开启降价。
4月11日,小鹏宣布推出旗下中型SUV小鹏G6的全新580长续航Plus版本。
▲小鹏G6全新580长续航Plus
全新580长续航Plus版本的起售价仅为17.99万元,相较于之前的入门版车型,价格下调了1万元,尝试降价促销。
除此之外,近期网络上还流传一张小鹏P7的促销海报,并有消息称,售价23.99万元的小鹏P7 ,可提供8.4万元现金优惠,还有多种补贴,最后仅售14.09万元,小鹏P7降价近10万元,相当于6折促销。
▲小鹏P7 14.09万起售
而据相关媒体报道,小鹏汽车深圳4S店销售人员表示,仅P7老款车型(2023款586E车型)综合补贴后可以做到14.09万元,现款车型为2024款小鹏P7并没有此优惠。
要知道,今年3月,小鹏汽车销量比上月增长一倍,但才达到了9026台,交付不足万辆。扛起销量大旗的还是新发布的小鹏X9,交付3946台。
▲小鹏X9
可见其他车型P7、P5、G6、G9销量增长乏力,今年全年小鹏的销量压力、库存压力都不小。
结语:多家新势力车企承压
回顾当下车市,小米理想问界高歌猛进,特斯拉小鹏极氪黯然神伤,新势力车企的发展已经呈现出两极分化的局面。
大胆说一嘴,营销代表市场,中国新势力阵营中销量领跑的车企大多自身营销能力就很强,不打广告、仅靠少有的几款老车型降价实在是对销量帮助不大,在多家车企集体内卷,一个接一个革新营销策略的当下,新势力车企需要好好调整下状态了。