新浪财经

IPO:“动储结合”抢占储能先机后,瑞浦兰钧如何继续赢?

砍柴网

关注

在全球新能源汽车的推动下,锂电池赛道早已拥挤不堪,作为入局较晚的后起之秀,从2017年成立到首次实现锂电池的批量交付,瑞浦兰钧能源股份有限公司(以下简称“瑞浦兰钧”)仅用了2年不到的时间。2022年,瑞浦兰钧年营收更是直接突破百亿大关,达146.48亿元。

短时间内的跨越式发展,让瑞浦兰钧这个“速度王者”备受市场关注,近期,瑞浦兰钧继续保持“加速度”向资本市场迈步。目前,公司已由摩根士丹利与中信证券联席保荐,并于12月8日至13日开始招股,若一切顺利,该公司将于12月18日在港交所上市。

招股书显示,瑞浦兰钧背靠世界500强青山集团,是青山集团在新能源产业布局的重要主体,倘若上市成功还将是其旗下首家公开募股企业。

那么,被“镍王”如此看重的瑞浦兰钧,究竟有何实力?

主动拥抱“动储”双赛道,瑞浦兰钧成锂电新黑马?

瑞浦兰钧成立时正值动力电池产业迎来爆发期、储能市场尚未兴起,多数企业专注在动力电池赛道卷生卷死而忽略了储能市场。因此,瑞浦兰钧选择了走差异化路线来抵御风险,成为了业内最早在业务上主动选择“动储结合”的公司。

报告期内的经营情况也反映出,瑞浦兰钧“动储结合”战略发挥出了“1+1>2”的效果。

营收方面,2020-2022年,动力电池和储能电池均处于产业增长期,公司两大产品的销量均保持连续增长,业绩实现高速连增不足为奇。招股书显示,2020年-2022年,瑞浦兰钧动力电池产品销量从1.24GWh增至6.13GWh;储能电池产品销量从0.31GWh增至10.48GWh;营收分别为9.07亿元、21.09亿元、146.48亿元,复合年增长率为301.9%。

而进入2023年,动力电池行业出现产能过剩,动力电池销量同比收窄,储能电池销量同比翻倍增长,“动储结合”战略对于业绩的整体拉动作用更加显现。数据显示,2023年上半年,瑞浦兰钧动力电池装车量仅为1.1GWh,同期储能电池销售量约为3GWh。招股书显示,2023年上半年,瑞浦兰钧营收达65.95亿元,同比增长64%。

从营收占比上也可以反映出,后期,储能电池对于瑞浦兰钧整体业绩的拉动作用不断增强。招股书显示,瑞浦兰钧动力电池产品营收占比分别为74.2%、46.5%、31.7%;储能电池产品营收占比分别为20.1%、40.7%、57.4%。

从结果来看,由于抢先布局,瑞浦兰钧在储能电池的市占率排名也要好于动力电池。据悉,在全球锂离子电池制造商中,2022年及截至2023年6月30日止六个月,按全球储能电池装机量计,瑞浦兰钧市占率分别排名第三及第四;而在中国动力电池产品中,按装机量计,瑞浦兰钧于该两个期间市占率均排名第十。

作为行业后发者,瑞浦兰钧能在短时间内取得如此成就,不仅得益于“动储结合”战略,也离不开资本市场和母公司青山集团的支持。

招股书显示,截止IPO前最后一轮融资,瑞浦兰钧投后估值已达303亿元,投资方包括上汽集团中伟股份、深创投等产业链资方与专业基金;并依靠母公司青山集团的资金来实现产能扩张,截至目前青山集团已累计对瑞浦兰钧投入资金80亿元。

然而,最近几年,不少业内人士均表示,动力电池和储能电池行业产能过剩风险正在持续加剧,行业进入了新一轮的产业淘汰周期。在这种背景下,瑞浦兰钧在招股书中表示,扩大产能依旧是公司IPO募集的用途之一,并继续借力青山集团在东南亚、南美洲、欧洲等地建厂。

那么,动储行业为何会出现产能过剩?瑞浦兰钧在下半场又该如何稳住?

行业淘汰赛加剧,瑞浦兰钧靠什么稳住?

早几年,由于海外储能行业毛利率更高,比亚迪等头部企业的重心也放在了海外,国内储能市场竞争较小。一片蓝海下,国内储能市场得到充分发展,目前我国储能市场增量位居全球第一。

见此良机,头部企业也纷纷转回国内,并利用低价来抢占市场。同时,包括宁德时代、亿纬锂能、国轩高科在内的同行也因为动力电池竞争加剧,逐渐转向利润更为可观的储能领域。

随着入局者逐渐增多,国内储能市场如今也面临产能过剩和报价持续走低的局面。

产能方面,高工产业研究院的数据显示,由于行业扩产积极,当前国内储能电池产能已超200GWh,整体产能利用率从2022年的87%下降到今年上半年的不足50%;报价方面,今年9月储能电池的报价已接近0.4元/Wh;储能系统报价已跌破1元/Wh。

而瑞浦兰钧作为国内最早布局储能电池领域的企业,在初期为了快速抢占市场,便是通过价格上的让步来实现的。数据显示,2019年瑞浦兰钧储能电池产品均价为1.07元/Wh,此后一度下探至0.59元/Wh,2022年上半年出现转机,价格有小幅拉升

原本具备优势的储能电池领域的利润空间一再被挤压,而另一大业务动力电池行业也进入第三轮淘汰赛,行业红利趋于见顶。内卷之下,瑞浦兰钧在业绩上也呈现出了毛利率波动幅度大和持续亏损的风险。

招股书显示,2020年、2021年、2022年及2023年上半年,瑞浦兰钧净亏损分别为5327.9万元、8.04亿元、4.51亿元以及9.20亿元,在三年半的时间里,瑞浦兰钧合计亏损了22.28亿元。同期瑞浦兰钧毛利率分别为12.2%、-15.4%、7.4%以及4.1%。

瑞浦兰钧在招股书中表示,业绩亏损的原因包括原材料价格波动、运营开支增加以及扩大产能导致利用率低,新能源车市场发展状况等因素。

进入2023年,这一情况更加严峻。据悉,瑞浦兰钧目前使用的材料多是此前的高价库存材料,但是由于原材料价格迅速下跌,电池产品售价也随之下降,因此公司存货的可变现净值将低于成本。

面对市场对公司未来何时能实现扭亏的期待,瑞浦兰钧又给出了怎样的答案?

其实,目前,动力、储能电池的产能过剩更多的是一种阶段性的结构性过剩,高性价比的高端产品依旧有着很大的需求缺口。

而不论是动力电池还是储能电池,这两者的高端产品都天然存在技术壁垒,因此,具备技术竞争力的企业,才能够持续享受行业增长红利,最终实现“良币驱逐劣币”。

根据目前国内市场主流电池的属性来看,动力电池和储能电池都可划分在锂电池行业。而锂电行业目前正在进入新一轮的技术迭代期,业内人士也多数认为,未来,谁能解决现有的技术痛点,更快实现产业化布局,谁就拥有改变或重塑产业新格局的力量与历史机遇。

这也是瑞浦兰钧在今年四月宣布“问顶”电池量产落地时,在圈内掀起一波浪潮的重要原因。目前,在磷酸铁锂电池赛道上,制约其发展最多的技术限制是续航里程和量产技术能否实现突破。而瑞浦兰钧发布的“问顶”电池便为这一技术痛点提供了新的解决方案。

对于电动汽车来讲,锂电池能量密度高,意味着续航越长。瑞浦兰钧董事长曹辉也表示:“事实上,锂电池能量密度每一个百分点的提升,都是足以被印刻在锂电发展史上里程碑式的成就。”

据悉,问顶电池系列产品的能量效率比友商高了0.5到1%。而这一突破建立在大量优质原材料供应基础之上。

“镍”是提升锂电池能量密度的重要原材料,其能量密度将直接决定电动汽车续航的长短和储能电站的容量。而瑞浦兰钧的母公司青山集团便是目前业内掌握最多优质“镍”资源的企业。据悉,宁德时代、华友钴业、格林美、上汽集团等企业均与青山集团有着“镍合作”。

背靠手握优质镍资源的青山集团,瑞浦兰钧得以在续航里程方面的突破上名列前茅。据悉,“问顶”158Ah电芯可以使磷酸铁锂主流车型实现700km续航里程。而据市面消息,目前,市场在售的磷酸铁锂电池车型中,比亚迪“汉EV”电池能量密度为150Wh/kg,CLTC续航为715公里;蜂巢能源龙鳞甲电池实现800公里续航。

而在量产工艺方面,瑞浦兰钧的“问顶”电池已经完成量产工艺突破,并获得三款EV车型定点。今年2月,158Ah的LFP电芯搭载整车完成了极寒冬试挑战,今年第四季度将全面交付;而蜂巢能源的龙鳞甲电池已确定搭载两款重磅车型,一款SUV,一款轿跑,将在2023年下半年量产上市。

定点不等于订单,更不等于销量。想要实现“问顶”电池的量产落地,公司仍需要继续扩大产能。据悉,截至9月底,瑞浦兰钧的现金及现金等价物为52.94亿元,仍需要更多资金来满足扩产需求。瑞浦兰钧在招股书也表示,此次IPO的募集金额将有80%的资金用于温州三期工厂、佛山工厂一期、重庆工厂的投资建设。

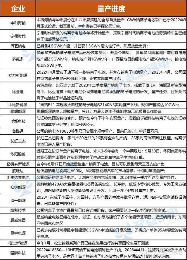
尽管锂电池的使用处于主流,但是由于锂电池的原材料锂资源在全球范围内依旧属于比较稀缺的资源,同时,该资源因为供需失衡而出现暴涨暴跌。因此,行业开始出现将“原材料更加丰富、未来很有可能更具性价比的钠离子电池”作为替代方案的风向。虽然钠电池目前面临着技术瓶颈,但业内的中科海纳、宁德时代等头部企业均在持续加码。截至目前,已经有20多家企业透露钠离子电池量产相关讯息,但真正实现量产出货的企业少之又少。其中,瑞浦兰钧也在招股书中表示,公司正在开发钠离子电池。

而被誉为锂电池最终答案的固态电池,由于其可以弥补现有锂电池的大部分短板,其研发进度一直被业内持续关注,并有业内人士表示,固态电池一旦商业化将对现有的锂电池体系带来颠覆性影响。

但是由于其制作成本较高、循环性能较差以及现有技术限制,距离其实现商业化的日期还有一定距离,国内龙头企业们一边下场布局,一边采取折中策略,研发生产了半固态电池。

而在这方面,瑞浦兰钧也推出了具备竞争力的产品。据悉,瑞浦兰钧介绍,公司已将半固态方形电池的样机交付一家欧洲豪华汽车公司,电池性能测试正在进行中。

综上所述,在青山集团的支持下,瑞浦兰钧在锂电池核心技术上不断取得新突破,公司最新推出的“问顶”电池在性能、续航和量产方面具备一定的硬实力。同时,面对技术的更新迭代,瑞浦兰钧也始终跟随头部企业步伐,在钠离子电池和固态电池等新技术研发上也不曾落下脚步。

总之,动储产业如今面临着低端产品过剩、高端产品稀缺的结构性产能过剩的困境,技术转型势在必行。而瑞浦兰钧为了不被技术迭代的“时代大风”吹倒,依托母公司青山集团的优质“镍”资源,抢先研发出了高端产品“问顶”电池,目前,公司无论在现有的锂电池领域,还是具有更多应用场景的钠离子电池以及固态电池领域,都具备了先进的技术创新能力和巨大的发展潜力。

据悉,同类企业如宁德时代、比亚迪、亿纬锂能、中创新航、孚能科技、欣旺达等均已上市,但被市场普遍认为是瑞浦兰钧的强劲对手——蜂巢能源尚未上市。因此,投资者对于瑞浦兰钧在资本市场的表现也充满更多期待。

截至发稿,宁德时代、比亚迪等头部企业总市值分别为7943亿港元、6340亿港元;亿纬锂能总市值达930亿港元;中创新航、欣旺达、孚能科技等总市值分别为325亿港元、302亿港元、232亿港元。

未来,持续亏损的瑞浦兰钧若想要真正在业内站稳脚跟,还需要尽快通过上市来获得更多的资本助力和更大的舞台,帮助企业持续扩大产能,以实现高端产品的量产落地,从而满足市场对于高端电池产品的需求,为企业和投资者带来更多回报。

作者:斜不了一点

来源:港股研究社

加载中...