新浪财经

2023年石墨烯行业市场现状:行业快速发展,市场规模持续攀升

智研咨询

关注

内容概况:石墨烯因自身优良的电学性能、力学性能、热性能、光学性能而被称为“改变21世纪的神奇材料”。石墨烯行业在中国发展较晚,2013年中国初步实现了石墨烯对传统材料的替代,下游市场逐步打开,主要应用于锂电池和涂料等领域。石墨烯应用技术的进步丰富了下游应用市场,中国石墨烯行业市场规模也随之不断扩大。2022年我国石墨烯产业规模在335亿元左右。

关键词:石墨烯市场规模、石墨烯发展背景

一、行业概况

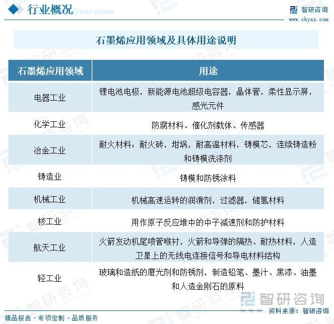
 石墨烯是一种以sp杂化连接的碳原子紧密堆积成单层二维蜂窝状晶格结构的新材料。石墨烯具有优异的光学、电学、力学特性,在材料学、微纳加工、能源、生物医学和药物传递等方面具有重要的应用前景,被认为是一种未来革命性的材料。

 石墨烯常见的粉体生产的方法为机械剥离法、氧化还原法、SiC外延生长法,薄膜生产方法为化学气相沉积法(CVD)。随着批量化生产以及大尺寸等难题的逐步突破,石墨烯的产业化应用步伐正在加快,基于已有的研究成果,最先实现商业化应用的领域可能会是移动设备、航空航天、新能源电池领域。

相比发达国家,中国石墨烯行业起步较晚,至今主要经历了材料发现阶段(2004-2012年)、产业形成阶段(2013-2016年)、研究突破阶段(2017年以来)三个阶段。特别是自2017年以来,中国在石墨烯材料的研究领域不断取得突破,如在实验室内制备出了最小尺寸的纳米通道以及生产出了首款石墨烯基锂离子电池充电宝等。得益于中国政府政策的支持和产业资金的持续投入,中国石墨烯研发水平逐步提高,已进入研发技术突破阶段,中国石墨烯相下游中高端产品的种类在这一时期也呈现增长态势,石墨烯超级电容、石墨烯电子器件以及石墨烯柔性膜等产品相继问世。

 石墨烯属于技术、人才和资金高度密集型的前沿新材料产业,只有跟下游应用深度融合,完全打开应用市场才能快速发展。石墨烯不仅与纺织鞋服、功能涂料、改性橡胶等传统产业发展关系密切,同时与电子信息、航空航天、新能源、生物医药等战略性新兴产业的发展也紧密相关,形成“共生共融、协同发展”的产业生态。“十四五”期间,我国石墨烯产业将进一步发挥改造提升传统产业、培育新兴产业的功能,与相关产业深度融合发展,加速推动我国石墨烯产业化进程,催生一批高速增长的石墨烯企业。

 中国石墨烯行业上游是石墨烯原材料供应行业;中游是石墨烯生产行业;行业下游为石墨烯主要应用行业,主要包括储能材料行业、防腐涂料行业、压力传感器行业、柔性触控屏行业和发热膜行业等。

 中国石墨矿床主要分布于华北地块、扬子地块周缘、天山—兴蒙造山带和秦祁昆造山带,石墨矿产地分布广泛,矿石种类齐全,以晶质石墨为主,隐晶质石墨为次,而储量又相对集中于少数成矿最有利的地区。其中2021年中国石墨产量为73.5万吨,同比增长13.1%。

 石墨烯的研究与应用开发持续升温,石墨和石墨烯有关的材料广泛应用在电池电极材料、半导体器件、透明显示屏、传感器、电容器、晶体管等方面。鉴于石墨烯材料优异的性能及其潜在的应用价值,在化学、材料、物理、生物、环境、能源等众多学科领域已取得了一系列重要进展。

二、发展现状

 随着全球石墨烯研发成果陆续进入市场,全球石墨烯市场规模开始快速扩张,尤其在涂料、消费电子以及新能源能源,石墨烯需求大幅增长,进一步带动了全球石墨烯的市场规模,截至2022年全球石墨烯行业市场规模约99.39亿美元,同比增长22.52%,2016年到2022年市场规模增长了84.66亿美元,复合增长率为37.46%,保持着快速增长的态势。

 随着“中国制造2025”国家战略的出台,石墨烯扶持力度加码,国家、地方政府、产业联盟通过多种手段支持石墨烯产业发展。“中国制造2025石墨烯产业技术路线图,明确了产业化发展重点、方向和路径,已解决当前相关产品制备技术存在成本高、技术不成熟、产品不稳定等问题,开发针对特定场合的多形态和特性石墨烯材料的制备和结构调控技术。当下,中国石墨烯行业整体发展形势良好。在企业数量方面,我国石墨烯产业在业企业数从2013年的3339家增长至2022年的12268家。

 石墨烯因自身优良的电学性能、力学性能、热性能、光学性能而被称为“改变21世纪的神奇材料”。石墨烯行业在中国发展较晚,2013年中国初步实现了石墨烯对传统材料的替代,下游市场逐步打开,主要应用于锂电池和涂料等领域。石墨烯应用技术的进步丰富了下游应用市场,中国石墨烯行业市场规模也随之不断扩大。2019年中国石墨烯产业规模达163亿元(下游应用制品市场规模),2022年我国石墨烯产业规模在335亿元左右。近几年来看,中国石墨烯产业规模约占全球石墨烯产业规模的30%以上,并有逐年提高的趋势。其中超级电容及锂电池领域市场份额占比较大,占到63.35%,市场份额达212.22亿元。

 从石墨烯产业细分市场来看,2016年中国石墨烯粉体市场规模为8739万元,2022年中国石墨烯粉体市场规模增长至64635万元。2016年中国石墨烯薄膜市场规模为821万元,2022年中国石墨烯薄膜市场规模增长至6590万元左右。2016年中国石墨烯材料市场规模为9560万元,2022年中国石墨烯材料市场规模增长至71225万元。

三、竞争格局

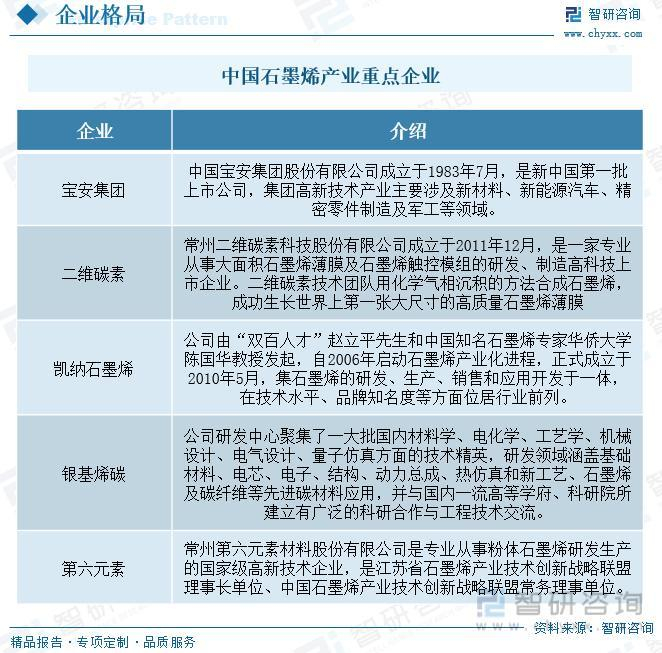
 现阶段,各国的支持政策大多集中在石墨烯中游产业链上,欧美等发达国家前期支持政策主要集中于石墨烯基础研究和高端应用产品开发。而未来,随着石墨烯产业化进程的加快及其展现市场价值的飙升,各国政府将进一步加大对石墨烯下游应用的政策支持,推动石墨烯产业化发展。可以预见,随着石墨烯制备技术的逐步成熟和应用研发的逐步扩展,在各国政府和企业的大力推动下,研发成果转化与产业化将发展迅速。目前中国石墨烯产业重点企业有中国宝安集团股份有限公司、常州二维碳素科技股份有限公司、厦门凯纳石墨烯技术股份有限公司、银基烯碳新材料集团股份有限公司、常州第六元素材料科技股份有限公司等。

 集团旗下北京证券交易所上市公司贝特瑞是一家专业从事锂离子电池负极材料、正极材料及石墨烯材料的研发、生产和销售的国家高新技术企业,拥有锂离子电池负极材料完整产业链,是全球锂离子电池负极材料龙头企业,其所生产的产品主要应用于电子数码、新能源汽车动力电池和储能领域。2022年中国宝安集团股份有限公司营业收入为320.33亿元,同比增长81.94%。

四、发展趋势

 近些年国家不断推出石墨烯新材料的相关政策,依托对新一代显示器件、新能源等战略性新兴产业的发展政策,加速推动石墨烯新能源材料、电子信息材料的推广应用,助推石墨烯产业和新兴产业规模协同快速扩大。同时,国家产业政策和行业监管体系有效地促进了石墨烯新材料行业的健康发展,为企业正常经营提供了良好的发展环境,有利于行业企业巩固竞争优势。

了解更石墨烯行业的深度研究分析和全面数据,请关注智研咨询发布的《2023-2029年中国石墨烯行业市场调查研究及发展前景规划报告》。本《报告》从2022年全国石墨烯行业发展环境、整体运行态势、运行现状、进出口、竞争格局等角度进行入手,系统、客观的对我国石墨烯行业发展运行进行了深度剖析,展望2023年中国石墨烯行业发展趋势。《报告》是系统分析2022年度中国石墨烯行业发展状况的著作,对于全面了解中国石墨烯行业的发展状况、开展与石墨烯行业发展相关的学术研究和实践,具有重要的借鉴价值,可供从事石墨烯行业相关的政府部门、科研机构、产业企业等相关人员阅读参考。

智研咨询是中国产业咨询领域的信息与情报综合提供商。公司以“用信息驱动产业发展,为企业投资决策赋能”为品牌理念。为企业提供专业的产业咨询服务,主要服务包含精品行研报告、专项定制、月度专题、可研报告、商业计划书、产业规划等。提供周报/月报/季报/年报等定期报告和定制数据,内容涵盖政策监测、企业动态、行业数据、产品价格变化、投融资概览、市场机遇及风险分析等。

加载中...