新浪财经

房企自救的水花越来越小了

和讯房产

关注

5月22日,昔日千亿房企“西南王”金科股份(000656)被债权人申请重整。

22日晚的公告显示,金科收到了端恒建筑发来的《告知函》,函中指出,端恒建筑合计持有金科作为承兑人的商业承兑汇票2791.55万元,经多次催收后,金科均未予以承兑兑付。

端恒建筑认为,虽然金科不能清偿到期债务且明显缺乏清偿能力,但作为上市公司,金科仍有一定的重整价值,为保障其合法权益,端恒建筑决定向五中院申请对金科进行重整。

01

金科或将迎来重整时刻

对此,金科股份表示,重整不同于破产清算,将积极支持配合重整相关工作,各方相向而行,尽快推动,既化解公司存量债务风险,也保护全体债权人和出资人的合法权益。

但同时金科也表示,目前公司是否进入重整程序存在重大不确定性,公司股票可能被实施退市风险警示,也可能面临终止上市风险。

截至今日收盘,金科股份报1.07元/股,跌幅达4.46%。

据此前报道,2022年12月30日,金科一只存续规模为3.25亿美元、票息6.85%的美元债构成境外债务违约,也宣布了企业的正式爆雷。2023年2月,“20金科地产MTN002”未按时并足额兑付本息共计5138万元,金科境内债务也违约了。

中指研究院企业研究总监刘水指出,当企业无法按期偿还债务时,债务双方可以协商进行债务重组,一方面帮助债务人缓解偿债压力,另一方面,债权人也能在最大程度上减少损失。而在实践中,企业多采用两到三种方案的混合重组形式。

实控人黄红云也在同日进行的公司2022年度股东大会投资者、媒体交流会上表示:“不管是引进国有企业战略投资人成为公司大股东及重要股东,还是债务重组重整,任何有利于公司化解流动性困境、回归平稳健康发展的工作我都会全力支持。”

他透露,公司正在采取积极有效的措施切实开展引进战略投资人的工作,此项工作进展顺利,也得到了重庆市委、市政府及各级部门的大力支持。

在被申请重整后,金科股份的大股东金科控股进行出手增持。增持计划显示,金科投资控股(集团)有限责任公司拟增持金额合计不低于5000万元,且不超过1亿元,增持价格为不高于1.5元/股。

02

以“时间换空间”

2021年以来的地产行业进入了深度调整期,部分房企出现流动性困难,从而爆发了密集性的债务违约。与此同时,许多房企也开始积极自救。

刘水指出,具体来看,出险房企主要通过债务展期、以资抵债和债转股的形式实现债务重组,另外,部分企业通过逆向混改等形式化解风险。

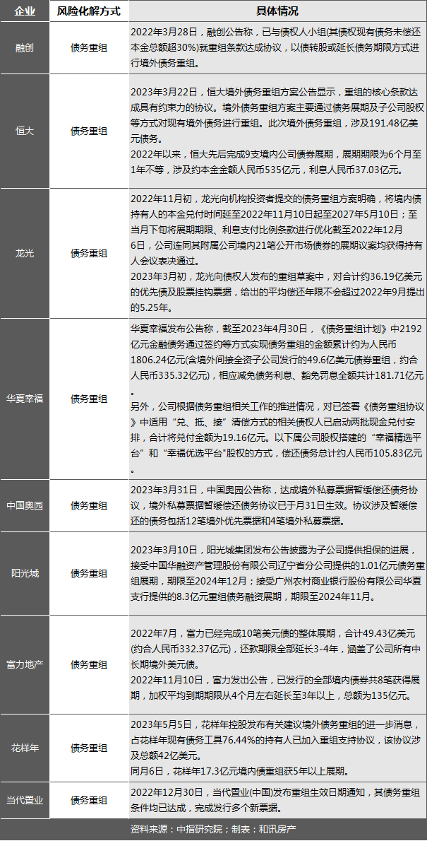
出险房企采用最多的债务重组方案即为债务展期,通过对还款期限、利率、付息频率、增信措施等条款进行调整,延长偿还时间。2021年以来,恒大、中国奥园、融创、龙光等多家企业提出债务展期方案,延长偿还时间。

部分房企通过以资产清偿债务,但此种形式通常与债务展期相结合,即以部分现金偿付债务,剩余债务进行展期。从目前房企做法来看,阳光城(000671)、富力等房企均给予一定比例的现金偿还叠加剩余债务展期的做法。部分房企也通过实物资产包括住宅、公寓、写字楼、商铺、车位等进行偿债。

债转股目前也有部分房企采用,如华夏幸福(600340)通过以下属公司股权搭建的“幸福精选平台”和“幸福优选平台”股权的方式,抵偿债务金额。此外,融创、恒大也提出债转股的重组方案。

逆向混改是另一类化解房企经营风险的重要形式,主要包括股权转让和增资扩股等形式,通过引入资金实力更强的国企股东,加大对公司经营活动的支持或依托股东背景为公司再融资增信,化解公司经营风险。华南城引入特区建发集团,建业地产则引入河南同晟置业有限公司。

刘水表示,债务重组是以“时间换空间”,对于出险房企而言,获取宝贵时间后,仍需尽快恢复正常经营状态,改善经营现状,回归正轨。

03

救不回的暴雷房企?

历经“雷霆手段”调整,高杠杆型房企爆发的流动性危机席卷行业。根据中指研究院统计,2020年1月-2023年4月,债务违约房企有44家,其中2021年有10家,2022年有31家。

当时,许多业内人士建议大部分开发商的最好打算应是放弃外部救助的幻想,唯有自救可能更符合实际。这样企业才可能活下去,不被破产清算。但历经两三年积极奔走自救,不少房企的债务状况却仍在恶化,在抵御退市之战中节节溃败。

目前已有ST阳光城、ST泰禾、ST美置、ST粤泰、*ST宋都、*ST海投等多家房企拉响退市警报,截至今日收盘,其股票价格均低于1元。

而*ST中天、*ST蓝光因连续20个交易日的每日收盘价均低于1元,触及“1元退市”的规定,目前已收到交易所拟决定退市前的事先告知书。

在港股市场,除已被强制退市的新力控股、被香港高等法院颁令清盘令的佳源国际,包括恒大、世茂、祥生等超20家房企仍处于停牌状态。若在规定期限内未能满足复牌条件,其也难逃被强制退市的结局。

以中国奥园实控人郭梓文的自救实录为例,自2021年官宣违约后,郭氏兄弟同时启动全面债务重组,投入化债工作,也进行了出售资产、项目战略合作、引入战投等系列化债动作。

中国奥园实控人在该公司出险之后通过多次配股补充流动性,比如郭梓文于2021年底曾完成1.62亿股的股份认购。

奥园也通过多次出售资产回笼自救,补充流动性,包括以约10.7亿人民币的价格出售加拿大多处资产;出售澳大利亚两家附属公司股权回笼资金5.68亿港元;出售珠海奥园华富置业有限公司的60%股权;以2.56亿港元折售奥园健康29.9%股权予南奥桥基金等。

5月12日,中国奥园发布公告称,公司已与买方Macdonald Communities Limited订立协议,出售加拿大资产,现金总代价5030万加元(相当于约2.99亿港元)。

但现实却是,两年自救至今,中国奥园已停牌一年有余,按照18个月停牌期计算,距离9月30日除牌预警不到4个月。2021年中报的财务数据显示,其总资产规模为3161.55亿元,总负债为2628亿元。

对于已经暴雷的房企而言,销售面的回暖其实收效甚微,更难过的是,融资的“政策春风”也并未轻抚出险房企,这无疑将暴雷房企的两条“输血管道”都堵死了。

根据研究机构克而瑞发布的数据,2022年下半年以来,房企融资环境得到适度改善, 纾困方向从此前“救项目”转换至“救项目与救企业并存”,但从54家重点样本上市房企的财务情况来看,87%房企所持有现金同比下降,房企融资环境整体遇冷,大多数房企的再融资情况不容乐观。

对于这样的局面,IPG中国区首席经济学家柏文喜认为,这些出险房企显然已经无力采取重组、回购等措施重振股价,短期内也无法通过恢复经营来提振市场信心,只能被动等待退市。退市会让企业经营条件更加恶化、恢复正常经营更加困难。如果企业选择不躺平,积极自救,对推动债务重组和恢复经营仍有助力。

加载中...