新浪财经

一文带你了解2021年中国5G ToB业务发展现状与前景 5G为三大运营商带来ToB增量业务

前瞻产业研究院

关注

原标题:一文带你了解2021年中国5G ToB业务发展现状与前景 5G为三大运营商带来ToB增量业务 来源:前瞻产业研究院

5G是产业互联网的时代,5G to B大致分为工业制造、智慧电网、媒体娱乐、医疗健康、车联网、智慧城市、智慧金融、智慧教育等八大垂直行业。5G 2B 业务呈现有别于2C的新商业模式,5G为三大运营商带来较大的ToB增量业务,5G的发展趋势将从消费互联网的(C端)转向产业互联网(B端),每一个应用场景的发展潜力巨大,有较大的开发空间,市场前景广阔。

5G to B八大垂直行业发展如火如荼

正如4G催生了短视频、自媒体、移动支付等2C业务,如今5G发展如火如荼,将带来2B业务的蓬勃发展。与以往的C端业务不同,5G是产业互联网的时代。

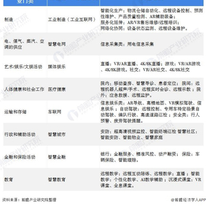
根据5G在各行各业的具体实践,可将5G to B大致分为工业制造、智慧电网、媒体娱乐、医疗健康、车联网、智慧城市、智慧金融、智慧教育等八大垂直行业。

工业制造(工业互联网)典型场景包括智能化生产、服务化延伸、网络化协同,智能化生产包括物流仓储自动化、远程设备控制、预测性维护、产品质量检测、AR辅助装备等;服务化延伸包括AR/VR售后维修/远程培训;网络化协同包括设备状态监测、远程设备维护等。

智慧电网包括用电信息采集等;媒体娱乐近年发来明显,包括VR/AR直播、4K/8K直播;VR/AR游戏、4K/8K游戏。VR/AR社交、4K/8K社交等。

5G 2B 业务呈现有别于2C的新商业模式

在5G to B八大垂直行业发展过程中,5G 2B 业务呈现出有别于2C的新商业模式。2B业务具有连接、网络切片以及解决方案等多元化商业模式。

在5G时代,运营商在2B增量场景的推动下将迎来新的商业模式,有别于2C业务“管道化”的角色。第一方面,5G带来大规模连接,对应连接设备和模组等收费;第二方面,5G时代运营商可根据网络切片服务实现对垂直行业用户收费;第三方面,运营商可依托5G网络服务提供商的角色优势,为客户提供连接+平台的一体化解决方案。

5G为三大运营商带来ToB增量业务

5G ToB业务不断发展,为三大运营商带来ToB增量业务。三大运营商近年来积极开展ToB业务,包括IDC、物联网、视频、云计算、大数据等领域。2019-2020年上半年,三大运营商ToB增量业务收入占比增长明显,2019年中国电信信息及应用服务业务收入占比上升6.32个百分点。

2019年中国联通实现产业互联网营业收入达329亿元,同比增长43%,占整体主营业务收入比重达到12.4%。2020年上半年中国联通产业互联网业务收入同比增长36%,达到人民币227亿元,占整体主营业务收入比例提高至16%,占比超过中国移动,但总收入仍然低于其他两家运营商。

其中ICT业务收入人民币75亿元,同比增长39%;IDC及云计算业务收入达到人民币121亿元,同比增长29%;物联网业务及大数据业务收入分别达到人民币22亿元和人民币9亿元,同比分别增长55%和67%,ToB增量业务成为中国联通稳定主营业务收入的重要驱动力。

中国移动方面,2020年上半年中国移动应用及信息服务实现营业收入477亿元,同比增长16.1%,占总营业收入比重为12.24%;中国电信信息及应用服务实现营业收入492.66亿元,占总营业收入比重为25.42%。

5G ToB市场前景可期

据Keystone Strategy & Huawei SPO Lab预测,预计2025年全球与ICT相关的行业数字化收入将达到4.7万亿美元,其中5G相关的市场总空间超过1.6万亿美元,而运营商可参与的部分占比超过了50%达到8400亿美元,而运营商5G to B市场就高达6020亿美金。5G to B给运营商带来了新的增长空间。

5G 2B行业应用中,工业制造、智慧电网、媒体娱乐、车联网、智慧城市和智慧教育等垂直行业都存在刚性的联接诉求,2025年八大垂直行业中,工业互联网、智慧电网、媒体娱乐5G to B联接运营收入排行前三位,工业互联网中的5G to B联接运营收入接近500亿美元。

注:以上是根据Keystone Strategy & Huawei SPO Lab报告预估数据,仅供参考。

5G toB应用场景广阔,5G的发展趋势将从消费互联网的(C端)转向产业互联网(B端),每一个应用场景的发展潜力巨大,有较大的开发空间,市场前景广阔。

更多数据请参考前瞻产业研究院发布的《中国5G产业园市场前瞻与投资战略规划分析报告》,同时前瞻产业研究院提供产业大数据、产业规划、产业申报、产业园区规划、产业招商引资、IPO募投可研等解决方案。

更多深度行业分析尽在【前瞻经济学人APP】,还可以与500+经济学家/资深行业研究员交流互动。

加载中...