新浪财经

2020年中国地热能开发利用行业发展 直接利用快速发展,地热发电有待突破

前瞻网

关注

原标题:2020年中国地热能开发利用行业发展 直接利用快速发展,地热发电有待突破 来源:前瞻网

多因素促进地热能开发利用

近年来,国家颁布多项政策法规支持我国地热能的开发利用,逐渐明确了地热能作为可再生能源在我国发电与供暖方面的重要地位,如何高效利用和开发地热能,是相关部门一直在思考的主题。

除政策因素的驱动外,地热能开发利用还受商业利益、环境因素的驱动影响。

(1)基于旅游业、农业的商业利益驱动

温泉旅游、农业种植、市政供暖是热能利用的传统项目,也是近些年大力发展的项目。随着生活水平的提高,人们不再满足于地热能“热”的基本属性,而追求更深层次的价值。因此,地热能的开发应该积极融入文化、生物、地理知识,深入挖掘温泉所携带的自然魅力,人们对温泉及周边景物的情感寄托,以及地热能能够赋予产品特定的生物属性。

(2)基于大气污染、节能减排的压力所迫

地热发电、地热制冷技术是解决当前雾霾问题的有效途径之一,尤其是冬天气候寒冷,水利发电效果差,雾霾严重。但要在地热发电、地热制冷技术上取得突破,首先要加大地热资源的勘探力度,充分挖掘地热资源贫乏地区所蕴藏的地热资源,尽可能的均衡我国地热资源分布情况。

地热资源分布广泛,干热岩资源储量丰富

根据国土资源部中国地质调查局2015年调查评价结果,分类型来看,全国336个地级以上城市浅层地热能年可开采资源量折合7亿吨标准煤,其主要分布在东北地区南部、华北地区、江淮流域、四川盆地和西北地区东部。

我国大陆水热型地热能年可采资源量折合18.65亿吨标准煤(回灌情景下)。其中,中低温水热型地热能资源占比达95%以上,主要分布在华北、松辽、苏北、江汉、鄂尔多斯、四川等平原(盆地)以及东南沿海、胶东半岛和辽东半岛等山地丘陵地区,可用于供暖、工业干燥、旅游、康养和种植养殖等;高温水热型地热能资源主要分布于西藏南部、云南西部、四川西部和台湾省,西南地区高温水热型地热能年可采资源量折合1800万吨标准煤,发电潜力7120兆瓦,地热能资源的梯级高效开发利用可满足四川西部、西藏南部少数民旅地区约50%人口的用电和供暖需求。

而我国干热岩资源主要分布在西藏,其次为云南、广东、福建等东南沿海地区。鉴于干热岩型地热能勘查开发难度和技术发展趋势,埋深在5500m以浅的干热岩型地热能将是未来15-30年中国地热能勘查开发研究的重点领域。

我国地热能资源丰富,但资源探明率和利用程度较低,开发利用潜力很大。据统计,中国大陆336个主要城市浅层地热能年可采资源量折合7亿吨标准煤,可实现供暖(制冷)建筑面积320亿平方米;大陆水热型地热能年可采资源量折合18.65亿吨标准煤;埋深3000-10000m干热岩型地热能基础资源量约为2.5×1025J(折合856万亿吨标准煤),其中埋深在5500m以浅的基础资源量约为3.1×1024J(折合106万亿吨标准煤)。

(注:浅层地热、水热型地热为年可采量,干热地热为基础资源量。)

地热能开发利用上升为国家战略,行业逐步成长

在人类开发利用各类能源的过程中,地热能逐渐得到世界各国的重视。自20世纪中叶以来,地热能的开采使用成为了新能源领域的一个重点。中国地热能产业发展历程主要分为以下三个阶段:

(1)起步阶段(1971-2003年)

1971年北京氧气厂第一眼水热井的成功钻探和当年2月份河北怀来县后郝窑地热发电试验的开展,拉开了我国地热能规模开发利用的帷幕。在这一阶段,地热能的开发利用初步得到能源界的重视,出现了个别区域分散开发,对地热能资源的勘探和评价工作也逐步开展,在这一时期,地热能的开发利用还没有形成规模化产业。从统计数据上看,商品化的地热能源在终端能源消费中所占比重基本为零,相关技术尚处于初级研发阶段。

(2)成长阶段(2004-2016年)

在这一阶段,地热能的开发利用呈现出规模化、专业化的特点,产能逐步释放,开始了一大批代表性的企业。在相关产业政策的推动下,地热能产业发展驶入快车道,出现了一系列质的变化:开发利用范围实现了不同层次的拓展,设备逐步完成由小型向中大型、由粗糙型向专业型的过渡,技术研发成果市场化、产业化的步伐不断加快。在这一时期,我国迅速成长为全球地热能直接利用量最大的国家。

(3)快速成长阶段(2017年-至今)

以《地热能开发利用“十三五”规划》《北方地区冬季清洁取暖规划(2017-2020年)》等纲领性文件的出台为标志,地热能产业的发展进入了国家战略层面,产业规划、行业监管、技术研发、人才培养开始走向正规,产业规模快速提升,出现了项目导向、利润导向、技术导向PPP等多种运营模式。

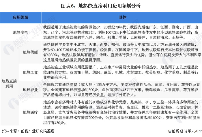
地热能应用领域广泛,地热能的直接利用成效显著

1、地热能应用领域广泛

地热能利用分为地热发电和地热直接利用两种途径。其中直接地热应用主要是用于地热供暖、地热工业、地热农业以及地热医疗等领域。

近年来,我国地热能的开发利用发展加快,成效显著。在地热能直接利用方面,我国已经取得较好成绩;在地热发电方面,发电技术成熟度和经济性有待提高。

2、地热能直接利用情况较好,地源热泵装机容量居世界第一

根据《中国地热能发展报告(2018)》数据显示,我国是全球最大的地热能直接利用国,截至2017年底,我国地源热泵装机容量达2万兆瓦,位居世界第一;浅层地热能利用方面,2019年,我国浅层地热能建筑供暖(制冷)建筑面积达8.41亿平方米;水热型地热能利用方面,截至2018年底,全国水热型地热能供暖建筑面积超过1.65亿平方米,其中山东、河北、河南增长较快。

3、地热发电规模较小,地热发电发展停滞

由于相较于其他太阳能、水能、风能等清洁能源,地热发电有着更高的成本,主要原因是我国地热能开发利用处于起步阶段,关键技术有待突破。目前,我国地热能开发主要集中在供暖、制冷以及浅层地热开发,近年来由于技术原因地热发电发展处于停滞状态,根据国际可再生能源署的数据显示,2009-2018年,中国地热发电累计装机容量一直在24-26MW区间内,2011-2018年更是没有出现过变动,依次预计,2019年,我国地热能发电装机容量约为26MW。

行业发展目标明确,干热岩地热能为未来发展主要方向

近年来,我国加强能源体系建设,优化能源消费结构,提高清洁能源的比重,地热能作为清洁可再生能源受到了国家的重视,国家出台一系列政策为行业发展指明了方向。根据中科院2012年发布的《中国地热资源中长期战略规划》显示,在地热直接利用方面,到2020年我国浅层地热能利用将达5000MWh,地热(温泉)直接利用4000MWh;到2030年我国浅层地热能利用将达10000MWh,地热(温泉)直接利用6500MWh;到2050年我国浅层地热能利用将达25000MWh,地热(温泉)直接利用10000MWh,地热能直接利用空间巨大。

在地热发电方面,到2020年我国干热岩地热发电装机容量将达25MWe,到2030年我国干热岩地热发电装机容量将达100MWe,到2050年我国干热岩地热发电装机容量将达300MWe。中国大陆埋深5500米以浅干热岩型地热能资源量折合约为106万吨标准煤,随着加强地热能开发利用关键技术的研发,开展干热岩资源发电试验项目的可行性论证,选择场址并进行必要的前期勘探工作,干热岩地热能为未来发展主要方向。

更多本行业研究分析详见前瞻产业研究院《中国地热能开发利用前景与投资战略规划分析报告》,同时前瞻产业研究院还提供产业大数据、产业规划、产业申报、产业园区规划、产业招商引资等解决方案。

更多深度行业分析尽在【前瞻经济学人APP】,还可以与500+经济学家/资深行业研究员交流互动。

来源:前瞻产业研究院

加载中...