新浪财经

阿里1688新增《工业品牌店铺命名规范》 9月25日生效

电商派

关注

原标题:阿里1688新增《工业品牌店铺命名规范》 9月25日生效 来源:电商报

9月18日消息,阿里巴巴中国站9月17日发布新增《工业品牌店铺命名规范》的公告(以下简称公告)。

公告称,为维护工业品牌业务正常的运营秩序,保障商家的合法权益,促进工业品牌业务健康、持续、有序发展,根据《阿里巴巴中国站规则》的相关规定,1688将新增《工业品牌店铺命名规范》。

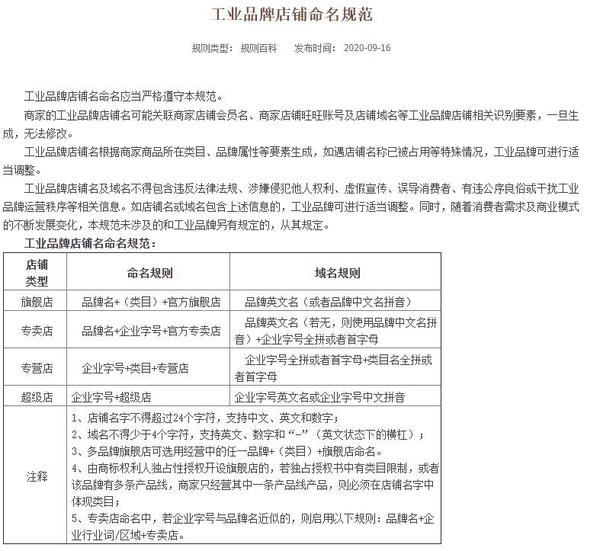
《工业品牌店铺命名规范》显示,商家的工业品牌店铺名可能关联商家店铺会员名、商家店铺旺旺账号及店铺域名等工业品牌店铺相关识别要素,一旦生成,无法修改。

该规则于2020年9月16日进行公示通知,将于2020年9月25日正式生效。1688工业品牌店铺命名相关事宜均按照此新规执行。

《电商报》获悉,阿里巴巴中国站还在14日发布关于家用燃气灶具等产品进行3C认证管控的通知,据国家市场监督管理总局要求,涉及到家用燃气灶具、家用燃气快速热水器、燃气采暖热水炉等3种家用燃气器具,自2020年10月1日起,未获得强制性产品认证证书和未标注强制性认证标志,不得出厂、销售、进口或在其他经营活动中使用。

加载中...