客户一夜倒赔4000万!中行原油宝巨亏,投资者欠款要不要还?
FX168财经集团
原标题:客户一夜倒赔4000万!中行原油宝巨亏,投资者欠款要不要还? 来源:FX168
原油宝巨亏事件仍在发酵!
22日晚些时候中国银行通过公告发布了5点说明,以表明相关产品设计正常,但不少投资者对此并不“买账”。
中行:亏损由投资者自行承担
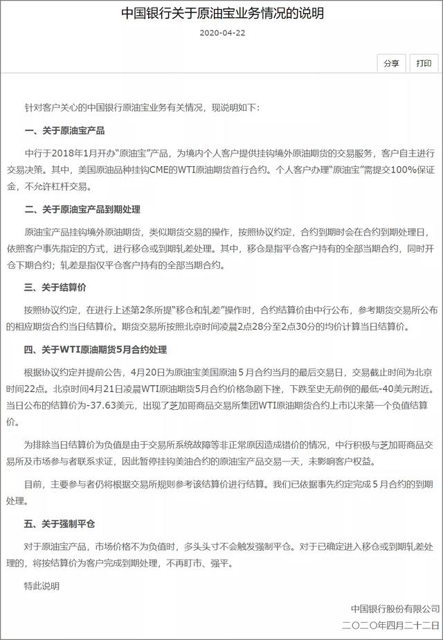
4月22日晚间,中国银行发布了关于原油宝业务情况的五点说明。其中,前三条分别是对原油宝产品、到期处理、合约结算价的解释。
官网公告显示,中行于2018年1月开办“原油宝”产品,为境内个人客户提供挂钩境外原油期货的交易服务,客户自主进行交易决策。其中,美国原油品种挂钩CME的WTI原油期货首行合约。个人客户办理“原油宝”需提交100%保证金,不允许杠杆交易。
原油宝产品挂钩境外原油期货,类似期货交易的操作,按照协议约定,合约到期时会在合约到期处理日,依照客户事先指定的方式,进行移仓或到期轧差处理。其中,移仓是指平仓客户持有的全部当期合约,同时开仓下期合约;轧差是指仅平仓客户持有的全部当期合约。
按照协议约定,在进行上述所提“移仓和轧差”操作时,合约结算价由中行公布,参考期货交易所公布的相应期货合约当日结算价。期货交易所按照北京时间凌晨2点28分至2点30分的均价计算当日结算价。
在后面两条说明中,中国银行就投资者提出的部分质疑做出了回应。
第一,投资者质疑中行在4月20日22:00还未启动移仓,且暂停交易对账户的冻结造成了他们的财产损失。
对此,中行在说明中表示,根据协议约定并提前公告,4月20日为原油宝美国原油5月合约当月的最后交易日,交易截止时间为北京时间22点。北京时间4月21日凌晨WTI原油期货5月合约价格急剧下挫,下跌至史无前例的最低-40美元附近。当日公布的结算价为-37.63美元,出现了集团WTI原油期货合约上市以来第一个负值结算价。
中行表示,为排除当日结算价为负值是由于交易所系统故障等非正常原因造成错价的情况,中行积极与芝加哥商品交易所及市场参与者联系求证,因此暂停挂钩美油合约的原油宝产品交易一天,未影响客户权益。
中行称,目前,主要参与者仍将根据交易所规则参考该结算价进行结算。已依据事先约定完成5月合约的到期处理。
第二,投资者质疑中行并未施行强平机制。根据此前合约规定,强制平仓的保证金最低比例要求为20%。
中行原油宝产品协议中的强制平仓机制(图源:)
中行表示,对于原油宝产品,市场价格不为负值时,多头头寸不会触发强制平仓。对于已确定进入移仓或到期轧差处理的,将按结算价为客户完成到期处理,不再盯市、强平。
同时,鉴于当前的市场风险和交割风险,中行自4月22日起暂停客户原油宝(包括美油、英油)新开仓交易,持仓客户的平仓交易不受影响。
对此,有投资者指出,此前投资者签署的《中国银行股份有限公司金融市场个人产品协议》并未找到相关内容。另一投资者说:“这样说的话,规矩中行随便定。什么时候定,怎么定都可以了。那跟诈骗有何异?”
除此之外,投资者认为中行的预警机制也失效了。此前协议表示,当投资者保证金充足率低于50%时,中行会发出预警提示让投资者追加保证金。据投资者表述,他们并未收到任何中行的预警提示。
还有投资者表示,中行的回应中,并未对交割日与移仓日间隔过近这一设计做出解释。据凤凰网调查显示,超七成网友认为中国银行产品设计漏洞是亏损主因。
七成网友认为中国银行应为原油宝巨亏担责(图源:凤凰财经)
巨额亏损如何发生?
北京时间4月20日晚间至21日凌晨美股交易时段,美原油期货05合约跌成负值。当天,中行原油宝以“联络CME确认结算价格的有效性和相关结算安排”为理由,暂停交易一天。
22日,中行补充公告,暂停原油宝新开仓交易,不过其给出的22日合约结算价格为-37.63美元/桶,这也是当日美油05合约的结算价。
中行原油宝面临的是前所未遇的极端行情。即便是不带杠杆,-37.63美元/桶的结算价也足以让投资亏掉本金,同时“倒欠”中行保证金。
图源:新浪微博
在这张网传的图中可以看到,这个客户投资了2777万元多头合约,最终却由于原油05合约价格史无前例跌为负值,导致163元(人民币)建仓的合约,以负266元平仓,一共亏损了7301万元。如果客户的账上只是100%保证金的话,相当于投资2777万元亏光不说,还要倒欠银行4524万元。
网上的解读多把关注重点放在了中行没有提前移仓、以及中行为何没有强平、没有在当晚22:00停止交易同步交割上,但这些说法其实缺少对做市商交易机制和风控机制的深入理解。
中行原油宝跟其他银行的账户原油交易机制类似,都是挂钩于美国WTI期货市场的期货合约。本质上是一个做市商交易模式,也就是银行直接对客户提供连续交易报价,把风险承担在自己身上,客户在银行买入或卖出的钱,并没有直接打入期货交易所进行交易,这与外汇交易机制是非常类似的。
而由于最近原油价格非常低,引发了一大批之前不太懂的客户盲目的进入抄底,导致中行的账户原油账户中,多头客户远远大于做空的客户。
盲目的投资者抄底原油(图源:新浪微博)
对于中国银行这个做市商来说,这是一个巨大的多头敞口风险,需要去美国的原油期货市场上,下单非常大的期货交易多头持仓,才能对冲掉这个做市风险,直到银行的原油宝净多头客户把自己的原油宝仓位逐渐平掉以后,银行才能释放风险敞口。
但根据银行账户原油的保证金规定和追保强平规定,只有做空才会因为亏损被追保强平,做多是不会被追保强平的。
保证金交易追保强平机制(图源:腾讯财经)
该机制导致了中行对于05合约在晚上10点就停止交易了(当时11美元/桶),但取的还是下半夜交割价。因为原油宝的客户都是100%充足保证金的,逻辑上来说,即使是跌到1美元、0.1美元也不存在非要给客户强平的问题。
银行的交易部门在设计这个机制的时候,肯定是只考虑了做空上涨追保强平的风险,万万没有想到,原来期货还能跌到负值,客户的做多保证金也可能不足。
而到了期货价格真跌到负值时,时间已经来不及了。从WTI原油5月合约K线图可知,银行虽然理论上是可以把客户的仓位强行平掉的,但黄金时间窗口极为有限。
上图是北京时间4月21日凌晨2点-3点的分钟线图,一根k线代表1分钟的走势。我们可以很清晰的看到,当时价格从正值历史性的开始跌破0转为负,是在北京时间凌晨2点08分产生的,接下来在仅仅20分钟的时间内,一直跌到了凌晨2点29分最低点-40.32美元。
可以想象,那天晚上中行总行交易台上的交易员们一定是手足无措的,交易部门未必有临场处置出乎意料大资金的权限,需要总行高管的支持,他们肯定跟部门领导电话不停,彻夜未眠。
这种事情在夜里发生,确实来的太突然太猝不及防,冲击程度又太高了。谁能想到,短短的20分钟时间,原油价格一路向下没有反弹,居然下跌了40美元之多,负值上最低点比前一天收盘价20美元还多一倍。
中行以当日价格最低点-40美元附近的-37.63价格去结算客户的仓位,恐怕也是因为当日期货市场上的平仓位置就在这附近而造成的。
投资者巨额亏损(图源:新浪微博)
对于中行以-37.63美元的价格结算仓位,有投资者询问,在五月合约买一桶对方还倒贴钱的情况下,为何投资者不直接参与实物交割,领了油后再在六月卖出去,实现无风险套利。
中国石油大学教授高新伟表示:“这个时候,他们无法交割,只能任人宰割。因为期货交易是分为投资合约和交割合约,这是交易前就确定好的,无法更改。投资合约是无权实物交易,到期就必须平仓。要进行实物交割的合约,在这最后的交易日是不可能申请到的,况且申请交割合约还需要有很多资质,并不是所有机构都符合。”
根据CME官网查询的原油交易规则来看,参与交割的买家必须在美国俄克拉荷马州库欣 (Cushing, Oklahom) 的任何管道或储油设备按离岸价(“FOB”)条件进行,且有权使用Enterprise库欣储油设备或Enbridge库欣储油设备的管道。
此外,实物交割合同,必须最晚在结算日的前的第三天的晚上12点以前,卖家告诉买家有关打款银行等相信息。换言之,到期最后三日里,已经根本不可能申请到实物交割的期货合约。
“在投资合约里,因为在最后三天没有其他出路,再加上交易所价格可以负数的这一规则的修改,直接让空头把多头逼到了死角,进行了绞杀。”高新伟形容道。
中行要不要承担责任?
中行以-37.63美元的价格结算仓位已经发生,现在问题的焦点是中行是否要赔偿投资者损失,以及投资者“欠”银行的钱需不需要还。
目前在涉及“倒欠”银行钱是否需要补齐的问题时,中行APP在线客服表示,这将被视为欠款,银行有权向人民银行申请将欠款记录纳入其征信。
图源:新浪微博
而根据原油宝投资协议,保证金不足部分,中国银行可扣划投资者其他账户资金用于抵偿该行损失。这意味着,当投资者不主动弥补“倒欠”原油宝账户的钱,存款账户也将不保。
针对中行向散户“催债”的情况,中国(香港)金融衍生品投资研究院院长王红英认为中行此举合法、不合理、不合情。
“投资者进行纸原油交易时都会签署协议,而在协议书当中,所有交易性的风险责任都是由交易者承担的,中行的协议条款实际上是一个霸王条款。但投资者既然签署了,就要按照相关的规定进行赔偿。”王红英表示。王红英同时指出,在纸原油的产品设计上,银行是可以做到规避这类极端风险的。
中闻律师事务所合伙人李亚律师表示:“本案中的责任分担问题就是要确定中国银行是否有过错的问题,判断中国银行在原油宝业务中是否有过错,主要看是中国银行在移仓时点、平仓机制等方面是否符合交易惯例、合同约定、法律规定。”
《中国银行股份有限公司金融市场个人产品协议》的第二条“声明与保证”中写明,“甲方(即个人客户)声明与保证:甲方用于交易的资金来源合法,为本人纯风险资本金,已经考虑到且能够承担该资金全部亏损的风险。”上述协议第三条约定:“应满足具体产品对投资者风险评级的要求,可能面临市场风险、系统风险、通讯风险、转账限制风险等,并须自行承担有关风险及损失。”并对各种风险进行了详细解释。
尚公律师事务所高级合伙人赵志东律师表示,上述条款属于格式条款,主要约定投资者对面临的风险自行承担损失。但免除提供格式条款一方当事人主要义务、排除对方当事人主要权利的格式条款无效,即使有这些条款的存在,并不能完全免除中国银行的责任。
在 2020年 3 月以来,国际原油市场价格波动明显,中国银行在“原油宝”产品设计之初以及后续“原油宝”交易过程中,都应提前考虑各种可能存在的市场风险,并进行防范和控制,然而,中国银行却在“原油宝”产品交易规则中规定了不合适的移仓换月日(交易日倒数第二天),导致中国银行在“原油宝”产品进行平仓时,遭遇重大的流动性问题,产生巨亏。
赵志东称,在原油宝产品的制度设计上是存在问题的,中国银行是可以做到规避这类极端风险的。原油宝属于一种理财产品,该产品是一种信托结构,中国银行是受托人,在为委托人去从事信托事务或者理财管理的时候,要尽到审慎负责的义务。CME早在4月15日就修改软件编程,会产生负油价的高风险,中国银行没有进行相应的结算风险的提示。
“工行、交行都在4月15号就自动从5月份的合约迁仓到6月份。但是中国银行没有进行类似操作,这次五大行纸原油的产品只有中国银行出问题。”他表示。
“本次事件的争议点在于平仓的时间点,工商银行的类似产品就在之前就已经把合约移仓了,那么中国银行的产品对于其没有选择这个时间点交易的原因需要给出合理理由,不能给出合理理由应当承当过失责任,”赵志东说,“鉴于之前其他银行的做法,中行应当要担负责任,投资者在亏损完全部本金之余倒欠银行是不可能的。”
综合多方面观点看,倒贴亏损的部分大概率将由中行承担,而本金部分的损失由投资者承担,愿赌服输,多头将本金亏完不存在推卸责任。
本次中行原油宝事件源于4月21日这一天赶上了一次史无前例的行情,其实类似的“史无前列”在金融史上屡见不鲜,比如赫赫有名的“瑞郎黑天鹅”事件。
2015年1月16日,欧元兑瑞士法郎的汇率大幅度贬值,当天汇率大幅跳水,欧元下跌13.8%,瑞郎兑欧元和美元汇率一度飙升39%。
由于保证金交易,个人投资者可以爆仓止损,但无数外汇平台做市商就惨了。因为瑞郎汇率飙升速度太快,以致市场流动性极度缺乏,交易公司均无法执行交易,从而导致巨大亏损。
因此惨遭巨额亏损的基金公司、外汇做市商、外汇交易部门等多如牛毛,很多小公司直接倒闭,一些较大的在做垂死挣扎,有些也已经暂停营业,有些则申请破产保护和重组。
这次事件致使福汇亏损2.25亿美元,盈透亏损1.2亿美元,Alpari直接破产,整个外汇市场哀鸿遍野,有些利用几百倍杠杆持有欧元或卖空瑞郎的投资公司在这一天内一蹶不振。
“中行原油宝事件”虽然损失巨大,但中国银行家大业大想必不会破产,但从更深金融史的角度来看,是一次比“瑞郎黑天鹅”更深刻的教训。
一般而言,期货市场里的原油、黄金价格波动幅度是比较小的,很多人会觉得,100%保证金意味着没有风险。但现实教育我们,投资有风险,入市需谨慎,对于保证金交易和市场上的风险提示,一定要慎之又慎。