新浪财经

海底捞公布的“致歉信”已有数十封 效果都还不错

雪球

关注

原标题:海底捞公布的“致歉信”已有数十封 效果都还不错 来源:cnBeta.COM

在业内看来,涨价是海底捞挽回损失的一个市场销售策略。停业两个多月的海底捞,据中信建投此前发布的研报称,疫情估计给海底捞2020年的营收带来损失约50.4亿元,这个数字是2019年海底捞年营收的18.98%,而归母净利润损失约为5.8亿元。

但消费者对价格很敏感。王松在北京一家互联网公司上班,原计划隔离结束后,和朋友去吃海底捞。“但海底捞涨价了,计划就搁置了。”对于王松来说,价格涨幅在20块钱以内还是可以接受的,但是从网上看到的消息,海底捞人均消费达220+,太贵了。

新浪财经在4月7日发起过一个关于消费者是否还会选择涨价后的海底捞调查问卷,参与人数共有3.2万人,将近78%的消费者表示不会选择海底捞,仅有2300多人表示还会去消费。

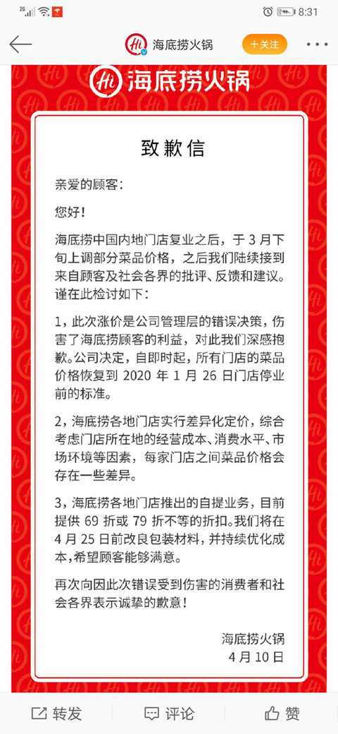
4月10月,海底捞发布《致歉信》,称此次涨价是公司管理层的错误决策,伤害了海底捞顾客的利益,对此深感抱歉。公司决定,自即日起,所有门店的菜品价格恢复到2020年1月26日门店停业前的标准。海底捞各地门店推出的自提业务,目前提供69折或79折不等的折扣。

随后,海底捞道歉的话题冲上微博热搜,并且赢得不少网友的好评。据统计,#海底捞道歉#话题截止发稿前话题阅读量已达4.9亿次。同时,在微博发文正在吃海底捞的用户也不断增加,“(海底捞)涨价的时候的确会掉粉,降价之后好感度直线上升。”王松表示,近期会和朋友相约海底捞。

但有营销行业的业内人士认为,这一轮操作,海底捞有从一次市场销售策略变成一次营销策略的嫌疑。品牌通过涨价-道歉-恢复原价-促销活动,顺利把自己的品牌送上了热搜,并持续保持热度,尽管没实现提升利润,却做了一波品牌宣传,称得上是一次成功的营销策略。

2011年,海底捞的道歉,被认为是危机公关的典范

公开资料显示,海底捞成立于1994年,是一家经营川味火锅为主的跨省直营餐饮企业,全称四川海底捞餐饮股份有限公司,由张勇和施永宏两对夫妻共同出资8000元创立。

2018年5月17日,海底捞在港交所递交上市申请。同年9月26日,海底捞正式上市。

从一家夫妻小店到龙头上市公司,可以说,海底捞的服务起到了决定性作用。

海底捞董事长张勇曾表示:“想要生存下去,只能态度好点,客人要什么速度快点,有什么不满意多陪笑脸。”

将做好服务视为灵魂的海底捞,每一次道歉也都态度特别诚恳,从而“怒刷一波好感”,这种公关手段也被称为“海底捞你学不会”的营销策略。

2011年8月22日,媒体报道了《记者卧底“海底捞”揭秘》,直指骨汤勾兑、产品不承重、偷吃等问题,海底捞马上陷入了舆论危机。海底捞在官网及官微发了《海底捞就顾客和媒体等各界关心问题的说明》,就勾兑等问题做了解释。

其次,海底捞董事长张勇个人又发了一篇微博,这篇微博最大的特点是诚恳:“菜品不称重偷吃等根源在流程落实不到位,我还要难过地告诉大家我从未真正杜绝这些现象。责任在管理不在青岛店,我不会因此次危机发生后追查责任,我已派心理辅导师到青岛以防该店员工压力太大。对饮料和白味汤底的合法性我给予充分保证,虽不敢承诺每一个单元的农产品都先检验再上桌但责任一定该我承担。”

这篇微博,在海底捞2011年危机处理中起到了至关重要的作用,张勇还顺势强化了海底捞的企业人格化特征——做人诚恳,做事负责。可以说是态度稳定了舆情。也使得“海底捞2011年危机事件”被认为是企业危机公关的典范。

因为这份声明几乎囊括了优秀危机公关声明的几大元素:道歉,诚恳认错,不回避事实,乐意负责,给出整改方向。

2017年,海底捞再次道歉,效果也很好

2017年8月25日,《法制晚报》下属的“看法新闻”发表了一篇关于记者暗访两个多月的报道,报道称海底捞后厨有老鼠爬进食柜里、清洁工具和餐具放在一起、洗碗机内部闻到腐烂的气味、用火锅漏勺清理堵塞的下水道等现象,一时间将海底捞推到舆论的风口浪尖。

事发后不到三小时,海底捞就通过官方微博公布事件处理通报。

在道歉声明中,海底捞几乎对“偶发、意外、仅此一次”等公关常用语言一字不提,反倒坦然承认“每个月我公司也会处理类似的食品安全事件。”同时,消费者可以在其官网或者微信平台上查询每一次事件的处理结果,并表示向消费者开放参观后厨。

更重要的是,海底捞将“相关责任人”逐一公布,并在其危机公关稿件中加入了行动承诺的表态,除卫生死角的排查外,还公布一些列整改措施、具体负责人的职位、姓名甚至联系电话。

界面新闻曾采访到加拿大莱桥大学管理学院副教授、复旦大学管理学院EMBA特聘教授鲍勇剑,其表示“区别危机公关和危机管理方法之一,就在于行动承诺。”一切没有行动承诺的表态,至多是漂亮的危机公关。

此外,海底捞对于涉事员工的态度更为消费者所接受并称赞,海底捞主动从公司管理寻找原因,并表示,涉事员工只需按照制度要求进行整改并承担相应责任。而相比于同期面临危机公关的全季酒店开除涉事员工的做法,海底捞显得更为人性。

有网友总结出海底捞道歉信中的三大要点:我错了,我会改,员工不必自责。就这样,海底捞仅用了不到三小时时间,就扭转了舆论风向。

海底捞太阳宫店停业一个月后重新开张,据媒体报道,整改后开张的海底捞太阳宫店,显示叫号的屏幕上增添了餐厅后厨的监控详情,点菜所用的iPad上也可以实时查看后厨的情况,基本上实现了后厨的公开化、信息化和可视化。同时,劲松的海底捞门店也于当年12月底重新开业,并很快恢复了往日的热闹。

在海底捞官方微博中,不难发现,海底捞公布的“致歉信”已有数十封,几乎每一次是在事件发生后不久推出,态度诚恳,整改迅速,套路十分明显。而且,效果都还不错,似乎每一次都能够将危机公关变成一次免费的自我营销。

参考资料:

《趁火打劫还是生存需要?海底捞、西贝该不该涨价》 新京报 李大伟 程维妙

《海底捞西贝价格过山车:从哭穷到道歉,是迫不得已还是营销套路?》 AI财经社 郑亚红

《三小时内火线回应,海底捞危机公关高在哪里?》 界面新闻 刘怡君

加载中...