新浪财经

新款日产逍客有望9月份首发,比亚迪推出“刀片电池”

雪球

关注

原标题:新款日产逍客有望9月份首发,比亚迪推出“刀片电池” 来源:雪球综合

新车资讯:领克05轿跑SUV开启预售,全系标配2.0T;新款本田冠道/缤智,将在3月31日上市;全新一代哈弗H6曝光,下半年上市;新日产逍客信息曝光,有望在9月发布;上汽首款微型纯电动车科莱威CLEVER,将于3月31日正式上市。

行业资讯:长城汽车回应长安汽车“黑公关”事件,已与长安高层交涉;率先搭载汉EV,比亚迪推出“刀片电池”;奔驰S级轿跑/敞篷版将在今年8月停产;五菱全新电动车正式命名为宏光MINI EV;场地改为方舱医院,2020北美车展取消。

01

据国外媒体报道,日产逍客车型在2019年之前已连续几年蝉联欧洲最畅销跨界SUV车型的桂冠。目前的这一代逍客车型于2013年问世,日产汽车已经宣布了其后继车型最迟将于2021年中期推出。海外媒体试图设想第三代逍客的情况,这款车在美国被称为Rogue Sport。日产一直未透露其具体消息,传言称其设计与2017年10月推出的IMx概念车相似。此后,这家日本制造商推出IMQ概念车,来预告该公司下一代跨界SUV车型的设计。这款一年前在日内瓦展示的电动汽车有着令人惊叹的设计。相比之下,新款逍客(也可称为Rogue Sport)设计不会太出格。

——新款日产逍客车型有望于9月全球首发,如果疫情得以控制,其或许会在今年的巴黎车展上公开亮相。

02

3月29日,比亚迪正式宣布推出磷酸铁锂的“刀片电池”,该电池在安全性和寿命性、续航里程方面均领先同类型电池。目前“刀片电池”已经在重庆弗迪电池工厂下线。发布会上比亚迪集团董事长兼总裁王传福也表明,该款电池将率先在比亚迪汉纯电动版车型上搭载,新车预计在今年6月份投产并上市。

——相较传统的有模组电池包,“刀片电池”的体积利用率提升了50%以上,续航里程已经达到了高能量三元锂电池的同等水平。在寿命方面,比亚迪“刀片电池”可以做到充放电3000次以上,行驶120万公里。

03

哈弗H6是长城汽车的支柱型产品,8年时间累计销量已突破300万辆。我们从长城汽车内部了解到,哈弗H6将于今年下半年进行换代!(即第三代H6)。与现在在售的H6相比,全新一代H6将使用长城汽车的全新平台。在长城汽车公布的2020年招标项目信息中,出现了两款内部代号为“B01”、“B06”的全新车型。其中代号为“B01”的车型意味着哈弗H6的垂直换代车型。据了解,长城汽车在复工复产以后,B01项目的首批冲压模具已经抵达徐水工厂,这也意味着离量产越来越近了。

——从第一代车型到第二代车型,哈弗H6用了大约六年时间,而第二代到第三代车型,换代的时间几乎缩短了一半!

04

3月28日,领克05时间限量版车型开启预定,限量1005台,售价为23.58万元。另外,普通版车型也公布了预售价格区间18万-22万元。新车全系搭载Drive-E系列2.0TD高功率发动机,匹配爱信8速手自一体变速箱,与性能车领克03+动力总成保持一致。

——A+级的定位让其上可竞争B级SUV,下可冲击A级SUV市场。从价格层面来说,领克05未来面对的主要竞品将会集中在探岳Coupe等合资车型,当然对豪华阵营里的宝马X2、奥迪Q3 Sportback等也将产生不小的冲击。

05

日前,我们从官方获悉,上汽旗下车型纯电动车型科莱威Clever将于3月31日正式上市,未来新车将在荣威和名爵两个品牌下共卖。新车定位于一款微型纯电动车。动力部分,新车将搭载最大功率37kW的电机。匹配来自于宁德伊控动力系统有限公司生产的三元锂离子电池组,容量为26kWh,NEDC续航里程为260km。此外其车载充电机功率为6.6kW,慢充5小时即可充满电量。

——目前科莱威CLEVER实车已陆续到店,感兴趣的朋友可以关注一下。

06

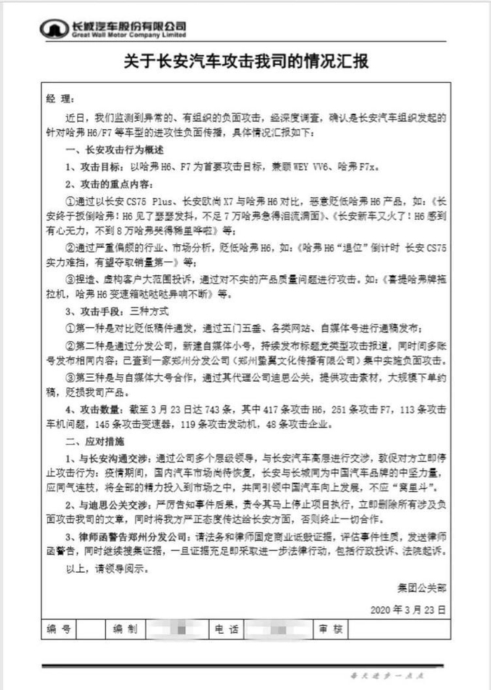
日前,一份长城汽车股份有限公司有关《关于长安汽车攻击我司的情况汇报》的文件在网上流传,文件指出,长城汽车检测到异常的、有组织的负面攻击,经深度调查,确认是长安汽车有组织发起的针对哈弗H6/F7等车型的进攻性负面传播。对此,长城汽车向新浪汽车表示,事件为上周发生,但该文件为长城汽车内部所发,尚不清楚如何流出,目前正在排查原因。长城汽车同时表示,事情发生后,已与长安高层和迪思进行交涉,有关文章均已删除。不过事件的另一方长安汽车目前尚未对此事做出回应。

——自主车企间的良性竞争对于自主汽车品牌的发展是极为有利的。但这种竞争应在产品质量、技术高度等方面进行,而不是用“黑公关”、“黑媒体”进行舆论攻击,从而达到攻占市场的目的。

07

广汽本田旗下的销量最好的车型冠道/缤智,作为年度改款车型,两款车整体设计方面基本不变,主要在配置上进行升级。日前,我们从官方获悉,广汽本田新款冠道/新款缤智将于2020年3月31日上市。作为改款车型,两车将在外观/配置方面有所调整。

——对于广汽本田来说,无论是冠道还是缤智,各自在其细分市场的表现都可圈可点。这一次的改款,可以说补强了配置方面,销量值得期待。

08

日前,根据在梅赛德斯-奔驰Passion的博客文章中可以了解到,奔驰旗下S级Coupe(轿跑版)及Cabriole(敞篷版)车型将在2020年8月正式停产,同时两款车型的销售将持续到2020年5月。考虑到现阶段的车型需要适应未来几年的可持续发展这一特性,因此奔驰或将停产这两款车型,从而更加专注于发展新能源车型。

——的确从造型上来看,以上两个版本的车在外观设计上确实很吸引人,但是受限于设计原因,实用性如空间方面,多少会有些影响。品牌考虑到各方面的原因,停产也在情理之中。

09

日前,上汽通用五菱官方再次发布了旗下全新纯电动车官图,图中显示了该车的正式命名——宏光MINI EV。新车整体采用方正小巧的设计风格,更加符合日常通勤等需求。同时,新车将于今年年内正式上市销售。动力方面,新车将搭载一台最大功率为27马力(20千瓦)的驱动电机。电池组方面,新车将搭载来自于华霆(合肥)动力技术有限公司的三元锂离子电池组,并提供两种容量版本,分别为144Ah和96Ah,而该动力电池系统额定电压均为96V。通过计算得其电池组额定容量分别为13.82kWh和9.2kWh。

——商用车采用EV模式还是很不错的,至少在噪音和乘坐驾驶层面上有提升的。

10

日前,据外媒报道,原定于6月份举办的2020北美车展已被取消,原因是该车展场地被底特律卫生局临时改建为收治新冠状病毒确诊患者的方舱医院。“尽管我们感到失望,但对我们而言,没有什么比底特律和密歇根州居民的健康、安全与福祉更重要了,我们将竭尽所能来支持我们社区应对新型冠状病毒爆发的斗争。”展会执行总监罗德·阿尔伯茨(Rod Alberts)在发表声明中表示。

——当前,受到新型冠状病毒爆发的影响,2020日内瓦车展、古德伍德速度节、2020北美车展宣布取消。不仅如此,2020北京车展、2020纽约车展宣布延期举办。由于今年众多车展宣布取消和延期,这一决定影响了主机厂们的新车上市节奏,因此主机厂们不得不重新调整新车发布计划。

加载中...