新浪财经

百福控股王小龙:餐饮行业若崩溃,将影响千万人就业!

亿欧

关注

原标题:百福控股王小龙:餐饮行业若崩溃,将影响千万人就业! 来源:亿欧网

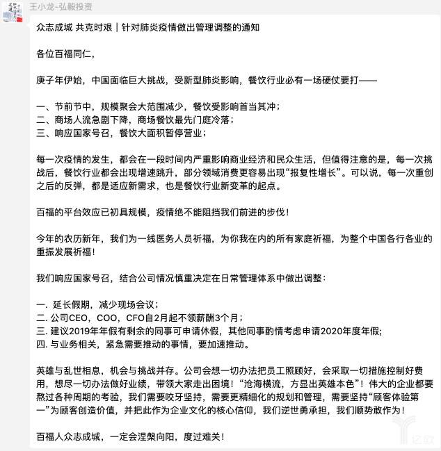
春节期间,受新型冠状病毒感染的肺炎疫情影响,节前节中,规模聚会大范围减少,餐饮受影响首当其冲;商场人流急剧下降,商场餐饮最先门庭冷落;响应国家号召,餐饮大面积暂停营业,让餐饮行业陷入危机之中,西贝餐饮董事长贾国龙在接受采访时表示,目前账上的现金加上贷款也只够给员工发三个月工资。

疫情对餐企带来了哪些方面的影响?面对这场没有硝烟的战役,餐饮人们该何去何从?亿欧餐饮选择此时对话百福控股CEO王小龙,直面疫情中餐饮行业的挑战和机遇。

百福控股,是中国领先的私募股权基弘毅投资打造的中国唯一系统性布局品牌“新”餐饮的投资和运营管理平台。坚持“投资管理及运营管理”双轮驱动模式,加速餐饮资产的整合。

迄今为止,弘毅投资与百福控股收购和投资了十四个知名餐饮品牌:PizzaMarzano、和合谷、新辣道鱼火锅、权金城烤牛肉、权味、西少爷肉夹馍、遇见小面、好色派沙拉、大弗兰、越小品、美奈小馆、仔皇煲、SeesawCoffee、福客麻辣烫,全球门店数量超过1300家。

谈疫情影响

1、不能脱离时间和补救措施去讨论疫情对餐饮行业影响;

2、面对疫情,企业不仅要自救,也要携手行业生态上下游的伙伴们一起努力,在政策扶持下一起渡过难关。

1、问:在这场疫情中,餐饮行业是受到影响最严重的行业之一,您认为,疫情给中国餐饮行业主要带来了哪些方面的影响?

答:疫情对餐饮行业已经造成严重影响,这是一个客观事实。但影响多大取决于疫情持续的时间有多长。前天西贝贾总的专访引起了非常大范围的讨论。他提到的都是事实,如果疫情持续,如果不采取任何补救的措施,像西贝这么优秀的企业,坚持三个月都有很大的压力,甚至是会有灭顶之灾。

当然,这里有两个边界条件。

第一:疫情持续的时间多长,这是很关键的。因为疫情持续一个月和三个月,带来的影响是截然不同的。如果说二月底就控制住了,绝大部分企业还是有机会能生存下来。但如果持续三个月都不行,对绝大部分企业来说,恐怕就是灭顶之灾了。

第二个边界条件是面对疫情企业是否保持静态,不采取应对措施。其实西贝贾总的结论就隐含了这个意思。但我相信,他不会不采取应对措施,也不可能说只靠公司账上的现金流就挺过去,毕竟作为行业头部品牌,相信以西贝的口碑和影响力,渡过难关问题倒是不大。

但餐饮行业中除了像西贝这样的头部品牌,绝大多数是中小微企业,面对疫情,他们是几乎是很难生存的,就需要自救和行业生态上下游的伙伴们一起努力渡过难关。特别是如果政府能够出台一些政策扶持,很多的品牌还是很大机会挺过去的。

谈自救、救他

1、第一时间节省一切不必要的对外开支,跟甲方沟通协调成本管控;

2、员工防控和门店防控双向阻断门店给顾客带来的疫情风险;

3、通过社交工具向公众传达自身防控工作和门店运营安排;

4、做好假期疫情闭店未返乡的员工生活保障及防控工作;

5、捐助物资和快速推出外卖优惠政策支援社会;

6、推出无接触送餐、家庭式优惠套餐、小程序外卖&外卖自提等一系列自救措施

2、问:百福在这一次疫情当中,带领咱们旗下的餐饮企业都做了哪些工作,咱们对于灾区又有一些怎样的捐助?

答:事实上百福对这次疫情的反应速度是极快的。

我在2003年是经历过非典的,北京是当时非典最严重的区域。那个时候我正在清华读研究生,因为非典我被关在了校外大半学期。这半个学期我一个人在外面,就餐很困难,因为很多餐厅都关门了,我是靠着煮方便面熬过了那两三个月。

在非典快结束的时候,我们几个校外的同学到一家餐厅吃饭,那家餐厅的服务员都站的离我们远远的,戴着口罩,盯着我们,这种就餐体验让人感觉非常不好。

有了上次的疫情中的体验,面对这次疫情,我就马上意识到这对餐饮人来说是一个非常严峻的问题。于是,我第一时间跟百福旗下的品牌预警,说我们需要密切关注,并且跟大家一起开始制定预案。

此后短短几天时间,百福旗下各品牌火速制定并执行疫情防控计划。截止1月24日除夕当天,弘毅及百福旗下品牌PizzaMarzano、和合谷、新辣道鱼火锅、权金城烤牛肉、权味、西少爷肉夹馍、遇见小面、好色派沙拉、大弗兰、越小品、美奈小馆、仔皇煲Seesaw Coffee、福客麻辣烫14个品牌均已完成了门店疫情防控工具的购置和员工防控培训工作,并通过微信公众号和微博向社会发送了疫情防控告知书!

面对武汉的疫情困境,百福控股旗下参股品牌们也积极研究和应对疫情,西少爷肉夹馍迅速做出反应,1月25日决定为武汉捐赠了5000公斤猪肉!其他品牌也都根据自身实际情况纷纷出钱出力。

尽管当时情况已经很紧急了,但那个时候部分品牌对于是否闭店还在考虑和观望。

我是年前腊月二十八到了深圳,春节一天没休息,从二十八开始,我每天就到我住的附近商场里去看,就那四、五天,情况一天比一天糟糕。那几天我在深圳也跟宁哥(乐凯撒创始人兼CEO陈宁)不断微信沟通。那时候,他已经在办公室自己隔离自己了。

我跟我们旗下的福客麻辣烫、大弗兰等几个老板冒着生命危险到餐厅里考察,然后坐下来一起商讨应对策略。

我让他们意识到了这个事情的严峻程度,绝不仅仅是关几个店而已。我说从现在开始,你就要考虑马上停止一切不必要的对外开支,然后跟上游的供应链这些谈起来,跟甲方该沟通沟通。但是更重要的是要千万要关注员工的安全,门店的安全,顾客的安全。

此后武汉封城,我意识到这个情况比预料到的可能还要严重得多。所以回京以后,初二、初三我们已经制定了一系列的应对方案。我作为百福CEO,主动提出来,三个月工资不拿了。很快,我的管理团队,CFO他们都不拿工资了。这个时候真的是很困难。

为了安全,我号召旗下的餐饮品牌赶紧关闭门店,跟新辣道讲赶紧关,不要为了做几分钱生意,牺牲员工的安全,特别是你这种聚餐模式的餐厅一定要关闭,做好准备。

到了初三,新辣道、和合谷、权金城等弘毅及百福旗下14个品牌关停门店400余家,其中新辣道鱼火锅更是关停了中国大陆所有门店。

闭店之后,安抚好员工成为首要的任务。我们响应国家的号召,最大程度保证因为假期疫情闭店未返乡的员工生活保障及防控工作;其次对于上万的返乡员工,也都积极协调员工暂时不要返工,等待国家防控通知;

与此同时,快速展开了各品牌对内的防控工作,并且建议各品牌快速为门店员工购买医用口罩、体温计、消毒酒精等个人防护工具。增加店面消毒用品备货量以及防控方面的宣传物料,从员工防控和门店防控双向出发同时阻断门店给顾客带来的疫情风险。

谈后续自救

不止外卖,团餐,小程序点餐、半成品、零售化都是发力点。

3、问:疫情重创餐饮行业,很多业内人士将发力外卖业务作为促进餐饮企业恢复的建议,你认可吗?

答:我还是比较同意企业不能等死,要自救的观点。面对现在的疫情,堂食的人流下降80~90%是普遍现象。所以这个时候企业就得去想就餐的场景上一些其他可能的机会。

这几年,通过外卖平台对消费习惯的培养,群体外卖需求的客观存在,特别加上现在聚餐式就餐的安全风险提升,所以大家肯定会倾向于以外卖形式就餐。

毋庸置疑,朝外卖发力是正确的,当然这里面还是有很多可以创新的地方。

首先,如何让消费者对你的食品安全有绝对信心变得很重要。我们需要公开透明的让消费者知道餐饮整体的生产、制作、配送过程是安全的。

比如美团推出的无接触配送就是值得点赞的一个举动。百福旗下的和合谷和玛尚诺就是美团的首批合作品牌。

此外,玛尚诺还为所有外卖产品提供一次性餐具,每时段营业结束,全员洗手消毒,桌椅地面消毒,内外场全员佩戴口罩。

第二、如何在点餐上让消费者更便利?比如小程序点餐甚至自提,应该是可以全方位地满足顾客更多场景下的需求。比如西少爷目前就推出了0接触服务,顾客可小程序点餐,在自提架自助取餐,全程实现0接触就餐服务,此外,西少爷平均每60分钟对餐厅消毒一次,每30分钟服务员手部消毒一次。

第三、家庭式套餐也是一个机会。比如和合谷、玛尚诺等品牌快速推出的家庭式优惠套餐,迎合了当下仍处在自行隔离阶段的家庭场景的特殊诉求!

第四、品牌外卖中也可以考虑推出一些抗病毒润肺的产品。比如2月2日,和合谷在为北京的医护人员提供的抗「疫」套餐中,就特别增加了关爱肺部健康的饮品“肺露”!“肺露”由青果、枇杷叶、浓缩梨汁、陈皮、甘草、蜂蜜、乌梅调制而成,且不含防腐剂,客可养肺润肺。

4、问:但除了外卖之外的话,在业务层面上,您觉得还有其他的一些发力点吗?

答:随着节后大家陆陆续续上班,接下来这一个星期,企业团餐需求就会爆发出来。因为大家都到岗之后,很多写字楼的食堂可能不会很快开业,公司员工的就餐问题如何解决?这个时候餐企就可以利用自己的私域流量池针对企业的团餐需求提供一些支持。

另外,因为疫情大家都在家里吃饭了,在家买菜做饭变得频繁起来。这种情况下,餐饮品牌推出一些半成品、零售化的产品,和家庭用餐的场景也是非常匹配的。

谈他救建议

针对政策扶持的四大建设性意见:

1、出台灵活用工政策,或者推迟社保缴纳时间

2、对税费进行适当减免或返还。

3、指导银行给予特别困难的餐企一些低息贷款方面的政策扶持

4、给餐饮产业链上游企业也提供一些支持,对甲方的银行信贷、税收也做一些减免和优惠,让这些减免能够定向滴灌到终端的餐饮企业。

5、问:政策方面,很多餐饮人呼吁国家能不能出台一些政策,帮助咱们餐饮人渡过难关?您的建议是?

答:其实我也是想你们作为媒体,我们作为行业里的企业,可以共同来呼吁,但我希望大家提的是建设性的意见,而不是抱怨,因为抱怨无用。

首先,餐饮是关乎国计民生的行业,而且是一个持续发展中的行业;其次,餐饮是一个劳动密集型行业,是一个能够解决门店端及上游加工端,合起来七八千万人就业的行业。

再者,餐饮是一个门店端产值大概四万多亿,加上上游差不多接近十万亿市场规模,而且还在以每年10%左右的速度持续增长的行业。

最后,餐饮是消费里面很重要的一个产业,而消费又是拉动经济增长的三驾马车当中最重要的那驾马车。

因此,不管是就业、还是发展经济,餐饮作为劳动密集型的服务行业,作为关乎民生的行业,也一定是经济结构转型的一个重要支撑点。

从这个层面看,政府其实是有必要特别关心和关注,这个行业在这次疫情中受到的影响以及行业在未来的可持续发展过程中面临的问题的。

餐饮作为劳动密集型行业,事实上解决了大量的农村富余人口的就业问题。农民们来到城市里,进入一家餐厅工作,即使是一个服务员,他的收入只有四五千块钱,也远远好于在留在农村种地,每月一两千元的收入。正是餐饮行业提供了数千万人的就业机会,如果餐饮行业崩溃了,这数千万人失业了,将造成巨大的社会负担。

但是现行《劳动法》当中,关于这部分人社保的规定,事实上给餐企造成了不小的负担。

一个工资四五千块钱的服务员,如果企业给他按照正规的社保和五险一金缴纳的话,大概会占到其整体工资40%,这部分成本,基本上都是由企业承担。

但餐饮行业整体的经营状况并不乐观。只有头部20%的企业是盈利的,中部30-40%的企业是勉强维持的,底部40-50%的企业是赔钱的。一个在赔钱的企业还要承担这么大的税收负担,其实是很难继续健康发展下去的。

考虑到餐饮用工不仅仅起的是企业责任,在一定程度上也承担着社会责任。因此,我呼吁政府利用这次时机,是否能够出台一些灵活用工的政策,对于餐饮行业的社保进行减免。如果短期做不到,能不能至少推迟社保的缴纳日期;

第二个建议就是关于税费的减免或者是返还。因为这个行业是一个特别薄利的行业。它是靠每一家店,每一碗饭卖去挣钱的。所以,这个时候国家能否考虑对从税务和费用方面出台一些跟其他行业不一样的减免政策。比如说增值税在这种特殊情况下,能不能做一些返还或者减免?

这是税方面。费也有各种各样的费,比如消防费、环保费等,举不胜举。这些费用,每一项看起来不大,但是加在一起,都不少。所以在这种时候能不能对过往一年还没有缴的这些税费做一些减免或返还,让大家觉得能够现金流能够富裕一点,尽力渡过这个难关。

我是强烈呼吁的是前面这两条都是政府能有所作为的;

第三个也是政府可以做的,金融方面的支持。

银行这些金融机构无论是从资本市场还是实际的吨位、体量、实力相比于餐饮行业都要强很多。在餐饮行业这么艰难,甚至快要面临灭顶之灾的时候,银行能不能帮帮忙?

当然这个也需要国家出台定向的政策及指导性的意见,给银行一些政策上的倾斜,出台一些对于餐企低息贷款方面的政策扶持。可以以餐饮门店的收款作为一个担保工具,让银行大胆的向一些困难的餐饮公司提供一些阶段性的支持。因为餐饮行业只要生意恢复过来,它是有现金流,有偿还能力的。

其实我所说的“灭顶之灾”主要是现金流的问题。这个行业的需求不会随着这次疫情就会消失,只是这可能一个月到三个月之间完全没有或者说大幅度收入的减少会给餐饮品牌们带来比较大的流动性的风险;

另外一个事情,政府也可以做,但需要整个生态链上大家共同的行动支持。众所周知,除人工外,餐饮企业还有两大负担,一是租金,如今商场都没有人流了,还让企业照常付租金,企业是受不了的。

当然有一些地产商已经自动的出台了一些减免的政策。比如美的置业、大连万达等率先给租户免除一个月的租金。可以说万达一个很有担当的企业,因为这种关键的时候,它能够为商户着想。但是反过来想,它也是个企业,减免一个月房租,就要损失30亿元。它借银行的贷款,利息每个月也是得还的。

所以我说,呼吁甲方资助餐企的同时,政府能不能够给餐饮产业链的这些甲方也提供一些支持?对这些甲方的银行信贷、税收是否能够也立项的做一些减免和优惠,让这些减免能够定向滴灌到终端的餐饮企业去,这样这些甲方企业才有底气和实力对下游餐企进行减免扶持;

另外一个大的费用,是外卖平台的佣金费用。美团、饿了么已经在外卖领域形成了一个垄断的行业格局,他们的佣金收费在15%~20%不等,这部分费用对企业来讲也是不能承受之重。这个时候只呼吁让他们减佣金,也不太现实,因为他们毕竟也是企业。

因此,我的建议是说大家各自拿出一些姿态来,比如说政府对这样的平台性企业在税收、用工等这些层面给予一些政策支持,这样的话,平台就有底气说我能不能给餐企们也减免一些佣金。

这是我大概四至五项的政策上面的呼吁。

谈趋势和未来

1、探索出盈利单店模型。

2、加盟模式可风险共担。

3、精细化的管理必不可少。

4、2019年是餐饮特许加盟元年,2020年加盟市场会继续扩大。

5、未来3~5年,一批餐企上市是基本可以确定的。

6、问:对于2020年餐饮整体行业调整的方向和趋势,您的意见是?

答:首先,餐企业务模式要优化,要探索出一个能够盈利的单店模型。用工特别重的单店模式,风险是比较高的。有些门店5~8个人就能运作,有些门店却需要30-50个人。出现问题的时候,谁的负担重,一目了然。当然,整体的业务模式要优化,也包括用工要减少,系统要数字化、智能化等。

其次,商业模式和生态建设要重新考虑,我是比较力推特许加盟模式的,因为大家可以风险共担。就像面对这次疫情,纯直营和有加盟门店的品牌,压力就不一样。如果是有加盟的门店,总部现在还有一个甲方姿态和余地,说我减免一部分加盟费。但如果都是直营店,所有的事都是自己的,就只剩自身难保了。

第三、就是要做到精细化的管理。没有精细化管理的企业即使没有这次预警,迟早也是会被淘汰的;

7、问:我知道咱们百福旗下的这些品牌2019年开放了加盟,2020年加盟还会继续吗?您认为中国餐饮行业连锁加盟的整体的发展,跟前一个时代,最主要的变化是什么?

答:有很大的变化,我个人认为2019年是中国特许加盟的元年。2019年很多有实力的中餐品牌才真正考虑到是原来我是可以做特许加盟的。

此前,大家都没有认真的想过加盟这件事,整个市场也都是零零散散的。甚至很多人认为直营是一定比加盟强的,我完全不这么认为。很多做得很好的所谓直营公司,其实是变相再采用加盟模型,比如门店的合伙制,它并不是公司投资的,是合伙人投资的,也是一种加盟模型。

随着人工高、租金高、食材成本高了之后,大家都意识到直营式品牌,对管理的精细度,对成本、风险承担的能力是有限的,因此要学会利用第三方的资源,特别是有实力的第三方来共同发展。百福控股旗下的品牌都是业内比较优秀和成熟知名品牌,有着成熟的运营管理和供应链管理体系。我们对于特许经营的着重点就是寻找国内外有实力的第三方进行合作。

2020年经历疫情之后,大家会意识到全部做直营,有时候就是个坑。2020年,百福控股同样还是要在加盟层面发力。我们内部也一直在大力推动这种模式,将有区域优势的品牌,进行交叉加盟。比如我们旗下的品牌新辣道年前刚刚开出香港门店,背后就是旗下另一家品牌玛尚诺的香港团队帮忙运作的。

8、问:然后其实在疫情之前,我们也在关注餐饮上市的事情,有几家餐企已经挂牌,比如九毛九、同庆楼,然后还有一些排队的企业像巴比馒头等。您认为餐饮的IPO潮是第三次是否已经到了?

答:这个行业我基本都还算比较熟的,九毛九我也很熟。你想想它要是晚两个月IPO,现在什么状况?这个很明显。

所以餐饮行业对IPO这个事儿,除了经营层面外,在资本层面的认识还处于比较初级的阶段。大家没有认识到餐饮企业如果能上市,对自己来说,其实是质的飞跃。无论是从资金还是从资源上来讲,都是这样。

比如九毛九面对疫情,就不会轻易的裁员、减薪,他不需要这么干。为什么?因为他手里拿了20亿港币,有钱腰杆子就硬。

不仅仅是IPO,很多餐饮人对资本这个事儿其实有非常大的偏见,觉得资本没什么太大的价值,只能提供钱。首先我不同意资本只提供钱这个看法;其次就算是钱,面临现在这种情况,有没有钱,不就变成了致命的事了吗?对不对?

所以我觉得IPO这个事是行业的大好事,当然了,IPO也不是你着急想IPO,就能IPO的。因为IPO对企业的规范运营,体量和规模,都是有相当要求的。你的税得交,社保得交,各种合规的手续得办,这个代价是非常大的。很多没有上市的企业,他可能因为个体经营或者说历史形成的运作习惯,存在一些擦边球行为。等到上市的时候,擦边球不能打了,你还能不能符合上市的条件,这就要打个问号。

所以我觉得这个时代肯定是一个好时代,尽管现在遇到这样的疫情,但并不影响行业的长期发展。如果你的基本功扎实,盈利能力足够,依然能够跑出来。在我看来,未来3~5年出现一批餐企上市这件事是基本可以确定的。

结语

每一次疫情的发生,都会在一段时间内严重影响商业经济和民众生活,但每一次挑战后,餐饮行业都会出现“报复性增长”实现增速跳升。可以说,每一次重创之后的反弹,都是适应新需求,也是餐饮行业新变革的起点。

只要全体餐饮人齐心协力,一定能打赢这场全民“战疫”。新餐饮时代已来,疫情绝不能阻挡我们前进的步伐!

版权声明

本文来源亿欧,经亿欧授权发布,版权归原作者所有。转载或内容合作请点击转载说明,违规转载法律必究。

加载中...