新浪财经

73家金融租赁公司与金融租赁行业大起底

金融读书会

关注

原标题:73家金融租赁公司与金融租赁行业大起底 来源:金融读书会

【正文】

继券商(全面剖析132家券商(含19家资管子公司))、基金(一文读懂基金行业与145家公募基金管理机构)、AMC(一文读懂4家全国性AMC与60家地方性AMC)、类金融(一文读懂类金融机构)、消费金融公司(一文读懂27家持牌消费金融公司)之后,本篇报告聚焦73家金融租赁公司与金融租赁行业。

一、73家金融租赁公司名录

(一)注册资本:合计接近2500亿元,银行系优势明显

目前73家金融租赁公司的注册资本合计接近2500亿元,其中以银行系注册资本规模最大,特别是国有大行和国开行。

其中,超过100亿元的金融租赁公司有3家,分别为工银金融租赁(180亿元)、交银金融租赁(140亿元)、国银金融租赁(126.42亿元);注册资本在50-100亿元之间的金融租赁公司有13家。

(二)注册地:天津13家、上海10家,北京、武汉、重庆各3家,广州、深圳、济南等7个城市各2家

金融租赁公司的注册地主要集中于天津和上海,合计达到23家。

1、注册地在天津的金融租赁公司有13家,分别为工银金融租赁、兴业金融租赁、皖江金融租赁、中信金融租赁、中铁建金融租赁、民生金融租赁、中国金融租赁、中车金融租赁、天津国泰金融租赁、天银金融租赁、华运金融租赁、中煤科工金融租赁、邦银金融租赁。

2、注册地在上海的金融租赁公司有10家,分别为交银金融租赁、农银金融租赁、交银航空航运金融租赁、浦银金融租赁、太平石化金融租赁、招银航空航运金融租赁、招银金融租赁、长江联合金融租赁、华融航运金融租赁、广融达金融租赁。

另外北京、武汉和重庆三地的金融租赁公司合计达到9家(各3家),而广州、济南、兰州、南京、深圳、石家庄、无锡等7个城市的金融租赁公司数量合计达到14家(各2家)。

(三)总资产:达到3万亿元左右,8家金融租赁公司超过1000亿元

73家金融租赁公司的总资产规模达到3万亿元,但分化程度比较明显,全国性银行优势明显,地方性银行旗下的江苏金融租赁总资产规模也达到了665亿元。其中有8家金融租赁公司的总资产规模超过1000亿元,3家金融租赁公司的总资产规模超过2000亿元(分别为工银金融租赁、交银金融租赁和国银金融租赁)。

二、基本常识补充

我国金融租赁行业始于20世纪80年代,至今已有近四十年。金融租赁公司是指由银监会批准,以经营融资租赁业务为主的非银行金融机构。当然这里还包括银监会成立之前的一些金融租赁公司,不过后来均转至银保监会体系下重新获批。同时金融租赁公司的资产负债率平均在85-90%之间,和商业银行90-95%的资产负债率比较接近,金融租赁公司的租赁物由于被明确为固定资产,且往往集中于机械设备、生产线、航空设备等,因此金融租赁公司的重资产特征比较明显,同时其也是和实体经济较为密切的一类金融机构,此外主流金融租赁公司的盈利能力也相当可观,特别是2019年,资本回报率平均在15%左右。

(一)部分概念剖析

1、融资租赁

融资租赁是指出租人根据承租人对租赁物和供货人的选择或认可,将其从供货人处取得的租赁物按合同约定出租给承租人占有、使用,向承租人收取租金的交易活动,并且这里的租赁物必须是固定资产(另有规定除外)。很显然,融资租赁涉及到“资”和“物”两个概念,其本质在于为企业提供一种新的融资方式(即通过租赁物的使用权转移来达到融资的目的)。

传统的融资租赁方式有助于企业加快先进设备的升级和改善企业财务状况(如降低资产负债率等)。

2、售后回租

售后回租是承租人和供货人为同一人的融资租赁方式,即承租人将自有物件出卖给出租人,同时与出租人签订融资租赁合同,再将该物价从出租人处租回的融资租赁形式。某种程度上,我们甚至可以将售后回租业务理解为抵押或质押融资(相当于变相授信),该方式有助于帮助企业盘活存量资产。

3、服务范围和租赁物

金融租赁行业的服务范围可以很广泛,既包括制造、电力、交通运输、航空基建、采矿、水利、基础设施、医疗器械等传统行业,同时也包括高端装备制造、节能环保、新能源、化工等新兴产业。而金融租赁行业的租赁物主要是固定资产,不仅包括飞机、船舶、钻井平台、生产线、医疗器械等大型设备,也包括工程机械、计算机、农机等中小型设备。因此金融租赁行业的服务对象多是关系到国计民生以及国家战略的实体,也是最能体现金融服务实体国家导向的一类金融行业。

4、金融租赁专业子公司

和券商、基金、保险拥有专业子公司一样,金融租赁公司也有自己的子公司。2014年7月11日,银监会印发《关于印发金融租赁公司专业子公司管理暂行规定的通知》(银监办发[2014]198号),正式拉开了我国设立金融租赁专业子公司的大幕,其背景是希望能够借助于特殊经济区的对外开放功能,在飞机租赁、船舶租赁等具备特色但又被国外租赁垄断的领域中有所突破。

(1)金融租赁专业子公司具体是指在中国境内自贸区、保税地区以及境外设立的专门从事特定领域融资租赁业务的专业化租赁子公司。这里的特定领域是指金融租赁公司已开展、且运营相对成熟的融资租赁业务领域,包括飞机、船舶等。而金融租赁专业子公司也可以在境外设立,如国银航空租赁便是注册在爱尔兰(注册资本为5000万美元)。

(2)金融租赁专业子公司的名称中应含有“特定领域”的标识(如目前已成立的4家均含有“航空”二字)。

(3)金融租赁专业子公司的注册资本最低为5000万元(金融租赁公司最低为1个亿),且金融租赁公司原则上应当100%控股。当然特殊情况下也可以引进其它投资者,但金融租赁公司的持股比例不得低于51%。

(4)金融租赁专业子公司的业务范围仅限其母公司的业务范围及相应授权,且不包括同业拆借和固定收益类证券投资业务。

(二)金融租赁的本质

金融租赁的英文名称是“FinicalLease”,其既然可以翻译成金融租赁,亦可以翻译成融资租赁、财务租赁等,因此在国外所谓的融资租赁、财务租赁、金融租赁之间并没有太大的区别。仅是在中国才会被人为地分为金融类与非金融类。

事实上金融租赁的本质在于其“租赁资产”具备“收益性、安全性、流动性”等金融属性,并由此可以推导至金融租赁公司从事的业务是金融业务,这才是融资租赁公司与金融租赁公司之间最大的区别。

(三)金融租赁公司的业务范围与监管指标约束

1、业务范围

金融租赁公司的业务范围主要包括(1)融资租赁业务;(2)转让和受让融资租赁资产;(3)固定收益类证券投资业务;(4)接受承租人的租赁保证金;(5)吸收非银行股东3个月(含)以上定期存款;(6)同业拆借;(7)向金融机构借款;(8)境外借款;(9)租赁物变卖及处理业务;(10)经济咨询。

此外,经营状况良好、符合条件的金融租赁公司可以开办下列部分或全部本外币业务:(1)发行债券;(2)在境内保税地区设立项目公司开展融资租赁业务;(3)资产证券化;(4)为控股子公司、项目公司对外融资提供担保;

2、监管指标约束

金融租赁公司除受到风险分类指标约束外,还有以下不同类别的指标约束:

(1)金融租赁公司资本净额与风险加权资产的比例不得低于银监会的最低监管要求。

(2)金融租赁公司对单一承租人的全部融资租赁业务余额不得超过资本净额的30%。

(3)金融租赁公司对单一集团的全部融资租赁业务余额不得超过资本净额的50%。

(4)金融租赁公司对一个关联方的全部融资租赁业务余额不得超过资本净额的30%。

(5)金融租赁公司对全部关联方的全部融资租赁业务余额不得超过资本净额的50%。

(6)对单一股东及其全部关联方的融资余额不得超过该股东在金融租赁公司的出资额。

(7)金融租赁公司同业拆入资金余额不得超过资本净额的100%。

同时特定行业的单一客户融资集中度和单一集团客户融资集中度指标可以根据银保监会的要求适当调整。

(四)金融租赁公司与融资租赁公司之间的辨析

1、数量上不是一个等级,融资租赁企业明显更多,也意味着金融租赁公司的含金量更高(实行先证后照的注册资本实缴制、融资租赁则采取认缴制)。其中我国共有70余家金融租赁公司,而融资租赁企业(不含金融租赁)则高达10900家。

2、融资租赁公司定位于一般工商企业,而金融租赁公司则属于金融机构,前者的名称中不能带有“金融”二字,二者之间的关系有点类似于小贷公司和商业银行之间的区间,这也是为什么金融租赁公司牌照价值更高的原因。

3、融资租赁公司的监管主体虽然已于2017年由商务部划转至银保监会,但银保监会主要负责制定规则,而地方政府负责对融资租赁公司实施具体监管。金融租赁公司则是由银保监会按照非银行金融机构实施监管。

4、融资租赁公司的资金来源主要由资本金、银行借款,其与商业银行之间的关系是一般工商企业和商业银行之间的债权债务关系。而金融租赁公司的资金来源则包括资本金、股东存款、同业拆借与同业借款、发行金融债券等。相较而言,金融租赁公司的融资成本更低,其与商业银行之间的关系属于金融同业关系。

(五)金融租赁公司监管导向的演变

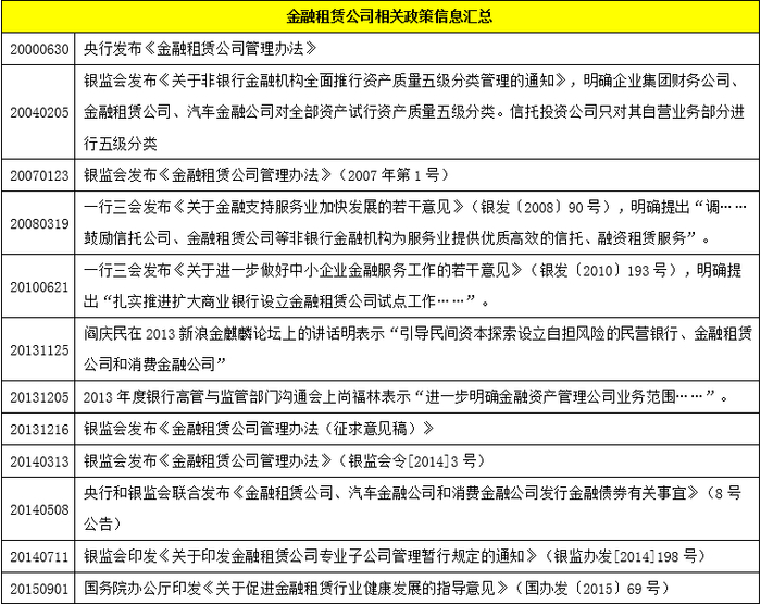
截止目前,关于金融租赁公司整体的监管政策主要有三个,一是2000年6月央行发布《金融租赁公司管理办法》,二是2007年1月银监会发布的《金融租赁公司管理办法》(2007年第1号),三是2014年3月银监会发布的银监会发布《金融租赁公司管理办法》(银监会令[2014]3号)。这三个政策文件实际上能够体现出监管政策导向上的一些变化。

三、市场情况简析

(一)4家金融租赁专业子公司(含1家海外子公司)

本文所讨论的73家金融租赁公司包括4家金融租赁专业子公司(包括交银金融租赁的交银航空航运金融租赁、华融金融租赁的华融航运金融租赁、招银金融租赁的招银航空航运金融租赁、国银金融租赁的国银航空租赁等),且控股均为100%。其中国银航空租赁于2016年9月获批在爱尔兰成立的一家海外金融租赁专业子公司(注册资本为5000万美元)。

2014年7月11日,银监会印发《关于印发金融租赁公司专业子公司管理暂行规定的通知》(银监办发(2014)198号),正式拉开金融租赁专业子公司的设立大幕。不过需要说明的是,交银航空航运金融租赁早在2013年9月29日便已获批筹建,而其余3家金融租赁专业子公司均在2015-2016年区间成立。其中,招银航空航运金融租赁于2015年1月13日获批、华融航运金融租赁于2015年3月9日获批、国银航空租赁于2016年9月2日获批。

(二)常熟农商行设立金租失败、中银金融租赁正在筹备设立中

除已在正式运营或筹建中的金融租赁公司外,尚有1家虽然已经获批但却未成功开业以及1家正在排队申请中。

1、2016年9月30日,江苏银监局批复了常熟农商行筹建设立金融租赁公司的申请(重点面向“三农”和小微企业开展业务),但直到目前也未有进一步信息,并且常熟农商行的年报和半年报均未有披露相关信息,按照6个月的期限,常熟农商行设立金融租赁公司的计划基本已经宣告失败。

2、2019年3月29日,中国银行在发布2018年业绩时透露“中国银行完善综合经营牌照,推动设立了金融租赁公司。并且启动理财子公司、中银金融租赁筹备、设立工作”。

(三)中国银行虽还没有金融租赁牌照,但拥有中银航空租赁(盈利能力较强)

这里需要特别讨论一下中银航空租赁这家公司,虽然目前中国银行还没有金融租赁牌照(正在申请中),但却拥有1家航空租赁子公司,即中银航空租赁(经营租赁),未来如果中国银行完成中银金融租赁的设立,则大概率会将中银航空租赁转至中银金融租赁旗下,以实现业务整合。

1、中银航空租赁最早由新加坡航空公司与一家总部位于美国的飞机经营性租赁公司合作成立,2006年12月被中国银行收购(成为其全资附属公司),并于2007年更名为中银航空租赁私人有限公司。2016年5月12日更名为中银航空租赁有限公司(公众股份有限公司),2016年6月1日在香港联交所主板上市。

2、从中银航空租赁的经营情况来看,相当亮眼。2016年、2017年、2018年以及2019年6月,中银航空租赁的总资产规模分别为134亿美元、160亿美元、183亿美元和191.62亿美元,相应的净利润则分别为4.18亿美元、5.87亿美元、6.20亿美元和3.21亿美元,如果按照7的汇率来计算,则相当于中银航空租赁的总资产规模超过1300亿人民币、全年净利润达到50亿人民币左右,盈利能力相当强劲(2018年的ROE达到15.50%)。

(四)历史上的16家金融租赁公司(4家被破产清算、2家消失、8家被重组洗牌更名)

金融租赁公司并非始于银监会,而是早在20世纪80年代便已经产生。在2003年银监会成立之前,我国共有16家金融租赁公司,不过有4家被破产清算。这4家被破产清算的金融租赁公司分别为中国华阳租赁、广东国际租赁(跟随广东国际信托投资公司破产)、海南国际租赁(跟随海南国际信托投资公司破产)以及武汉国际租赁(跟随武汉国际信托投资公司破产)。

另外12家金融租赁公司分别为中国租赁、中国电子租赁、中国外贸租赁、上海新世纪租赁、浙江租赁、江苏租赁、河北租赁、山西租赁、四川租赁、甘肃租赁、新疆租赁以及深圳金融租赁,不过这12家金融租赁公司的命运也各有不同(参见下文)。

(五)一些由商务部管辖后来转移至银保监会重新批设的金融租赁公司

2007年银监会发布《金融租赁公司管理办法》时,明确只有金融机构的融资租赁公司才可以冠名“金融租赁”公司,但是这一政策的发布显然没有提前和商务部、国家工商局协调,因此之前很长时间依然有很多不是金融机构的融资租赁公司带有“金融”二字,并且后来也放开了民营企业设立金融租赁公司的约束。

2017年商务部将融资租赁公司、典当和保理的监管权限转移至银保监会,使得之前的商务部管辖的金融租赁公司新闻线索重新获批,如原来的恒鑫金融租赁变更为目前的徐州恒鑫金融租赁等。

(六)11家农商行已设立金融租赁公司,超过一半提供涉农金融服务

2015年9月1日,国务院办公厅印发《关于促进金融租赁行业健康发展的指导意见》(国办发〔2015〕69号),明确提出“支持设立面向‘三农’、中小微企业的金融租赁公司……”,拉开了我国农商行设立金融租赁公司的大幕。截止目前,已有广州农商行(珠江金融租赁)、重庆农商行(渝农金融租赁)、江南农商行(江南金融租赁)、武汉农商行(湖北金融租赁)、上海农商行(长江联合金融租赁)、南海农商行(佛山海晟金融租赁)、深圳农商行(前海兴邦金融租赁)、九台农商行(吉林九银金融租赁)、江阴银行(无锡华银金融租赁)、无锡银行(无锡锡银金融租赁)、厦门农商行(厦门金融租赁)等11家农商行了金融租赁公司,且超过一半主要面向涉农领域提供金融租赁服务。

(七)中国金融租赁与中国金融租赁集团之间的辨析

由两家金融租赁公司可能容易被容易搞混,一个是成立于2002年5月并于2002年10月在港交所上市的中国金融租赁集团(2312.HK),另外一个是成立于2013年6月(注册地为天津)并由天津金融投资100%控股的中国金融租赁公司(注册资本为30亿元)。这两家金融租赁公司是名称相同,但实质上没有任何关联性的两家金融租赁公司,并且前者业绩正处于亏损状态,后者的业绩也不怎么样,相当于只是顶了个“中国金融租赁”的虚头。

四、发展历史与相关政策

中国金融租赁公司的发展大致可以分为两个进程,一是银监会成立前的16家金融租赁公司,二是银监会成立后的60家新批设金融租赁公司,而在1995-2007年期间的十二年时间里,没有一家金融租赁公司获批。

(一)银监会成立前(1981-2003年):央行批准成立16家金融租赁公司,历经两次重组洗牌并相应更名

金融业重新放开得益于20世纪80年代改革开放时引进外资(如机械设备、技术和管理)的“战略需求”。1981年7月中国国际信托投资公司组建了我国第一家中日合资(即中国东方租赁)和内资的租赁公司(即中国租赁),专门负责进口设备。

1、这一时期所成立的一系列地方租赁公司实际上多是中国租赁公司的下属分公司或代理部门升级而成,如上海新世纪租赁、浙江租赁、江苏租赁、河北租赁、四川租赁、甘肃租赁、山西租赁、新疆租赁、深圳租赁等。当然也有一部分是信托投资公司的下属地方公司设立,如广东国际租赁、海南国际租赁以及武汉国际租赁。

2、在20世纪80年代,融资租赁、保险、信托、信用社、典当等均统一归为非银行金融机构体系(后来典当被分离至商务部等),因此内资融资租赁公司在上世纪80年代末纷纷转为非银行金融机构,但转型为金融机构后经营情况并没有得到改善。

3、1997年商务部与国家税务总局合批内资融资租赁试点企业,大批厂商纷纷设立了融资租赁公司,这也造成了后来租赁行业中同时存在融资租赁(非金融机构)与金融租赁(金融机构)两大体系以及多头监管的原因。

4、1999年,多数金融租赁公司大量开展高息揽储、直接投资实体企业、大炒房地产和股票等非主营业务,最终导致整体行业陷入生存性危机中。为此央行在河北秦皇岛召开会议,明确当时现存金融租赁公司要么像典当那样退出金融机构序列,要么重组成新的金融租赁公司。

5、2000年6月30日,央行发布《金融租赁公司管理办法》,明确规定“经中国人民银行批准以经营融资租赁业务为主的非银行金融机构在其名称中标明“金融租赁”字样。且未经中国人民银行批准,其他公司名称中不得有‘金融租赁’字样”。在这一政策背景下,深圳金融租赁被三九集团重组、新疆租赁和上海新世纪租赁被德隆系重组、四川租赁被托普重组、甘肃租赁被东欧系重组、浙江租赁被明天系重组,另有四家金融租赁公司跟随股东而破产。

6、经过上述重组洗牌,自1986-1995年成立的16家金融租赁公司仅剩下12家,直到2007年第一家银行系金融租赁公司成立,意味着期间的12年再未成立过新的金融租赁公司。其中,最初成立的中国租赁公司和中国电子租赁公司多次尝试重组失败,直到现在也没有新的进展,也查询不到任何相关信息,因此12家金融租赁公司实际上只有10家。

7、在2000年洗牌重组后,并没有真正改善金融租赁行业的经营情况情况,一些上市民营企业继续以租赁的名义涉足股东,引来了金融租赁行业的第二次大整顿,除河北金融租赁和山西金融租赁变更股东变为省属金融机构外,更多金融租赁公司被重组后更名或消失。例如,华融资产重组浙江租赁(变成华融金融租赁)、东方资产重组外贸租赁(变成中国外贸金融租赁且正慢慢退出并由五矿系接手)、长城资产重组新疆租赁(变成长城国兴金融租赁)、信达资产重组甘肃租赁(变成信达金融租赁)、国开行重组深圳租赁(变成国银金融租赁)、中石油重组四川租赁后新成立昆仑金融租赁等等。

(二)银监会成立后(2007——):银行系金融租赁公司逐步试点及稳步拓展,合计批筹设立65家

1995-2007年期间,金融租赁行业处于整顿之中,没有一家金融租赁公司获批,直到2007年这一沉寂的局面才被打破。自2007以来,银(保)监会合计批筹设立65家金融租赁公司,其中银行系48家。具体来看国开行2家(含1家专业子公司、均为国开行),国有大行5家(含1家专业子公司),股份行9家(含1家专业子公司),城商行21家以及农商行11家。

1、2007-2009年(稳健探索):5家银行系金融租赁公司第一批试点(全部为银行系)

2007年1月23日,银监会根据国务院意见,发布《金融租赁公司管理办法》(2007年第1号),正式拉开银行系金融租赁公司试点的大幕。随后第一批银行系金融租赁公司正式登上舞台,2007年工银金融租赁、交银金融租赁以及建信金融租赁相继在天津 、上海和北京三地成立开业,紧接着民生金融租赁和招银金融租赁于2008年3月月 6日同一天分别在天津和上海开业。

这5家金融租赁公司中有3家为银行系100%控股,分别为工银金融租赁、交银金融租赁和招银金融租赁,而建信金融租赁则由建设银行(75.10%)和美国银行(24.90%)合资设立,民生金融租赁中民生银行仅持有54.96%。

2、2010-2013年(快速推进):11家金融租赁公司(含1家专业子公司)第二批试点 (9家为银行系)

2010年6月21日,一行三会发布《关于进一步做好中小企业金融服务工作的若干意见》(银发〔2010〕193号),明确提出“扎实推进扩大商业银行设立金融租赁公司试点工作……”,金融租赁公司第二批试点正式开启。

这一时期光大金融租赁、农银金融租赁、昆仑金融租赁、兴业金融租赁、浦银金融租赁、皖江金融租赁、华夏金融租赁、北部湾金融租赁、天津金融租赁、邦银金融租赁等10家金融租赁公司相继批设成立。其中我国第一家金融租赁专业子公司,即交银航空航运金融租赁也于2013年9月29日在上海自贸区正式获批(2014年8月份开业)。

相较于第一批试点期间的发起人均为银行,第二批试点的发起人范围有所扩容,有4家为非银行系,如昆仑金融租赁是由中国石油发起、皖江金融租赁是由天津渤海租赁发起、北部湾金融租赁则是由广西柳工集团和广西金融投资集团共同发起等等。

3、2014-2016年(全面铺开):合计成立45家(银行系34家),其中2014年13家、2015年13家,2016年19家

进入2014年后,金融租赁公司开始由试点转向全面铺面的阶段,这一时期有几个政策文件起到了关键性的作用,分别为2014年3月银监会发布的《金融租赁公司管理办法》(银监会第3号令)、2014年7月银监会发布的《关于印发金融租赁公司专业子公司管理暂行规定的通知》(银监办发(2014)198号)以及2015年9月国务院办公厅印发的《关于促进金融租赁行业健康发展的指导意见》(国办发(2015)69号)。

在这一阶段,金融租赁公司真正实现了三大转型,即由单一银行系向银行与产业系并存转型、由国有控股向混合与民营并存转型以及由大型金融租赁公司主导向大型、中型和小型并存转型等等。

(1)2014年批筹设立的金融租赁公司共有13家,分别为北银金融租赁(北京银行)、哈银金融租赁(哈尔滨银行)、渝农商金融租赁(重庆农商行)、珠江金融租赁(广州农商行)、太平石化金融租赁(太平保险和中国石油化工)、华运金融租赁、洛银金融租赁(洛阳银行)、西藏金融租赁(东旭集团)、徽银金融租赁(徽商银行)、永赢金融租赁(宁波银行)、苏银金融租赁(江苏银行)、江南金融租赁(江南农商行)、湖北金融租赁(武汉经济投资发展集团和武汉农商行)。

具体来看包括10家银行系,其中城商行6家(北京银行、哈尔滨银行、洛阳银行、徽商银行、宁波银行和江苏银行),农商行4家(重庆农商行、广州农商行、江南农商行与武汉农商行)。

(2)2015年批筹设立的金融租赁公司共有13家(含2家专业子公司),分别为中信金融租赁(中信银行)、横琴华通金融租赁、长江联合金融租赁(上海农商行)、华融航运金融租赁、招银航空航运金融租赁(招商银行)、山东汇通金融租赁、江西金融租赁(江西银行)、苏州金融租赁(苏州银行)、锦银金融租赁(锦州银行)、广融达金融租赁、冀银金融租赁(河北银行)、天银金融租赁(天津银行)、山东通达金融租赁(威海市商业银行)。

具体来看银行系9家,股份行2家(中信银行与招商银行),城商行6家(江西银行、苏州银行、锦州银行、河北银行、天津银行、威海市商业银行),农商行1家(上海农商行)。

(3)2016年批筹设立的金融租赁公司共有19家(含1家专业子公司),分别为河南九鼎金融租赁(郑州银行)、贵阳贵银金融租赁(贵阳银行)、中铁建金融租赁、佛山海晟金融租赁(南海农商行)、浙江稠州金融租赁(浙江稠州商业银行)、福建海西金融租赁(厦门银行)、徐州恒鑫金融租赁、四川天府金融租赁(四川天府银行)、青岛青银金融租赁(青岛银行)、甘肃兰银金融租赁(兰州银行)、国银航空金融租赁(国开行)、无锡华银金融租赁(江阴银行)、无锡锡银金融租赁(无锡银行)、前海兴邦金融租赁(深圳农商行)、浙江浙银金融租赁(浙商银行)、中煤科工金融租赁、航天科工金融租赁(汉口银行25%)、广东粤财金融租赁、重庆鈊渝金融租赁(重庆银行)。

具体来看,银行系有15家。其中,国开行1家(专业子公司)、股份行1家(浙商银行)、城商行有9家(郑州银行、贵阳银行、浙江稠州商业银行、厦门银行、四川天府银行、青岛银行、兰州银行、汉口银行、重庆银行),农商行有4家(南海农商行、深圳农商行、江阴银行、无锡银行)。

4、2017年——(缓慢推进):合计4家(银行系2家),2017年3家、2018年1家

进入2017年以来,金融租赁公司的批筹进度明显放缓,合计仅批筹4家,其中2017年有3家,2018年1家。按照目前金融租赁公司的数量,我们认为基本已经达到相对饱和的程度(和信托公司的数量相当),后续申请难度会非常之大。

2017年批筹设立的3家金融租赁公司分别为吉林九银金融租赁(九台农商行)、天津国泰金融租赁、厦门金融租赁(厦门农商行),2018年批筹设立的1家金融租赁公司为中车金融租赁(2019年2月开业)。

同时中车金融租赁也是银保监会挂牌成立以来批筹设立的第1家和唯一1家金融租赁公司。

五、金融租赁公司被监管处罚案由汇总

我们汇总了所有与金融租赁公司相关的处罚案例(合计共30个),归纳发现监管处罚案主要集中在以下几个方面。

(一)违规为政府或平台融资并要求地方政府提供担保。

(二)租赁物不符合监管规定(如以公益性资产作为租赁物、未办理权属转移登记等)

(三)违规开展非固定收益类证券投资业务(固定收益类业务是金融租赁公司的业务范围之一),如衍生品业务等。

(四)租赁资产违规出表且未计提资本。

(五)租赁资金用途监控不到位。

(六)客户融资集中度超标、关联交易违规等。

(七)售后回租业务中存在租后管理失职、租前调查不尽职、未有效识别关联客户授信风险进行统一授信等违法违规问题。

(完)

文章来源:微信公众号“守门看客”,2020年1月22日(本文仅代表作者观点)

本篇编辑:陈明生

温馨提示:现微信最新版本“订阅号”已实现公众号置顶功能,广大读者可点开“金融读书会”公众号,点“置顶公众号”键,即可将“金融读书会”置顶,方便查阅。

加载中...