2019年中国美术教育行业市场现状及发展趋势分析 资本+在线教育技术推动教育在线化
前瞻网
原标题:2019年中国美术教育行业市场现状及发展趋势分析 资本+在线教育技术推动教育在线化 来源:前瞻网
中国美术教育行业规模稳步增长
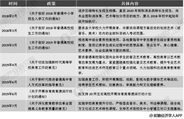
素质教育重视人的思想道德素质、能力培养、个性发展、身体健康和心理健康教育。在素质教育中,艺术教育成为其中重要的一部分。近年来,国家对于艺术教育方面发展出台了多项扶持政策。自国务院办公厅2015年印发了新中国成立以来的第一个全面加强和改进学校美育工作的意见以来,我国学校美育教育教学改革、学校美育师资队伍建设、学校美育场地设施条件、评价机制均有长足发展。2019年7月,国务院发布《关于深化教育教学改革全面提高义务教育质量的意见》明确提出要严格落实音乐、美术、书法等课程,结合地方文化设立艺术特色课程。
中国艺术教育行业相关政策汇总情况

资料来源:前瞻产业研究院整理
在政策环境不断利好下,我国众多家长在艺术教育的重视也逐年加深。根据家长帮调研数据显示,艺术类课程在家长为孩子选择的素质教育课程占比达到71.78%,成为最受欢迎的素质教育类型。与此同时,在艺术教育项目中,美术教育的比例达到44.72%,占据家长希望孩子接受的艺术教育类型第二名。
中国素质教育各类课程占比统计情况

数据来源:前瞻产业研究院整理
中国艺术教育项目各类课程占比统计情况

数据来源:前瞻产业研究院整理
根据中国美术高考网数据显示,2012-2018年我国参加美术联考的人数呈现波动发展态势。但总体而言,参考人数均处于45万人以上,处于较高水平。这对于美术教育行业来讲,是稳定的行业收入来源,并随着国家二胎政策的放开,我国的适龄高考人数将会逐渐提升,行业的需求端将会逐渐增强。综合来看,我国美术教育市场的用户需求广阔,行业的发展空间较为广阔。
2012-2018年中国参加美术联考人数统计情况

数据来源:前瞻产业研究院整理
在艺术教育政策的利好以及市场用户需求的推动下,我国美术教育行业得到快速发展。至2018年,我国美术教育行业的市场规模已达到1166亿元,同比增长12.3%。随着我国的居民生活水平的逐年提升以及城镇化率的提高,我国三四线城市家长对于美术教育培训的接受程度逐渐加强,美术教育行业将会继续保持稳步增长态势,预计到2020年,我国美术教育市场的市场规模将达到1500亿元左右。
2015-2020年中国美术教育行业市场规模统计及增长情况预测

数据来源:前瞻产业研究院整理
在线美术教育是大势所趋
现阶段,我国美术教育市场的商业模式以线下与线上两种模式为主。由于美术的特殊性,美术教育行业的线下教学依然是行业发展的主要形式。目前,我国较大的线下美术教育机构大部分采取直营+加盟模式,区域中心城市以直营为主,同时通过加盟模式下沉三四线城市。
近年来,随着在线教育技术的不断升级,科技进步使得要求精细场景的美术教育在线化成为大势所趋。在线美术教育市场在资本的助力、用户消费意愿和技术升级下迅猛发展。
根据IT桔子的数据显示,2016-2019年,我国代表性在线教育企业(美术宝、画啦啦)均累计获得数亿元的融资,其中美术宝在2019年6月,获得来自腾讯、蓝驰创投等投资方的4000万美元的投资金额。前瞻认为,在资本以及在线教育技术提升的助力下,我国的在线美术教育行业将成为美术教育行业未来发展的趋势。
以上数据来源及分析请参考于前瞻产业研究院发布的《中国教育培训行业市场前瞻与投资战略规划分析报告》,同时前瞻产业研究院还提供产业大数据、产业规划、产业申报、产业园区规划、产业招商引资等解决方案。