新浪财经

王健林财富缩水近700亿 十张图带你了解万达集团现状

中性

关注

原标题:王健林财富缩水近700亿 十张图带你了解万达集团现状 来源:中性

在福布斯发布的2019年中国富豪榜中,王健林以883.9亿元财富值排在第14位,财富缩水682亿元。一年前,他则以1566.3亿元财富值排在第四位。联系起在榜单发布的前两天,王思聪清空微博,差点成为老赖的新闻,人们不禁会问,万达系怎么了?

其实,福布斯发布的富豪榜单,仅仅是财富的参考指标,不是真正财富的绝度量。王健林的万达集团是标准的房地产集团,房地产是重资产企业,所以王健林1992年创办万达集团,2013年已经成为了福布斯中国首富。万达集团虽然资产多,但同时负债也不少。

2017年万达被曝出负债超过400亿,于是从2017年开始,万达就开始变卖资产,回笼资金。

2017年7月,万达将13个文旅项目的91%股权和77家酒店打包转让给融创中国和富力地产,总计637.5亿元。同月25日,南昌、九江、盐城等地的万达广场易主,接盘方为珠江人寿。而此前的5月、6月,万达对20家万达广场投资公司进行大幅减资。

2018年1月,万达集团宣布,由腾讯联合京东、苏宁、融创等投资者共同组成财团,投资340亿元收购万达商业14%股份。

2018年2月,阿里巴巴、文投控股(600715)以每股51.96元收购万达集团持有的万达电影(002739)12.77%的股份,阿里巴巴出资46.8亿元、文投控股出资31.2亿元,分别成为万达电影第二、第三大股东,而万达集团仍为万达电影控股股东,持有48.09%的股份。

2018年1月,万达酒店发展以3560万英镑出售英国伦敦的万达One Nine Elms 60%的股权,余下的40%由万达香港持有,同时,买方同意代表伦敦项目公司向万达酒店偿还债务约1.59亿英镑。

2018年2月,万达以5000万欧元出售其持有马德里竞技俱乐部17%的股份,收购方为Quantum Pacific Group。

2018年5月,以3.15亿澳元的价格出售澳洲黄金海岸项目及悉尼项目。

2018年10月,以62.81亿元将万达文化管理100%股权出售给融创中国。

2018年12月,绿城中国以现金27.18亿元收购百年人寿9亿股股份,这9亿股的卖方正是万达集团。

2019年2月,苏宁易购(002024)收购万达百货有限公司下属的全部37家百货门店。

至此,一年半来,万达出售资产已超过千亿,包括酒店、文旅、海外地产、物管、百货以及多个海外项目,其中海外转让4个地产项目,收回18亿美元资金。所以我们看到2018年万达处于一个“卖卖卖”的状态。到了2019年,万达又加快了投资的步伐,开始“买买买”,这些都是排行榜考虑不到的因素。所以实际上排行榜和具体实际情况还是有很大的差距的。

万达百货业绩滑坡

在万达出售的资产中,万达百货最令人关注。万达百货创立于2007年,扩张策略主要跟随着万达广场同时全国性布局,大多位于一、二线城市的CBD或市中心区域。鼎盛时期,万达百货2015年全国门店目标数达110家,万达百货与商业地产、文化产业、高级酒店曾一起并称为万达集团的四大支柱产业。

然而,随着零售行业整体业绩下滑、加上前期扩张过快,万达百货增速大幅放缓,2014年首度出现亏损,当年仅完成为年度收入计划的91%,净利润亏损7%。到了2015年,万达百货230亿元的营收最后一次出现在万达集团的年度报告中;也是在这一年,万达百货经历了关店风波——仅2015年下半年,就有超过40家门店因为亏损而被关闭。期间,还出现多起万达百货租户因合同未到期产生的纠纷事件。自2016年起,万达百货的业绩已经不再出现在万达集团的财报中,它变成了王健林个人的公司。万达集团官网上,也未再出现与万达百货相关的资料。

万达在干什么?

调整商业板块

2016年10月13日,万达网络科技集团在上海宣布成立,万达集团产业结构由原来的商业、文化、金融三大板块调整为商业、文化、网络、金融四大产业集团,全面转型现代服务业。

2018年4月2日,万达集团官网的信息显示,其旗下的四大业务集团,由之前的商业、文化、金融、网科,变更为商管、文化、地产、金融。其中,商业集团更名为商管集团,地产集团成立,网科集团则取消。

最大的变化是商管集团成立。商管集团定位于纯粹的商业物业持有和运营管理商,万达的地产业务由独立的地产集团运营。万达官网显示,地产集团开发的产品包括万达广场、万达酒店、万达城、万达茂等商业地产产品,以及万达旗下的住宅项目。可见,通过架构调整、资产处置,万达集团似乎已经实现降杠杆、去地产化目的。

2018年,王健林都在调整万达集团的业务板块,从新梳理业务模块,强力推动万达去地产化,做地产项目的轻资产管理。因此,可以看出来,2018年,整个万达集团都是在调整期度过的,因此,万达整个集团的估值发生变化也是比较正常的了。如果王健林财富总额缩水682.4亿美元,也就意味着万达集团的估值可能也是发生了比较大的变化。整个万达集团的版块梳理和调整可能还没有显现出来整体价值。

2018年业绩

2018年万达营业收入达到了2142.8亿元,完成年计划的101.6%,同比下降5.7%。其中,万达文化产业集团整体收入达692.4亿元,收入占比达32.3%,商管实现376亿元收入、金融实现收入433.6亿元、地产实现540.2亿元收入。

地产集团收入下降

2016-2018年,万达地产公司营业收入已经连续三年呈现负增长。2018年,万达地产集团收入540.2亿元,完成年计划105.8%,同比减少34.9%,收入只有2015年的三分之一。

文化产业成第一大产业

2018年,万达文化集团收入692.4亿元,完成年计划的101.3%,同比增长9.2%。其中影视公司收入580.6亿元,完成年计划的103.2%,同比增长9.2%。体育公司收入88.3亿元,完成年计划的94%,同比增长22.9%。体育公司95%以上的业务来自海外,海外市场很稳定,宝贝王公司收入20.8亿元,完成年计划的89%,同比增长44.3%;文旅公司收入2.7亿元(不含转让文旅项目)。

2018年,万达文化集团收入占万达集团收入比重达32.3%,首次超过商管、金融、地产,成为万达第一大产业。

2018年,万达文化集团下属的上市公司万达电影股份有限公司扩张加速,行业竞争加剧下公司票房市场占有率维持稳定。截止2018年底,公司拥有直营影院595家,5279块银幕,其中国内影院541家,4807块银幕,票房市场占有率13.5%。

2018年,公司实现营业收入141亿元,同比增长6.49%,收入规模稳步提升。公司国内实现票房79.8亿元,同比增长10.1%,观影人次2.1亿人次,同比增长7.8%。票房、观影人次、市场占有率等核心指标连续10年位列全国第一,单银幕产出、上座率等主要指标继续保持全国领先水平。2018年,公司下属64家影院跻身我国电影票房200强,155家影院进入我国影院票房500强。公司自有万达电影APP出票占比超20%,已发展成为国内领先的院线自营电影票平台。

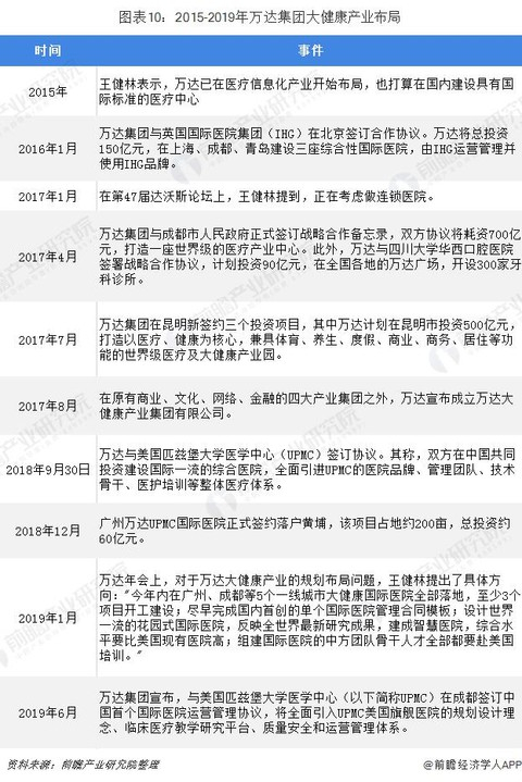
布局大健康产业

2019年1月12日在青岛举行的万达集团2018年年会上,王健林首次提出正式全面进军大健康产业。他表示,万达大健康将以顶级医院为核心,综合医药、康养、商业、培训多种产业为一体,走创新健康产业新模式。

王健林还对万达大健康产业规划布局提出了具体方向:2019年内在广州、成都等5个一线城市大健康国际医院全部落地,至少3个项目开工建设;尽早完成国内首创的单个国际医院管理合同模板;设计世界一流的花园式国际医院,反映全世界最新研究成果,建成智慧医院,综合水平要比美国现有医院高;组建国际医院的中方团队骨干人才全部都要赴美国培训。

2019年6月25日,万达集团宣布,与美国匹兹堡大学医学中心(以下简称UPMC)在成都签订中国首个国际医院运营管理协议,将全面引入UPMC美国旗舰医院的规划设计理念、临床医疗教学研究平台、质量安全和运营管理体系。大健康产业未来可能是万达重点关注的战略产业。

虽然王健林财富缩水,但万达营业收入并未发生太大变化。万达近年来一直在调整业务板块,未来将聚焦文化板块,商管版块,金融版块和地产板块,大力发展健康产业,实现轻资产化。

以上数据来源于前瞻产业研究院《中国商业地产行业市场前瞻与投资战略规划分析报告》,同时前瞻产业研究院还提供产业大数据、产业规划、产业申报、产业园区规划、产业招商引资等解决方案。

加载中...