新浪财经

重整彻底失败,鞋王破产,正式退市!此前毕马威因该公司被采取监管措施

ipo观察

关注

原标题:重整彻底失败,鞋王破产,正式退市!此前毕马威因该公司被采取监管措施 来源:ipo观察

8月26日晚间,昔日“鞋王”富贵鸟发布公告称,重整遭法院驳回,被宣告破产。

重整遭法院驳回

被宣告破产

8月26日晚,富贵鸟发布公告称,于2019年8月24日收到福建省泉州市中级人民法院(以下简称“泉州中院”)公告及泉州中院民事裁定书,裁定驳回富贵鸟股份有限公司管理人关于批准重整计划草案的申请并终止富贵鸟股份有限公司重整程序,宣告富贵鸟股份有限公司破产。

此前,富贵鸟两度提交重整计划草案。重整计划草案第一稿主要内容为重整投资人出资 2.25 亿元(其中 1.65 亿元为现金,6000 万元为购物券)。

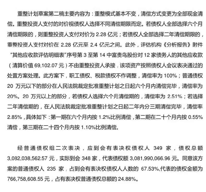
重整计划草案第二稿主要内容为:重整模式基本不变,清偿方式变更为全部现金清偿。

但两次重整计划草案均以失败告终。

富贵鸟股份重整计划草案经两次表决,均未获得通过,且同意票债权人代表的债券额比例偏低,故泉州中院对管理人提交的重整计划草案不予批准。经合议庭评议并经本院审判委员会研究决定,依照《中华人民共和国企业破产法》第八十八条之规定,裁定如下:

一、驳回富贵鸟股份有限公司管理人的申请;

二、终止富贵鸟股份有限公司重整程序;

三、宣告富贵鸟股份有限公司破产。

值得一提的是,富贵鸟的上市地位同日(8月26日)上午9时起取消。

毕马威作为审计机构,连续两年出具标准审计意见复盘整个发债过程,这一幕原本也许是可以避免的。

公开资料显示:富贵鸟的违规担保问题,早在2014年就已经开始发生,而该笔债券在2015年才发行,如果违规担保事宜能早为市场知悉,也许这场债券惊魂根本就不会发生,甚或债券根本就发不出去了。

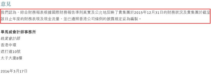
这样说是有原因的,富贵鸟是一家港股上市公司。2014年和2015年的年报均经过审计,审计师正是“四大”之的毕马威。

公开资料显示,2014年和2015年,毕马威均对富贵鸟出具了标准审计意见,丝毫没有提及违规担保事宜。

纸包不住火。毕马威在2017年3月中旬辞任富贵鸟审计师时,才“姗姗来迟”的披露了富贵鸟存在对外担保的情形,彼时富贵鸟债券已经停牌,相关事宜早就被市场知悉。

2018年9月13日,毕马威会计师事务所及当时的签字注册会计师因富贵鸟项目收到福建证监局警示函。

毕马威华振会计师事务所(特殊普通合伙),彭菁、孙文举、吴吉祥、程艺佳:近期,我局对你们执行富贵鸟股份有限公司2014年和2015年公司债券财务报表审计项目的执业质量进行检查,发现你们在执业过程中存在以下问题:一、在2014年度财务报表审计中就2014年末富贵鸟股份有限公司的子公司富贵鸟(香港)有限公司的相关事项向厦门国际银行股份有限公司厦门思明支行实施函证,函证了2014年末富贵鸟(香港)有限公司3个账户,余额合计64,938.60万元的定期存款,但未函证上述定期存款是否被质押、用于担保或存在其他使用限制情况,也未在审计工作底稿中说明未函证的理由。二、在2015年度财务报表审计中就2015年末富贵鸟(香港)有限公司的相关事项向厦门银行股份有限公司总行营业部实施函证,函证了2015年末富贵鸟(香港)有限公司4个账户,余额合计25,000万元的定期存款,但未函证上述定期存款是否被质押、用于担保或存在其他使用限制情况,也未在审计工作底稿中说明未函证的理由。三、在2015年度财务报表审计过程中就2015年末富贵鸟股份有限公司的相关事项向厦门国际银行股份有限公司泉州分行实施函证,函证了2015年末富贵鸟股份有限公司6个账户,余额合计30,000万元的定期存款,但未函证上述定期存款是否被质押、用于担保或存在其他使用限制,也未在审计工作底稿中说明未函证的理由。四、在2015年度财务报表审计过程中就2015年末富贵鸟(香港)有限公司的相关事项向厦门国际银行股份有限公司厦门分行(由其前身厦门国际银行股份有限公司厦门思明支行代章)实施函证,函证了2015年末富贵鸟(香港)有限公司3个账户,余额合计65,163.61万元的定期存款,但未函证上述定期存款是否被质押、用于担保或存在其他使用限制,也未在审计工作底稿中说明未函证的理由。上述情况不符合《中国注册会计师审计准则第1312号---函证》第十二条以及中国证监会《公司债券发行与交易管理办法》(证监会令第113号,以下简称《管理办法》)第七条的相关规定。你所于2015年3月23日出具的富贵鸟股份有限公司2014年度审计报告(报告号:毕马威华振审字第1500729号)的签字会计师为彭菁、孙文举,2016年2月22日出具的富贵鸟股份有限公司2013年度至2014年度审计报告(报告号:毕马威华振审字第1600059号)的签字注册会计师为孙文举、吴吉祥,2016年3月17日出具的富贵鸟股份有限公司2015年度审计报告(报告号:毕马威华振审字第1600795号)的签字注册会计师为孙文举、程艺佳。按照《管理办法》第五十八条的相关规定,我局决定对你所及注册会计师彭菁、孙文举、吴吉祥、程艺佳采取出具警示函的监督管理措施。现提醒你们关注以下事项:(一)你们应严格遵照相关法律法规和《中国注册会计师执业准则》的规定,及时采取措施加强内部管理,建立健全质量控制制度,确保审计执业质量;(二)相关注册会计师应加强对证券期货相关法律法规的学习,勤勉尽责履行审计工作义务。你们应当在2018年9月30日前向我局提交书面报告。如果对本监督管理措施不服的,可以在收到本决定书之日起60日内向中国证券监督管理委员会提出行政复议申请,也可以在收到本决定书之日起6个月内向有管辖权的人民法院提起诉讼。复议与诉讼期间,上述监督管理措施不停止执行。福建证监局2018年9月13日

加载中...