新浪财经

中信证券:受益需求刚性升级 福寿园(01448)持续增长能力强

智通财经网

关注

原标题:中信证券:受益需求刚性升级 福寿园(01448)持续增长能力强 来源:智通财经网

中信证券

本文来自 “麦高玩乐游”,作者为中信证券分析师姜娅、武明戈,本文观点不代表智通财经观点。

核心观点

殡葬服务需求刚性,且消费升级背景下服务趋于高端化。福寿园(01448)作为民营龙头,具备领先的经营能力和品牌力,持续增长能力强。内生方面,公司土地储备充足,在需求升级背景下提价空间明确性高;外延方面,公司有望继续借助收购扩张提升行业市场占有率,扩大业务范围、增加收入来源。

民营殡葬服务龙头,行业创新引领者。

福寿园于1994年开始在上海提供墓园服务,当前公司经营已覆盖15个省市自治区直辖市/30余座城市,截至2018年底公司运营20家墓园、22个殡仪设施。外延扩张的同时,公司实现了产业链的纵向扩张,业务范围从创立时的墓园服务扩张到墓园服务、殡仪板块、殡葬设施、设计板块和生前事业五大板块,公司是全国规模最大的殡葬服务提供商。

专注高端、差异化服务保障盈利能力。

人口老龄化、城镇化趋势下火化率提升、消费升级背景下殡葬服务多元化需求提升等使得殡葬服务需求刚性增长。公司作为国内殡葬龙头,具备持续稳健增长的行业基础。公司专注高端、提供差异化服务,在墓园服务领域,以“变墓园为公园”为理念,营造良好的墓园环境,并提供6大类型的定制化墓园服务。在殡仪服务领域,提供各类附加及定制化殡仪服务。公司墓园服务和殡仪服务的可比平均单价都实现持续提升。2018年公司墓园服务和殡仪服务的经营利润率分别达到49.9%/10.0%。

良好的经营能力助力外延扩张。

上市以来公司每年内生增长10%-15%,外延增长贡献5%-10%,2010-2018实现收入复合增长21.4%。我们认为公司未来将继续通过外延扩张成为中国殡葬行业最主要的整合者,主要因为:1)相比于申请土地,收购其他墓园服务商能够快速获得用于墓园开发的土地;2)公司在品牌、经营、人员等方面相对于市场上其他殡葬企业具有显著优势,能够通过收购或BOT的方式实现经营效率的提升;3)公司已经成立了并购基金,锁定项目储备。

风险因素

行业竞争加剧的风险;政策限制超出预期的风险。

建议积极配置:

人口老龄化带来的死亡人数持续增长,以及消费升级背景下家庭对于更优质殡葬服务需求的提升,中国殡葬服务行业需求增长刚性。而公司作为行业龙头,具备行业领先的经营能力和品牌力,有望借助外延扩张提升行业市场占有率。内生方面,公司土地储备充足,提价空间明确性高,稳健增长有望持续。预计公司2019-2021年EPS为0.25/0.28/0.31元,对应现价(港币6.77元)PE为24/21/19X。首次覆盖予“买入”评级,目标价9.0港币(对应19年30XPE)。

公司概况:民营殡葬服务龙头

福寿园成立于1994年,于上海提供墓园服务。其后二十余年,公司不仅实现跨区域横向扩张,进入十五个省、自治区、直辖市的三十余座城市,包括上海、河南、重庆、安徽、山东、辽宁、福建、浙江、江西、江苏、广西、北京、贵州、内蒙古和湖北,而且实现产业链纵向扩张,业务范围从创立时的墓园服务逐步扩展到墓园板块、殡仪板块、殡葬设备、设计板块和生前事业五大板块。

2018年公司营业收入16.5亿元(+11.8%),2010-2018 年CAGR 21.4%;2018年归属于母公司的净利润4.9亿元(+17.0%),2010-2018 年CAGR 21.3%。

在公司快速扩张过程中,盈利水平保持相对稳定,2010-2018年期间公司净利润率基本维持在30%左右的水平。如下图所示,2018年公司经营开支中的主要构成部分为员工成本(占比43.2%),材料和物资消耗(12.6%),折旧及摊销(10.0%),工程成本(7.6%),成本结构相对稳定。

公司的收入结构历史上也较为稳定,2018年公司86.4%的收入来自于墓园服务业务,12.0%来自于殡仪服务收入。近年来公司的创新业务,如设计服务、环保火花机销售等业务的销售有所起步,但由于其绝对值仍有限,2018年占比仅1.6%。

从利润拆分来看,墓园服务由于附加值高,公司品牌溢价能力强,因此盈利能力相对于其他业务更高。2018年以前,公司采用功能法的方式呈列损益表,在这一口径下,2017年墓园服务业务的毛利率为82.7%,远高于殡仪服务(64.1%),其他服务(36.7%)。2017年墓园服务在公司的毛利总额中的占比达到90.7%(vs 殡仪服务8.5%,其他业务0.7%)。

2018年开始,公司的综合损益表及其他全面收益表中所确认费用项的呈列方式发生了改变,从“功能法”改为“属性法”。使用“属性法”时,企业按照费用的属性(如员工成本、材料消耗、市场及销售渠道成本、折旧摊销等)将费用归集到损益中。这一呈列方式变更主要是因为公司考虑到自身作为中国殡葬服务提供商的龙头,其主要业务为向客户提供殡葬服务(而不是出售物品)。在新口径下,墓园服务业务的经营利润率为49.9%,远高于殡仪服务业务的10.0%,墓园服务业务的经营利润占总经营利润的98.6%。

殡葬行业:增长确定性高且市场高度分散

四大分部,千亿产值

根据Euromonitor预测,2017年中国殡葬服务业的产值约为990亿人民币,2013-2017 CAGR 17.0%。

中国的殡葬服务业大致界定为以下分部:

Ø 遗体处理:指处理尸体,包括火化服务。在中国火化服务由政府机构提供,定价受到严格控制。预计2017年遗体处理产生37.6亿元收入(占比3.8%),2013-2017年CAGR 11.9%。

Ø 墓地服务:包括1)地藏及墓地销售,指火化后地藏相关销售(包括墓地销售、陵墓设计及规划、牌匾及墓石生产及安装);2)其他落葬服务,指其他落葬服务形式,当中骨灰埋在自然墓碑(如田间石头、树木及花坛)下面或埋进墓园的墙壁内。墓地服务允许私人公司参与,是私营公司参与度较高的分部。墓地服务也是中国殡葬服务业务最大的而且增长最快的分部,预计2017年产生583.3亿元收入(占比58.7%),2013-2017年 CAGR 17.9%。

Ø 殡仪服务:主要包括遗体处理、化妆、出殡典礼、灵堂租赁等。殡仪服务分部目前仍由政府下属实体主导。私营公司参与殡仪服务分部在许多省份仍然受到限制。预计2017年殡仪服务产生147.6亿收入(占比14.9%),2013-2017年CAGR 16.9%。

Ø 其他产品销售及服务:主要包括殡仪服务的产品销售及所有其他殡葬服务,如落葬后续追悼服务等。预计2017年该部分产生224.4亿元收入(占比22.6%),2013-2017年 CAGR 15.6%。

需求刚性、服务升级

中国人口老龄化逐渐严重

作为全球人口最多且老年人口基数不断增加的国家,中国的殡葬服务需求刚性。根据联合国的预测,2018至2030年期间,中国的老年人口占人口总数的比例将显著提升:从2018年的16.6%提升至2030年的25.1%。

伴随着人口老龄化,中国的死亡人口总数也将有显著的增长,根据联合国的测算,2010-2030年期间,中国年平均死亡人口数量将从2010-2015年的961万人提升至2025-2030年的1293万人(2018年国家统计局数据显示中国死亡人数为993万人)。中国老年人口增加以及其后的死亡人数增加,将显著带来殡葬服务行业的需求提升。

城镇化趋势下火化率仍有提升空间

自推行火葬之后,我国火化率稳步提升,从1986年的26.2%提升至2005年53%的高点,此后火化率提升出现瓶颈,甚至降低至2017年的48.9%。

短期来看,我们预期虽然民政部2014年所定立的2020年实现100%火化率目标很难在所有省份一步到位,但是,结合目前的火化率情况,我们认为随着城镇化率的进一步提升、城镇人口密集度的加剧和土地资源稀缺性愈加凸显,未来中国的火化率有望突破50%的瓶颈。

消费升级下对高端殡葬服务的需求不断增长

近年来,由于居民人均消费的提升,对于殡葬服务逐渐在传统的基本服务的基础上衍生出了更多的需求,消费者对于殡葬服务的需求呈现更加多元化和个性化的特征。这一趋势一方面提升了消费者在殡葬服务上的平均消费额,也对于殡葬服务提供商提出了更高的要求。根据Euromonitor的数据,2012年中国每次火化的平均消费达到1万元,2008-2012年CAGR为12.6%。

行业格局:国有主体主导的高度分散市场

国有占据主导地位,私营服务商提供差异化服务

中国殡葬服务行业仍然是一个受到高度监管的行业。目前提供殡仪服务仍然由政府下属实体主导,且虽然其中墓园业务已经商业化,但政府实施的多项限制及规则设置了进入壁垒。私营企业进入该行业的审批及注册成立程序较政府下属实体复杂得多。截至2017年底,我国共有殡葬服务机构4,132个,其中分别有殡仪馆1,760个、殡葬管理机构952个和公墓1,420个。从殡葬服务机构的性质上看,政府管理约90%以上的殡仪馆、约70-75%的公墓。

墓园服务行业当中,虽然公墓目前向私营公司开放,但是根据《殡葬管理条例》,建设墓园经县级民政局审核同意后,报省、自治区及直辖市人民政府审批。近年来,政府对于建设经营性墓地的批准数量有所减少,主要原因在于多个地区的地方政府开始推崇其他节地方式以保护土地资源。

而从总数上来看,近年来中国殡仪馆及公墓的总数的增速都呈现下降的趋势,可见政府对于此类项目的审批趋严。殡葬场所数量增长的停滞,伴随着中国殡葬行业需求的稳步提升,我们认为将可能造成殡葬资源的供不应求,尤其是提升高端、个性化殡葬服务的价格。

虽然私营殡葬服务商在市场中的份额较低,但由于其相对于政府下属实体有更良好的经营能力和管理能力,往往是行业的创新者。此外,由于基本服务的价格一般受到政府的限制,因此可选的高档和个性化服务成为私营公司的主要收益来源。

行业高度分散,整合空间巨大

尽管中国的殡葬行业以国有主体为主导,但是从全国范围来看行业格局高度分散,其中大部分服务提供商的规模都相对较小。我们认为当前中国殡葬行业市场高度分散的主要原因在于:1)殡葬行业以服务本地市场为主,因此各个地方政府下属的主体主导了各地的殡葬服务市场,整合难度大;2)中国殡葬行业整体的管理模式落后,像福寿园这样具有异地经营能力的服务商非常少。参考成熟市场,美国最大的殡葬服务商Service Corp International(SCI)2017年占据市场16%的市场份额,而其后的4家服务商仅占据5%的市场份额,龙头效应突出。

政策走向:市场化、规范化提升将是趋势

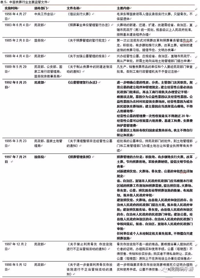
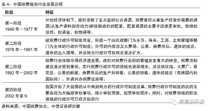
中国的殡葬协会相关政策制度是伴随着中国经济体制改革和行政体制改革的进行而变迁,其主要内容见之于国务院和地方制定的有关殡葬的规范性文件和民政部门制定各种规章、意见、通知等规范性文件。中国殡葬行业行政管理体制的变化一共可以分为以下四个阶段:

如下表所示,我们整理了中国殡葬行业历史上的主要监管文件,我们认为从政府的角度其对于殡葬行业监管的主要趋势包括:

1. 从殡葬方式上鼓励积极地、有步骤的实行火葬,改革土葬,并鼓励和提倡通过节省土地、保护环境的方式进行安葬;对墓位面积等进行限制;

2. 强化政府基本服务保障,同时鼓励社会资本参与选择性殡葬服务,实行“管办分离”;

3. 强化对殡葬行业的规范化管理,采取转型整治等方式打击违法行为,有利于行业的规范健康发展;

4. 从严审批建设经营性公墓。

殡葬行业最新的重要监管文件是2018年9月7日由民政部颁布的《殡葬管理条例(修订草案征求意见稿)》 ,该文件颁布后公司股价于9月10日下跌超过23%,主要是因为市场对于《征求意见稿》中所涉及的关于定价、墓地面积的规定有所担忧,包括:

1) 第十八条:严格限制公墓墓位占地面积、墓碑高度和使用期限。安葬骨灰的独立墓位占地面积不得超过0.5平方米,合葬墓位的占地面积不得超过0.8平方米。安葬遗体的墓位(含合葬墓位),占地面积不得超过4平方米。墓碑高度不得超过地面0.8米。

2) 第二十六条:殡仪服务价格。遗体接运、暂存、火化、骨灰存放等基本服务收费,实行政府定价并动态调整。遗体化妆、遗体防腐、吊唁设施租赁等与基本服务密切相关的服务收费,实行政府指导价。

3) 第二十七条:公墓、骨灰堂价格。公益性公墓、骨灰堂的墓位、格位价格实行政府定价并动态调整。经营性公墓的墓位用地费和维护管理费实行政府指导价。

我们认为,整体而言《征求意见稿》延续了此前政府对于殡葬行业市场化、规范化、法制化发展的支持,同时进一步鼓励市场资金进入市场。具体而言,对于市场所关心的内容,我们认为对公司的潜在负面影响有限:

1) 首先由于福寿园没有葬遗体的墓位,因此第十八条相关规定不适用。其次,虽然此前的《殡葬管理条例》没有关于安葬骨灰的墓位占地限制,但是各省的限定一般是1平米左右,跟《征求意见稿》的差异很小。此外,对于0.5平米的规定,公司管理层认为是墓的基座的占地面积,而不是整个墓的面积。目前福寿园销售的包括墓地基座和周围绿化和公摊的面积,基本符合条件。

2) 第二十六条相对于此前的版本,新增了将遗体化妆、遗体防腐、吊唁设施租赁三项服务纳入政府指导价的范畴,目前这些服务在福寿园提供的服务中占比非常小,即使采取政府指导价,影响有限。

3) 第二十七条中新引入了墓位用地费的概念,并将其纳入政府指导价。但是这个费用目前是没有清晰的界定,福寿园在当前的服务中没有这个费用,因为公司是采取整体性的收费,没有细分多个项目进行专门收费。而且,公司是殡葬服务提供商,其主要的定价是对服务的定价,而不是土地和石材的价格,土地的成本占比很低。因此即使对土地占比的部分进行政府指导价,对公司整体收费的影响也十分有限。

投资亮点:内生稳健+外延扩张持续推进

专注高端、差异化殡葬服务保障盈利水平

公司是首批自海外国家引入现代墓园及殡仪服务开发及管理方式的中国公司之一,福寿园品牌已经是中国领先的殡葬服务品牌。公司专注于提供高端殡葬服务,客户愿意就公司提供的专业及个性化殡仪服务支付高于竞争对手的价格,从而保证了公司实现较高的净利润率。

提供专业的定制服务满足客户多样化需求

在公司的主要业务,即墓园服务和殡仪服务方面,公司向客户提供个性化及定制化服务、及时了解市场变化及消费者需求,再加上公司专业的服务团队,能够为客户提供市场上领先的服务体验。

墓园服务:提供多种差异化墓园服务

公司在墓地服务业务方面的收益来自于墓园维护服务,包括墓地持续维护费及墓园管理费,公司也自出售其他墓地相关产品及服务(如设计服务、墓石雕刻、雕塑及花卉)获得收益。总体而言,公司自墓园服务的收入主要来自于服务的收入,而不是销售产品的收入,土地、石材等成本在公司墓地服务价格中的占比仅3%左右。

在墓园服务方面,我们认为公司的优势在于:1)公司选择在环境优美的区域设立墓园,墓园景观由专业的园林建筑师精心设计,公司的理念为变墓园为公园,营造出良好的墓园环境;2)为客户提供一系列定制选择,如选择墓地特定景观及使用的墓碑样式,目前公司为客户提供6大类型的墓穴品种;3)公司致力于提升墓园的人文底蕴,如其墓园内设有不同的主题区(如儿童及青少年的主题墓葬区、退伍军人主题区等),景观和布置各有特色,从而满足不同客群的需求;此外,公司在其上海墓园建立了第二次世界大战纪念碑及博物馆,并吸引了一批社会知名人士在其墓园下葬。

从墓穴类型来看,公司目前为客户提供6大类型的墓地服务,包括成品艺术墓、定制艺术墓、传统成品墓、草坪卧碑墓、绿色环保墓、室内葬,定制程度不一。

如下图所示为公司旗下墓园服务收入的结构,可以看出公司墓园服务收入的主要来源是定制艺术墓、成品艺术墓以及传统成品墓,这三大类型占2018年公司墓园服务收入的比重为82.5%。从趋势上来看,成品艺术墓的收入占比从2010年的14.9%增加至2018年的46.0%,此外绿色环保墓、室内葬等节地墓葬形式虽然占比绝对值较低,但近年来占比呈现上升趋势;而在此期间,定制艺术墓以及传统成品墓的占比从40.1%/23.6%下降至23.1%/13.4%。我们认为这一趋势的变化响应了国家节能环保的政策导向,同时成品艺术墓占比的提升,体现了公司一贯以来的经营理念,即将墓园变公园,为客户提供定制化的墓园服务。

福寿园不断对产品做出创新,对市场做出积极引导。墓穴单价均值的提升体现了公司服务和产品价值上的持续投入。

从2018年开始,公司分可比较墓园及新收购或新建墓园来披露经营性墓穴的销售情况。如下图所示,2018年公司可比墓园的销售数量有所下降(从1225座下降至11191座,下降8.7%),但平均售价提升明显(9.6万元/座增加至11.0万元/座,提升14.8%),因此可比墓园收入整体增加4.8%。这一结构的调整是因为公司增加了:1)小型化墓穴的销售数量;2)艺术墓的销售数量,同时减少传统墓的销售数量;以及3)直营销售队伍的收益贡献。我们认为这一调整既符合政府节地环保的主张,也有利于公司的健康发展。

殡仪服务

公司在殡仪设施内提供完备的殡仪服务,从灵堂布置及安葬的初步方案到安排及举办殡仪仪式及殡仪后续服务。除了所提供的殡仪服务外,客户还可以选择加入公司所提供的增值服务,如在出殡仪式上播放逝者生平的录像、定制花环及鲜花布置及特制装饰。定制化也是公司殡仪服务业务的重要优势,公司允许客户选择在其提供的预定殡仪服务方案中加入增值服务,个性化其获取的殡仪服务,为客户提供较高的满意度。

2014至2018年期间,虽然公司殡仪业务所服务丧家的数量稳步提升,但是从2015年以来其人均销售额则呈现下降趋势,我们认为这是因为公司通过外延扩张进入到更多区域,而这些区域殡仪服务价格低于公司传统的上海地区因此拉低了人均水平。尤其是大部分新投入运营的殡仪设施在福寿园介入前,仅向客户提供基本服务,而在福寿园介入后,能够引入新的管理及各项附加殡仪服务,能够为客户提供更加优质的选择,从而较快速地提升人均消费。

从2018年开始,公司分可比较设施以及新收购或新建成设施来披露殡仪服务收入。如下图所示,公司可比较殡仪服务设施的平均服务单价和服务数量在2018年都有所增加。

训练有素的经营及销售团队形成护城河

我们认为,殡葬行业本质上是服务行业,从业人员的素质对于服务的质量有着至关重要的影响。从行业整体来看,由于殡葬服务受到中国封建思想的影响而容易被贴上一定的社会标签,因此整体来看殡葬行业从业人员的整体教育程度偏低,行业缺少经验丰富的专业人士及教育程度较高的工人,从而容易导致所交付的服务不尽如人意。而福寿园经过多年的发展,已经积聚了行业内优秀的殡葬人才,并不断吸引外部人员加入。公司建立起了一支专业化、年龄均衡的殡葬团队,能够为客户提供更加优质的服务。这一专业的团队形成了福寿园难以复制的优势,对于新进入者也造成了一定的进入门槛。

除了一线殡葬团队外,公司还拥有稳定及具有经验的高级管理团队,高级管理团队成员在殡葬服务业平均拥有20年的经验,且各人加入集团超过15年。公司高级管理层团队成员已接受殡葬服务的专门及专业训练,而且与海外从业人员有紧密的联系。

公司2019年来加强销售团队和自营渠道建设,优化销售渠道,加强直营团队建设来提升客户服务的系统性及服务品质,并调整佣金政策,逐步减少对外部销售中介的使用。2018年公司的直营销售比例(包括直营渠道和上门客)达到91%,相较于2016年提升了13 pcts。我们预计公司未来将继续提升直营渠道的占比。通过增加直营渠道,公司能够为客户从始至终提供连贯的高质量服务,有利于提升公司的服务水平以及口碑。同时,公司的市场营销和销售渠道成本的收入占比在过去5年也在持续的下降,从2014的6.9%下降至2018年2.7%。

公司的员工成本涨幅基本与公司总收入的增长幅度趋势相同,因此2015年至2018年期间来看,员工成本占总收入的比重基本持平。

持续创新扩大服务范围,整合产业链

公司从创立时的墓园服务逐步扩展到了墓园板块、殡仪板块、殡葬设备、设计板块和生前事业五大板块。从2019年开始,公司还将着手打造福寿园殡葬用品品牌,积极推进新用品的研发与传统用品的创新。而各个业务之间的协同效应能够提升公司为客户提供综合服务的能力。

生前契约:提前锁定新客源

生前契约是当事人生前就自己或亲人逝世后如何开展殡葬礼仪服务,而与殡葬服务公司订立的合约。它的概念源自英国的遗嘱信托,20世纪初引入美国,发展成为以消费者为导向的专业服务行业。二战后日本将美国成熟的“生前契约”制度导入日本并迅速普及,在欧美,生前契约已有60多年的历史,日本生前契约的普及率早已超过70%,在美国更高达90%以上。其服务内容包括:临终关怀、遗体接送、灵堂搭建、告别仪式及法律咨询等相关后续服务。

公司于2016年成立了生前业务事业部,推出了殡仪服务生前契约的销售试点,向预售契约市场迈出了具有战略性的一步。2017年公司的“福寿康宁”生前契约获得较好市场反应,全年签约1174份契约。2018年公司建立了福寿之家一站式长者关爱服务中心了,此外还通过养老、保险等商业机构,设计搭建了非殡葬场景下与客户交流生前契约的推广逻辑。2018年公司共签订2485份合约,较2017年增长111.7%。

生前契约服务提早锁定了客户,为殡仪和墓园板块带来了稳定的客户储备。同时在少子化老龄化的社会背景下,生前契约有望吸引更多希望及早安排身后事的客户群。

环保火化机:竞争优势明显,政府采购市场大有可为

在当前日益严格的环保法规的推动下,对于目前市场的火化机更新还代的需求将更加强烈。如2018年有关部委下发的《关于进一步推动殡葬改革、促进殡葬事业事业发展的指导意见》,文件明确了对全国范围内不达标的火化机予以全部更换的要求。而从目前的市场来看,大多数现存的火化机没有达到欧盟和国家标准,而且很多超过20年没有更换(一般火化机的使用年限是10年)。

从行业规模来看,2017年全国共有1760家殡仪馆,假设每家有4台火化机,则就有约7000台火化机的存量,而如果考虑未来新增的殡仪馆,则整体火化机市场的规模则更大。

公司于2015年在安徽省广德市建设成立环保火化机生产基地。公司是国内唯一达到国家环保标准、超过欧盟标准的火化机生产商。同时,福寿园的火化机生产一开始是和德国厂商合作,后来是在国外采购零部件,国内自主组装,因此在价格上相对于海外品牌也有较大优势,目前每台价格约150万至200万人民币/台,而进口价格为100-200万欧元/台。

2018年公司在集团内外新安装12组火化机(已累计在集团内安装火化机15组,集团外安装11组),一共为公司带来约930万的收入。考虑到公司火化机产品在国内市场的显著优势,我们认为未来火化机业务对于公司收入的贡献将进一步提升。

外延扩张整合市场

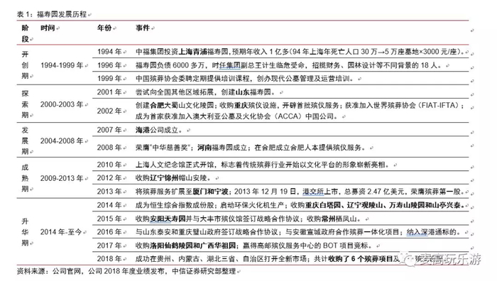
自成立以来,福寿园除了通过良好的服务和差异化的产品保证了其业务良好的盈利外,还通过外延扩张实现了业务板块的迅速扩大。从城市布局来看,福寿园自2013年覆盖8个城市,到2018年其业务覆盖面扩大到32个城市15个省。截至2018年底,公司的墓园数量从2013年的7座增加至2018年的20座,同期殡仪设施数量从6座增加至22座。

福寿园业务布局的推进也使得公司的区域收入结构更加均衡,2010年期间公司来自上海地区的收入从68.5%下降至2018年的53.1%,而来自辽宁、江西、江苏等地区的收入占比则有所提升。

根据我们调研了解,公司自上市以来每年内生增长约10-15%,外延扩张贡献约5-10%的增长,实现2010-2018年收入复合增速21.4%。由此可以看出,外延扩张对于公司的收入增长,尤其是地域覆盖的扩大意义重大。如下表所示自上市以来的主要并购、合作投资等项目。公司能够通过收购实现快速扩张是因为其在殡葬行业深耕多年,能够通过收购在较短时间内提升标的公司的经营能力和盈利水平,从而成为公司的盈利来源。此外,2015年开始公司积极配合中国推行的政府和社会资本合作(PPP)模式的政策实践,在多个项目中采取了“建设-经营-移交”(BOT)模式的政府和私人合作建设殡仪馆并辅以合作开发墓园的模式。

我们预计公司未来将继续是中国殡葬市场最主要的行业整合者,通过外延扩张的方式进一步扩大市场份额,这主要是因为:1)中国殡葬行业的进入门槛较高,墓园开发土地的获得过程较为复杂,但是如果收购其他墓园经营商,则公司能够很快获得已批准用于墓园开发的土地,而无需等待有关政府机关划拨适当土地;2)公司作为国内殡葬行业的龙头企业,在品牌、经营、人员、资金等方面相对于市场上独立的殡葬企业及政府管理的殡仪设施优势显著,通过收购这些企业或通过与政府BOT等公司能够快速实现经营效率的提升;3)公司通过成立并购基金,对于没法直接收购的墓园(往往是合规上仍有瑕疵),可以先由并购基金收购作为项目储备,2-3年后土地合规问题解决,转入上市公司。

风险因素

行业竞争加剧的风险;政策限制超出预期的风险。

殡葬服务需求刚性升级,积极配置

人口老龄化带来的死亡人数持续增长,以及消费升级背景下家庭对于更优质殡葬服务需求的提升,中国殡葬服务行业需求增长刚性。而公司作为行业龙头,具备行业领先的经营能力和品牌力,有望借助外延扩张提升行业市场占有率。内生方面,公司土地储备充足,提价空间明确性高,稳健增长有望持续。预计公司2019-2021年EPS为0.25/0.28/0.31元,对应现价(港币6.84元)PE为24/21/19X。首次覆盖给予“买入”评级,目标价9.0港币(对应19年30XPE)。

加载中...