拉卡拉(300773.SZ)深度报告:支付领军,商户创新服务迎来爆发
格隆汇APP
原标题:拉卡拉(300773.SZ)深度报告:支付领军,商户创新服务迎来爆发 来源:格隆汇
作者:申万宏源计算机
来源:申万宏源S全民全流量计算机话报
投资要点
我们于2019年6月24日计算机行业报告中提出预测:当前开始进入年内第二次风险偏好上行阶段,典型的“Smart Beta" 包括金融IT的支付。支付领域头部公司市占率提升,同时除支付外创新业务迎来爆发,行业开始进入2.0时代,首推拉卡拉。同时,我们在7月12日计算机行业前瞻正式报告中再次强调支付行业开始进入拐点。
深耕智能支付领域。拉卡拉专注于小微企业收单及个人支付服务,线下银行收单交易额第二、交易笔数第一,智能POS终端市场投放量第一。公司从便民支付至全品类支付拓展,从直营至非直营商户扩张;核心战略以商户收单为重点推进业务,2019年开始公司创新服务借助收单业务的线下优势进行布局,实现商户赋能。
收单业务市占率持续增高,移动支付、积分购等业务优势凸显。1)收单业务:2018收单市场规模达86.5亿,预计年化增速稳定16%;公司三年内预计投放180万台智能终端,考虑智能终端设备投放具备一定滞后性,预计2019年收单交易流水达4.42万亿元,收单市占率达4.37%,2021年有望达到6.4万亿元。2)积分购业务:国内积分兑换率长年低于15%,远低于国外,市场预计将超千亿规模,对标英国Nectar,打造通用积分平台。3)金融业务积累深厚,2019年开始爆发。
先发优势占据B端高地,稀缺牌照+技术赋能商户。1)公司10余年先发布局积累品牌效应及长足客户群,非直营商户占比85%,并逐步增大,随着广告宣传投入加码,预计2019年商户规模有望超2200万户;2)公司拥有罕有的全品类支付牌照,在业务范围延伸及整合上具备绝对优势。随着支付场景拓展,公司为B端商户赋能,打造“支付+金融”、“支付+行业”生态,随着客户粘性进一步增强,最终有望反哺C端。
政策拐点已至,费率企稳回升,毛利空间优于同业。央行281号指明不得“低费率”甚至“零费率”竞争,预计2019年费率企稳回升。对比同业毛利率,公司毛利空间仍超出同业20%,创利能力明显更优。
推导ARPU上升逻辑是关键。三方面推导ARPU持续上升:1)消费总额扩张及人均消费额持续增长,预计2019年人均消费金额将超9万/人。2)从“一台终端”发起,原有商户资源将成为新业务拓展的所有对象,则为新业务拓展大大降低获客成本,同时单体商户所受服务范围延伸提升支付潜能。3)积分购及信贷风控将持续捕获“长尾市场”,意促使未消费客户群体提升消费意愿进行消费,金融业务迎来爆发。
目标市值325亿元,首次覆盖给予买入评级。预计公司2019-2021年收入分别为67.81、81.85和100.94亿元,归属母公司净利润分别为8.07、10.82和13.31亿元,2020年目标市值325亿元,首次覆盖给予“买入”评级。
投资案件
投资评级与估值
我们预计行业整体龙头集中度提升,同时仅靠低费率竞争难以撼动现有格局。公司自2020年开始,市占率稳步提升同时创新业务占比加大,收益于费率提升公司盈利能力增强,2020年公司净利润为10.82亿元,作为行业龙头给予30倍估值,可得目标市值325亿元。首次覆盖给予买入评级。
关键假设点
公司收单流水交易额2016-2018年为1.10、1.97、3.65亿元,根据收单收入跟智能终端设备投放具备一定滞后性及公司智能终端投放计划,预计2019、2020年收单流水交易额为4.42万亿、5.23万亿元。
公司近三年直营端收单净费率分别为0.12%、0.11%、0.10%,有所下滑;我们认为2018年费率的政策拐点已至,2019年费率将企稳回升。
2016至2017年银行收单市场规模为51.4万、70.4万亿,假设2018-2020年银行收单市场复合年化增速17%,则预计2019年规模达101.2万亿。
有别于大众的认识
公司在移动B端支付已占据第二的市场份额,非常强的竞争力,看好未来公司移动B端新蓝海的巨大潜能。
市场认为拉卡拉毛利率逐步下滑,而更应该关注公司毛利率持续高于同业近20%所反映的高创利能力,看好ARPU持续上升。
股价表现的催化剂
商户扩张及智能终端投放加速;行业费率提升。
核心假设风险
商户扩张及智能终端投放不及预期;行业流水增长不达预期。
目录
1 深耕智能支付领域
2 支付场景全面渗透,线下线上抢占新需求
3 商户+牌照+技术筑高壁垒,看好ARPU持续上升
4 盈利预测及估值
1 深耕智能支付领域
拉卡拉是国内第三方支付行业龙头,专注于为实体小微企业提供收单服务及个人提供支付业务。拉卡拉为首批获得全支付牌照的企业,目前正完善国内综合普惠金融科技平台建设,打造支付行业共生系统。公司2016至2018年实现营收25.60、27.85、56.79亿元,同比增长61.17%、8.80%、103.91%;2016至2018年净利润为3.26、4.64、6.06亿元,同比增长164.17%、42.24%、30.60%。公司目前核心战略以商户收单为重点推进业务,其余业务借助收单业务的线下优势进行支付领域深化布局,实现商户赋能。

1.1 收单业务近九成,各子领域居前列
公司目前主要从事商户收单服务、个人支付业务、积分购业务。
商户收单占公司营收近九成,智能POS投放量规模第一。公司收单业务主要面对实体小微企业,商超、便利店、社区等民生类企业贡献收入超60%,布局全国30余省市。线下收单产品主要包括智能POS、mPOS机(手机收款宝)、拉卡拉收钱宝盒等机具。2018年银行收单业务收入50.71亿元,业务同增113.79%,占公司全年营收的89.29%,相较于2017年占比86.92%进一步增长;商户收单业务已成公司核心收入来源。POS机具及扫码受理产品累计覆盖1963万商户,银行收单交易额超3.65万亿,线下银行收单交易额第二、交易笔数第一,智能POS终端市场投放量第一。



便民支付业务受移动化趋势冲击需求减弱。个人支付分为便民支付及移动支付业务。便民支付系公司首创,通过在社区安装的拉卡拉自助终端实现水电煤气缴费、信用卡还款、手机充值等民生类支付服务,目前已在全国371个城市的便利店内铺设了近10万台拉卡拉自助支付终端。公司个人支付业务年收入由2015年2.11亿元逐年下降至2018年1.08亿元,该业务占总营收比逐年下降至1.90%,系便民支付业务受移动支付市场兴起而需求减弱所致。
个人支付发展中代收业务,移动支付交易量居前列。在线下硬件基础上,公司移动支付主要为用户提供互联网增值服务和电子商务服务,包括信用卡、手机银行、生活服务三大方面。个人支付业务交易规模2811亿元,公司在支付宝及财付通的C端绝对市场优势下,移动支付交易规模排名居前,在移动B端市场具备长足发展优势。近年,公司重点发展代收、代付、跨境支付等新兴业务。2018年个人支付收入受益于新业务而有所回升13.71%,主要系代收付业务持续稳定增长所致。

积分购成上下游积分消费接口,平台积分源合作覆盖率第一。积分购业务主要打造一站式商户积分管理与用户经营平台,向上游整合企业积分源,向下游多场景消费铺设一体化平台。盈利主要通过同合作商约定商品或服务价格折扣,公司在积分消费交易中的商品或服务价格差获取收益。目前公司积分购对接上游积分源企业近40家,覆盖三大电信商、30多家银行及部分航空公司,下游主要商户以超商便利、快餐、电器为主,合作品牌超40余个,合作门店超30000家,上游积分源合作覆盖率第一。

1.2“收单”扩张,“智能”深化
公司重点成长路径:
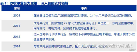
1)2005年:开启便民支付业务,向社区及便利店投放线下便民支付终端
2)2011年:获得首批支付牌照
3)2012年:开启银行收单服务,聚焦直营小微企业及商户
4)2014年:同商户拓展服务机构合作,拓展非直营商户规模;开启移动支付业务
5)2015年:开启增值金融服务
6)2016年:剥离增值金融服务
7)2018年:推出收钱宝盒等新型收单产品,深入智能支付领域
“收单”扩张,“智能”深化。公司发展经历从扩张到深化的过程。“扩张”:从便民支付至全品类支付拓展,从直营至非直营商户扩张;“深化”:增值金融业务剥离,业务聚焦智能支付。在公司成长及业务演变过程中,值得关注的是收单业务的不断扩大及智能POS投入加码。


从三个方面看收单业务扩张:1)收单业务:银行收单业务扩张移动中代收业务。除银行企业收单趋势不变外,移动支付市场新增中代收业务,对象为其余第三方支付公司,收单业务寻求除银行外的新兴盈利空间。2)收单方式:“卡”方式收单扩张至多种方式收单。2014年新型智能POS机出现,相较于传统POS机,支持闪付、二维码在内的多种收单方式,逐步适应无“卡”支付市场需求。3)收单对象:直营商户扩张至非直营商户。在保持直营商户继续扩张的同时,2014年同商户拓展渠道商服务机构合作,拓展非直营商户,重塑结构向非直营商户倾斜。

从三个趋势看智能POS领域深化:1)线下同线上终端协同。公司逐步搭建线上支付平台“拉卡拉”、“拉卡拉积分购”等,研发“拉卡拉手环”,同线下智能终端结合。2)研发新型收单产品紧跟移动化。扩展实现多场景多方式的线下支付形式。3)智能终端投放力度增大。截止2018年底,公司智能POS终端签约商户已达87.13万;本次募集资金中16亿用于采购智能POS设备,预计三年内投放180万台,市场占有份额将继续增长且保持第一。

2 支付场景全面渗透,线下线上抢占新需求
2.1 收单业务:市场规模超百万亿,收单市占率持续走高
收单市场2019预计超百万亿,线下消费市场仍未见顶。1)收单市场规模稳步扩大:据艾瑞咨询统计,2018年收单市场规模达86.5万亿,预计2019年规模超百万亿达101.3万亿,预计2018-2020年复合年化增速为17%。2)线下支付规模稳定增长为线下收单市场发展原始驱动力。相比线上电商流量触及天花板,网购规模增速下滑;相反,线下消费规模仍以平稳增速继续增长,近5年消费规模年化增速达7.4%,假设未来3年平均年化增速在6.8%,则2018年消费规模预计突破40万亿,为线下收单业务发展提供原始驱动力。3)信用卡发卡规模持续扩张利好收单市场。据央行《2018年支付体系运行总体情况》,2018全年信用卡发行6.86亿张,同比增长16.73%,全国人均持信用卡0.49张,同比增长16.11%,相比去年增速略有放缓,但预计未来三年增速稳定在15%左右;随着银行不断推出办卡优惠、消费利好,将继续推进收单业务市场发展。


从终端投放结合市场规模来看,收单市占率将持续走高。艾瑞咨询统计,2016年至2018年,银行线下收单市场交易额分别为51.4万亿元、70.4万亿元、86.7万亿元,公司银行收单交易额为1.01万亿元、1.97万亿元、3.65万亿元,同比增速分别为35.41%、86.88%、113.82%,2016-2018年市占率分别为2.15%、2.79%、4.23%。由于支付行业特性,其终端设备投放到增长转化具备一定滞后性:假设2020年的投放采购,考虑投放期及该终端设备创造营收需一定时间,在2020-2021年营收中体现最为合理。预计2019年收单流水为4.49亿,收单市占率达4.34%;本次公开募资预计将16亿元用于智能终端采购,计划在三年内向市场投放180万台智能终端。2020年开始线下商户推广及流水增速开始加快。

智能终端投放加速,硬件销售收入持续上升。公司硬件销售收入包括企业收单产品、个人支付硬件产品。2015年后,公司商户收单收入逐步提升,公司商业模式从单一硬件收入转为支付综合化服务收入。2017年起,公司传统POS机具及便民支付终端的销售收入及占比大幅下降,智能POS、mPOS机等销售收入占比逐渐上升,因而公司硬件销售收入保持稳定, 2017、2018年硬件销售及服务收入为3.17亿元、4.82亿元,同比增长33.19%、52.05%。

2.2 个人支付业务:代收付成C端契机,移动B端成新蓝海
公司个人支付业务主要分为便民支付、移动支付及代收代付业务。
便民支付市场增速放缓,线下缴费受移动化冲击严重。移动便民缴费总规模增速明显下降,《2018年中国便民缴费产业白皮书》显示,2017年大陆便民缴费总体市场规模为5.79万亿元,同比增速9.3%,相比2016年增速23.7%相比,增速明显下降;同时,移动化趋势改变便民缴费方式,传统缴费线上化人群比例迅速提升,2017年线上缴费人群已达53%,移动端占比34.1%,预计2018年线上缴费比例将超60%。因此,公司的线下缴费铺设及网点的绝对优势遭受较大冲击,便民支付业务收入下滑为个人支付业务收入下降主要原因。

移动支付C端基本定格,中代收业务成新增长点。移动支付市场受支付宝及财付通两大平台绝对垄断,2018年两大平台分别占据53.71%和38.82%的市场份额,累计超过92%,移动支付C端市场几乎定局。重压之下,拉卡拉转战代收代付等业务,为公司在移动支付端寻求新增长点。代收付业务盈利以按代办笔数或金额的一定比例收取费用,应用场景有定期扣还款、公用事业扣款收费等,2017年拓展了玖富普惠、融360等客户,代收付业务收入持续稳定增长,也是2018年公司个人支付业务收入回升的主要原因。

抢占B端支付新蓝海,深入供应链管理及金融服务。相比C端支付以“轻运营”迅速占领市场,B端支付市场需要深入产业链上下游运营服务,深入供应链管理、供应链金融等领域,提升B端支付效率。目前我国有超过7000万家企业,其中5000家为个体工商户,90%的外企都有供应链管理外包需求,国内企业开始向供应链外包发展,预计该供应链管理市场规模2019年将超300万亿。供应链金融随着C端巨头入驻B端市场,发展迎来爆发,具备长产业链条的行业如航旅、留学、贸易等具备更高需求及规模,预计2019年市场规模将超22万亿。拉卡拉金融作为国内领先的综合普惠金融科技服务平台,通过大数据、人工智能、区块链等金融科技,建立了领先的鹰眼风控系统及商户管理系统;必达咨询数据显示2017年主营B端业务在第三方支付交易规模排名中,公司以22%的市场份额排名第二,预计公司市场份额将进一步提升。


2.3 积分购业务:长尾积分源加速整合,唤醒千亿级新领域
国内积分兑换率远低于海外,流量积分规模超千亿。国内积分兑换率长年低于15%。据《中国通用积分行业现状研究报告》显示,2016年国内积分兑换率仅为12%,而到2018年平均兑换率仍不足15%,积分使用率较高的招商银行和中国移动也仅达20%。相比之下,北美兑换率远超50%,据行业网站Bond统计,2017年年底北美兑换积分折合人民币3.5万亿左右,兑换量在五分之四左右,远高于国内。国内市场规模在综合考虑全年零售规模体量(30~40万亿)及各行业平均积分回馈比率0.4%(各行业积分体系不一致,电信运营商一般3%,航空近10%,银行交易积分1‰~2‰等)计算流量积分超千亿规模,加上存量市场,巨大市场仍待开发。


对标英国Nectar,打造通用积分平台是关键。目前国内积分市场存在明显局限:1)品类分散,兑换门槛高。电信、航空及银行等积分发行商各自推行积分及商品,积分兑换内容相对单一,品类分散,商品单值过高。2)现有积分平台以引流为主,缺乏公平积分体系。目前许多支付平台如支付宝、钢镚、QQ钱包等,虽涵盖通用积分,主要目的是为平台引流,并非实质上建立平台间联系,涵盖积分服务参差不齐。参考海外市场,积分市场亟需打通行业内积分流通,建立通兑积分体系。目前“拉卡拉积分购”平台已达到通兑积分模式,即不同行业及企业有各自获取积分规则,通过平台转化积分后,通用兑换部分商超及企业产品。在通用积分逐步推广后,平台有望扩张至“积分联盟”:以英国Nectar平台为例,Nectar将巴克莱银行、sainbury超市、Debenham百货公司和英国石油公司跨行业积分市场联合,建立相对公平的积分规则,从源端直接发行通用积分,在通用合作商城进行更多样化的产品兑换及选择,从流通性提升传导平台获客优势。

采购额暴增反映平台扩张趋势,上下游扩张的流通性优势逐显。本文通过积分购采购量反映积分购营收情况:公司自2017年起,积分购业务采购金额迅速增长至2.25亿元,主要系购买合作方的储值卡、消费券等;2018年,积分购采购金额达9.89亿元,同比高增338.70%;同时,积分购应收账款2018年达1.66亿,同比增长221.18%,同中国银行、建设银行等主要客户合作深化,业务规模增大,平台扩张及营收增势强劲。增量源于上游合作积分源及下游合作门店扩张优化导流场景及效率提升。


3 商户+牌照+技术筑高壁垒,看好ARPU持续上升
3.1 先发优势积聚B端资源,推广助力规模效应扩大
公司商户规模第一占绝对优势,非直营商户比重显著增大。公司早在2005年起便开始积累直营中小商户,可向已签约便民支付服务商户继续提供收单业务,服务对象一致性及连贯性使得公司拥有长足的直营客户资源及品牌效应,在B端获客上具备绝对领先优势,2014年同商户拓展服务机构合作后,公司开始正式积累非直营商户。在渠道模式下,商户拓展机构承担商户拓展和日常维护成本,获取手续费分润收入。商户规模从2014年合计117万商户爆发式增长至2018年底合计1963万户,年化复合增速高达102%;商户数排名行业商户规模第一,占据未来B端支付市场的绝对高地。其中,非直营商户数为1670万户,直营商户数为293万户,非直营端占比高达85%。
B端获客优势继续巩固,预计2019年商户规模超2300万户。从两方面考虑公司未来获客优势地位巩固:(1)市场宣传及推广持续加码。市场推广2018年宣传推广费6.97亿元,同增207%,商户规模高增;本次募资中追加1.5亿元用于市场推广费用,预计2019年宣传推广费用将超8亿元,助推企业品牌效应。(2)考虑中国实体商户规模上限。据观研天下统计,2019年中国实体商户规模达7300万户,公司覆盖商户规模将超四分之一;目前直营商户增量已出现下降,非直营商户增量仍未下降,但受限于总体规模,预计未来年增量将逐步回落。因此,考虑公司品牌效应及推广加码、考虑总体规模上限后,预计2019年商户规模超2300万户。

3.2 稀缺牌照+技术“护城”,从商户赋能到C端反哺
第三方支付监管日趋严格,锁定全品类支付牌照优势。全国拥有支付牌照的企业目前为243家,具有全国范围收单资质的牌照仅34家,而央行支付牌照发放通道几乎关闭,有28家机构已被注销牌照,支付牌照成稀缺资源。而公司拥有罕见的支付牌照七大业务范围的全牌照,包括银行卡收单、网络支付、预付卡受理等。在全牌照基础上,公司可以在细分领域上实现协同,在业务范围上具备绝对优势。

严监管倒逼安全技术革新,信贷风控能力反复验证。近年,监管机构违规惩罚力度加大、备付金上缴金额增加,倒逼企业优化自身结构。公司2016至2018年研发投入分别为1.36亿、1.94亿、2.73亿元,年增速均超40%;其中,风控系统为研发重中之重。公司全面升级运用于移动支付的新一代“鹰眼”智能风控系统以及天穹反欺诈系统,建立风控大数据平台,处理能力达到4000TPS以上,高风险交易实施拦截时效在100ms以内,对主流作案监控率高达95%,2018年全年拦截欺诈超1.2亿元,目前已同多家商业银行、消费金融机构展开合作,信贷风控能力受市场认可。

大数据+云平台实现商户赋能,“支付+”渗透有望反哺C端。从公司募资投向看技术研发投向:“支付+行业”: 公司进行基础IT云服务建设,在此基础上建立商户服务系统,从商户经营管理到销售支付实现一体化全流程服务;“支付+金融”:搭建金融服务系统,借助客户积累及渠道资源,公司成为客户及渠道的连接,实现金融产品销售及服务。随着支付场景拓展,公司为B端商户赋能,打造从生产经营到融资增值的全产业链、全场景覆盖,提供定制化解决方案,公司及客户粘性将进一步增强。商户赋能的最佳路径是反哺C端支付发展:随着粘性增强,公司终端将同商户需求结合,从商户全场景收单渗透至消费者市场,发掘新支付需求(人脸识别支付等),延伸至C端支付市场发展。

3.3 费率拐点已现,预计ARPU持续上升
政策拐点加成,支付收单费率全面提升,营收能力将增强。从直营端看,公司收单净费率2016年至2018年分别为0.12%、0.11%、0.10%,净费率逐年下滑1pct;近年下滑主要因96费改后,支付机构间通过下调费率抢占市场,加之行业政策监管高峰,致使公司主要营收空间收窄。但自2018下半年起,受政策严监管,各平台逐步上调费率:1)2018年起,政策调整要求移动支付平台接入网联,结束其低费率抢占市场的局面;2)央行281号文指明不得进行“低费率”甚至“零费率”的竞争行为;微信于2019年1月4日披露抵制“零费率”,支付宝于2019年2月1日期恢复到0.6%的标准利率。各机构费率上调,收单服务费率上行拐点已至,支付业务竞争趋于良性发展,预计2019年公司费率企稳回升,公司营收能力将明显增强。
从非直营端看,公司同商户拓展服务机构迅速获客的同时,分润比例不断提升。2016年至2018年,支付给商户拓展服务机构的营业成本占非直营商户交易收单收入比例分别为31.54%、55.97%、67.00%,成本占比逐步提升;同时,近三年非直营商户净费率分别为0.11%、0.12%、0.15%,同直营端净费率差逐年增大,显示商户拓展服务机构分润比例逐步扩大。受净费率下滑及分润比例上调影响,公司收单业务毛利率从2016年至2018年逐步下滑,分别为72.23%、55.40%、44.85%。央行281号指明不得“低费率”甚至“零费率”竞争,预计2019年费率企稳回升。

毛利空间优于同业才是关键。受益于公司直营商户数量及交易规模占比较高、受分润影响小于同业,公司毛利率长期高于行业毛利区间:汇付天下、联动优势、上海即富等支付机构毛利率2018年整体区间在20%~25%,相比,公司2018年毛利率为44.85%,高出同业毛利区间超20%,毛利空间仍具有较大弹性,创利能力明显更优。

三方面看好ARPU持续上升。毛利率下行过程实则为营收提供上升动能,毛利未必悲观。毛利下行的主因源自净费率下调及非直营端分润,而最终目的是扩张商户规模,抢占市场份额。从市场份额扩张向营收上升传导,关键变量在ARPU。公司2018年ARPU值为289元/商户,同比增长16.45%。看好ARPU持续上升逻辑:
1)消费总额持续扩张,人均消费水平提升。上文提及,未来全国线下零售消费总额增速稳定在6.8%,经济增长驱动支付市场自然增长;同时,通过央行统计的银行卡卡均消费额及人均持卡量,推算近三年人均卡端消费金额持续上升,2018年人均消费6.67万,同比增长33.73%,为近五年来最高增速;假设2019年人均卡数量增长到6张/人,卡年均消费规模同比增长24%,达到1.51万元/张,推算2019年人均消费金额将超9万元/人。人均消费水平上升直接驱动公司ARPU提升动力。

2)低获客成本扩展业务,一站式服务提升营收空间。依托于智能终端,公司业务范围及服务场景将从单一受理端向一体化的“支付+”全场景延伸。“一台终端”意味着原有商户资源将成为新业务拓展的所有对象,则为新业务拓展大大降低获客成本。智能终端从原先仅仅是收单支付,到未来依托全牌照优势,具有行业产业链经营管理解决、金融产品融资支付等定制化服务业务,因此,每个商户将接受更多支付服务,具备更高支付潜能。
3)积分购及信贷风控捕获“长尾市场”。“长尾”端捕获意味着促使未消费客户群体提升消费意愿进行消费,提升该部分客户贡献收入转化为ARPU。目前正在搭建的积分购平台正在加速整合“长尾积分源”及通用积分市场整合,提升客户积分兑换意愿。该业务收入呈倍数暴增趋势,将成未来新盈收点;同时,公司鹰眼风控引擎具有用户全维度风险画像分析及精准授信策略,将降低“支付+金融”系统尽调与征信成本,依托高科技优势拓展至传统模式未及的“长尾”信贷业务。
4 盈利预测及估值
拉卡拉是国内第三方支付行业龙头,专注于为实体小微企业提供收单服务及个人提供支付业务。拉卡拉为首批获得全支付牌照的企业,目前正完善国内综合普惠金融科技平台建设,打造支付行业共生系统。预计公司2019-2021年收入分别为67.18、81.85和100.94亿元,归属母公司净利润分别为8.07、10.82和13.31亿元。
4.1 收单业务增长打下坚实基础,创新业务迎来爆发
收单业务增长为业绩打下坚实基础,核心驱动主要来自行业增长及市占率提升。整体行业预计银行卡收单流水未来三年依旧保持16%增长,受益政策监管龙头公司市占率快速提升,2018年公司市占率由2.79%快速提升至4.24%(2016市占率为2.15%),未来三年收入增长分别为17%、21%、24%。流水增长分别为21%、20%、21%。

硬件收入保持稳定,销售策略为辅助公司开拓线下商户市场,预计未来三年收入增速分别为27%、18%、15%。
增值服务迎来爆发,预计整体增值服务业务2019-2021年收入增速分别为326%、140%、62.7%。
1)公司在金融服务方面累积多年经验。根据招股说明书披露,公司通过向联想控股、孙陶然出资设立的西藏考拉及其下属子公司转让公司所持的北京拉卡拉小贷、广州拉卡拉小贷、考拉众筹、拉卡拉影业、中北联、拉卡拉科技、深圳众赢、广州众赢、昆仑天地、拉卡拉网络等10家全资或控股子公司全部股权,并由联想控股及其子公司承接发行人对北京拉卡拉小贷、广州拉卡拉。小贷已有全部担保的方式,实施业务剥离。
2)积分购依托支付自有平台近1900万商家,收入持续高增。2018年,积分购采购金额达9.89亿元,同比高增338.70%;同时,积分购应收账款2018年达1.66亿,同比增长221.18%。公司同中国银行、建设银行等主要客户合作深化,业务规模增大,平台扩张及营收增势强劲。增量源于上游合作积分源及下游合作门店扩张优化导流场景及效率提升。
个人支付业务并非核心。在支付宝及财付通两大平台绝对垄断下,公司重点发展代收代付业务,2018年个人支付业务收入回升。预计2019-2021年收入增速为14%、17.9%和-7.6%。

4.2 目标市值325亿元,首次覆盖给予买入评级
首先,支付行业历经监管和出清,实际利于龙头公司占比扩大。以2018年为例公司市占率提升至4.24%增速远高于2016-2017。,公司未来智能终端的投放使得自身平台商户和流水2020年开始逐步增长,2022及2023年流水市占率显著提升。
其次,收益于行业政策拐点加成,支付收单费率全面提升,营收能力将增强。1)2018年起,政策调整要求移动支付平台接入网联,结束其低费率抢占市场的局面;2)央行281号文指明不得进行“低费率”甚至“零费率”的竞争行为;微信于2019年1月4日发文抵制“零费率”,支付宝于2019年2月1日期恢复到0.6%的标准利率。各机构费率上调,收单服务费率上行拐点已至,支付业务竞争趋于良性发展,预计2019年公司费率企稳回升,公司营收能力将明显增强。
再次,预计2020年公司创新业务占比开始显著提升,金融、积分够等增值服务极大提升公司ARPU值,公司开始进入新一轮成长。
最后,公司业务较为纯正。2018年公司净利润5.99亿元,其中90%为商户运营即5.4亿元,按照3.65万亿流水可得流水综合净利润率为万分之1.48。预计2020年公司绝大部分业务均是商户运营及创新服务构成。
我们预计行业整体龙头集中度提升,同时仅靠低费率竞争难以撼动现有格局。拉卡拉2020年公司净利润为10.82亿元,作为行业龙头同时基于以上多种预测后我们认为公司2020年开始业务发展更为顺畅,因此给予30倍估值可得目标市值325亿元。首次覆盖给予买入评级。

财务摘要






