新浪财经 股票

红塔证券高管层焕新:7人轮岗+新增岗位,业绩高增背后的转型深意

市场资讯 03.02 19:50

来源:行家券业

在连续三年实现业绩增长、2025年归母净利润同比飙升59%的良好态势下,红塔证券完成了高管变更:这场涉及7名高管、覆盖六大核心业务板块的调整,绝非临时补位的权宜之计,而是一场着眼于战略转型、优化治理结构的主动谋变。

官宣高管功勋换新

时间回溯至2025年9月,红塔证券官宣启动市场化高管招聘,曾经引发多方猜测。如今,红塔证券在2月26日召开的第八届董事会第七次会议,正式敲定这份高管调整方案。

在券商行业高管变动日趋频繁的当下,红塔证券的这场调整显得格外特别。不同于多数券商因业绩承压、股权变更或并购重组而被动换人的情况,红塔证券是在经营态势持续向好的节点主动优化团队,借着业绩高增的东风理顺管理架构、补齐业务短板,为下一轮高质量发展铺路搭桥。

内部骨干轮岗

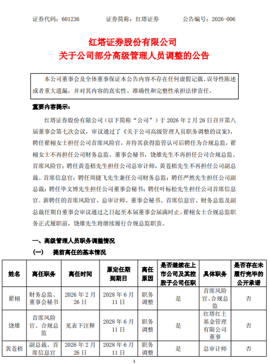
从岗位变动来看,不仅对财务、风控、合规、科技、审计、信披等关键岗位进行全面梳理,更首次增设“总审计师”岗位,并同步聘任“90后”担任证券事务代表。

进一步探寻岗位调整的核心逻辑:不是“换人”,而是“精准补位”。通过“内部轮岗+外部引才”的双向发力——每一次岗位变动都贴合公司战略需求,每一位高管的新任职都能实现人岗适配,让团队活力与专业能力得到双重提升。

翟栩在红塔证券深耕二十余年,是陪着公司一路成长的核心骨干。此前,她同时肩负财务总监与董事会秘书两大重任,一人多岗虽能兼顾日常运转,却难免分散精力,难以在核心领域实现深耕。此次调整后,她将全身心投入首席风险官的工作,待监管认可后正式接任合规总监,把多年积累的财务专业能力与合规风控需求深度融合。凭借对公司内部业务的熟稔,她无疑能更精准地把控经营风险,为公司稳健发展筑牢防线。

黄苍梧同样是红塔证券的“老臣”,此前身兼副总裁与首席信息官两职,既要统筹业务发展,又要兼顾信息技术建设,精力分配难免受限。此次调任新增的总审计师岗位,专职负责内部监督工作。这并非职务上的变动,而是公司响应监管导向、强化内控管理的重要信号。监管日趋严格的今天,将总审计师纳入高管序列,无疑能进一步完善内部监督体系,从根源上防范经营风险。

周捷飞作为副总裁,此次兼任财务总监,堪称无缝衔接的最佳选择。他在经纪业务、信用业务领域摸爬滚打多年,对公司的资金运作模式、业务发展逻辑了如指掌,既能确保财务工作的连续性,更能推动业务端与财务端的高效协同,让资金配置更贴合业务发展需求。

饶雄此前一直负责公司的风控与合规工作,此次调整后调任红塔红土基金董事,属于平级岗位的合理调配。为确保工作平稳过渡,在翟栩正式履行合规总监职责前,饶雄将继续坚守岗位,避免出现管理空窗,这份细致的安排,也体现出公司对治理连续性的重视。

外部引才

此次调整中,两名外部引进的高管,精准击中了公司的业务短板,为发展注入新鲜活力。严然出任副总裁,拥有丰富的银行与信托从业经历,在跨境投融资、产业金融领域深耕多年,而这正是红塔证券此前布局相对薄弱的板块。他的加入,有望推动公司拓展多元业务赛道,逐步降低对传统自营业务的依赖,让业绩增长更具韧性。

叶标松则是金融科技领域的资深从业者,曾任职于粤开证券、中山证券。主导过多套交易系统的搭建工作,具备极强的技术实操能力。此次出任首席信息官,正是为了针对性解决公司金融科技布局滞后的问题。在证券行业数字化转型加速的当下,完善的技术体系是提升核心竞争力的关键,叶标松的到来,无疑将为公司的数字化转型提供强有力的技术支撑。

内部提拔

内部提拔的“少壮派”高管,同样展现出红塔证券对人才培养的重视。

“85后”毕文博是公司内部培养起来的核心骨干,此次晋升为董事会秘书,既熟悉公司的经营模式与发展战略,又具备丰富的董办工作经验,能够高效推进信息披露与投资者沟通工作。

而“90后”许梦泽出任证券事务代表,成为协助董事会秘书的重要人员。

不难看出,红塔证券正着力推进管理团队年轻化,搭建“老中青”阶梯式人才结构,让团队始终保持活力与创新力。

三大导向

跳出“完善治理、强化风控”的常规表述,从红塔证券的发展战略来看:这场高管调整的核心考量,藏着三个清晰的发展导向,每一个都贴合公司的长远布局。

其一,推动业务结构多元化,摆脱“看天吃饭”的周期依赖。2025年红塔证券的业绩高增,主要依托自营投资业务的良好表现,但自营业务受资本市场行情波动影响较大,业绩稳定性始终不足。此次引进严然,核心目标便是拓展跨境投融资、产业金融等多元业务赛道,丰富业绩增长来源,逐步降低对市场周期的依赖——这不仅是红塔证券的突围之路,更是众多中小券商实现可持续发展的关键。

其二,补齐金融科技短板,强化长期核心竞争力。在证券行业数字化转型的浪潮中,中小券商与头部券商的差距,很大程度上体现在金融科技布局的深度与广度上。此前,红塔证券的信息技术负责人为兼职配置,精力分配有限,难以满足数字化转型的需求。叶标松的加入,将聚焦交易系统升级、量化基建搭建等核心工作,为自营业务量化策略落地、财富管理数字化转型提供坚实的技术支撑,夯实公司的长期发展根基。

其三,优化管理架构,提升经营效能。部分高管存在身兼数职的情况,虽能节约人力成本,却也容易导致职责界定不清、精力分散,影响管理效能与业务深耕。此次调整后,核心岗位实现专人专责,分工更加清晰,既能提升管理效率,也能让每一位高管都能聚焦核心领域,实现专业化深耕,让管理架构更贴合业务发展需求。

行业借鉴

近年来,证券行业的高管变动频次显著提升,但多数调整都源于股权变更、业绩变动或并购重组,属于被动应对市场变化的举措。

而红塔证券的这场调整,却走出了一条不同的路径——在业绩持续增长的良好态势下,主动推进管理优化与业务补位,为中小券商高质量发展提供了极具参考价值的范本。

中小券商受资金、规模限制,很难复刻头部券商的全业务布局模式,红塔证券“立足优势、精准补位”的策略,更具现实意义。依托烟草系股东背景与云南区域资源,公司巩固了区域投行、固定收益等核心优势业务。同时通过市场化引才,补齐跨境投资、金融科技等短板领域,不盲目追求规模扩张,而是聚焦核心能力提升,走出了一条差异化发展之路。

此外,公司“内培外引”的双轨人才策略,也值得中小券商借鉴。内部培养的人才熟悉公司战略与业务体系,能够保障经营的连续性,降低团队磨合成本;外部引进的人才带来了跨领域、跨机构的从业经验,能够打破内部思维固化,注入创新活力,实现稳定性与创新性的完美平衡。

免责声明:本文仅供信息分享,不构成对任何人的任何投资建议。投资者据此操作,风险自担。

加载中...