新浪财经 股票

载誉退休!方正证券老将何亚刚、副总又辞!信达澳亚基金、接受训诫!渤海期货认错

市场资讯 2025.05.11 23:10

来源:券业行家

券商要闻

(2025.05.01-2025.05.11)

★ 目录 ★

人事变动

方正证券、招商证券

股权相关

财通证券、东方证券、广发证券、国泰海通、华林证券、西南证券、信达证券

公司经营

华泰证券、申万宏源、西部证券、中信证券

监管涉诉

民生证券

42家上市券商公告

财通证券股份有限公司

为维护公司价值及股东权益,财通证券于2025年4月15日召开第四届董事会第二十次会议,审议通过了《关于审议回购公司A股股份的议案》。公司股份回购的价格不超过人民币11.72元/股,具体回购价格由公司经营管理层在回购实施期间,结合公司二级市场股票价格、公司财务状况和经营状况确定。回购股份的资金不低于人民币1.5亿元(含),不超过人民币3.0亿元(含)。回购期限自公司董事会审议通过回购股份方案之日起3个月内实施完毕。2025年4月22日至4月30日,公司通过集中竞价交易方式累计回购股份23,055,100股,占公司总股本的比例为0.50%,购买的最高价为7.52元/股、最低价为7.21元/股,累计支付的金额为168,861,979.73元(不含交易费用)。截至2025年4月30日,公司通过集中竞价交易方式已累计回购公司股份23,055,100股,已回购股份占公司总股本的比例为0.50%,购买的最高价为7.52元/股,最低价为7.21元/股,累计已支付的总金额为168,861,979.73元(不含交易费用)。

东方证券股份有限公司

2025年4月8日,基于坚定看好中国资本市场发展前景,积极维护公司价值及股东权益,东方证券发布了《关于筹划回购公司A股股份的提示性公告》(公告编号:2025-016)。2025年5月6日,东方证券召开第六届董事会第六次会议,审议通过了《关于以集中竞价交易方式回购公司A股股份方案的议案》。本次回购股份的目的为维护公司价值及股东权益,促进公司健康、稳定、可持续发展,基于对中国资本市场发展前景的信心和对公司股票价值的认可,结合公司发展战略、经营情况及财务状况,公司拟使用自有资金回购公司A股股份。回购股份的资金总额:不低于人民币2.5亿元(含),不超过人民币5亿元(含)。回购股份数量:按照本次回购金额下限人民币2.5亿元,回购价格上限人民币13.5元/股进行测算,回购数量约为1,852万股,回购股份比例约占公司截至本公告日期总股本的0.22%;按照本次回购金额上限人民币5亿元,回购价格上限人民币13.5元/股进行测算,回购数量约为3,704万股,回购股份比例约占公司截至本公告日期总股本的0.44%。具体回购股份数量以回购期满时实际回购的股份数量为准。

东兴证券股份有限公司

东兴证券于2025年2月14日收到控股股东中国东方资产管理股份有限公司(中国东方)通知,财政部拟将其所持有的中国东方的股权全部划转至中央汇金投资有限责任公司(以下简称汇金公司)。近日,公司收到控股股东中国东方《中国东方资产管理股份有限公司关于公司股权变更事宜的通知》,中国东方于2025年5月6日收到《国家金融监督管理总局关于中国东方资产管理股份有限公司变更股权的批复》,国家金融监督管理总局正式批准本次股权变更。本次公司控股股东中国东方的股权结构变更是按照政府批准的国有股权无偿划转方案执行,不会对公司治理及生产经营情况产生重大影响。本次划转完成后,公司控股股东仍为中国东方,实际控制人将由财政部变更为汇金公司。

方正证券股份有限公司

方正证券董事会于2025年5月9日收到公司董事、执行委员会主任、总裁何亚刚先生递交的书面辞职报告。因已到退休年龄,何亚刚先生申请辞去公司董事、执行委员会主任、执行委员会委员及总裁职务。何亚刚先生已确认与公司董事会及管理层无任何意见分歧,且无任何与辞任有关的事项须提请公司股东注意。根据《公司法》及公司《章程》规定,何亚刚先生的辞职不会导致公司现有董事会成员人数低于法定最低人数,自辞职报告送达董事会之日起生效。根据公司《章程》及董事会专门委员会工作细则的规定,何亚刚先生辞去公司董事职务的同时,亦不再担任董事会战略发展委员会委员及提名委员会委员职务。截至本公告披露日,何亚刚先生未持有公司股份。

何亚刚先生自1992年加入公司,三十余载躬耕不辍,以岁月匠心雕琢出公司的璀璨华章。自2003年起,何亚刚先生历任公司总裁助理、副总裁、执行委员会委员、总裁、执行委员会主任等职务,亲历并引领公司多次治理体系变革与战略转型。何亚刚先生“入司于微时,展志于茂林”,与公司一同拼搏图强、砥砺奋进,为公司发展作出了重要贡献,董事会向何亚刚先生致以诚挚的敬意和衷心的感谢!

鉴于何亚刚先生辞去董事职务,经公司控股股东新方正控股发展有限责任公司提名,并经提名委员会事前审查,董事会同意推选现任执行委员会委员、副总裁姜志军先生为第五届董事会董事候选人,并提交股东大会选举,任期为第五届董事会任期的余期。

鉴于何亚刚先生辞去执行委员会主任、执行委员会委员、总裁职务,经公司董事长提名,并经董事会提名委员会审查,董事会同意聘任公司现任执行委员会委员、副总裁姜志军先生为总裁;董事长同时推举姜志军先生担任执行委员会主任,任期均与第五届董事会一致。

姜志军先生,1969年2月出生,汉族,管理学硕士。历任方正证券股份有限公司机构管理部、法律合规部、运营管理部、网点运营部、经纪业务管理部总经理、助理总裁、北京分公司总经理,并曾兼任方正证券承销保荐有限责任公司副总裁、总裁、董事,方正证券投资有限公司董事。现任方正证券执行委员会委员、副总裁,兼任方正中期期货有限公司董事长、方正证券(香港)金融控股有限公司董事。

广发证券股份有限公司

2025年2月13日,广发证券2025年第一次临时股东大会、2025年第一次A股类别股东大会及2025年第一次H股类别股东大会审议通过了《关于变更回购A股股份用途并注销的议案》。根据上述会议表决结果,公司股东大会同意公司注销回购专用证券账户中的全部15,242,153股A股股份,相应减少公司注册资本人民币15,242,153元;授权董事会并同意董事会授权公司经营管理层办理上述事宜,修订《公司章程》相应条款并办理公司注册资本工商变更手续。2025年2月27日,公司披露了《关于回购A股股份注销完成暨股份变动的公告》,本次回购15,242,153股A股股份已于2025年2月25日完成注销,总股本由7,621,087,664股变更为7,605,845,511股。公司近日已完成注销回购A股股份的注册资本减少工商变更登记手续,并取得了广东省市场监督管理局换发的《营业执照》,公司注册资本由人民币7,621,087,664元变更为人民币7,605,845,511元。《公司章程》相应条款已修订。

国金证券股份有限公司

经中国证监会于2022年3月11日出具的《关于核准国金证券股份有限公司非公开发行股票的批复》(证监许可〔2022〕507号)核准,国金证券于2022年5月向共计7名发行对象非公开发行700,000,000股人民币普通股(A股)股票,并于2022年5月10日在中国证券登记结算有限责任公司上海分公司办理完毕了股份登记托管手续。其中,成都交子金融控股集团有限公司、成都产业资本控股集团有限公司锁定期为自本次非公开发行结束之日起36个月,诺德基金管理有限公司、华夏基金管理有限公司、李怡名、光大证券股份有限公司、中国银河证券股份有限公司锁定期为自本次非公开发行结束之日起6个月。根据前述限售期安排,本次上市流通的限售股为本次非公开发行锁定期自发行结束之日起36个月的股份,数量为513,002,538股,将于2025年5月12日上市流通。本次非公开发行完成后,公司总股本由3,024,359,310股增至3,724,359,310股;2024年,公司回购股份11,799,800股并全部用于减少公司注册资本,公司总股本由3,724,359,310股减至3,712,559,510股。本次限售股形成后至今,公司未发生因配股、公积金转增等导致股本数量变化的情况。根据相关规定,本次申请解除股份限售的非公开发行股份应当自发行结束之日起36个月内不得转让。截至本公告披露日,本次申请解除股份限售的股东均严格履行了上述股份锁定承诺,不存在相关承诺未履行影响本次限售股上市流通的情况。

兴业证券股份有限公司经核查后认为:国金证券本次限售股份上市流通符合《证券发行上市保荐业务管理办法》《上海证券交易所股票上市规则》以及《上海证券交易所上市公司自律监管指引第11号——持续督导》等相关法律法规和规范性文件的要求;本次限售股份解除限售数量、上市流通时间等均符合有关法律、行政法规、部门规章、有关规则和股东承诺;本次解除限售股份股东已严格履行了其在本次非公开发行股票中做出的股份锁定承诺。兴业证券股份有限公司对国金证券本次非公开发行股份限售股解禁事项无异议。

本次限售股上市流通数量为513,002,538股,上市流通日期为2025年5月12日。

2025年4月8日,国金证券召开第十二届董事会第二十二次会议及第十届监事会第十三次会议,审议通过了《关于以集中竞价交易方式回购公司股份的议案》,拟回购资金总额不低于人民币5,000万元(含),不超过人民币1亿元(含);回购期限自董事会审议通过本次回购方案之日起3个月内。截至2025年4月30日,公司通过集中竞价交易方式已累计回购股份215.89万股,已回购股份占公司总股本的比例为0.0582%,购买的最高价为人民币8.01元/股,最低价为人民币7.84元/股,已支付的总金额为人民币17,123,820.00元(不含交易费用)。

国泰海通证券股份有限公司

2025年4月9日,国泰海通证券召开第七届董事会第二次会议(临时会议),审议通过了《关于以集中竞价交易方式回购公司A股股份方案的议案》。回购股份将在未来适宜时机用于维护公司价值及股东权益,回购的价格不超过人民币26.35元/股,具体回购价格由公司经营管理层在回购实施期间,结合公司二级市场股票价格、公司财务状况和经营状况确定。回购的资金不低于人民币10亿元,不超过人民币20亿元。回购期限自公司董事会审议通过回购A股股份方案之日起不超过3个月。截至2025年4月30日,公司通过集中竞价交易方式已累计回购A股股份16,923,800股,占公司总股本的比例为0.096%,购买的最高价为人民币17.15元/股,最低价为人民币16.49元/股,已支付的总金额为人民币284,128,746.12元(不含交易费用)。上述回购进展符合既定的本次A股股份回购方案。

红塔证券股份有限公司

红塔证券于2025年5月9日收到董事长景峰先生(以下简称“提议人”)提交的《关于提议红塔证券进行股份回购注销的函》。基于对公司持续发展的信心和对公司价值的高度认可,为积极响应监管机构号召,维护公司市场价值及股东权益,增强投资者对公司的投资信心,同时促进公司稳定健康发展,提议红塔证券以自有资金通过上海证券交易所交易系统以集中竞价方式回购公司部分股份,回购的股份将用于减少公司注册资本,优化公司资本结构,提升公司股东价值。回购股份的资金总额不低于人民币1亿元(含),不超过2亿元(含),具体以股东会审议通过的回购股份方案为准。

华林证券股份有限公司

华林证券2024年度利润分配方案:以现有总股本2,700,000,000股为基数,向全体股东每10股派0.400000元人民币现金。股权登记日为:2025年5月14日;除权除息日为:2025年5月15日。

华泰证券股份有限公司

被担保人名称:华泰国际财务有限公司

本次担保金额及已实际为其提供的担保余额:本次担保金额为

3.80亿港币。若本次担保实施后,华泰国际金融控股有限公司为上述被担保人提供担保余额为0.99亿美元(含本次担保)。

本次担保是否有反担保:否

对外担保逾期的累计数量:无

特别风险提示:被担保方华泰国际财务有限公司的资产负债率超过70%,请投资者充分关注担保风险。

截至公告披露日,本公司及控股子公司担保总额为人民币329.97亿元,全部为对子公司提供的担保,公司对控股子公司提供的担保总额为人民币322.24亿元,上述数额分别占公司最近一期经审计净资产的比例为17.21%及16.81%。上述担保总额包含已批准的担保总额内尚未使用额度与担保实际发生余额之和。公司及控股子公司不存在担保债务逾期的情况,公司也不存在对控股股东和实际控制人及其关联人提供担保的情况。

申万宏源集团股份有限公司

近日,申万宏源集团股份有限公司所属申万宏源证券有限公司收到深圳证券交易所《关于申万宏源证券有限公司非公开发行短期公司债券符合深交所挂牌条件的无异议函》(深证函〔2025〕461号)。根据无异议函,深交所对申万宏源证券申请确认发行面值不超过200亿元人民币的申万宏源证券有限公司2025年面向专业投资者非公开发行短期公司债券(以下简称“债券”)符合深交所挂牌条件无异议。债券的发行应当按照报送深交所的相关文件进行。无异议函自出具之日(2025年4月30日)起12个月内有效。

西部证券股份有限公司

根据《公司债券发行与交易管理办法》《深圳证券交易所公司债券上市规则》等相关规定,西部证券股份有限公司就2025年1-4月累计新增借款情况予以披露:截至2024年12月31日,西部证券经审计的净资产为人民币290.15亿元,借款余额为人民币369.98亿元。截至2025年4月30日,公司借款余额为人民币515.58亿元,累计新增借款人民币145.6亿元,累计新增借款占上年末净资产比例为50.18%。

(一)银行贷款。截至2025年4月30日,公司子公司银行贷款余额较2024年末增加人民币0.1亿元,变动数额占上年末净资产比例为0.03%,主要系短期借款增加。

(二)企业债券、公司债券、金融债券、非金融企业债务融资工具。截至2025年4月30日,公司债券余额较2024年末减少人民币

12.69亿元,变动数额占上年末净资产比例为4.37%,主要系公司发行的公司债券、证券公司短期融资券到期所致。

(三)委托贷款、融资租赁借款、小额贷款。不适用。

(四)其他借款。截至2025年4月30日,公司其他借款余额较2024年末增加人民币158.19亿元,变动数额占上年末净资产比例为54.52%,主要系拆入资金、卖出回购金融资产款和收益凭证规模增加所致。

西南证券股份有限公司

为深入贯彻落实党的二十届三中全会精神和重庆市委六届四次五次六次全会精神及重庆市委、市政府关于突出主责主业强化核心功能整合优化改革攻坚的工作部署,重庆渝富控股集团有限公司(渝富控股)通过国有股权无偿划转受让重庆渝富资本运营集团有限公司(渝富资本)持有的西南证券1,960,661,852股,占公司总股本的29.51%。本次收购完成后,渝富资本将不再持有公司股权,渝富控股将直接持有公司1,960,661,852股,占公司总股本的29.51%,为公司控股股东。公司实际控制人仍为重庆市国有资产监督管理委员会。

截至本公告日,上述收购事项正按规定申请行政许可,且需待取得上海证券交易所的合规确认后向中国证券登记结算有限责任公司上海分公司申请办理股份转让过户登记,具有不确定性。

信达证券股份有限公司

信达证券股份有限公司于2025年2月14日收到控股股东中国信达资产管理股份有限公司(中国信达)通知,财政部拟将其持有的全部中国信达股权无偿划转至中央汇金投资有限责任公司(以下简称汇金公司)。划转完成后,公司实际控制人将由财政部变更为汇金公司。

2025年5月8日,公司收到控股股东通知,中国信达股权变更获得国家金融监督管理总局的批准。汇金公司在中国信达股权变更获得国家金融监督管理总局批准后,按照相关规定披露收购报告书及法律意见书。本次划转尚需取得其他金融监管机构批准。公司将持续关注该事项的进展,并按照相关法律法规的规定,及时履行信息披露义务,敬请广大投资者理性投资,注意投资风险。

招商证券股份有限公司

招商证券公告:总裁吴宗敏先生因到龄退休离任。吴宗敏先生已按照公司相关规定做好工作交接,其离任不会导致公司董事会成员低于法定人数。公司将按照相关规定尽快完成新任董事、总裁及授权代表的选聘工作。在总裁空缺期间,暂由公司董事长霍达先生代行总裁职责。

吴宗敏先生确认与公司董事会无任何意见分歧,亦无任何有关辞任的事宜需提请公司股东及债权人注意。

吴宗敏先生任职期间恪尽职守、勤勉尽责,持续完善公司治理,全面贯彻执行董事会各项决策部署,深化改革创新,坚守风险合规底线,推动公司战略规划有效落地、实现高质量发展。公司董事会对吴宗敏先生的重大贡献表示衷心的感谢!

中信证券股份有限公司

中信证券于2025年5月9日召开了第八届董事会第三十四次会议,审议通过《关于续聘会计师事务所的议案》《关于增补公司经营管理委员会执行委员的议案》。

聘任公司党委委员陈志明先生为公司经营管理委员会执行委员,聘任自本次董事会决议之日起生效,任期至第八届董事会届满之日止;授权公司经营管理层办理前述聘任涉及的备案等相关手续。本议案事先经公司第八届董事会提名委员会预审通过。陈志明先生,现任公司党委委员、固定收益部行政负责人。陈先生于2017年加入公司,曾在中信建投证券股份有限公司、国融证券股份有限公司任职,曾任公司固定收益部交易主管、B角。陈先生亦任中信期货有限公司董事。陈先生于2006年获东北财经大学管理学学士学位,2008年获东北财经大学管理学硕士学位。

中信证券续聘毕马威华振会计师事务所(特殊普通合伙)、毕马威会计师事务所为公司2025年度外部审计师,聘请毕马威华振会计师事务所(特殊普通合伙)为公司2025年度内部控制的审计机构。上述审计、审阅等服务费用合计人民币380万元(含税,不含境内外子公司审计费用。其中,财务报告审计、审阅费用337万元,内部控制审计费用43万元)。

拟任本项目的签字注册会计师程海良先生,2002年取得中国注册会计师资格。程海良先生2004年开始在毕马威华振执业,2007年开始从事上市公司审计,从2023年开始为公司提供审计服务。程海良先生近三年签署或复核上市公司审计报告超过10份。

拟任本项目国际准则审计报告的签字注册会计师为陈少东先生,系香港会计师公会、英国特许公认会计师公会会员。陈少东先生于1996年取得英国特许公认会计师资格,于1997年取得香港注册会计师资格,1993年开始在毕马威香港执业,1995年开始从事上市公司审计,从2023年开始为公司提供审计服务。陈少东先生近三年签署或复核上市公司审计报告超过10份。

拟任本项目的质量控制复核人梁达明先生,系香港会计师公会、英国特许公认会计师公会会员。梁达明先生于1998年取得香港注册会计师和英国特许公认会计师资格,1994年开始在毕马威香港从事上市公司审计,从2023年开始为公司提供审计服务。梁达明先生近三年签署或复核上市公司审计报告超过10份。

被担保人名称:CSIMTNLimited

本次担保金额:1,440万美元

已实际为其提供的担保余额:本次担保实施后,中信证券国际有限公司(中信证券国际)为上述被担保人提供的担保余额为23.99亿美元。

截至公告披露日,公司及控股子公司担保金额总计人民币1,645.67亿元(全部为公司及其控股子公司对其控股子公司提供的担保),占公司最近一期经审计净资产的比例56.15%。公司无逾期担保。

券商/金融概念上市公司公告

广东锦龙发展股份有限公司

广东锦龙发展股份有限公司(锦龙股份)于拟转让所持有的中山证券有限责任公司(下称“中山证券”)67.78%股权。预计交易将构成《上市公司重大资产重组管理办法》规定的重大资产重组。截至目前,本次交易已在上海联合产权交易所预挂牌。预挂牌仅为信息预披露,目的在于征寻标的股权意向受让方。目前,公司已聘请了证券服务机构就本次重大资产重组事项开展尽职调查、审计和评估等工作,受聘证券服务机构已展开相关工作。后续,公司将以不影响持续经营能力、不出现主要资产为现金或者无具体业务的情形为前提,严格遵守《重组管理办法》第十一条第(五)项的规定,坚持以《公司法》、《证券法》、《重组管理办法》等法律法规为基础,以审慎的态度综合考虑、视情况统筹推进本次交易,确保不出现可能导致上市公司重大资产重组后主要资产为现金或者无具体业务的情形。公司将在相关事项确定后,按规定履行重大资产重组的相关程序。本次交易相关事项正在推进中,公司将在相关事项确定后,按规定履行重大资产重组的相关程序,将交易方案提交公司董事会及股东大会审议表决;能否获得相关的批准尚存在不确定性。公司将根据本次交易相关事项的进展情况,分阶段及时履行信息披露义务,敬请广大投资者注意投资风险!

国盛金融控股集团股份有限公司

国盛金融控股集团股份有限公司(国盛金控)近日收到股东江西江投资本有限公司来函,根据工作需要,推荐罗希先生(简历附后)担任公司董事,王志刚先生不再担任公司董事。 王志刚先生在担任公司董事期间恪尽职守、勤勉尽责,公司董事会对王志刚先生在任职期间为公司作出的贡献表示衷心的感谢!

罗希先生,1986年2月出生,中国国籍,无境外永久居留权,博士研究生学历,管理学博士。曾任江西省交通工程集团财务部会计,江西省高技术产业投资股份有限公司投资经营部项目经理、副经理、风控总监,江西大成产业投资管理有限公司风控总监、财务总监,现任江西江投资本有限公司副总经理,江西江投私募基金管理有限公司执行董事、总经理,江西省江投尽调咨询有限公司董事长。

国投资本股份有限公司

2025年4月9日,国投资本股份有限公司(国投资本)召开九届二十二次董事会审议通过了《关于以集中竞价交易方式回购公司A股股份的议案》,同意公司以集中竞价交易方式回购公司发行的部分人民币普通股(A股),回购资金总额不低于人民币2亿元(含),不超过人民币4亿元(含),回购价格不超过人民币8.90元/股,回购股份实施期限为自公司董事会审议通过本次回购股份方案之日起12个月内。截至2025年4月30日,公司尚未实施股份回购。

辽宁成大股份有限公司

辽宁成大股份有限公司(辽宁成大)于2025年2月28日召开第十一届董事会第一次会议,审议通过了《关于聘任公司董事会秘书的议案》,同意聘任邱闯先生为公司董事会秘书,任期三年。近日,邱闯先生参加了上海证券交易所董事会秘书任职培训,并取得了上海证券交易所董事会秘书任职培训证明。自本公告披露之日起,邱闯先生正式履行董事会秘书职责。

邱闯先生,1977年3月生,会计学博士研究生,博士后,正高级经济师(金融)。曾任辽宁成大股份有限公司投资与资产管理部总经理,辽宁成大生物股份有限公司董事,辽宁成大方圆医药集团有限公司董事,成大医疗服务管理有限公司董事,辽宁成大国际贸易有限公司董事,辽宁成大钢铁贸易有限公司董事,辽宁成大贸易发展有限公司董事,沈阳、大连、杭州家乐福合资公司董事。现任辽宁成大股份有限公司党委副书记、纪委书记、工会主席、副总裁,大连成大物业管理有限公司董事长;东北财经大学会计学院会计硕士(MPAcc)专业学位研究生指导教师,大连理工大学经济管理学院金融领域全日制专业学位研究生校外实践指导教师。

中航工业产融控股股份有限公司

中航工业产融控股股份有限公司(中航产融)控股子公司中航投资控股有限公司(中航投资)拟通过非公开协议转让的方式,向公司控股股东中国航空工业集团有限公司(中航工业)转让所持中航西安飞机工业集团股份有限公司(中航西飞)160,136,566股无限售流通股份(占中航西飞总股本的5.76%)、中航机载系统股份有限公司(中航机载)22,677,248股无限售流通股份(占中航机载总股本的0.47%)。上述股份受让方以现金方式支付对价。本次交易完成后,公司及控股子公司将不再直接持有中航西飞和中航机载的股份。本次交易构成关联交易,但不构成《上市公司重大资产重组管理办法》规定的重大资产重组。?本次交易已经公司独立董事专门会议审议通过,公司第九届董事会第四十四次会议审议通过,尚需提交公司2025年第三次临时股东大会审议,与该关联交易有利害关系的关联人将放弃行使在股东大会上对该议案的投票权。本次交易根据上市公司股票的每股净资产值、净资产收益率、合理的市盈率等因素合理确定,转让价款共计人民币4,066,610,041.58元。本次交易尚需提交公司股东大会及中航工业董事会决议通过;尚需取得中航工业的批复;尚需深圳证券交易所、上海证券交易所进行合规性审查确认,并在中国证券登记结算有限责任公司办理股份过户登记手续,能否实施尚存在不确定性,敬请投资者注意投资风险。

上海大智慧股份有限公司

为切实推进提质增效重回报相关工作,2025年4月,上海大智慧股份有限公司(大智慧)通过上海证券交易所交易系统以集中竞价交易方式回购1,670,500股,占公司总股本的比例为0.08%,购买的最高价为8.60元/股、最低价为8.06元/股,已支付的总金额为人民币13,900,464元(不含印花税、交易佣金等交易费用)。截至2025年4月30日,公司累计通过上海证券交易所交易系统以集中竞价交易方式回购公司股份12,554,000股,占公司总股本的比例为0.63%,购买的最高价为8.88元/股、最低价为5.20元/股,已支付的总金额为人民币81,602,395元(不含印花税、交易佣金等交易费用)。

截至2025年5月7日,股东湘财股份有限公司(湘财股份)持有公司无限售条件流通股216,401,857股,占公司总股本的10.80%;本次解质押股份数量2,124,539股;本次解质押后,湘财股份持有公司股份累计质押数量166,282,148股,占其持股数量比例为76.84%,占公司总股本比例为8.30%。

南华期货股份有限公司

截至2025年4月30日,南华期货股份有限公司(南华期货)通过上海证券交易所系统以集中竞价交易方式已累计回购股份5,681,234股,占总股本的比例为0.93%,购买的最高价为9.37元/股、最低价为8.55元/股,已支付的总金额为50,088,766.66元(不含印花税、交易佣金等交易费用)。

新三板挂牌/退市机构公告

渤海期货股份有限公司

一、基本情况。

相关文书的全称:《关于对渤海融盛资本管理有限公司作出纪律惩戒的决定》

(中期协字202596号)

收到日期:2025年5月7日

生效日期:2025年4月30日

作出主体:中国期货业协会

措施类别:纪律惩戒

违法违规主体及任职情况:

渤海融盛资本管理有限公司,为公司的风险管理子公司。

违法违规事项类别:开展场外衍生品交易业务过程中,内控机制存在缺陷。

二、主要内容

(一)违法违规事实:渤海融盛在开展场外衍生品交易业务过程中不符合协会《关于加强风险管理公司场外衍生品业务合规风控有关问题的通知》的要求,内部控制机制存在缺陷。

(二)处罚/处理依据及结果:上述行为违反了《期货公司风险管理公司业务试点指引》第三十五条的规定,依据《中国期货业协会失信及违规处理办法》第十条、第十五条、第二十七条的规定,经中国期货业协会第六届理事会纪律处分专业委员会审议决定:给予渤海融盛“训诫”的纪律惩戒。

三、对公司的影响。

(一)对公司经营方面产生的影响:本次纪律惩戒决定不会影响公司的正常运作,不会对公司的经营活动产生重大不利影响。

(二)对公司财务方面产生的影响:本次纪律惩戒决定不会对公司财务状况产生重大不利影响。

(三)不存在因本次处罚/处理而被终止挂牌的风险。

四、应对措施或整改情况。

1.渤海融盛接受中国期货业协会的纪律惩戒决定,不提出申诉。

2.公司及子公司渤海融盛高度重视上述纪律惩戒决定事项,已完善衍生品业务制度流程和内控机制,坚决杜绝类似情况再次发生,严格按照法律法规和中国期货业协会各项制度要求规范开展业务。

北京久银投资控股股份有限公司

北京久银投资控股股份有限公司(久银控股)未能在2025年4月30日(含当日)前披露2024年年度报告。根据《全国中小企业股份转让系统业务规则(试行)》等相关规则规定,公司股票于2025年5月6日被强制停牌。公司将积极推进相关事项,抓紧完成2024年年度报告的编制及披露工作,后续公司将每10个交易日披露年报编制工作的进展。若公司在2024年6月30日(含当日)前仍未披露2024年年度报告,公司股票将存在被终止挂牌的风险。

浙商创投股份有限公司

如财务报表附注十三所述,浙商创投公司对汇悦医疗精选等主体的投资累计确认了计入其他综合收益的公允价值变动损失 29,303.94万元,2024年度公允价值变动金额未发生变化。截至2024年12月31日,上述投资的账面成本为88,960.26 万元,账面价值为 59,656.32万元。我们无法获取充分、适当的审计证据,以确定该等其他权益工具投资公允价值的准确性,因此无法确定该等投资账面价值是否恰当。

浙商创投股份有限公司(浙商创投)2025年一季度度报告:营业收入1,516.32万元,同比增长35.08%;归母净利润131.03亿元,2024年同期为-927.64亿元。

北京大陆桥文化传媒股份有限公司

自2025年4月30日起,北京大陆桥文化传媒股份有限公司(大陆桥)持续督导主办券商由开源证券股份有限公司变更为山西证券股份有限公司。原主办券商开源证券自担任公司主办券商以来,遵循勤勉尽责的原则,以其专业的服务和丰富的经验,依照相关规定及合同履行了持续督导的义务,在公司业务发展、规范治理和信息披露等方面提供了各种指导。公司对开源证券担当持续督导主办券商期间所作的工作和所给予的支持表示衷心的感谢!鉴于公司战略发展需要,并经与开源证券充分沟通及友好协商,双方决定解除持续督导协议,并就终止相关事宜达成一致意见。公司已与原主办券商开源证券签署了解除持续督导协议,并与山西证券签署了持续督导协议。

上市公司涉及券商的相关公告

无锡烨隆精密机械股份有限公司

环旭电子股份有限公司(环旭电子)于近日收到公司2021年公开发行可转换公司债券的保荐机构国泰海通证券股份有限公司出具的《关于更换环旭电子股份有限公司持续督导保荐代表人的函》,国泰海通证券原委派张子慧先生和陈恒瑞先生为公司持续督导工作的保荐代表人。张子慧先生因工作安排原因,无法继续从事持续督导工作。为保证持续督导工作的有序进行,国泰海通证券现委派刘赛辉女士接替张子慧先生继续履行持续督导工作。本次保荐代表人更换后,公司转债项目持续督导的保荐代表人为陈恒瑞先生和刘赛辉女士。

刘赛辉,女,中国国籍,国泰海通证券医疗健康行业组董事副总经理,2007年起从事投资银行业务,曾负责或参与益诺思IPO、澎立生物IPO、之江生物IPO、姚记扑克IPO,天马科技IPO及再融资、起帆电缆IPO、东方材料IPO、上汽集团非公开、威海广泰公开增发及非公开、平高电气非公开、世茂非公开、远兴能源非公开、三江购物非公开、继峰股份重大资产重组、光明乳业非公开等项目。

上海睿昂基因科技股份有限公司

上海睿昂基因科技股份有限公司(睿昂基因)于近日收到公司保荐机构国泰海通证券股份有限公司出具的《关于变更持续督导保荐代表人的通知函》。国泰海通作为承接公司首次公开发行股票并在科创板上市持续督导工作的保荐机构,原委派李勤女士和张晓博女士担任持续督导期间的保荐代表人,持续督导期间至2024年12月31日,但截止2024年12月31日,公司首次公开发行并在科创板上市发行募集资金尚未使用完毕,募集资金余额为1,795.35万元,国泰海通将继续履行对公司剩余募集资金管理及使用情况的持续督导责任。因工作变动,张晓博女士不再担任公司首次公开发行股票并在科创板上市持续督导期间的保荐代表人,为保证持续督导工作有序进行,国泰海通委派孙兴涛先生接替张晓博女士担任持续督导期间的保荐代表人,继续履行持续督导责任。本次变更后,公司首次公开发行股票并在科创板上市的持续督导保荐代表人为李勤女士和孙兴涛先生。公司董事会对张晓博女士在担任公司持续督导保荐代表人期间所做的工作表示衷心感谢!

孙兴涛先生,保荐代表人、法律职业资格、硕士研究生,国泰海通投资银行部高级执行董事,曾主持或参与屹唐股份科创板IPO、友车科技科创板IPO、景嘉微创业板IPO、星环科技科创板IPO、中远海能非公开发行、华域汽车非公开发行、中远海能(原中海发展)可转债、国海证券配股、千里科技(原力帆科技)非公开发行、中远海能(原中海发展)公司债,以及洪城水业重大资产重组、中远海发(原中海集运)重大资产重组等项目。孙兴涛先生在保荐业务执业过程中严格遵守《证券发行上市保荐业务管理办法》等有关规定,执业记录良好。

中信银行股份有限公司

中国国际金融股份有限公司为中信银行股份有限公司向原A股股东配售股份项目的联席保荐机构。中金公司原委派艾雨先生、周银斌先生担任本次项目的保荐代表人。近日,本行收到中金公司通知,艾雨先生、周银斌先生因工作变动,不再担任本次项目的保荐代表人。为保证本次项目工作的顺利推进,中金公司现委派李义刚先生、周玉女士接替艾雨先生、周银斌先生担任本次项目的保荐代表人,本行本次项目的保荐代表人变更为李义刚先生、周玉女士。

李义刚,男,保荐代表人,现任中金公司投资银行部副总经理,曾担任合肥晶合集成电路股份有限公司A股IPO项目的保荐代表人,曾参与多个保荐类业务项目,在保荐业务执业过程中严格遵守《证券发行上市保荐业务管理办法》等相关规定,执业记录良好。

周玉,女,保荐代表人,现任中金公司投资银行部董事总经理,曾担任合肥晶合集成电路股份有限公司A股IPO项目、中国广核电力股份有限公司A股IPO项目、杭州银行股份有限公司A股非公开发行项目等项目的保荐代表人,曾参与多个保荐类业务项目,在保荐业务执业过程中严格遵守《证券发行上市保荐业务管理办法》等相关规定,执业记录良好。

石家庄以岭药业股份有限公司

石家庄以岭药业股份有限公司(以岭药业)于2025年5月7日接到保荐机构中国国际金融股份有限公司《关于更换石家庄以岭药业股份有限公司持续督导保荐代表人的说明》。中金公司原委派的保荐代表人贾义真先生和张磊先生因工作安排,不再担任公司的持续督导保荐代表人。中金公司决定指派李胤康先生、韩佰洋先生接替贾义真先生、张磊先生继续履行对公司持续督导的相关职责和义务。此次保荐代表人变更后,公司持续督导保荐代表人为李胤康先生和韩佰洋先生,持续督导期至中国证券监督管理委员会和深圳证券交易所规定的持续督导义务结束为止。

李胤康先生,A股保荐代表人,金融学硕士,现就职于中金公司投资银行部,曾负责和参与的项目包括恒润达生科创板IPO、泽璟制药科创板增发、怡和嘉业创业板IPO、诺诚健华科创板IPO、华厦眼科创业板IPO、悦康药业科创板IPO、大博医疗中小板IPO、现代制药重大资产重组、步长制药主板IPO等项目,在保荐业务执业过程中严格遵守《证券发行上市保荐业务管理办法》等相关规定,执业记录良好。

韩佰洋先生,A股保荐代表人,化学和生物分子工程硕士,现就职于中金公司投资银行部,拥有近十年的投资银行从业经验。曾参与或主持风和医疗科创板IPO、甘李药业主板IPO、赛诺医疗科创板IPO、华中数控非公开发行、南方航空非公开发行等项目,在保荐业务执业过程中严格遵守《证券发行上市保荐业务管理办法》等相关规定,执业记录良好。

荣信教育文化产业发展股份有限公司

荣信教育文化产业发展股份有限公司(荣信文化)于近日收到中原证券股份有限公司出具的《关于荣信教育文化产业发展股份有限公司持续督导期间更换保荐代表人的函》。中原证券作为公司首次公开发行股票并在创业板上市的保荐机构,原委派的保荐代表人为刘哲先生和王丹彤女士,现因刘哲先生工作变动不再继续担任公司持续督导期间的保荐代表人,中原证券决定委派保荐代表人吴秉旭先生接替刘哲先生担任公司持续督导期间的保荐代表人,继续履行持续督导职责。本次保荐代表人变更后,公司首次公开发行股票并在创业板上市项目的持续督导保荐代表人为王丹彤女士和吴秉旭先生,持续督导期至中国证券监督管理委员会和深圳证券交易所规定的持续督导义务结束为止。公司董事会对刘哲先生在担任公司持续督导保荐代表人期间所做的工作表示衷心感谢!

吴秉旭先生:保荐代表人,现任中原证券高级副总裁,曾负责或参与百川畅银(300614)IPO、棕榈股份(002431)非公开发行、百川畅银(300614)向不特定对象发行可转债、智能自控(002877)以简易程序向特定对象发行股票等项目。

浙江锋龙电气股份有限公司

西南证券股份有限公司为浙江锋龙电气股份有限公司(锋龙股份)2021年公开发行可转换公司债券项目的保荐机构,王继亮先生、肖霁娱先生为公司持续督导保荐代表人,法定持续督导期至2022年12月31日止,因募集资金尚未使用完毕之原因,西南证券需要继续履行持续督导义务。公司于2025年5月6日收到西南证券出具的《关于更换浙江锋龙电气股份有限公司持续督导保荐代表人的函》,鉴于王继亮先生工作变动的原因,无法继续担任公司持续督导保荐代表人,西南证券委派邬江先生为公司的持续督导保荐代表人,继续履行职责。本次保荐代表人变更之后,公司2021年公开发行可转换公司债券项目的持续督导保荐代表人为邬江先生和肖霁娱先生。公司董事会对王继亮先生在公司公开发行可转换公司债券及持续督导期间所做出的贡献表示衷心感谢!

邬江先生,保荐代表人,西南证券投资银行事业部股权融资一部董事,经济学硕士。先后参与或负责了利君股份IPO、新筑股份IPO、贵研铂业非公开发行、川仪股份IPO、四川医药IPO及重大资产重组、深蓝环保IPO及重大资产重组、锋龙股份IPO、ST三圣重整财务顾问、机电集团收购轻纺集团财务顾问、渝富控股收购机电集团财务顾问等项目,具有扎实的投行项目运作经验。

浙江荣亿精密机械股份有限公司

浙江荣亿精密机械股份有限公司(荣亿精密)于近日收到公司向不特定合格投资者公开发行股票并在北交所上市的保荐机构中德证券有限责任公司出具的《关于更换浙江荣亿精密机械股份有限公司持续督导保荐代表人的通知》。获悉中德证券原委派的保荐代表人杨琛先生因工作变动原因无法继续担任公司持续督导的保荐代表人,为保证对公司持续督导工作的顺利进行,中德证券委派许靖女士接替杨琛先生担任公司持续督导的保荐代表人,继续履行对公司的持续督导责任。本次保荐代表人更换后,公司向不特定合格投资者公开发行股票并在北交所上市项目的持续督导保荐代表人为赵昱女士、许靖女士,持续督导期至2025年12月31日。公司董事会对杨琛先生在担任公司保荐代表人期间所做出的贡献表示衷心感谢!

许靖女士,中德证券正式从业人员,保荐代表人,中国注册会计师非执业会员。曾参与或负责的项目包括美瑞新材料股份有限公司以简易程序向特定对象发行股票项目、浙江荣亿精密机械股份有限公司向不特定合格投资者公开发行股票并在北京证券交易所上市项目、正元地理信息集团股份有限公司首次公开发行股票并在科创板上市项目、宁波市精诚科技股份有限公司股票在全国中小企业股份转让系统挂牌项目等,许靖女士在保荐业务执业过程中严格遵守《证券发行上市保荐业务管理办法》等有关规定,执业记录良好。

港股/境外相关机构公告

耀才证券金融集团有限公司

耀才证券金融(01428.HK)公告:上海云进信息技术有限公司通过旗下子公司蚂蚁财富,以每股3.28港元的价格向耀才证券发起要约收购。

“Futu大股东”

【香港】法院为金融网红无牌而就证券提供意见的检控个案订定审讯前覆核日期

2025年5月08日

证券及期货事务监察委员会(证监会)早前对金融网红周柏贤(男,前名周建希)提出检控,指他在未领有《证券及期货条例》所订的牌照的情况下就证券提供意见。他今天在东区裁判法院否认有关控罪,案件订于2025年7月24日进行审讯前覆核(注1及2)。

证监会指,在2021年4月16日至2021年5月14日期间,周在未领有证监会牌照且无合理辩解的情况下,透过建立并管理一个Telegram聊天群组,在香港经营就证券提供意见的业务。

备注:1.金融网红是指利用社交媒体平台分享投资相关内容的人士。周在社交媒体平台上曾被称为“Futu大股东”或“富途大股东”。

2.根据《证券及期货条例》附表5,“就证券提供意见”是该条例下其中一类受规管活动。根据该条例第114(1)(a)及114(8)条,任何人无合理辩解而在未领有证监会牌照的情况下,经营某类受规管活动的业务,即属犯罪。

IPO申报企业/辅导企业公告

宁波健信超导科技股份有限公司

周寅,保荐代表人,经济学硕士,曾负责或参与万德斯(688178.SH)、新洁能(605111.SH)、长龄液压(605389.SH)、亚香股份(301220.SZ)、海力风电(301155.SZ)、恒辉安防(300952.SZ)等多家企业的改制辅导与首次公开发行上市工作,具有扎实的资本市场理论基础和丰富的投资银行项目运作经验。

王振,保荐代表人,法学硕士,曾负责或参与爱朋医疗(300753.SZ)、恒辉安防(300952.SZ)、泰慕士(001234.SZ)等多家企业的改制辅导与发行上市工作,具有较丰富的投资银行业务经验。

权川,保荐代表人,金融硕士,曾参与霍普股份(301024.SZ)、亚香股份(301220.SZ)等企业的改制辅导与发行上市工作,具有较丰富的投资银行业务经验。

项目组其他成员为张东园、徐佳榆、吴苏航、梁锡祥、余俊岑、李姝、周晓萌、巩斐凡、徐东辉、袁海峰。

广东炬森精密科技股份有限公司

广东炬森精密科技股份有限公司    国投证券    2025/5/9    广东证监局

长沙北斗产业安全技术研究院集团股份有限公司    中泰证券    2025/5/9    湖南证监局

珠海格莱利摩擦材料股份有限公司    申万投行    2025/5/9    广东证监局

广东百利食品股份有限公司    招商证券    2025/5/9    广东证监局

深圳智岩科技股份有限公司    中金公司    2025/5/8    深圳证监局

江阴邦特新材料科技股份有限公司    民生证券    2025/5/7    江苏证监局

托伦斯精密制造(江苏)股份有限公司    中金公司    2025/5/6    江苏证监局

监管机构/券商官网相关公告

宏信证券有限责任公司

宏信证券有限责任公司申请变更5%以上股权,2025年5月8日材料接收。

东兴证券股份有限公司变更5%以上股权,2025年5月8日获得受理。

信达证券股份有限公司变更5%以上股权,2025年5月8日获得受理。

东兴基金管理有限公司/信达澳亚基金管理有限公司

东兴基金管理有限公司申请变更主要股东及实控人,2025年5月8日受理。

信达澳亚基金管理有限公司申请变更主要股东及实控人,2025年5月8日受理。

财信证券股份有限公司

财信证券股份有限公司申请变更业务范围,2025年5月7日补正。

悍高集团股份有限公司

关于同意悍高集团股份有限公司首次公开发行股票注册的批复

(证监许可〔2025〕990号)

悍高集团股份有限公司:

中国证券监督管理委员会收到深圳证券交易所报送的关于你公司首次公开发行股票并在主板上市的审核意见及你公司注册申请文件。根据《中华人民共和国证券法》《中华人民共和国公司法》《国务院办公厅关于贯彻实施修订后的证券法有关工作的通知》(国办发〔2020〕5号)和《首次公开发行股票注册管理办法》(证监会令第205号)等有关规定,经审阅深圳证券交易所审核意见及你公司注册申请文件,现批复如下:

一、同意你公司首次公开发行股票的注册申请。

二、你公司本次发行股票应严格按照报送深圳证券交易所的招股说明书和发行承销方案实施。

三、本批复自同意注册之日起12个月内有效。四、自同意注册之日起至本次股票发行结束前,你公司如发生重大事项,应及时报告深圳证券交易所并按有关规定处理。

中国证监会

2025年5月7日

厚普清洁能源(集团)股份有限公司

关于同意厚普清洁能源(集团)股份有限公司向特定对象发行股票注册的批复

(证监许可〔2025〕989号)

厚普清洁能源(集团)股份有限公司:

中国证券监督管理委员会收到深圳证券交易所报送的关于你公司向特定对象发行股票的审核意见及你公司注册申请文件。根据《中华人民共和国证券法》《中华人民共和国公司法》《国务院办公厅关于贯彻实施修订后的证券法有关工作的通知》(国办发〔2020〕5号)和《上市公司证券发行注册管理办法》(证监会令第206号)等有关规定,经审阅深圳证券交易所审核意见及你公司注册申请文件,现批复如下:

一、同意你公司向特定对象发行股票的注册申请。

二、你公司本次发行应严格按照报送深圳证券交易所的申报文件和发行方案实施。

三、本批复自同意注册之日起12个月内有效。

四、自同意注册之日起至本次发行结束前,你公司如发生重大事项,应及时报告深圳证券交易所并按有关规定处理。

中国证监会

2025年5月6日

江苏博俊工业科技股份有限公司

关于同意江苏博俊工业科技股份有限公司向特定对象发行股票注册的批复

(证监许可〔2025〕978号)

江苏博俊工业科技股份有限公司:

中国证券监督管理委员会收到深圳证券交易所报送的关于你公司向特定对象发行股票的审核意见及你公司注册申请文件。根据《中华人民共和国证券法》《中华人民共和国公司法》《国务院办公厅关于贯彻实施修订后的证券法有关工作的通知》(国办发〔2020〕5号)和《上市公司证券发行注册管理办法》(证监会令第206号)等有关规定,经审阅深圳证券交易所审核意见及你公司注册申请文件,现批复如下:

一、同意你公司向特定对象发行股票的注册申请。

二、你公司本次发行应严格按照报送深圳证券交易所的申报文件和发行方案实施。

三、你公司应当在本批复作出十个工作日内完成发行缴款。

四、自同意注册之日起至本次发行结束前,你公司如发生重大事项,应及时报告深圳证券交易所并按有关规定处理。

中国证监会

2025年5月6日

无锡烨隆精密机械股份有限公司

2025年5月8日,上交所终止无锡烨隆精密机械股份有限公司(保荐机构:国金证券)首次公开发行股票并在主板上市的审核。

深圳好博窗控技术股份有限公司

2025年5月10日,深交所终止对深圳好博窗控技术股份有限公司(保荐机构:国信证券)首次公开发行股票并在主板上市的审核。

民生证券股份有限公司

关于对保荐代表人包静静、何润勇给予通报批评处分的决定

深证审纪〔2025〕5号

当事人:包静静,迪嘉药业集团股份有限公司首次公开发行股票并在创业板上市项目保荐代表人;

何润勇,迪嘉药业集团股份有限公司首次公开发行股票并在创业板上市项目保荐代表人。

2023年6月16日,本所受理了迪嘉药业集团股份有限公司首次公开发行股票并在创业板上市的申请,包静静、何润勇为项目保荐代表人。经查明,包静静、何润勇在执业过程中存在以下违规行为:

一、对发行人独立性瑕疵情形及整改情况未予充分关注和审慎核查。

审核问询回复显示,发行人在资产、人员、财务、机构和业务等方面独立于控股股东、实际控制人及其控制的其他企业,与控股股东迪沙药业集团有限公司(迪沙集团)不存在人员混同的情形,保荐代表人对此发表了肯定的核查意见。

本所现场督导发现,一是在询价基础上,发行人将是否购买实际控制人控制的其他企业的商品房作为选择供应商的重要因素之一,优先向购房供应商采购。报告期内,部分购房供应商是发行人前五大供应商,涉及到购房供应商的部分订单采购价格并非招标最低报价。二是迪沙集团部分员工参与发行人部分采购定价谈判与招标流程审批,拥有发行人财务系统、流程系统管理权限或操作权限。常某娟曾担任迪沙集团总裁,自2022年6月起担任发行人副总经理,其后仍参与迪沙集团临床试验管理工作。上述事项反映出发行人业务及人员独立性方面存在瑕疵,也反映出发行人采购业务内控不规范。发行人未按照《公开发行证券的公司信息披露内容与格式准则第57号——招股说明书》第七十三条第二款等规定予以完整披露。

保荐代表人对发行人上述异常情形未予充分关注和审慎核查,未督促发行人予以完整披露,核查程序执行不到位。

二、资金流水核查程序执行不到位。

本所现场督导发现,报告期内迪沙集团及其子公司迪沙药业集团山东迪沙医药营销有限公司发生多笔集中支付且金额较大,支付对象包括迪沙集团员工和大量其他自然人。保荐代表人在工作底稿中将集中支付解释为营销员借款、代发工资、费用报销等,未核查交易明细,未获取关于收款方身份、资金实际用途的相关证据,资金流水核查程序执行不到位,直至现场督导期间才进行补充核查。

三、对销售、采购、存货管理等内控不规范情形未予充分核查。

招股说明书及审核问询回复显示,发行人各项内部控制设计运行有效,符合经营管理和业务发展实际需要。保荐代表人经核查后认为发行人已完整披露财务内控不规范事项。

本所现场督导发现,发行人未完整披露采购、销售、存货管理等方面内控不规范的情况。销售及采购业务方面,部分物流对账单、送货单据缺失,部分业务单据记载的销售人员为迪沙集团等关联方员工。存货管理方面,部分生产废料缺失批次编号,无法追溯完整流转路径。

保荐代表人未充分关注发行人相关内控不规范情形,核查程序执行不到位。此外,保荐代表人执行的存货监盘程序存在瑕疵,包括盘点表未见有效期复核记录,未对第三方检测机构的胜任能力、独立性、专家意见进行审慎核查等。

四、对退货会计处理发表的核查意见不准确。

审核问询回复显示,因迪沙集团相关产品未能中选集中采购,发行人2019年向迪沙集团销售的福多司坦于2020年1月发生退货。发行人将该事项作为资产负债表日后调整事项,冲减2019年收入650.44万元。保荐代表人发表核查意见称相关会计处理符合《企业会计准则》规定。

本所现场督导发现,一是相关产品已于2019年11月18日签收确认,合同中无落选集采可退货的约定;二是双方于2020年5月才开始沟通退货事项,于6月达成一致,9月完成退货。因此,该退货不属于2019年资产负债表日后调整事项,应冲减2020年营业收入和成本,发行人审核问询回复相关内容与实际情况不符。此外,发行人退货金额披露不准确,冲减2020年营业收入金额应为453.39万元。

保荐代表人未能结合合同约定、协商过程等对退货性质进行审慎判断,发表的核查意见不准确。

报告期各期,控股股东迪沙集团均为发行人第一或第二大客户,发行人业务、人员等方面是否独立是审核重点关注的事项。包静静、何润勇作为项目保荐代表人,未对发行人独立性瑕疵予以充分关注和审慎核查,对关联方资金流水,发行人内控不规范,退货会计处理等事项未予充分核查,发表的核查意见不准确。包静静、何润勇的上述行为违反本所《股票发行上市审核规则》(以下简称《审核规则》)第二十七条第一款、第三十八条第二款的规定。

鉴于上述违规事实及情节,依据《审核规则》第七十三条、第七十四条第三项的规定,经本所纪律处分委员会审议通过,本所作出如下处分决定:对保荐代表人包静静、何润勇给予通报批评的处分。对于包静静、何润勇上述违规行为及本所给予的处分,本所将通报中国证监会,并记入诚信档案。当事人应当引以为戒,严格遵守法律法规、保荐业务执业规范和本所业务规则,诚实守信,勤勉尽责,认真履行保荐代表人职责,切实提高执业质量,保证招股说明书和出具文件的真实、准确、完整。

深圳证券交易所

2025年4月30日

关于对民生证券股份有限公司的监管函

深证函〔2025〕456号

民生证券股份有限公司:

2023年6月16日,本所受理了迪嘉药业集团股份有限公司首次公开发行股票并在创业板上市的申请。经查明,民生证券在担任项目保荐人过程中,存在以下违规行为:

一、对发行人独立性瑕疵情形及整改情况未予充分关注和审慎核查。

审核问询回复显示,发行人在资产、人员、财务、机构和业务等方面独立于控股股东、实际控制人及其控制的其他企业,与控股股东迪沙药业集团有限公司(以下简称迪沙集团)不存在人员混同的情形,保荐人对此发表了肯定的核查意见。

本所现场督导发现,一是在询价基础上,发行人将是否购买实际控制人控制的其他企业的商品房作为选择供应商的重要因素之一,优先向购房供应商采购。报告期内,部分购房供应商是发行人前五大供应商,涉及到购房供应商的部分订单采购价格并非招标最低报价。二是迪沙集团部分员工参与发行人部分采购定价谈判与招标流程审批,拥有发行人财务系统、流程系统管理权限或操作权限。常某娟曾担任迪沙集团总裁,自2022年6月起担任发行人副总经理,其后仍参与迪沙集团临床试验管理工作。上述事项反映出发行人业务及人员独立性方面存在瑕疵,也反映出发行人采购业务内控不规范。发行人未按照《公开发行证券的公司信息披露内容与格式准则第57号——招股说明书》第七十三条第二款等规定予以完整披露。

保荐人对发行人上述异常情形未予充分关注和审慎核查,未督促发行人予以完整披露,核查程序执行不到位。

二、资金流水核查程序执行不到位。

本所现场督导发现,报告期内迪沙集团及其子公司迪沙药业集团山东迪沙医药营销有限公司发生多笔集中支付且金额较大,支付对象包括迪沙集团员工和大量其他自然人。保荐人在工作底稿中将集中支付解释为营销员借款、代发工资、费用报销等,未核查交易明细,未获取关于收款方身份、资金实际用途的相关证据,资金流水核查程序执行不到位,直至现场督导期间才进行补充核查。

三、对销售、采购、存货管理等内控不规范情形未予充分核查。

招股说明书及审核问询回复显示,发行人各项内部控制设计运行有效,符合经营管理和业务发展实际需要。保荐人经核查后认为发行人已完整披露财务内控不规范事项。

本所现场督导发现,发行人未完整披露采购、销售、存货管理等方面内控不规范的情况。销售及采购业务方面,部分物流对账单、送货单据缺失,部分业务单据记载的销售人员为迪沙集团等关联方员工。存货管理方面,部分生产废料缺失批次编号,无法追溯完整流转路径。

保荐人未充分关注发行人相关内控不规范情形,核查程序执行不到位。此外,保荐人执行的存货监盘程序存在瑕疵,包括盘点表未见有效期复核记录,未对第三方检测机构的胜任能力、独立性、专家意见进行审慎核查等。

四、对退货会计处理发表的核查意见不准确。

审核问询回复显示,因迪沙集团相关产品未能中选集中采购,发行人2019年向迪沙集团销售的福多司坦于2020年1月发生退货。发行人将该事项作为资产负债表日后调整事项,冲减2019年收入650.44万元。保荐人发表核查意见称相关会计处理符合《企业会计准则》规定。

本所现场督导发现,一是相关产品已于2019年11月18日签收确认,合同中无落选集采可退货的约定;二是双方于2020年5月才开始沟通退货事项,于6月达成一致,9月完成退货。因此,该退货不属于2019年资产负债表日后调整事项,应冲减2020年营业收入和成本,发行人审核问询回复相关内容与实际情况不符。此外,发行人退货金额披露不准确,冲减2020年营业收入金额应为453.39万元。

保荐人未能结合合同约定、协商过程等对退货性质进行审慎判断,发表的核查意见不准确。

报告期各期,控股股东迪沙集团均为发行人第一或第二大客户,发行人业务、人员等方面是否独立是审核重点关注的事项。民生证券作为项目保荐人,未对发行人独立性瑕疵予以充分关注和审慎核查,对关联方资金流水,发行人内控不规范,退货会计处理等事项未予充分核查,发表的核查意见不准确。民生证券的上述行为违反本所《股票发行上市审核规则》(以下简称《审核规则》)第二十七条、第三十八条第二款的规定。

鉴于上述违规事实及情节,依据《审核规则》第七十二条、第七十四条第三项的规定,经本所纪律处分委员会审议通过,本所决定:对民生证券采取书面警示的自律监管措施。民生证券应当引以为戒,采取切实措施进行整改,对照相关问题进行内部追责,并自收到本监管函之日起二十个交易日内向本所提交经保荐业务负责人、质控负责人、内核负责人签字并加盖公司公章的书面整改报告。民生证券在从事保荐业务过程中,应当严格遵守法律法规、保荐业务执业规范和本所业务规则的规定,诚实守信、勤勉尽责,认真履行保荐职责,切实提高执业质量,保证招股说明书和出具文件的真实、准确、完整。

深圳证券交易所

2025年4月30日

东方证券股份有限公司

东方证券股份有限公司 新增分支机构

企业名称:东方证券股份有限公司深圳分公司

负责人:王瑜

地区:广东省深圳市福田区

成立日期:2025-05-06

发债机构相关公告

财通证券股份有限公司

近日,中央纪委国家监委网站公布,中国建设银行浙江省分行原党委书记、行长高强涉嫌严重违纪违法,目前正接受中央纪委国家监委驻中国建设银行纪检监察组纪征审查和北京市通州区监察委员会监察调查。高强为财通证券第四届董事会独立董事、薪酬与提名委员会主任委员、审计委员会委员,除此以外未担任公司任何职务,不参与公司日常生产经营管理工作。上述事项不会对公司日常管理、生产经营、财务状况及偿债能力产生重大不利影响。鉴于高强已无法履行公司独立董事职责,公司将尽快按照相关法律法规及《公司章程》的规定遴选新任独立董事。

长城证券股份有限公司

联合资信评估股份有限公司通过对长城证券股份有限公司及其拟面向专业投资者公开发行的2025年科技创新公司债券(第一期)的信用状况进行综合分析和评估,确定长城证券主体长期信用等级为AAA,长城证券2025年面向专业投资者公开发行科技创新公司债券(第一期)信用等级为AAA,评级展望为稳定。(联合〔2025〕2448号)

2021年,公司被采取出具警示函措施主要涉及营业部相关问题,公司已通过提交整改报告、强化客户适当性管理和建立健全分支机构三级合规管理架构等完成整改。

东方证券股份有限公司

中诚信国际肯定了东方证券股份有限公司在资产管理业务方面的领先优势、财富管理转型成效显著以及融资渠道畅通等正面因素对公司整体经营及信用水平的支撑作用;同时,中诚信国际关注到,市场竞争日趋激烈、信用风险加大、国际业务经营业绩下滑以及创新业务开展对公司风险管控提出更高要求等因素对公司经营及信用状况形成的影响。

2025年4月17日,公司收到深圳证券交易所下发的《关于对东方证券股份有限公司、程嘉岸、罗红雨的监管函》(深证函〔2025〕335号),认为公司及项目主办人程嘉岸、罗红雨在罗博特科智能科技股份有限公司发行股份购买资产并募集配套资金项目执业过程中存在相关违规行为。就书面警示函件所反映出的问题,公司及时组织业务部门和内控部门梳理分析问题成因,研究针对性的整改措施,落实整改。位。

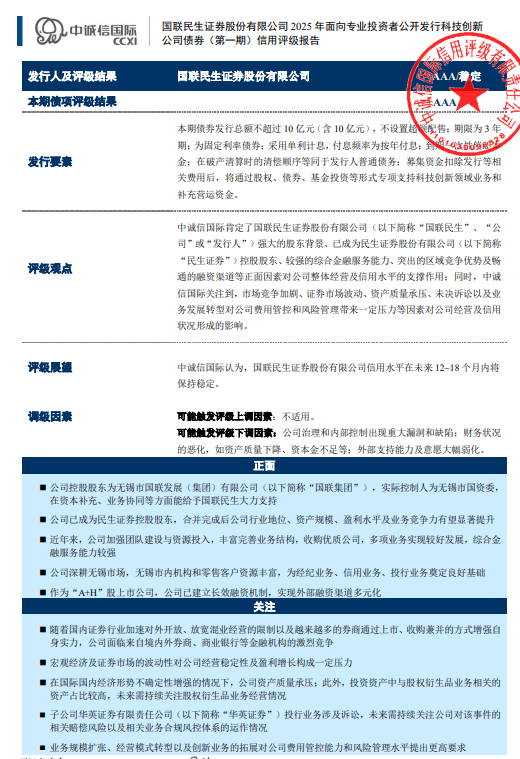
国联民生证券股份有限公司

中诚信国际肯定了国联民生证券股份有限公司强大的股东背景、已成为民生证券股份有限公司(民生证券)控股股东、较强的综合金融服务能力、突出的区域竞争优势及畅通的融资渠道等正面因素对公司整体经营及信用水平的支撑作用;同时,中诚信国际关注到,市场竞争加剧、证券市场波动、资产质量承压、未决诉讼以及业务发展转型对公司费用管控和风险管理带来一定压力等因素对公司经营及信用状况形成的影响。

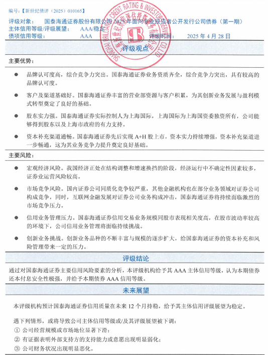
国泰海通证券股份有限公司

经上海新世纪资信评估投资服务有限公司评定,国泰海通证券股份有限公司主体信用等级 AAA,评级展望为稳定,国泰海通证券2025年面向专业投资者公开发行公司债券(第一期)的信用等级为 AAA。

信达证券股份有限公司

中诚信国际肯定了信达证券股份有限公司较强的股东支持、不断提升的资本实力、较好的盈利稳定性、较优的资产质量等正面因素对公司整体经营及信用水平的支撑作用;同时,中诚信国际关注到,证券行业日趋激烈的竞争、业绩稳定性或仍存压力、短期债务规模占比较高对偿债能力和流动性管理提出更高要求等因素对公司经营及信用状况形成的影响。

中信证券股份有限公司

中诚信国际肯定了中信证券股份有限公司强大的资本实力、突出的行业地位、较强的股东支持、全面的业务体系与战略布局、资本市场较强的融资能力等正面因素对公司整体经营和信用水平的支撑作用;同时,中诚信国际关注到,证券市场竞争日趋激烈、外部环境不确定性及证券市场波动性对公司经营稳定性及盈利增长构成压力、衍生品业务规模较大、部分风险控制指标低于行业平均水平等因素对公司经营及信用状况形成的影响。

福州市金融控股集团有限公司

福州市金融控股集团有限公司收到《福州市财政局关于调整市金控集团董事会成员的通知》(榕财金〔2025〕25号),委派邹勇志同志任公司董事会成员,张海莺同志不再担任公司董事。

张海莺,1973年12月,大学学历,经济学学士。现任福建省福州市金融控股集团有限公司副总经理。历任中铁十七局集团第六工程有限公司计划部副部长,福建省福州市城市地铁有限责任公司招标合约部高级经济师、招标合约部部长、工会副主席、副总经济师、工会副主席、合约法规部部长、总经济师,福建省福州地铁集团有限公司总经济师,福建省福州市金融控股集团有限公司董事。

邹勇志,1978年10月,研究生学历,工学博士,工程师。现任福州市金融控股集团有限公司董事、总经理。历任福州市人才发展集团有限公司董事、总经理。

广州开发区投资集团有限公司

根据《中共广州开发区工委组织部关于李雄晖等同志职务任免的通知》(穗开组干202548号)、《广州开发区国资局关于李雄晖同志免职意见的通知》(穗开国资202539号),李雄晖不再担任广州开发区投资集团有限公司党委副书记、委员、总经理职务。

李雄晖,男,汉族,1971年3月生,大学、工学学士,中共党员,2021年6月至2025年4月任广州开发区投资集团有限公司党委副书记、董事、总经理。

截至目前,发行人总经理尚未任命。发行人本次人事变动符合法律规定及公司章程相关规定,该事项尚未完成工商变更登记。

广州越秀产业投资有限公司

杨晓民,中共党员,本科学历,助理经济师职称。曾任深圳发展银行股份有限公司广州分行副行长、党委书记、行长,上海分行行长、党委书记;平安银行股份有限公司东区管理部公司部总经理,交通金融事业部筹备组负责人、总裁;广发银行股份有限公司上海分行行长、党委书记;广州越秀资本控股集团股份有限公司党委副书记、副董事长、总经理,广州越秀产业投资有限公司董事兼总经理等职务。因到龄退休,杨晓民先生自2025年4月29日起不再担任公司总经理职务。杨晓民先生因工作调整,已自2025年2月11日起不再担任公司董事职务。发行人暂未聘任总经理,目前由公司董事、副总经理吴勇高先生代为履职。

陕西旅游集团有限公司

陕西旅游集团有限公司原定于2025年4月30日前披露《陕西旅游集团有限公司2024年年度报告》。因发行人年度审计工作未达计划进度,2024年年度报告无法如期披露。目前发行人正在积极推进相关审计工作进展,争取于2025年6月15日前完成2024年年度报告披露工作。

由于发行人与原审计机构中兴财光华会计师事务所(特殊普通合伙)签订的服务协议到期,原审计机构已停止履行职责,根据发行人经营决策会决定,聘任大信会计师事务所(特殊普通合伙)担任发行人2024年度财务报告审计机构。

深圳市钜盛华股份有限公司

受经营不确定因素影响,发行人(深圳市钜盛华股份有限公司)经营恢复不及预期,各项工作开展难度增加,2024年年度报告尚未编制完成。根据当前各项工作进展,发行人无法在2025年4月30日前完成2024年年度报告披露工作。目前发行人正在积极推动2024年年度报告信息披露工作,将力争尽快披露2024年年度报告。

中国国新控股有限责任公司

莫德旺,男,1965年1月生,硕士研究生学历,湖南大学国际商学院工商管理专业。历任中国建设银行长沙市分行行长、党组书记,中国信达资产管理公司长沙办事处主任、党委书记,湖南省国资委主任、党委副书记、党委书记,中国国新控股有限责任公司党委副书记、董事、总经理、公司信息披露事务负责人。

2025年4月,根据中国国新控股有限责任公司董事会2025年第三次会议的决定,免去莫德旺中国国新控股有限责任公司总经理职务。截至公告日,公司董事会尚未聘任新任总经理,暂由总会计师刘学诗履行公司信息披露事务负责人的相关职责。

珠海格力集团有限公司

根据发行人2025年4月28日披露的《珠海格力集团有限公司关于董事、高级管理人员及信息披露事务负责人变更的公告》,发行人发生的重大事项如下:

原相关人员任职情况。

胡传伟,男,汉族,1984年生,本科学历,CFA。曾任横琴金融投资集团有限公司助理总裁、副总经理,珠海格力集团有限公司副总裁。现任珠海格力集团有限公司董事、总裁。齐雁兵,男,汉族,1985年生,大学本科学历,注册会计师。曾任百威英博雪津啤酒有限公司市场评估主管,中山大洋电机股份有限公司审计师,珠海银隆新能源有限公司审计经理,珠海城市建设集团有限公司审计部负责人。现任珠海市人民政府国有资产监督管理委员会财务总监,珠海市免税企业集团有限公司董事兼财务总监,珠海安保集团有限公司董事,珠海港控股集团有限公司董事,珠海格力集团有限公司董事。

吴生保,男,汉族,1988年生,研究生学历,高级会计师、注册会计师、中国税务师、金融风险管理师、国际注册内部审计师。现任珠海格力集团有限公司董事。

陈恩,男,汉族,1971年生,上海财经大学会计硕士,曾任珠海市地方税务局监察室主任、珠海市地方税务局办公室主任、深圳前海溋沣资本管理有限公司总经理,现任珠海格力集团有限公司副总裁、珠海格力金融投资管理有限公司董事长、法定代表人;珠海兴格资本投资有限公司董事长。

根据发行人控股股东及实际控制人珠海市人民政府国有资产监督管理委员会出具的《关于王轶等同志职务任免的通知》(珠企干〔2025〕30号)、《关于王轶等同志职务聘免意见的通知》(珠企干〔2025〕31号)《关于叶玉宏同志任职的通知》(珠企干〔2025〕51号)、《关于周娟等同志职务任免的通知》(珠企干〔2025〕52号),免去胡传伟同志的珠海格力集团有限公司董事、总裁职务,委派王轶同志为珠海格力集团有限公司董事、总裁职务,免去齐雁兵、吴生保同志的珠海格力集团有限公司董事职务,委派叶玉宏、周娟同志为珠海格力集团有限公司董事,免去陈恩同志副总裁职务。

因上述人员变动,发行人的信息披露事务负责人将由王轶担任。王轶,男,汉族,1978年生,法学硕士。曾任珠海市珠光集团控股有限公司党委副书记、董事、总经理。现任珠海格力集团有限公司党委副书记、董事、总裁、信息披露事务负责人。

珠海华发集团有限公司

接珠海市人民政府国有资产监督管理委员会通知,李光宁同志不再担任珠海华发集团有限公司总经理,调任珠海科技产业集团有限公司董事、总经理;胡传伟同志任珠海华发集团有限公司董事、总经理;叶玉宏、郭瑾、吴生保、马小川、裴书华同志不再担任珠海华发集团有限公司董事;委派邹超勇、齐雁兵同志担任珠海华发集团有限公司董事。

胡传伟,男,汉族,1984年出生,本科学历,CFA。曾任横琴金融投资集团有限公司助理总裁、副总经理,珠海格力集团有限公司副总裁、董事、总裁等职务。现任珠海华发集团有限公司董事、总经理。

邹超勇,男,汉族,1977年出生,本科学历,高级会计师。曾任珠海格力集团有限公司董事,珠海大横琴集团有限公司董事、财务总监等职务。现任珠海市人民政府国有资产监督管理委员会财务总监、珠海华发集团有限公司董事等职务。

齐雁兵,男,汉族,1985年出生,本科学历,注册会计师。曾任珠海市免税企业集团有限公司董事、财务总监,珠海格力集团有限公司董事等职务。现任珠海市人民政府国有资产监督管理委员会财务总监、珠海华发集团有限公司董事等职务。

基金机构相关公告

宝盈基金管理有限公司

2025年5月8日,宝盈基金管理有限公司副总经理李俊因个人原因辞任。

华泰柏瑞基金管理有限公司

2025年5月9日,华泰柏瑞基金管理有限公司总经理韩勇因工作调整离任,另有安排。董事长贾波代任总经理职务。贾波曾任职于工商银行江苏省分行,2001年7月至2016年11月在华泰证券工作,历任经纪业务总部技术主办、零售客户服务总部地区经理、南宁双拥路营业部总经理、南京长江路营业部总经理、企划部副总经理(主持工作)、北京分公司总经理、融资融券部总经理等职务。2016年12月加入华泰柏瑞基金,任公司董事长。

上海东方证券资产管理有限公司

2025年5月9日,成飞新任上海东方证券资产管理有限公司总经理。曾任国泰君安证券股份有限公司助理研究员、研究员、投资经理,上海国泰君安证券资产管理有限公司固定收益部副总经理、总经理、公司总裁助理、公司副总裁,国信证券股份有限公司副总裁、资产管理总部总经理,国信弘盛私募基金管理有限公司董事长,国信证券资产管理有限公司总经理、董事长。

信达澳亚基金管理有限公司

2025年5月7日,信达澳亚基金管理有限公司副总经理魏庆孔因工作安排离任,转任公司首席市场官。

广州农村商业银行股份有限公司

2025年4月29日,广州农村商业银行股份有限公司资产托管部总经理助理杜辉因工作调动离任。

2025年2月18日,王海燕新任广州农商行资产托管部副总经理。王海燕,管理学博士,20年以上证券、银行从业经验。曾任广东证券股份有限公司投资银行部项目经理;广州农村商业银行战略规划部副总经理、资产管理部高级副经理、公司金融部高级副经理、资产托管部高级副经理等职务。

北京中植基金销售有限公司

经淳厚基金管理有限公司与北京中植基金销售有限公司(简称“中植基金”)双方协商一致,自2025年4月28日起,中植基金终止代销本公司旗下所有公募基金。自2025年4月28日起,投资者将无法通过中植基金办理本公司旗下基金的开户、申购、定投、基金转换等交易类业务。

期货机构相关公告

上海期货交易所

【季度信息】上期所2025年一季度监管信息通报

上海期货交易所近日通报2025年第一季度监管情况。上期所持续跟踪分析热点品种的市场运行情况,做好价格监测、持仓监控、行为监管,持续加大对未如实申报实际控制关系账户的监管力度,防范违规交易对价格的影响,严查破坏价格正常形成机制、侵害各方合法权益的违法违规线索,保障市场平稳运行,促进期货市场功能发挥,更好地服务实体经济。 

积极维护交易秩序,保障市场稳定运行。

异常交易管理方面,2025年第一季度上期所共处理异常交易行为129起,其中自成交54起,频繁报撤单36起,大额报撤单1起,日内开仓量超限38起,对38个实际控制关系账户组采取限制开仓监管措施。 

实际控制关系协查方面,上期所持续对交易行为和看穿式监管数据进行分析,加大对未主动申报实际控制关系客户的监管力度。第一季度共对769组2391个客户进行实际控制关系认定,对267组615个客户进行实际控制关系协查。 

维护价格形成机制,打击违规交易行为。

近期,上期所在日常监管中发现部分客户使用止损指令不当造成期货合约价格异常波动的情况。上期所提醒客户谨慎使用各类期货交易软件止损指令功能,使用此功能时请关注软件中的止损单默认报单价格等相关参数的设置,防范出现因不当操作造成期货合约价格大幅波动的风险。期货公司与期货交易软件商在提供止损指令相关功能时,应充分告知客户相关功能可能产生的影响。 

大连商品交易所

关于违规案件处理情况的公告(〔2025〕40号)

近期,我所调查审理了5起违规案件,决定对17名违规客户实施纪律处分。请各会员单位和投资者提高合规和风险意识,严格遵守法律法规和交易所各项规则,自觉维护期货市场秩序。特此公告。

大连商品交易所

2025年4月29日

国泰君安期货有限公司

2025年3月18日,张烨烨新任国泰君安期货有限公司总经理。

国元期货有限公司

因业务发展需要,国元期货有限公司郑州营业部更名为国元期货有限公司河南分公司。此变更不会对客户资金安全、交易、持仓等构成任何影响。上述变更已经工商登记机关批准,办理了工商变更登记手续,更换了《营业执照》。

海通期货股份有限公司

因业务发展需要,海通期货股份有限公司北京南礼士路营业部名称由“海通期货股份有限公司北京南礼士路营业部”变更为“海通期货股份有限公司北京分公司”。分支机构地址由“北京市西城区南礼士路66号院1号楼9层908”变更为“北京市西城区南礼士路66号院1号楼9层907-908室”。

中信期货有限公司

2025年4月30日,刘亮新任中信期货有限公司(中信期货)董事。

2025年4月7日,原中信期货上海世纪大道分公司负责人张菁菁女士,任中信期货上海湖滨路分公司负责人。

2025年4月7日,钱涛任中信期货上海世纪大道分公司负责人。钱涛曾任华泰期货有限公司苏州营业部总经理 、上海世纪大道营业部总经理,国泰君安期货有限公司上海黄浦分公司总经理。

加载中...