新浪财经 股票

华英证券|“拿奖手软”的亏损券商!

市场资讯 2025.04.03 21:05

  来源:券业行家

又一家亏损券商!华英证券

隐藏在国联民生证券年报中,华英证券的亏损,让行家一阵心塞,而这家投行子公司的麻烦事,还不止是业绩。

业绩亏损

曾在《变脸财报V官宣喜报》一文中有过点评的华英证券,2024年过得并不如意。

近期,国联民生证券发布2024年报,披露了旗下全资子公司华英证券的业绩。

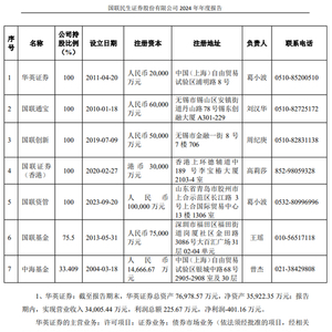
截至报告期末,华英证券总资产76,978.57万元,净资产35,922.35万元;报告期内营业收入34,005.44万元,利润总额225.67万元,净利润-401.16万元。

要知道,2023年华英证券营业收入为51,505.15万元,利润总额6,027.86万元,净利润达到3,560.24万元。

短短一年时间,华英证券的净利润减少了3,961.4万元,降幅达111.27%。

业绩的“拉跨”,也体现在国联民生证券的分部数据中:投资银行条线的营业收入3.40亿元,同比下降34.18%;营业利润仅有280.7万元,同比锐减95.53%。

国联民生证券年报显示,2024年投行业务人员451名,同比减少9.07%,这一“减员”比例,高于国联民生证券整体(-8.95%)。

行家根据中证协信息,统计了华英证券各期从业人员的变化:2023年底488名,2024年底450名,今年一季末440名,同样呈现持续下降态势。

单多钱少

国联民生证券年报显示,2024年华英证券完成股权项目6单,数量与2023年持平;合计承销金额26.50亿元,同比减少三成。其中IPO项目1单,承销金额0.17亿元,不足2023年(4单合计23.68亿元)的零头。再融资项目5单,承销金额26.33亿元,较2023年(2单合计15.88亿元)提升不少。

债券业务方面,全年完成137单,项目数量同比增长1.48%;承销金额402.68亿元,同比下降21.93%

。其中,公司债130单,合计承销金额356.07亿元,同比下降27.73%;政府债分销37单,合计承销金额36.38亿元,同比增长391.62%。

财务顾问项目156单,其中并购重组项目10单,推荐新三板挂牌4单,新三板定增1单,新三板并购重组1单,另有新三板持续督导95家,其中创新层28家。对照2023年,华英证券完成财务顾问项目157单,其中推荐新三板挂牌项目6单,定增项目5单,另有新三板持续督导企业数量92家。

拿奖手软

虽然业绩似乎拿不出手,华英证券的各类奖项,那是拿到手软。

2023年报显示,华英证券荣获1项大奖,为《每日经济新闻》颁发的2023中国金鼎奖-新锐投行债券承销团队。

而在2024年,华英证券的奖项多达6项,包括2023年度高质量发展突出贡献集体、服务地方发展优秀金融单位,金融综合赋能先进单位,太湖湾科创城金融赋能腾飞奖,金牛成长投资银行团队奖,新财富最具潜力投行,以及Wind A股再融资承销快速进步奖。

行家不太了解,荣誉加身,业绩为负,这莫非是传说中的“赔钱赚吆喝”?

而当行家对华英证券的“喜报”提出疑问时,还收到了一则投诉。好在腾讯深明大义,果断驳回投诉。

C类违规

目前,华英证券共有64名保荐代表人,其中6人位列C类名单,比例达9.38%。

要知道,截至今年一季度末,全行业保荐代表人为8,638名,其中C类保代310名,占比仅为3.59%。

2024年4月,因搜于特集团股份有限公司(简称:搜于特,已退市)可转债项目持续督导期间,未制定持续督导现场检查工作计划、内部质量控制不完善、未对搜于特大额资金往来交易真实性审慎核查、未能有效识别出搜于特关联交易情况等问问题。广东证监局对华英证券保荐代表人苏锦华、周依黎采取出具警示函的监管措施。

2024年10月,上海证券交易所对华英证券保荐代表人李季秀、李立坤采取监管警示措施。监管函载明,在碧兴物联科技(深圳)股份有限公司(简称:碧兴物联)科创板IPO项目中,“履行保荐职责不到位,未能持续、审慎关注发行人财务状况,在其与前期业绩预计存在较大差异的情况下,未及时报告,也未督促发行人按要求更新发行上市申请文件”。

今年1月,证监会点名华英证券保荐的苏州春秋电子科技股份有限公司(简称:春秋电子)可转债项目上市当年业绩变脸——归母净利润净利润同比下滑82.99%,归母扣非净利润同比下滑90.07%。为此,证监会对华英证券采取监管警示措施,并约谈保荐代表人彭果、訾帅伟。

此外,因涉山东龙力生物科技股份有限公司(简称:龙力生物)证券虚假陈述责任纠纷,华英证券面临投资者诉讼。

国联民生证券2024年报载明,2024年9月,华英证券收到山东省济南市中级人民法院开庭传票。2024年10月,本案进行开庭审理,目前仍在审理过程中。

高管背景

对于公司的经营业绩和合规运营,华英证券的高管,势必要负起责任。

公开信息显示,华英证券董事长,由国联民生证券掌门葛小波兼任。执掌总市值近600亿的A+H上市券商,这位券商老将,或许是“分身乏术”,在战略层面可能存在一些偏差。

再看经营管理层。

华英证券总经理王世平,生于1968年12月,身份证归属地武汉。他早年任职于中投证券(现为中金财富证券)。2006年3月,他加入长江证券旗下投行子公司长江证券承销保荐有限公司(简称:长江投行);2009年4月,他获批出任长江投行总经理。2012年12月,王世平取得保代资质,其名下9单投行项目均在长江投行签署。2017年3月,他加入华英证券。同年10月担任总经理至今。

而分管合规的高管江红安,身份证归属地同样是武汉。早在2004年,他便是国联证券首批登记执业的从业人员。2011年6月,执业机构变更登记为华英证券,2012年10月,以保代身份执业。目前他名下有10单项目,签署日期从2004年到2016年,数量为公司之最。2016年11月,江苏证监局批准江红安任华英证券高级管理人员,目前他担任合规总监、董事会秘书。

保代起诉

作为上市券商投行子公司,华英证券的高管由保代担任,并不意外。

然而,同样是保代,曾经负责龙力生物项目的葛某某,因“降薪”离职后,把老东家华英证券告上了法庭。

月前,行家注意到一则来自上海市浦东新区人民法院(简称:浦东法院)的公告:时任保代葛某某起诉华英证券的”经济补偿金纠纷”案,开庭日期恰好是今天(2025年4月3日)。

在此之前,葛某某曾以“欠薪”为由,向法院起诉华英证券。浦东法院一审判决部分支持她的诉讼请求。

其后,双方均不服判决,上诉至上海市第一中级人民法院(简称:上海一中院),二审出现了“反转”。

据裁判文书网公开的二审文书,葛某某曾经签署《2022年度业绩责任状》,承诺未完成考核目标(部门盈利和收入)时接受降薪等措施。因2022年未达到业绩承诺,华英证券将其薪酬从10.2万元/月降至7.14万元/月,降幅30%。

由其负责的龙力生物项目,持续督导期间存在未及时发现违规挪用募集资金的情况,出具的报告与实际情况不一致,尽职调查工作不规范等情况,华英证券扣发葛某某奖金127,300元。

同一天,因安德利项目未严格履行立项程序等,华英证券对葛某某采取合规谈话,扣发绩效奖金2万元。

庭审中,双方争议的焦点在于:降薪是否合法?跨项目扣奖金是否合理?

法院参考行业薪资水平,认为降薪幅度在合理范围内。同时认可公司制度中明文规定,可以扣发“其他无直接关联的各类奖金”。以此为据,二审改判,驳回葛某某全部诉讼请求。

时隔数月,新一轮对簿公堂,结果是否会有不同?

未来在哪

回顾华英证券的2024年,荣誉榜单的“高光”与财务报表的“阴影”交织,合规处罚的“追责”与劳资纠纷的“争议”同步。

虽然国联民生证券在年报中发下宏愿:“对照市场最佳实践,打造业内领先的发展理念和管理流程,加速成为一家具有现代化管理机制的投资银行”。

然而,华英证券的现状却像是一面镜子,映照出非头部投行在行业洗牌期的艰难求生。

不得不提的是, 并入麾下的“养子”民生证券,虽然整体规模位于中游,但在投行业务方面有着稳固的头部地位。

而华英证券作为”亲生“的子公司,注册资本却在2024年遭到削减,减资比例达75%。这也让外界猜测,完成整合之后,国联民生证券是否会放弃这块牌照。

无论未来如何,在监管趋严、市场分化的大背景下,华英证券能否在风雨中找到新的锚点,或许才是行业真正关心的“喜”与“忧”。

免责声明:本文仅供信息分享,不构成对任何人的任何投资建议。投资者据此操作,风险自担。

加载中...