新浪财经 股票

“招安”大V入职,“长期”无证荐股,第一创业证券投诉高企

市场资讯 2023.07.18 22:10

来源:券业行家 

无证荐股大V,导致第一创业证券投诉高企?

来自湖南证监局的两批三份公告,均出现了第一创业的身影。这是巧合,还是有什么隐情?

大V无证荐股牟利

7月17日,湖南证监局新增两份监管罚单,直指大V无证荐股的乱象。

湖南证监局查明,赖世荣在第一创业证券股份有限公司长沙分公司从业期间,未在中国证券业协会注册登记为证券投资顾问的情况下,通过新浪微博、微信等媒体向投资者提供大盘分析、个股点评、个股推荐、个股买卖建议等证券投资咨询服务,并直接或间接获取不正当经济利益。

为此,湖南证监局对其采取认定为不适当人选的监管措施,五年内不得在证券经营机构从事与经纪业务、证券投资咨询业务相关业务或者实际履行上述职务。

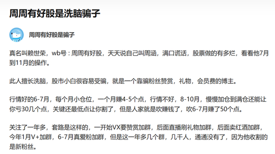
据媒体报道,这位无证荐股并从中牟利的当事人,是在多家社交媒体中活跃的某位大V。

招安成为券业人员

然而,在证券行业,他还有另外的身份。

伟海精英数据显示,赖世荣为大专学历,曾在多家券商短暂担任经纪人。从2015年起有近三年时间未登记执业。2017年9月,他再次以经纪人身份加入券商,任职于第一创业证券长沙分公司,至今已有六个年头。

从时间节点上看,这位大V是否因为其自带流量的属性,与渴求用户资源的券商一拍即合,接受“招安”,成为券商人员呢?

目前,中证协执业信息查无此人,显然已经离职注销。而行家通过企查查信息,居然有新的发现。

2022年9月15日,由赖世荣独资设立的湖南周涵文化传媒有限公司(简称:周涵文化)注册成立。作为周涵文化唯一股东,他担任执行董事、总经理、法定代表人。

2023年7月7日,周周一言(深圳)科技有限公司(简称:周周一言)注册成立。周涵文化为持股80%的控股股东,赖世荣作为实控人,兼任周周一言的执行董事、总经理、法定代表人。

合规责任罚及机构

中期盘点之际,行家曾经统计了券商人士无投顾资格违规执业的情况:今年上半年共有8份涉及财富管理业务的罚单,监管处罚主要是警示,或是警示+记档。

也因为此,湖南证监局做出“不适当人选”的处分,让行家感到此事兹大。

果不其然,这位大V的执业机构,同样收到了监管重罚。

湖南证监局指出,第一创业长沙分公司存在合规管控不到位,对从业人员执业行为监督不到位,未及时核查和报告违法违规线索,客户回访、佣金调整、投诉处理等机制落实不到位的情形。

为此,湖南证监局对长沙分公司采取责令改正的监管措施。要求严格遵守法律法规,完善内部控制,规范从业人员管理,及时履行报告义务,对相关责任人员进行问责,限期一个月提交书面整改报告。

部均业绩位列榜眼

关于第一创业长沙分公司,行家了解了基本情况。

工商信息显示,长沙分公司的前身是成立于1998年的长沙韶山中路证券营业部;2022年1月升级更名为长沙分公司。2022年11月,长沙分公司的负责人从“吴晓琴”变更为“甘申良”。

伟海精英数据显示,甘申良自2009年12月起,相继在湘财证券、方正证券、西南证券、东北证券任职,曾任西南证券浏阳环府路证券营业部总经理,东北证券长沙芙蓉中路证券营业部(现为东北证券湖南分公司)总经理。他于2022年10月加入第一创业,任长沙分公司总经理。

行家查看了第一创业证券年报,发现长沙分公司是这家上市券商目前唯一一家设于湖南的网点。

2022年度,第一创业证券营业收入为26.11亿元,同比下降19.77%;营业利润为4.71亿元,同比下降51.86%。其中,湖南地区营业收入为1,389.0万元,同比下降24.45%;营业利润为423.5万元,同比下降38.70%,表现优于平均水平。

以2022年度部均业绩统计,湖南地区无论是营业收入还是营业利润,在各区域中均排名第二,仅次于上海地区。

那么,长沙分公司对第一创业业绩的贡献,是否与这位大V的操作有关?

监管投诉榜单第一

说来也巧,湖南证监局近期发布了一则置顶公告,为辖区2023年上半年证券期货投诉情况通报——

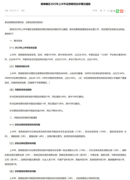
湖南证监局披露,2023年上半年接收各类咨询、投诉、举报1070件。

单看针对辖区证券期货经营机构的书面投诉,共有30件,占比44.12%。反映的问题主要包括:从业人员21件,代销产品纠纷3件,佣金纠纷2件,信息系统纠纷2件,融资融券纠纷1件,规范经营1件。

湖南证监局表示,针对证券经营机构的书面投诉涉及第一创业湖南分公司(15件);方正证券及其在湘营业部(5件);湘财证券及其在湘营业部(3件);财信证券及其在湘营业部、西南证券湖南分公司(各2件);中泰证券、国新证券、华泰证券湖南分公司(各1件)。

要知道,第一创业在湖南地区唯一一家机构是长沙分公司,也就是说,这家分公司半年内投诉了15起,为湖南辖区券商分支机构之最。

而投诉量集中的从业人员问题,也与前述“双罚”事项相应。

合规管理责任在谁

与券业同行相比,第一创业的高管团队基本保持了相对稳定。

公开信息显示,第一创业主要高管为“一正五副”格局。生于1977年的王芳女士,是业内不多的女性“一把手”之一,她于2004年加入第一创业,历任首席律师、法律合规部总经理、合规总监、副总裁、常务副总裁等职。2015年4月至2018年8月期间,她曾经兼任合规总监。2018年7月,王芳女士任总裁至今。

副总裁邱巍先生,生于1968年,早年曾任汕头大学科研处科员,深圳发展银行(现为平安银行)广州分行公司部和零售部总经理、科韵支行行长、总行贸易融资部副总经理,广东南粤银行总行副行长。他于2014年6月加入第一创业,曾兼任一创投资董事。2017年3月,邱巍出任副总裁。据第一创业官网“一创新闻”报道,邱巍兼任经纪业务发展委员会主任。

合规总监卢国聪先生,生于1980年,拥有经济法学硕士学位和执业律师资格。此前他曾在深圳证监局任职长达十年。2018年7月,卢国聪加入第一创业,专职担任合规总监。

那么,本次收到“双罚”,第一创业的分管高管是否会有更多举措呢?

加载中...