新浪财经 股票

两地三罚,投资咨询机构中方信富“合规”何处?

市场资讯 2023.06.12 22:45

  来源:券业行家

对持牌机构并不陌生的行家,意外发现拥有投资咨询机构和私募基金管理人两块“牌照”的“中方信富”,一周之内连收两地证监局的三份罚单。

点名“官微”留痕

日前,江苏证监局对北京中方信富投资管理咨询有限公司(简称:中方信富)南京分公司连发两份监管函,直指这家证券投资机构“官微”合规和风险提示等情况。

据这份发布于6月5日的〔2023〕75号监管函披露,中方信富南京分公司存在三项违规:

一是使用自媒体微信公众号开展证券投资顾问业务推广,合规管理不足,未实行留痕管理。

二是使用自媒体微信公众号发布的文章内容中包含持有具体证券的投资建议。

三是向客户提供投资建议时,未提示潜在的风险,未提供合理的依据。

为此,江苏证监局对中方信富南京分公司采取责令暂停新增客户6个月的监管措施,督促其切实提高合规管理水平,在整改验收完成后方可新增客户。

警示间接股东

同时被处罚的还有中方信富南京分公司的负责人纪志君。作为直接负责的主管人员,未切实履行职责,对前述违规行为负有责任,江苏证监局对其予以监管警示,敦促这位负责人“履职”。

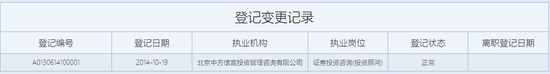
据中证协从业人员信息,中方信富现有301名从业人员,其中投资顾问85名;而在2022年底,从业人员为285名,其中75名投顾。纪志君此前没有从业记录,于2014年10月登记执业于中方信富,执业岗位为投资顾问。

而天眼查信息显示,这位并非“素人”,名下关联机构多达22家,其中就有中方信富的股东方北京信富合生管理咨询中心(有限合伙)(简称:信富合生)。

股权穿透信息显示,中方信富有两家股东,实控人张松持股55%,信富合生持股45%。纪志君为信富合生持股22.22%的并列第二大股东。此外,纪志君与另外四位自然人在2020年设立了江苏风向标科技发展有限公司(简称:风向标),持股比例64%。而张松在2022年8月到11月期间,是风向标持股21%的主要股东。

河南局月前点名

而这并非这家机构首次被罚,上一次被罚是5月30日,仅过去了一周。

据河南证监局公布的〔2023〕17号行政监管措施决定书,直指中方信富郑州分公司存在三项违规。

一是用印登记管理不完善。

二是营业场所及官网公示信息不完整。

三是向客户提供部分投资建议时,未提示潜在的投资风险。

为此,河南证监局对中方信富郑州分公司采取责令改正的监管措施,限期30日提交整改报告。

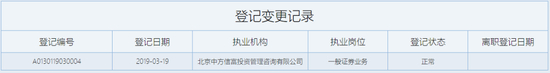
对比工商登记信息和中证协从业人员信息,郑州分公司负责人商慧红女士在2019年3月登记执业,未见更多监管信息。

唯一存续私募产品

纯属意外,行家在中基协私募管理人列表中,发现了中方信富的备案信息。

成立于1997年,2015年1月备案为证券投资类私募。全职员工5名,其中4名拥有基金从业资格。

中方信富的实控人、法定代表人、董事长张松,曾是沈阳人民广播电台的财经记者,并曾在辽宁电视台经济生活频道。合规风控负责人李本海,曾在立信会计师事务所等机构从事财务机构,2021年4月加入中方信富。

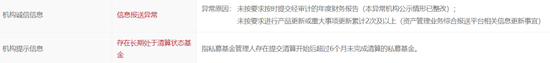
目前,中方信富存在信息报送异常的诚信信息,未按要求按时提交经审计的年度财务报告(本异常机构公示情形已整改);未按要求进行产品更新或重大事项更新累计2次及以上(资产管理业务综合报送平台相关信息更新事宜)。还有一条提示信息,存在长期处于清算状态基金。

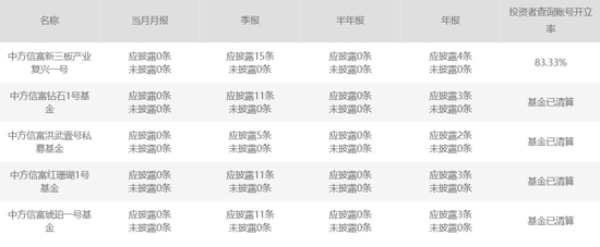
中方信富累计备案了5只产品,其中4只已清算。目前唯一存续的产品名为“中方信富新三板产业复兴一号”(下称“新三板复兴一号”)。

“新三板复兴一号”在2015年6月成立并备案,最后更新于2020年6月。考虑到未提示规模过低,其存续规模应在500万元以上。另据川谷信息显示,截至2022年8月,中方信富的整体规模为0.12亿元。

加载中...