新浪财经 股票

“真爱”,中信建投投行“大佬”向前妻“泄密”,内幕交易被“没一罚三”

市场资讯 2023.01.12 07:14

来源 券业行家

“真爱”,中信建投投行“大佬”向前妻“泄密”,内幕交易被“没一罚三”

券业行家,事实说话。

欢迎留言,如果认同,请传播正能量。

则多处“匿名”的监管罚单,隐含了一段荡气回肠的“真爱”故事,并将来自中信建投的某位大佬卷入其中。

打码罚单披露内幕交易

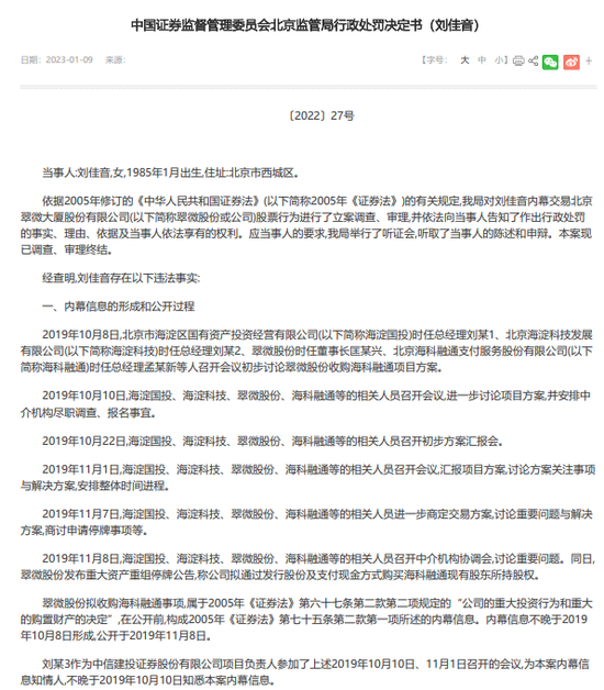
整理监管信息的行家,留意到北京证监局“跨年”更新的〔2022〕27号行政处罚决定书,披露了当事人刘佳音女士内幕交易“翠微股份”(603123.SH)的违法事实。

这里提到的内幕信息,源自北京翠微大厦股份有限公司(简称:翠微股份)拟拟收购北京海科融通支付服务股份有限公司(简称:海科融通)的事项。

2019年10月8日,海淀国投时任总经理刘某1、北京海淀科技发展有限公司(简称:海淀科技)时任总经理刘某2、翠微股份时任董事长匡某兴、海科融通时任总经理孟某新等人,召开会议初步讨论翠微股份收购海科融通项目方案。

两天后,相关人员开会讨论项目方案,并安排中介机构尽职调查、报名等事项。其后近一个月的时间里,各方人员与中介机构多次开会讨论。

2019年11月8日,翠微股份发布重大资产重组停牌公告,称公司拟通过发行股份及支付现金方式购买海科融通现有股东所持股权。

依据2005年《证券法》规定,内幕信息不晚于2019年10月8日形成,公开于2019年11月8日。

而这一关系到投资者利益的重大事项,在内幕信息敏感期内却有风声“走漏”。

北京证监局查明,2019年10月22日,本案的当事人刘佳音向其姑姑“刘某瑶”证券账户突击转入50万元巨资。10月22日、23日、29日期间,她使用“刘某瑶”证券账户,单一买入“翠微股份”,成交5.16万股,成交金额33.97万元。于2020年3月11日全部卖出,从中获利11.87万元。

这一发生在内幕敏感期内的异常举动,引起了监管注意。那么,究竟是谁泄露了内幕信息?

离婚之后见证“真爱”

经监管调查,知情人刘某3浮出水面。他作为中信建投项目负责人,自2019年10月10日起两次参加会议,知悉内幕消息。刘佳音是刘某3的前妻,并且在内幕信息敏感期内频繁联络。

北京证监局白纸黑字的指出:“二人虽已登记离婚,但共同抚养孩子,资金往来频繁,关系密切。内幕信息敏感期内,2019年10月8日至21日及10月23日至30日,二人每天都有通话联系,联络频繁。”

曾经沧海的行家,读到这一段,深有感慨:

身为投行人士,见惯了“莺莺燕燕”,却对已经离婚的前妻“余情未了”。利用通话联系的的机会,向曾经的枕边人透露内幕信息,帮她赚到一笔。

这妥妥的是“真爱”了。

强势硬刚监管部门

或许有着“真爱”加持,本案的“女主角”拿起了法律武器。

监管函披露,应当事人要求,北京证监局举行了听证会。当事人提出了三项申辩意见,要求不予处罚。

行家翻了翻这份申辩材料,别的不说,单看第二点——“本案未做到全面、客观、公正地调查并收集有关证据,违反了《行政处罚法》第五十四条的规定”。

这一段,颇有些“硬刚”监管部门的意味。

经复核,北京证监局逐一进行驳斥,不予采纳。

第一,综合账户资金流水、交易记录、账户登录及询问笔录等证据情况,足以认定刘佳音使用“刘某瑶”证券账户实施案涉交易行为。

第二,在本案中全面、客观、公正地调查,收集有关证据,不存在违反《行政处罚法》第五十四条的情形。

第三,“刘某瑶”证券账户存在闲置一年后重新起用、突击转入大额资金、涉案期间单一委托买入“翠微股份”、首次交易“翠微股份”等明显异常特征,相关交易行为与内幕信息形成过程及与内幕信息知情人通话联系时间高度吻合。

依据2005年《证券法》,北京证监局对刘佳音“没一罚三”:没收违法所得11.87万元,并处以35.60万元0元的罚款,合计罚没47.46万元。

耐人寻味的是,涉嫌“泄露内幕信息”的这位投行人士,似乎并没有被问责。

恐涉中信建投高管

案件告一段落,行家疑问未解。最大的疑问是,这位中信建投项目负责人,可能是谁?

行家翻查了翠微股份自2019年宣布重组事项前后的公告。其中,2020年4月1日发布的《中信建投证券股份有限公司关于北京翠微大厦股份有限公司发行股份及支付现金购买资产并募集配套资金暨关联交易之独立财务顾问报告》,首次出现了一位刘姓人士——以中信建投业务部门负责人,法定代表人或授权代表身份签字的刘乃生。

这个名字,行家并不陌生。

据中信建投2021年报,生于1971年的刘乃生,以执行委员会委员、投资银行业务管理委员会主任的身份,出现在高管名单中;2021年,他的年薪达593.92万元。

公开信息显示,刘乃生早在2002年便任职于中国科技证券投行部门,并在2005年获得了保荐代表人资格。加入中信建投,他自2006年3月至2011年4月任投资银行部副总经理;自2011年4月起担任投资银行部行政负责人。2014年1月,刘乃生出任中信建投行执委会委员。

在分管投行业务的同时,他曾出任证监会第六届并购重组审核委员会委员,上海证券交易所第四届上市委员会委员。并曾获得《证券时报》颁发的在“2012年年度最佳投资银行家”,《新财富》颁发的“2014年年度最佳投资银行家”等奖项。在2021年底,他在证监系统的兼职包括中国证券业协会投资银行委员会副主任委员、北京市证券业协会投行质控委员会副主任委员、上交所科创板发展委员会委员、深交所上市培育委员会副主任委员。

而这位投行“大佬”,与翠微股份还有一段前缘。

据中证协保代名单,刘乃生名下有9单项目,在2012年翠微股份首发上市时,他就是两名签字保代之一。

由于北京证监局“语焉不详”,作为逼近真相的自媒体,行家未能确定,监管函涉及的中信建投项目负责人刘某3,是否指向担任执委会委员刘乃生。

但无论实情如何,作为从业逾二十年的资深投行人士,并且是头部券商担任分管投行业务的高管,在合规管理和廉洁从业方面,是否应该严格要求自身,约束下属?

保荐项目频收罚单

另一方面,行家注意到,中信建投主营的投行业务方面,近年来频频收到监管罚单。

据中证协公示,全行业C类保代(处罚处分类)名单现有235名,其中9名来自中信建投。从受罚项目来看,由中信建投担任保荐机构的广东紫晶信息存储技术股份有限公司(简称:紫晶存储)、厦门雅迅网络股份有限公司(简称:雅迅网络)、二十一世纪空间技术应用股份有限公司(简称:世纪空间)等首发上市项目,都曾是监管关注的重点。

新年伊始,由中信建投保荐的紫晶存储,在”披星带帽“成为*ST紫晶之后,第八次发布了《关于公司股票可能被实施重大违法强制退市的风险提示公告》。而中信建投作为其保荐机构,或将达成“科创板退市第一股”的“成就”。

种种违规的前例,难免引来猜测纷纷。行家依然希望,中信建投有则改之,无则加勉。

加载中...