新浪财经 股票

华夏三位基金经理晋升公司副总 去年来“加官”基金经理竟这么多

券商中国

关注

原标题:投而优则仕!华夏三位基金经理晋升公司副总,去年来“加官”基金经理竟这么多

华夏基金23周年司庆之际,三位基金经理也是喜上加喜。

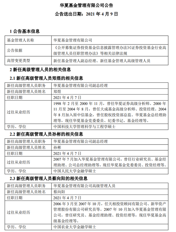
根据华夏基金4月9日公告,郑煜、蔡向阳、孙彬三位基金经理已晋升为该公司副总经理,任职日期为4月7日。

基金行业素来有“投而优则仕”的传统,“公募一哥”张坤就于去年晋升为易方达基金副总经理,张坤耶成为易方达基金中生代基金经理中第一位晋升管理层的。今年年初,景顺长城基金公司“顶流”刘彦春也晋升为该公司副总经理。上海两大头部基金公司,汇添富基金公司总经理张晖及富国基金公司总经理陈戈均为投研出身,担任基金经理期间有着出色的投资业绩傍身,也为公司长足发展打造了深厚的投研文化和健全的人才培养机制。

华夏基金三位基金经理“加官进爵”

根据中国基金业协会上个月发布的2020年四季度资管业务月均规模数据, 去年四季度,华夏基金公司非货基金月均管理规模名列行业第二,为4099.55亿元,仅次于易方达基金公司。

中信证券年报显示,华夏基金公司2020年本部管理资产规模14611.42亿元。其中,公募基金管理规模8046.36亿元;机构及国际业务资产管理规模6565.06亿元。

2020年,华夏基金公司实现营业收入55.39亿元,同比增长39.26%;利润总额21.11亿元,同比增长37.17%;净利润15.9亿元,同比增长33.02%,营业收入、净利润均创历史新高。

年报称,华夏基金公司重新定位基金策略和风格,不断完善资产配置研究框架,投资业绩大幅提升,多个投资类别涌现绩优基金;大力开展定开型基金产品销售,主动权益类基金规模进一步增长;全力开展债券基金销售,打造“固收+”爆款基金;稳健发展机构养老业务,持续拓展国际业务,不断提高风险防范能力,整体资产管理规模进一步提升。

此次晋升的三位基金经理,郑煜于1998年2月至2000年11月,曾任华夏证券高级分析师;2000年11月至2004年8月,曾任大成基金高级分析师、投资经理;2004年8月加入原中信基金,曾任股权投资部总监、华夏基金总经理助理等;现任华夏基金党委委员、纪委书记、基金经理等。

截至去年末,郑煜管理资产规模为33.8亿,管理时间最长的基金为华夏收入混合,自2009年2月管理至今已逾12年,任期回报超320%,也是公募基金行业有着10年以上管理经验的女性基金经理中年化收益最高的一位。

华夏收入混合近几年的重仓股,前十大重仓股比例均维持在30%左右,足够均衡、分散。郑煜对此表示,“由于华夏基金投资研究团队覆盖广,且持续坚持深度研究,所以能为基金经理提供足够数量的备选股票,这样就降低了基金组合中的个股持仓集中度。”

另一位晋升的基金经理孙彬,于2007年7月加入华夏基金,曾任行业研究员、基金经理助理、公司总经理助理等,现任华夏基金党委委员、投资经理。

蔡向阳相对名气更大,他于2006年3月至2007年10月,任天相投资顾问有限公司、新华资产管理股份有限公司研究员等;2007年10月加盟华夏基金,曾任研究员、基金经理助理、投资经理、高级基金经理。

截至2020年末,蔡向阳管理基金资产规模超640亿,并担任行业老牌基金华夏回报混合的基金经理接近6年,任期回报189%。今年1月8日,华夏回报实施了成立以来的第97次分红,在分红次数上领跑市场。

蔡向阳选股的核心原则包括高ROE、高壁垒以及确定性成长。他的换手率较低,锁定目标后会长期重仓持有,充分享受优质公司长期成长的红利。

根据公告,上述三位副总经理履新日期均为2021年4月7日,变更事项经华夏基金公司第六届董事会审议通过,并将按相关法律法规的规定进行备案。

“投而优则仕”是基金业传统

对于优秀基金经理的激励方式,除了加薪以外,“加冕”也是常见的途径。

今年1月,鹏华基金发布两则高管变更公告,宣布王宗合、梁浩新任该公司副总经理,二人均为鹏华基金公司的明星基金经理,个人管理规模超过500亿元。

今年3月,平安基金公司新发一只混合基金,由平安基金公司总经理助理、权益投资总监李化松管理。这也是李化松第一次以总助的身份公开亮相,其管理规模超过300亿。3月30日,景顺长城基金公司公告称,管理规模超过800亿的刘彦春升任该公司副总经理。

2020年,公募基金行业“投而优则仕”的案例也有很多。易方达基金公司先后任命张坤、胡剑、张清华、冯波、陈皓等多位基金经理为该公司副总经理级高管人员。据悉,易方达基金公司此举是在原有的业务分管高管的基础上增设了专业高管作为副总经理级高管人员,以更好地发挥核心专业人才的带头作用。

绩优基金经理升任基金公司高管更有利于公司留下核心成员,一方面这些人才可以优先享受股权激励的待遇;另一方面继续巩固公司投研文化、培养人才梯队,有助于夯实公司整体投研实力。

加载中...