新浪财经 股票

股民投诉海通证券单方面将佣金涨10倍 回应:没违规

新浪财经

关注

新浪财经讯 近日,新浪财经股民投诉平台收到了投资者陈先生(化名)的投诉,称他长期以来买卖股票都是按照海通证券E海通财APP默认的万三标准收取交易佣金,但在参与莫高股份要约收购时,卖出股票却被收取了千三的佣金,是原先的整整10倍。海通证券回应称,不同交易品种的佣金收取额不同,要约收购的佣金监管部门并没有统一标准,只要在证监会规定的3‰大标准以下,佣金是根据具体业务由营业部自主决定的,千三的佣金并不违规。

以下为投诉原文:

问题或投诉内容:

投诉海通证券,要约收购佣金按照千分之三收取。股票交易佣金为万三,而要约收购是按照股票交易的佣金进行收取的,客服也证实这一点,然而这个是他们默认收取金额。 交易佣金涉及内容太多,存在欺瞒,至少开户没有说明,交易佣金存在这么多类型。

被投诉人的姓名或电话:

交涉结果:

失败,他们强调这个是默认的,但是又说明这个是按照股票交易佣金进行计费的,交易佣金涉及内容太多,存在欺瞒,至少开户没有说明,交易佣金存在这么多类型。

新浪财经联系陈先生后详细叙述如下:

今年5月10日,莫高股份披露《要约收购报告书》,公司控股股东甘肃农垦拟以要约收购方式,向除甘肃农垦、黄羊河集团、甘肃农垦资产及甘肃国投以外的莫高股份股东发出的部分要约,要约收购股份数量为1605.6万股,占上市公司总股本的5%,要约收购的价格为13.42元/股。莫高股份停牌前收报11.8元,溢价率为13.73%。要约收购的期限自2017年5月15日至2017年6月13日结束。

投资者陈先生恰好持有莫高股份,参与了该次要约收购。据陈先生介绍,他早前是用海通证券E海通财APP开的股票账户,注册点是海通证券上海福州路营业部。他表示,长期以来买卖股票都是按照系统默认的万三标准收取交易佣金,但这次参与要约收购,卖出莫高股份时却被收取了千三的佣金,是原先的整整10倍。

新浪财经查看海通证券E海通财APP后,发现其中并没有专门的要约收购交易通道,海通证券相关人员也表示,手机上不能操作该项业务,必须到柜台进行操作。但陈先生表示,自己就是正常进行卖出操作,并且成功成交,在查询记录时发现被收取了千三的佣金,该单交易为何能够成交原因尚不明。

此后陈先生曾与营业部联系质疑佣金问题,营业部强调网上交易佣金都是默认的,陈先生对此解释并不满意,认为券商涉嫌欺瞒投资者,开户时并没有说明交易佣金存在不同的类型,他表示如果无法解决打算向证监会进行投诉。

新浪财经致电海通证券上海福州路营业部,相关人员回应称:在E海通财APP上进行普通股票交易佣金默认为万三,但不同交易品种的佣金收取额不同,ETF、国债、企业债等其他品种标准不一,比如国债的佣金收费就非常低。

他指出,关于要约收购的佣金监管部门并没有统一标准,只要在证监会规定的3‰大标准以下,佣金是根据具体业务由营业部自主决定的,只需向监管部门报备即可,千三的佣金并不违规。同时表示会和投资者进行沟通协商,新浪财经将持续关注此事。

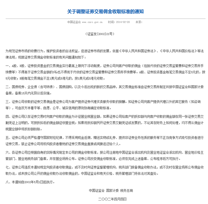
新浪财经查阅相关政策,证监会2002年发布的《关于调整证券交易佣金收取标准的通知》规定,A股、B股、证券投资基金的交易佣金实行最高上限向下浮动制度,证券公司向客户收取的佣金(包括代收的证券交易监管费和证券交易所手续费等)不得高于证券交易金额的3‰也不得低于代收的证券交易监管费和证券交易所手续费等。A股、证券投资基金每笔交易佣金不足5元的,按5元收取。

各证券公司应根据自身的实际情况制定本公司的佣金收取标准,报公司注册地中国证监会派出机构及营业地证监会派出机构、营业地价格主管部门、营业地税务部门备案,并在营业场所公布。

加载中...