新浪财经 股票

我国创新药综合实力已跃居全球第二梯队前列,舒泰神持续推进创新药研发进展!

市场资讯 2025.06.06 15:30

转自:舒泰神

经过多年发展,中国创新药综合实力已跃居全球第二梯队前列,国际合作取得不错成绩。根据5月23日举行的“2025国际药物信息大会”公布的数据:“截至2024年底,全球新启动临床试验总数已达到5300项,其中有30%的试验起源于中国,而美国占比为35%。更为引人注目的是,中国在全球IVD(体外诊断试验)中占比30%,而在肿瘤相关临床试验中高达39%的试验在华开展。

同时,综合前瞻产业研究院、弗若斯特沙利文等机构数据,我国创新药市场规模由2019年的1325亿美元增至2024年的1592亿美元(详见图1),在全球占比总体保持在15%左右;据预测,2030年中国创新药市场规模有望突破3000亿美元,全球占比继续提升。

医药魔方数据还显示,2024年中国创新药对外授权交易(License-out)完成94笔,出海交易总金额高达519亿美元,同比增长26%;2025年1月—3月,中国License-out交易已有41起,总金额达369.29亿美元,均再创同期历史新高(详见图2)。

总体来看,中国新药研发水平已处全球第二梯队靠前位置。综合麦肯锡、医药魔方等机构数据,2024年全球在研药物管线中,我国在研项目占比上升至26.7%,仅次于美国的49.1%;中国每年批准上市的新药数量排在美国和日本之后,居第三位;中国企业开展的试验项目在全球临床试验中的占比,于2020年超过欧洲,并于2023年超过美国,临床试验数量达到1735项,并在2024年突破1900项。此外,在干细胞治疗、基因治疗等领域开展临床试验项目的数量,中美两国位于全球前两位。

根据医药魔方统计数据,2015—2024年全球在研创新药共覆盖了3212个赛道,其中中国企业在研管线覆盖1300个赛道,覆盖度40%。中国企业在研管线在716个赛道(22%)的研发进度排名第一。相比之下,美国企业的在研管线覆盖了1689个赛道,覆盖度53%,其中在1212个(38%)赛道研发进度排名第一。

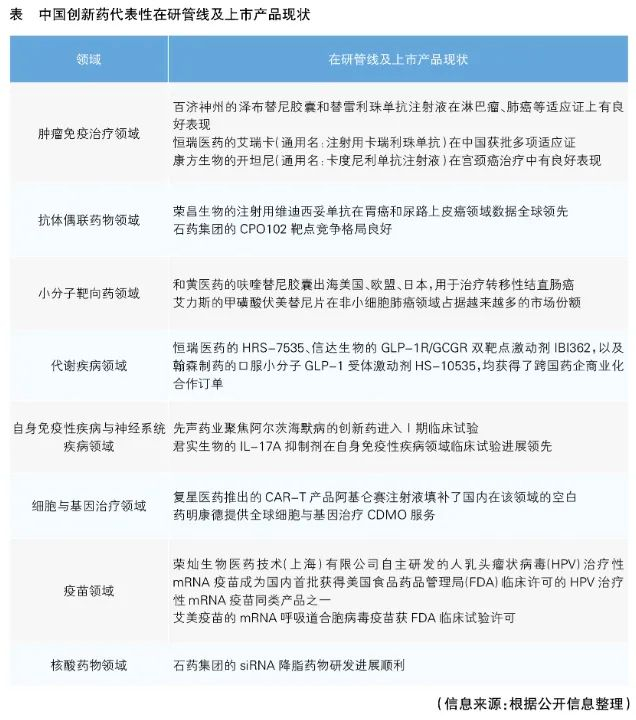
近年来,中国创新药企业在不同治疗领域和技术路线上展现出显著的专业化和差异化布局,不少管线及上市产品实现“中国新”乃至“全球新”(详见表)。

在当今快速发展的生物医药行业,创新药物的研发成为了各大制药公司竞争的焦点。在创新药研发方向上,舒泰神将重点聚焦于感染性疾病、呼吸与重症、自身免疫系统疾病及神经系统疾病等领域。公司凭借完善的技术平台和成熟的研发团队,未来将继续满足临床的强需求。特别是公司获得的两个突破性疗法认定,进一步验证了研发策略的有效性。

(注:研发管线为舒泰神一季报披露)

作为一家以创新驱动的全产业链制药公司,舒泰神自上市以来始终坚持研发投入,在舒泰神的研发管线中,特别值得注意的是:

  • 2025年6年3日,舒泰神子公司江苏贝捷泰生物科技有限公司于近日收到了国家药品监督管理局下发的关于“注射用 STSP-0601”境内生产药品注册上市许可申请的《受理通知书》,本次申请附条件批准上市的适应症为:本品可促进快速止血,适用于伴抑制物的血友病 A 或 B 成人患者出血按需治疗。

    5月26日注射用STSP-0601注射液被国家药品监督管理局药品审评中心纳入拟优先审评品种公示名单;公示期满后,根据国家药品监督管理局药品审评中心网站信息公开显示,于6月5日纳入优先审评品种名单,正式进入药品上市许可优先审评审批程序。

  • BDB-001 在 ANCA 相关性血管炎(AAV)患者中开展的I/II期研究已完成全部受试者的随访,目前正在积极与监管部门沟通III期临床研究方案。 

  • 2025年5月,STSA-1002 注射液已结束针对急性呼吸窘迫综合征(ARDS)Ib/II 期临床试验入组,完成数据库清理、盲态数据审核、揭盲,并收到顶线数据(Top-lineData)初步统计分析结果。

在创新药物研发的浪潮中,舒泰神将坚持以持续创新,提供安全有效的治疗药物,为人类健康做贡献为使命,满足市场需求,真正惠及患者所需,改善患者用药情况。

参考文献:

我国创新药综合实力已跃居全球第二梯队前列 作者:张小会 中国医药

关于舒泰神:

公司以自主知识产权创新药物,特别是生物药物的研发、生产和营销为主要业务,在中国证监会上市公司行业分类中归属于“C27医药制造业”类别。作为创新型生物制药企业,公司的产业链条完整,拥有较为完善的研发、生产、质量管理、营销以及配套体系高新技术企业。

公司致力于研发、生产和销售临床需求未被满足的治疗性药物,主要包括蛋白类药物(含治疗性单克隆抗体药物)、化学药物等类别,治疗领域聚焦在感染性疾病、呼吸与重症、自身免疫系统疾病及神经系统疾病治疗药物等领域。公司以“持续创新,提供安全有效的治疗药物,为人类健康做贡献”为使命,秉持“以患者利益为根本,合作竞争,创造价值”的核心价值观。

(转自:舒泰神)

加载中...