新浪财经 股票

深度解析,MASH常用小鼠模型汇总

市场资讯 2024.09.19 09:12

转自:南模生物

肝脏是维持生命和健康不可或缺的器官。人的肝脏位于上腹部,上与右肺、心脏相邻,下与胃、十二指肠相邻,是人体最大的消化腺,也是体内新陈代谢的中心。肝脏承担的生理功能重要且繁多,非常容易“积劳成疾”,常见的肝病包括:脂肪肝、肝实质细胞损伤、病毒性肝炎、自身免疫性肝炎、肝硬化和肝癌等。

今天,小编将为大家深入探讨其中的一个研究热点——MASH疾病。

什么是MASH

代谢功能障碍相关脂肪性肝炎(metabolic dysfunction-associated steatohepatitis,MASH,原称为NASH)是一种与代谢紊乱相关的肝脏疾病。其特征是肝脏中脂肪的异常积累,伴随着炎症和肝细胞损伤,这种炎症和损伤可能导致肝纤维化、肝硬化、肝衰竭甚至死亡[1-3]

目前,在全球范围,已经有超1亿例MASH患者。我们迫切需要阐明潜在的治疗靶点并开发有效的药物治疗方法。据预测,2030年全球MASH药物市场可能达到322亿美元。

Fig.1 Systemic Impacts of MASLD and MASH[4].

MASH引起的肝脏疾病进展

脂肪肝的形成:

MASH的最初阶段通常是脂肪肝。虽然脂肪肝本身可能不会引起严重的肝损伤,但它为更严重的肝病提供了基础。

炎症和肝细胞损伤:

随着疾病的发展,脂肪肝可能进展为肝炎。这一阶段的特点是肝脏中发生炎症和肝细胞损伤,同时可能伴随着肝功能轻微下降。炎症和损伤是由肝脏中积累的脂肪导致的,这种状况如果不加以控制,可能会导致更严重的肝病。

纤维化与肝硬化:

持续的炎症和损伤会导致肝脏产生过多的瘢痕组织,这一过程被称为纤维化。肝纤维化这是一种肝功能严重受损的状态,会显著增加肝衰竭和肝癌的风险。

肝癌风险的增加:

在MASH发展的晚期阶段,持续的肝损伤和纤维化导致其发展为肝癌的风险显著增加,需要尽早发现和治疗。

Fig.2 MASLD as an important driving force of multisystemic disorders and its management[5].

MASH的主要病理特征

糖尿病、肥胖和高脂血症是促使MASH发生发展的重要因素。研究表明,MASH发病机制较为复杂,胰岛素抵抗、氧化应激、炎症反应和脂质代谢异常等多个环节均与之相关[6]

脂质过度积累:

当出现胰岛素抵抗时,脂肪组织中脂肪分解的过度激活会增加循环中游离脂肪酸(FFAs)的水平,最终促进脂肪在肝脏中沉积,导致脂肪肝。此外,摄入过量碳水化合物或部分由胰岛素抵抗条件下肝脏脂肪生成的转录调控紊乱会促进肝脏中的脂肪的新生合成,其中固醇调节元件结合蛋白1c(SREBP1c)和碳水化合物调节元件结合蛋白(ChREBP)是催化脂肪生成的两个重要转录因子,是影响脂肪变性发展为MASH的关键因素。过量的胆固醇会明显加剧细胞毒性以及肝细胞、免疫细胞和造血干细胞的促炎和促组织坏死作用。

免疫细胞浸润:

脂质的过度积累会破坏肝细胞的正常功能,引发内质网(ER)应激、线粒体功能障碍和活性氧(ROS)的产生。这些事件激活了关键的信号通路,包括c-Jun N端激酶(JNK)通路和NF-κB通路,从而诱发炎症和细胞凋亡,成为MASH发展的主要驱动因素。

造血干细胞活化:

若不加以防治,MASLD可发展为不可逆的肝纤维化,甚至肝癌。在造血干细胞诱导的纤维化发展过程中,多种生长因子发挥着关键作用,例如TGF-β、血小板衍生生长因子(PDGF)、血管内皮生长因子(VEGF)等。此外,免疫细胞介导的肝细胞杀伤也是导致肝纤维化的原因之一,因此抑制特定趋化因子和NF-κB可减轻肝纤维化的进展。

Fig.3 Schematic summary of the pathogenesis and interorgan crosstalk of MASH[7].

MASH治疗药物的研发进展

自1980年MASH这一疾病被提出以来,针对MASH的药物研发已开展了几十年,由于其发病机制复杂,大量的新药研究失败于临床开发阶段。但是鉴于其庞大的市场潜力,多种治疗策略仍在进行研究。以下是几类MASH药物的研发进展。

法尼醇X受体(FXR)激动剂:

FXR主要在肝脏和肠道表达,其内源性配体为胆汁酸(BA)。FXR作为一种肠肝调节因子,不仅参与胆汁酸信号传导,调控胆汁酸合成和转运,还可以调节葡萄糖稳态、脂质和胆固醇代谢等其他生理功能以及抑制炎症。作为BAs稳态、脂质和葡萄糖代谢的关键调节因子,FXR激动剂正在不断开发并尝试治疗MAFLD。奥贝胆酸(OCA)是一款极具代表性的FXR激动剂,也是全球第一个进入III期临床的MASH药物。然而,奥贝胆酸会引起严重的瘙痒症和血脂可逆性异常等副作用,这直接限制了其临床用途。

胰高血糖素样肽-1受体(GLP-1R)激动剂:

GLP-1R激动剂能够刺激胰岛素的分泌、降低胰高血糖素的分泌、延缓胃排空以及减少食欲,从而有助于体重管理,是目前常用的治疗2型糖尿病的药物,也被视为潜在的MASH治疗药物。Semaglutide(司美格鲁肽)是一种GLP-1R激动剂。在MASH的治疗研究中,Semaglutide显示出了减少肝脏脂肪积累、降低炎症水平以及改善肝纤维化的潜力。

脂肪生成抑制剂:

肝脏DNL过多会导致总胆固醇(TG)积累和脂肪毒性,从而导致肝脏脂肪变性。FA的生物合成过程包括以下步骤:糖酵解、脂肪生成、去饱和、延伸和酯化。由碳水化合物底物参与脂肪酸生物合成的关键酶包括柠檬酸ATP合酶(ACLY)、乙酰辅酶A(乙酰-CoA)羧化酶(ACC)和脂肪酸合成酶(FASN)等。临床前研究显示,ACLY抑制剂和单酰基甘油酰基转移酶2(MGAT2)抑制剂具有治疗MASH的潜力。

联合疗法:

鉴于MASH药物开发的复杂性,针对多个靶点的联合疗法也引起了人们的兴趣,因为与单一疗法相比,联合疗法有望产生更多的益处和更少的副作用。例如ACC抑制剂与DGAT2抑制剂的联合应用、几种FXR激动剂的联合疗法、与抗糖尿病药物联合使用等。

Fig.4 Combining an inhibitor of liver ACLY, bempedoic acid, and the GLP-1R agonist liraglutide reduces liver steatosis, hepatocellular ballooning, and hepatic fibrosis in a mouse model of MASH[8].

动物模型

小鼠模型在MASH(代谢功能障碍相关脂肪性肝炎)研究中扮演着至关重要的角色。通过小鼠模型,研究人员可以观察和分析MASH的病理生理过程,包括脂肪在肝脏中的积累、炎症反应、纤维化进程以及与代谢紊乱的相互作用,这对于疾病进展研究和治疗干预有重要意义。南模生物自主研发了多种MASH小鼠模型,以满足该部分临床前研究需求,助力相关新药研发:

01

GAN饮食诱导的MASH模型:

GAN(Gubra-Amylin NASH)饮食是一种经过改良、无反式脂肪的高脂高胆固醇高果糖饲料,其诱导的MASH动物模型更好地模拟了人类疾病的发生,在生理、代谢和组织病理学方面有良好的转化性。

02

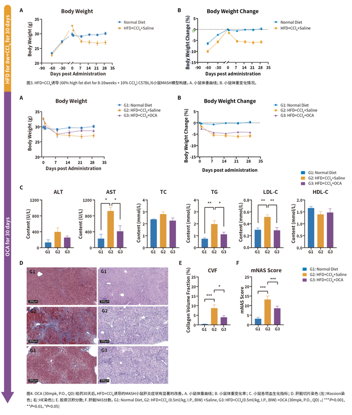
HFD+CCl4诱导的MASH模型:

HFD+CCL4模型的构建由两部分组成:首先是高脂饮食(High-Fat Diet,HFD)单独诱导肝脂肪变性以及炎症反应,然后在HFD的基础上用CCL4诱导肝纤维化。

03

MCD饮食诱导的MASH模型:

甲硫氨酸和胆碱缺乏饮食(Methionine‒Choline-Deficient Diet,MCD)含有21%脂肪,63%蔗糖为主的碳水化合物,缺乏胆碱和甲硫氨酸,该饮食方案可通过引起肝脏脂类的输出障碍从而驱动肝损伤。MCD模型在较短的时间内即可表现出MASH和肝纤维化。

南模生物深耕基因编辑领域,提供全方位模式生物服务,包括基因修饰成品模型供应、个性化模型定制、饲养繁育、表型分析、药效评价等,满足不同实验室需求。若您有相关需求,欢迎拨打400-728-0660热线或于南模生物微信公众号在线咨询,我们的专业团队将竭诚为您服务!

(转自:南模生物)

加载中...