卵巢衰老的秘密,你知道么?Nature子刊揭秘|人卵巢衰老的时空转录组学变化及FOXP1的调控作用
转自:生物谷
文章解读+创新点拓展,为您带来科研新体验~
导读
卵巢功能的衰退是一个复杂的生理过程,它涉及到多种细胞类型和分子途径的变化。近期一项发表于《Nature Aging》杂志的研究“Spatiotemporal transcriptomic changes of human ovarian aging and the regulatory role of FOXP1”,通过单细胞RNA测序(scRNA-seq)和空间转录组学技术,揭示了人类卵巢衰老的新机制,并发现了FOXP1这一关键调节因子在卵巢衰老中的重要作用。
研究背景
卵巢功能衰退是女性生殖生命周期的一个重要阶段,它伴随着激素水平的变化和生殖能力的逐渐丧失。卵巢衰老的具体机制尚不清楚,但已知涉及多种细胞类型和分子途径的变化。近年来,单细胞RNA测序(scRNA-seq)和空间转录组学技术等高通量分析方法为深入了解卵巢衰老提供了强有力的技术支持。
研究设计与结果
研究团队收集了15例处于不同年龄段的健康卵巢样本(图1a),并将其分为三组:年轻组(18-28岁)、中年组(36-39岁)和老年组(47-49岁)。通过单细胞RNA测序(scRNA-seq),共检测了来自9个卵巢组织的数万个细胞,通过聚类分析确定了八种主要的卵巢细胞类型(图1b);通过空间转录组学技术,在组织切片上捕获mRNA并进行测序,观察到了它们在时空上的转录组变化(图1a),构建了一个全面的人类卵巢衰老时空图谱。研究人员还基于临床样本的分析结果,筛选出卵巢衰老相关的因子,并通过细胞和动物实验发现了卵巢衰老的关键调节因子FOXP1。
图1:人类卵巢细胞的单细胞转录组分析和空间定位
研究团队首先通过单细胞RNA测序鉴定了八种主要的卵巢细胞类型(图1b):颗粒细胞(GC)、卵母细胞、膜和间质(T&S)细胞、平滑肌细胞、内皮细胞、单核细胞、NK细胞以及T细胞,其中T&S细胞最为丰富。随后,将单细胞测序数据与通过空间转录组数据整合,成功地定位了这些细胞在卵巢内的具体分布情况(图1c-d)。结果显示,DNA损伤响应通路在卵细胞衰老中扮演了重要角色,而FOXP1则作为一种新的调控因子,其表达水平随着年龄增长而下降,并且能够抑制CDKN1A基因的转录。
图2:细胞类型特异性的转录时空变化
对差异表达基因进行分析发现,与细胞衰老相关的信号通路在老年组卵巢细胞中表现出上调的趋势,如FoxO信号通路、IL-17信号通路、NF-κB信号通路、NOD样受体信号通路、p53信号通路和PI3K-Akt信号通路等。基于空间转录组的分析发现,在老龄卵巢的卵泡、皮质和髓质区域,细胞衰老和衰老相关分泌表型(SASP)信号通路的活性显著增加(图2c)。同时,老年组所有卵巢细胞亚型均表现出细胞衰老标记物CDKN1A的上调(图2e&f)。这些结果验证了器官衰老与细胞衰老的相关性。
图3:卵细胞在衰老过程中的时空变化
接着研究者深入分析了卵母细胞、颗粒细胞以及T&S细胞在卵巢衰老过程中的时空变化。研究者通过拟时序分析鉴定出了3类卵母细胞亚型,并发现了卵细胞在衰老过程中卵母细胞亚型的动态变化(图3a-c),其中在老年组富集卵母细胞亚型表现出DNA和细胞器损伤甚至是凋亡的特点(图3d&e)。此外,研究还发现卵母细胞与其他卵巢细胞之间的通讯在老龄组中显著增强,特别是MDK-LRP1信号通路(图3g-h),这可能与慢性炎症和细胞通讯的增加有关。
图4:颗粒细胞亚群在衰老过程中的时空转录变化
颗粒细胞包裹卵母细胞且与卵母细胞有丰富的相互作用。研究者同样鉴别出三种颗粒细胞亚群,亚型1主要分布在窦卵泡卵丘,亚型2主要分布在卵泡壁,亚型3在窦卵泡中有广泛分布(图4d)。其中亚型3在老年组中比例最高,且表现出细胞凋亡和细胞周期信号的富集(图4a-c),且增殖能力弱。研究者发现所有3种颗粒细胞亚型的细胞衰老信号在老年组均上调(图4i-k),并且LMNA可作为颗粒细胞衰老标记物。
图5:5个T&S细胞亚群在衰老过程中的时空变化
对T&S细胞的深入分析鉴定出5种T&S细胞亚型(图5a),并分析了它们的分布(图5d)和转录时空变化(图5f-i)。统计数据表明,T&S细胞亚型2和亚型5在老年组中数量减少。其中,亚型2富集细胞外基质和细胞外囊泡相关基因,而亚型5被鉴定为炎症样成纤维细胞,可能参与排卵后修复(图5b&5e)、与老年卵巢中卵泡和排卵减少一致。此外,老年组细胞衰老信号同样在所有T&S细胞亚型中均上调(图5h-k)。
图6:FOXP1在卵巢衰老中的作用
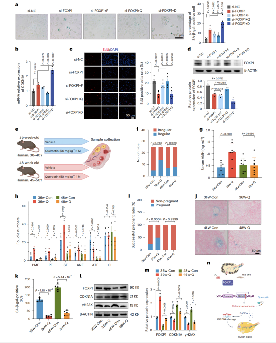
以上这些结果均表明细胞衰老与卵巢的衰老密切相关。为了探索卵巢衰老的关键转录因子,研究人员通过转录因子分析筛选出3个转录因子:FOXP1、SOX4和FOS(图6a&b)。通过对人颗粒细胞系(COV434)和原代T&S细胞的表达干预,研究人员发现FOXP1对细胞衰老的影响最大(图6c-j),并通过ChIP-qPCR和双荧光素酶报告实验证明FOXP1对衰老标志物CDKN1A有直接的转录调控作用(图6k&l),上调FOXP1可抑制细胞衰老(图6m-p)。
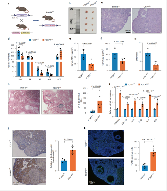
在此基础上,研究人员进一步构建了颗粒细胞条件性敲除FOXP1小鼠(图7a),发现FOXP1的条件性敲除导致雌鼠卵巢和卵泡发育异常(图7b-g),并且卵巢组织表现出更强的细胞衰老、DNA损伤和细胞凋亡表型。最后,研究人员试验了三种常见的抗衰老药物(非瑟酮,槲皮素和达沙替尼),发现槲皮素能够上调FOXP1表达并发挥卵巢抗衰老(图8),但是当小鼠年龄达到48周时,这种抗衰老作用已不明显,提示槲皮素可作为一种早期卵巢抗衰老策略。
图7:在GC中条件敲除FOXP1可加速小鼠卵巢衰老
图8:槲皮素治疗可保护中年小鼠的卵巢储备
拓展延伸
单细胞RNA测序(scRNA-seq)在其他科研领域的应用
● 癌症研究:scRNA-seq被广泛应用于癌症研究中,用于识别肿瘤微环境中的细胞异质性,发现新的癌细胞亚群,并探索免疫治疗的新靶点。
● 发育生物学:该技术在发育生物学领域也有广泛应用,帮助科学家们追踪细胞命运决定过程中的基因表达变化,揭示胚胎发育过程中细胞分化和组织形成的机制。
● 免疫学:scRNA-seq对于理解免疫系统中的细胞多样性至关重要,它可以揭示免疫细胞如何响应病原体感染,并指导疫苗的设计和免疫疗法的发展。
空间转录组学技术在其他科研领域的应用
● 神经系统研究:空间转录组学技术被用来研究大脑中的神经元分布和功能,揭示神经网络的形成和疾病状态下神经元活动的变化。
● 再生医学:在再生医学领域,该技术用于研究组织修复过程中的细胞空间排列和相互作用,为组织工程和再生医学提供基础数据。
● 肿瘤学:空间转录组学技术可以揭示肿瘤内部的细胞空间分布及其与周围微环境的关系,这对于理解肿瘤侵袭和转移机制非常重要。
临床应用与展望
本研究不仅加深了我们对于卵巢衰老生物学机制的理解,而且为临床医生和科研工作者提供了新的思路和工具来诊断和治疗卵巢相关疾病。未来,基于这些发现,可能会开发出新型药物或治疗方法,用于预防或治疗卵巢早衰、提高生育能力以及改善更年期症状。
随着单细胞测序技术的不断进步和广泛应用,我们可以期待更多关于人体器官衰老机制的深入研究,进而推动临床实践的发展。卵巢衰老的研究成果将有助于我们更好地理解这一复杂过程,并为提高女性健康水平开辟新的道路。
注:本文旨在介绍医学研究进展,不做治疗方案推荐。如有需要,请咨询专业临床医生。
参考文献
Wu M, Tang W, Chen Y, Xue L, Dai J, Li Y, Zhu X, Wu C, Xiong J, Zhang J, Wu T, Zhou S, Chen D, Sun C, Yu J, Li H, Guo Y, Huang Y, Zhu Q, Wei S, Zhou Z, Wu M, Li Y, Xiang T, Qiao H, Wang S. Spatiotemporal transcriptomic changes of human ovarian aging and the regulatory role of FOXP1. Nat Aging. 2024 Apr;4(4):527-545.
(转自:生物谷)