2024上半年,60个新药获批上市(附表格)
转自:新康界
药智数据显示,2024上半年CDE完成审评5316个品种,同比增长8.85%。共有60个新药品种获批上市,包括1类创新药30个(表2)、2类改良型新药30个(表3),批准率约为87%。
快速通道方面,上半年共有41个品种纳入优先审评,37个品种纳入突破性治疗。
申报
药智数据显示,2024上半年CDE共受理新的药品注册申请以品种(按药品+企业维度)统计共有5368个(受理号7515个),同比减少8.02%,化药3531个品种,中药1127个品种,生物制品706个品种。注册申请共包含新药、进口、补充申请、再注册等7个申请类型,其中申请类型为新药、进口、仿制的注册申请共计2639个品种(受理号3716个),同比增长5.69%。
图1 2024年1-6月注册申请受理品种情况
2024上半年CDE受理1类创新药636个品种(受理号1095个),同比减少8.49%。国产IND申请506个品种,NDA申请37个品种;进口IND申请90个品种,NDA申请4个品种。2类改良型新药201个品种(受理号348个),与去年同期基本持平。
创新药及改良型新药上市申请适应症包含抗肿瘤、呼吸系统、消化道及代谢领域等;申报地区集中于江苏、上海、北京三地;剂型以注射液为主,其次为片剂、胶囊。
表1 2024年1-6月创新药与改良型新药受理品种情况
图2 2024年1-6月创新药及改良型新药上市申请品种ATC分布情况
完成审批
2024上半年CDE已完成审批品种共计5316个(受理号4984个),同比增长8.85%,化药3522个品种,中药1106个品种,生物制品682个品种。申请类型为新药的注册申请已完成审批773个品种,进口品种237个,仿制1327个品种。
图3 2024年1-6月完成审批品种数量
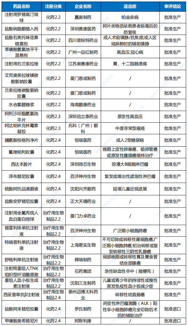
2024上半年CDE已完成审批的1类创新药品种665个(受理号1158个),IND 633个(受理号1104个),NDA 35个(受理号54个)。共有30个品种成功上市,国产品种24个,进口品种6个,批准率约85%。
获批上市的创新药依旧以抗肿瘤药物为主,其次是消化道及代谢、神经系统等;剂型主要为注射液、胶囊;平均新报审评时长约238天,多数品种均进行了发补,承办到获批平均时长约537天(以自然日统计)。
表2 2024年1-6月创新药上市申请完成审批品种名单
2024上半年CDE完成审批的2类改良型新药品种204个(受理号347个),IND 174个(受理号294个),NDA 34个(受理号53个)。同样也有30个品种上市,化药品种19个,生物制品品种6个,批准率约90%,中药品种暂无获批。获批上市的改良型新药以2.2、2.4类新生产工艺、新剂型、新适应症为主。
表3 2024年1-6月改良型新药上市申请完成审批品种名单
纳入优先审评与突破性治疗品种
2024上半年CDE将41个品种纳入优先审评,时隔三年,中药品种再进优先审评名单,分别是北京东方运嘉药业有限公司申报的小儿黄金止咳颗粒、国家中医教学名师吴承玉教授研究开发的龙七胶囊(江苏康源药业申报)。纳入理由以纳入突破性治疗药物程序、儿童用药、符合附条件批准为主。
根据CDE突破性治疗品种公示名单,共计37个品种纳入突破性治疗,适应症涉及非小细胞肺癌、乳腺癌、结直肠癌等。
表4 2024年1-6月纳入优先审评品种名单
注:纳入优先理由:(一)临床急需的短缺药品、防治重大传染病和罕见病等疾病的创新药和改良型新药;(二)儿童用药;(三)疾病预防、控制急需的疫苗和创新疫苗;(四)纳入突破性治疗药物程序;(五)符合附条件批准的药品)
表5 2024年1-6月纳入突破性治疗品种名单