科研进展 | 西湖实验室Kiryl Piatkevich团队基于StayGold联合开发高亮度耐光漂白的绿色荧光蛋白单体
转自:生物谷
荧光蛋白作为分子探针可以特异性地标记目标蛋白、细胞结构及细胞器等,在活细胞成像和超分辨率显微技术中发挥着至关重要的作用。其亮度和光稳定性是衡量荧光蛋白在荧光显微成像中应用价值的核心指标。自从1992年成功克隆出第一个绿色荧光蛋白(GFP)以来,科学家们就致力于提升荧光蛋白的这两个关键属性,以便拓展其在成像技术中的应用范围。最近,一种源自C. uchidae水母的绿色荧光蛋白被发现具有特别强的光稳定性,并且远超已知的任何荧光蛋白,经过工程改造后,其亮度不亚于mNeonGreen,因而被命名为StayGold2。然而,StayGold本身是二聚体,限制了其作为荧光标记工具的应用范围。
2024年2月26日,西湖实验室Kiryl Piatkevich课题组联合莫斯科国立大学Fedor Subach课题组在Nature Methods杂志发表了题为《Bright and stable monomeric fluorescent protein derived from StayGold》的研究论文。他们采用定向进化的策略,成功开发出了StayGold的单体版本,命名为mBaoJin。该荧光单体不仅继承了原蛋白的优异特性,还具备了更广泛的应用潜力。通过对mBaoJin在不同pH条件下的晶体结构进行分析,并将其与StayGold及其他主流荧光蛋白进行比较,他们还揭示了单体化所必须的关键氨基酸突变,并进一步阐明了其优异光稳定性的分子机制。mBaoJin的亮度高和光稳定性强,加之其出色的化学稳定性,使其成为研究细胞及亚细胞结构形态和动态变化过程中,特别是超分辨显微成像技术和膨胀显微技术的理想荧光蛋白工具。
文章链接:https://www.nature.com/articles/s41592-024-02203-y
论文截图
图1. 单体化表达载体的示意图
01
单体化 StayGold
为了单体化二聚体绿色荧光蛋白StayGold,作者构建图1a的蛋白表达载体,将SatyGold的突变文库与AraC蛋白的DNA结合域(AraCDNA)进行融合。当突变体是单体时,与AraCDNA融合的突变体蛋白驱动报告基因mTagBFP的表达水平比较低;当突变体是二聚体时,与AraCDNA融合的突变体蛋白驱动报告基因mTagBFP的表达水平比较高。
在每轮随机突变过程中,作者挑选蓝色荧光比较暗而绿色荧光最亮的菌落,并用液相色谱确认它们的寡聚态。经过八轮定向进化后,最终确定一个亮度最高的绿色荧光蛋白单体,同时使用mNeonGreen蛋白的N端和C端作为连接肽段,以确保其在哺乳动物细胞中稳定表达,并将其名为mBaoJin。与StayGold的氨基酸序列比对,mBaoJin具有以下突变:S55T、H77R、E80G、Q140P、H141Q、C165Y、N171Y和T201A。
图2. 利用液相色谱和HeLa细胞验证mBaoJin蛋白的单体状态
02
验证mBaoJin的单体状态
为了检测mBaoJin在哺乳动物细胞中的是否为单体状态,作者在HeLa细胞中表达了与内质网锚定结构域(CytERM)融合的mBaoJin,统计没有出现涡旋结构的健康细胞的比例。同时使用了StayGold的串联和单体化版本(td8oxStayGold、StayGold-E138D和mStayGold,也称为QC2-6 FIQ)以及经过验证的单体(mEGFP、mClover3、mGreenLantern)和弱二聚体(EGFP、Venus)作为比较。mBaoJin的得分为93.7%,在细胞中达到了单体性的阈值。这些结果确定了mBaoJin是一种单体蛋白。
03
mBaoJin的晶体结构
在文中,作者解析了mBaoJin在pH为 6.5、4.6和8.5时的X射线晶体结构,并与StayGold二聚体结构进行比对,发现mBaoJin在不同pH值下的结构差异不大,mBaoJin二聚界面之间的氨基酸相互作用比较少,mBaoJin的所有结构中荧光团附近的氯离子口袋相似且与StayGold相似。为了进一步理解mBaoJin增强光稳定性的分子基础,作者对与荧光基团相互作用的位点134、137、152(按PDB中的编号)的氨基酸进行了点突变。结果发现,mBaoJin/N137K、mBaoJin/S134P和mBaoJin/V152E突变体的光漂白速度比mBaoJin快1.5-6.5和4.5倍。比较耐光漂白的mBaoJin蛋白和较不耐光漂白的mNeonGreen及EGFP蛋白的荧光团环境,发现耐光漂白的mBaoJin蛋白在荧光基团周围形成更多的氢键和疏水键。
04
在细胞和纯化的蛋白中
对mBaoJin的理化性质进行表征
在验证mBaoJin为单体蛋白后,作者进一步对纯化的mBaoJin蛋白的光谱和生化属性进行了表征。实验发现,mBaoJin的吸收和发射光谱与StayGold相似。
然而,mBaoJin的分子亮度比StayGold低1.09倍,但比mNeonGreen亮1.24倍。在低激发强度(约13 mW/mm^2,活细胞成像条件)下,mBaoJin的光稳定性比EGFP、mNeonGreen和mGreenLantern分别高15倍、9倍和130倍,尽管在高功率(约120 mW/mm^2)下这种差异不那么显著。mBaoJin在37℃下快速成熟,成熟时间半值为7.5分钟,比StayGold、mNeonGreen和EGFP分别快1.8倍、2.2倍和1.8倍,是最快成熟的荧光蛋白之一。
此外,mBaoJin的荧光表现出极高的化学稳定性,与其他单体GFPs相比,mBaoJin具有较高的pH稳定性,pKa值为4.37。mBaoJin在6M GdnHCl中孵育24小时后,其荧光增加了18%,而化学稳定性最强的荧光蛋白之一hfYFP的荧光仅增加了1%,StayGold的荧光减少了2%,mNeonGreen的荧光则完全猝灭。
图3. mBaoJin晶体结构、成熟时间、pKa值、细胞内亮度、膨胀显微前处理耐受性和光稳定性的表征
在HEK和HeLa细胞中,通过P2A使 mBaoJin与红色荧光蛋白(FusionRed或mCherry)共表达,红色荧光则对蛋白的表达水平进行归一化。与EGFP相比,mBaoJin在HEK和HeLa细胞中的亮度一致地高出约70-140%,同时与(n1)StayGold(c4)和mStayGold相当。此外,mBaoJin在经过膨胀显微前处理的HEK细胞中,其亮度分别比mNeonGreen、hfYFP和mStayGold高出17倍、1.4倍、3.8倍。
在HEK细胞进行的光漂白实验中,作者使用了比平时活细胞成像高3.5倍的照明功率(即50.5 mW/mm^2),以便在较短时间内观察到光漂白率的差异。除了StayGold及其衍生荧光蛋白比mBaoJin高1.9至2.3倍的光稳定性,mBaoJin的光漂白速度比其他现有的GFPs慢了4.6至85倍。StayGold的串联二聚体td8ox2StayGold,在亮度和光稳定性方面超过了所有测试的GFPs,在HEK细胞中表现最出色。
05
mBaoJin的活细胞成像和超分辨率显微成像
为了验证mBaoJin能否作为荧光标签,标记目标蛋白在细胞中的分布,将其与结构蛋白融合后成像,包括vimentin,mitochondrial presequence of human cytochrome c oxidase subunit VIII,H2B,keratin,α-tubulin,β-actin等,实验结果如图4所示,mBaoJin可以很好标记结构蛋白在细胞中的位置和形状。作者使用超分辨率共聚焦显微镜对mBaoJin和mNeoGreen与α-tubulin的融合蛋白进行长达60分钟的成像,mBaoJin没有发生光漂白,而在相同条件下,mNeonGreen比初始荧光值降低了25%。接着使用稀疏去卷积结构照明显微镜对活细胞中的肌动蛋白纤维进行成像,在更高的照明功率(150-200 mW/mm2)下,mBaoJin的光稳定性比mNeonGreen高出2.5-4倍。
图4. mBaoJin融合蛋白的成像和膨胀显微成像代表图
06
在线虫活体神经元中对表达的
mNeonGreen和mBaoJin进行表征
在线虫神经元中,mBaoJin的亮度比mNeonGreen高出约2倍,在连续的宽场照明下,mBaoJin展现了比mNeonGreen慢4倍的光漂白速率,在15分钟的光漂白后保留了超过50%的初始荧光。
图5. mBaoJin在线虫神经元内表达的代表图及对其亮度和光稳定性的检测
07
在小鼠皮层神经元中
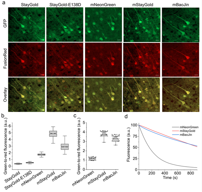
对表达的绿色荧光蛋白进行表征
在活的小鼠脑组织中,mBaoJin比mNeonGreen亮1.7倍,但比mStayGold暗1.7倍。然而,在PFA固定的脑组织中,mStayGold和mBaoJin表现出相当的亮度和光稳定性,显著优于mNeonGreen。由于mBaoJin的高化学稳定性,将其应用在HeLa细胞的线粒体、微丝微管以及小鼠脑组织的膨胀显微成像中。重要的是,mBaoJin在膨胀的脑组织中也保持了其高光稳定性,使得能够进行大体积的超分辨率成像,同时减少光漂白。
图6. mBaoJin在小鼠大脑皮层神经元中表达的代表图及对其亮度和光稳定性的检测
值得一提的是,先后有三个课题组尝试将StayGold改造成绿色荧光蛋白单体形式。Miyawaki课题组通过分子工程手段,成功开发了两个StayGold单体,mStayGold和mStayGold2(StayGold前面的m是monomeric的缩写),这两种单体在保持耐光漂白性的基础上,实现了亮度的进一步提升1。此外,Mohan K. Balasubramanian课题组联合其他两个课题组发现StayGold的一个点突变StayGold(E138D)在液相色谱实验中呈现单体状态,并且其亮度和光稳定性与StayGold相当3。Kiryl D. Piatkevich课题组联合莫斯科国立大学Fedor Subach课题组基于StayGold开发了绿色荧光蛋白单体mBaoJin,在细胞中其亮度和耐光漂白性均显著优于mNeonGreen,尽管其耐光漂白性能与mStayGold相比稍逊,但在膨胀显微成像中,其保留的荧光优于mNeonGreen和mStayGold。
西湖实验室Kiryl D. Piatkevich研究员和莫斯科国立大学Fedor V. Subach教授为论文的共同通讯作者,西湖大学博士研究生张汉斌和莫斯科国立大学Gleb D. Lesnov博士研究生为本文的共同第一作者,西湖大学博士研究生张文皓和科研助理Stavrini Papadaki参与了部分研究工作。本项目获得了国家自然基金委、西湖实验室以及西湖教育基金会的资助;项目实施过程中得到了西湖大学实验动物中心和成像平台的大力支持。论文中用到的质粒可通过西湖实验室的质粒平台免费获取:https://wekwikgene.wllsb.edu.cn/ 。另外,Kiryl D. Piatkevich在2023年发表了一篇对近红外荧光蛋白进行系统性表征的论文4,相关的质粒也可在西湖实验室的质粒平台获取。
WeKwikGene是中国第一个质粒库,由Piatkevich教授发起,由西湖生命科学和生物医学实验室资助。所有质粒都经过严格的质量控制和测试。在网站上,您可以找到每个质粒的完整序列,同时它提供了用户友好的体验,支持用户帐户和实验室页面的创建,并提供了增加科学工作可见性的机会。WeKwikGene保证高质量质粒的快速和免费传递,以支持和促进开放科学。
实验室招聘:
Kiryl D. Piatkevich博士的研究方向是研发和设计尖端分子和成像技术,用于分析、控制和修复复杂生物系统,如大脑。设计和开发用于光学记录和操控神经元活动的遗传编码分子工具,以及用于神经元解剖学追踪的荧光探针。Piatkevich实验室将系统地应用其研发的技术来揭示脑紊乱的分子机制并揭示神经编码的基本原理。这是一个跨学科研究计划,涵盖合成和化学生物学、生物工程、生物化学、生物技术、分子体内成像、神经科学、机器人和细胞生物学等领域,期待有兴趣的优秀博后加入,共同探索大脑未解之谜!
招聘链接:https://www.westlake.edu.cn/Careers/OpenPositions/PostDoctoral/202112/t20211216_17044.shtml
实验室网站:https://www.piatkevich-lab.com/
参考文献:
Ando R, Shimozono S, Ago H, Takagi M, Sugiyama M, Kurokawa H, et al. StayGold variants for molecular fusion and membrane-targeting applications. Nat Methods 2023.
Hirano M, Ando R, Shimozono S, Sugiyama M, Takeda N, Kurokawa H, et al. A highly photostable and bright green fluorescent protein. Nat Biotechnol 2022, 40(7): 1132-1142.
Ivorra-Molla E, Akhuli D, Mcandrew MBL, Scott W, Kumar L, Palani S, et al. A monomeric StayGold fluorescent protein. Nat Biotechnol 2023.
Zhang H, Papadaki S, Sun X, Wang X, Drobizhev M, Yao L, et al. Quantitative assessment of near-infrared fluorescent proteins. Nat Methods 2023, 20(10): 1605-1616.
文章来源 / Kiryl D. Piatkevich团队
编辑 / 张玉璇
校对 / 朱逸青
审核 / 李凯娜