新浪财经 股票

潜在避免阿尔茨海默病发病?这项CRISPR疗法登上《自然》子刊

市场资讯 2023.12.13 07:49

转自:药明康德

上个月,CRISPR基因编辑技术迎来重要里程碑,全球首款CRISPR基因编辑疗法Casgevy(exa-cel)获得英国药品和健康产品管理局(MHRA)批准,用于治疗镰刀型细胞贫血病(SCD)与输血依赖性β地中海贫血(TDT)患者,而美国FDA也在这个月初接着批准Casgevy用于治疗SCD。随着全球监管单位对CRISPR疗法的肯定,许多研究人员也对将CRISPR应用于不同疾病领域跃跃欲试,而其中之一便是阿尔茨海默病(AD)——这项目前尚无治愈性疗法问世的神经退行性疾病。

应用CRISPR治疗阿尔茨海默病的潜在机会

根据世界卫生组织(WHO)数据,全球有超过5500万的痴呆(dementia)患者,而AD则是最常见的痴呆形式,占了约60-70%的病例。几十年来,淀粉样蛋白解说是解释AD发病机制的重要假说。即大脑中β淀粉样蛋白(Aβ)的积累,最终形成称为斑块的团块是导致这种疾病的主要原因。淀粉样斑块触发大脑中的tau蛋白聚集在一起并在神经元内部扩散。通常当患者进入这一阶段,就会开始出现记忆丧失等症状。目前获FDA完全批准的AD疗法lecanemab以及有望在本月获批的donanemab皆是基于此理论基础开发,这些疗法在临床试验中证实能够有效减缓早期AD患者的认知功能下降。

研究发现,有一部分AD患者的发病与其所带特定基因的变异相关,而这也是应用CRISPR治疗AD的潜在机会。载脂蛋白E(APOE)是与迟发性AD相关的一个基因,它编码大脑中的一种脂质转运蛋白,可能影响神经元对tau蛋白的摄取。分析发现,携带APOE4等位基因的人罹患AD的风险最高,而携带APOE3APOE2变异的个体则分别处于中度和低度风险。带有一份APOE4变异拷贝会使个体罹患AD的风险增加3倍,若带有两份APOE4变异拷贝则将罹病风险增加至12倍。另一项与AD发病相关的是编码早老素1蛋白的基因PSEN1遗传性早发AD与PSEN1特定变异相关,携带该基因变异的个体大多在年仅40岁左右就出现认知问题。

开发阿尔茨海默病的CRISPR疗法

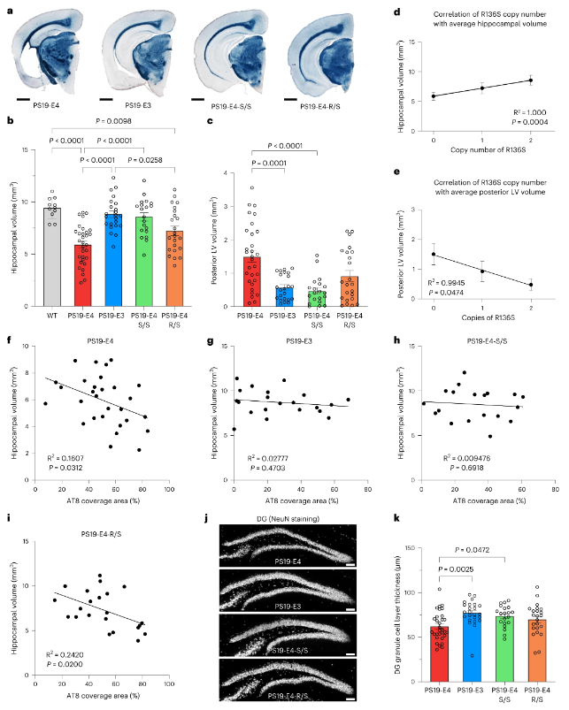
2019年,研究人员在携带PSEN1特定突变的哥伦比亚家族中发现一位携带罕见突变的女士,她直到70多岁才出现轻微认知障碍,其AD发病时间被推后了差不多30年!研究显示,她两个APOE3基因的拷贝都带有一种被称为基督城突变(Christchurchmutation,R136S)的罕见序列,带有此突变的APOE3可能抑制患者大脑tau蛋白形成与神经细胞死亡,进而延缓其认知障碍的发生。这项发现使得科学家思考,是否能够借由引进基督城突变来避免那些携带AD相关基因变异个体AD的发病。

加州大学旧金山分校(UCSF)YadongHuang教授团队便进行了相关研究。通过CRISPR–Cas9基因编辑技术,研究人员将基督城突变植入携带人类APOE4变异的小鼠体内,然后对小鼠进行杂交配对,以产生带有一个或两个基督城突变拷贝的后代。研究发现,单一拷贝的基督城变异能够避免小鼠产生由APOE4驱动的神经炎症与退化现象,而双拷贝基督城变异则可进一步保护小鼠发生tau蛋白病变,这些小鼠没有出现AD发病的任何迹象。这项实验结果在上个月发布于《自然》子刊Nature Neuroscience当中。

“我们的研究表明,通过模仿基督城突变的有益作用,可以对APOE4相关的阿尔茨海默病进行潜在的治疗干预。”Huang教授说道。

▲基督城突变可改善tau蛋白病小鼠中APOE4驱动的神经退行性变(图片来源:参考资料[3])

来自加拿大多伦多大学(University of Toronto)的MartinIngelsson教授团队也正尝试开发CRISPR疗法治疗AD。该团队去年在Molecular Therapy Nucleic Acids期刊所发布的研究证明,可通过CRISPR系统破坏人类细胞中的PSEN1基因变异,进而减少其所编译的有毒蛋白PS1含量以及避免Aβ累积。该团队目前正在尝试利用先导编辑器(prime editor)来开发更为精确的AD基因编辑疗法。此外,亦有其他研究团队尝试利用CRISPR系统靶向淀粉样蛋白前体基因(APP),这些研究也在AD治疗中展现初步积极结果。

开发阿尔茨海默病CRISPR疗法的挑战

虽然初步实验结果结果显示CRISPR具有预防特定AD发病的潜力,然而距离此类疗法进入临床仍有许多挑战需要克服。根据《自然》文章,直至目前为止,仍未有治疗脑部疾病的CRISPR疗法进入临床试验当中,因此相关技术以及脑部递送的有效性仍有待概念性验证。此外,正如 FDA 在批准 Casgevy 之前所举行的咨询委员会会议上特别强调的,CRISPR 编辑技术可能产生的脱靶效应,将会是这类疗法成功开发的一个关键因素。尤其当基因编辑疗法被应用于健康个体AD发病的预防,疗法的安全性与风险获益比可能会受到更加严格的标准来审视。而目前开发与生产CRISPR疗法的高昂成本也需通过产业界在技术与策略上不断创新来降低,才能使得所开发的疗法被普遍应用于AD患者。

任重道远,道阻且长,虽然开发CRISPR疗法以预防AD发病并非一件容易的事,但诚如加州大学圣地亚哥分校(UCSD)神经科学家SubhojitRoy博士所期盼的:“我希望在将来的某一天,我能看到一位神经科医生在治疗AD患者时能开立出一次性的CRISPR注射处方…”通过学术与产业界的通力合作,这并非一项遥不可及的梦想,让我们翘首以盼。

加载中...