肿瘤免疫治疗:pMHC限制性抗体(TCRm)的获得策略
转自:药时空
类似于T细胞受体(TCR)的方式识别MHC呈递肿瘤抗原的单克隆抗体(mAbs),在肿瘤免疫治疗方面具有巨大的潜力。然而,由于抗体没有进化出αβ-TCRs结构上细微差别的p-MHC限制,分离TCRm抗体是费力的。这里提出了一种策略,通过重新设计预选的抗体,以与传统的αβ-TCRs结构相似的方式与p-MHC结合,快速分离高度多肽特异和MHC限制性的抗体。创建了以TCRm抗体CDR环的肽相互作用残基为重点的结构文库,并快速生成针对小鼠和人类肿瘤抗原的MHC限制性抗体,当形成IgG、双特异性T细胞结合蛋白(BiTE)和CAR-T时,这些抗体可以特异性地杀伤靶细胞。对选定的pMHC限制性抗体的晶体分析显示了高度的多肽特异性识别,验证了工程策略。这种方法可以在几周内产生肿瘤抗原特异性抗体,有可能实现快速临床转化。
单抗(mAbs)是一种有效的治疗药物,因为它具有高亲和力和靶标特异性,并且具有类药物的特性。针对MHC蛋白提呈的多肽肿瘤抗原的单抗,称为TCR-Mimic(TCRm)抗体,是一种新兴的免疫治疗手段,能够识别肿瘤细胞表面低水平表达的多种肿瘤抗原。这种TCRm单抗可以以多种形式用来实现不同的靶向杀伤,包括用于ADC和/或ADCC(抗体依赖性细胞毒性)的IgG、BiTEs和CAR-T的背景下。然而,抗体和αβ-TCR在识别其靶标的方式上进化了根本的结构差异,这限制了当前的TCRm技术(图1a,b)。抗体利用CDR3的多样性和体细胞超突变,通过所有6个CDR环实现对蛋白质靶标表面的高亲和力。相比之下,由于pMHC表面的复合性质,αβ-TCR使用一种更细微的、MHC受限的识别方案(图1a)。TCR主要使用胚系来源的CDR1和CDR2以极低的亲和力与MHC螺旋结合,而CDR3环的聚焦遗传多样性在很大程度上与MHC沟中结合的多肽抗原的‘up-facing’氨基酸残基结合。MHC螺旋识别和多肽专一性之间的这种微妙的能量平衡使TCR能够在称为扫描的过程中精细地区分不同的自体和异源多肽。抗体结合位点没有进化为pMHC表面的抗原特异性识别。分离与pMHC表面高亲和力和完全多肽选择性结合的MHC限制性抗体是一项困难的技术挑战,既耗时又得率低。
●图1 基于结构的p-MHC限制性抗体的分离策略。
目前可用于分离TCRm抗体的技术不能解释抗体和TCR介导的抗原识别之间的结构能量差异(图1a,b)。TCRm抗体一般通过常规方法分离,如小鼠杂交瘤和噬菌体展示文库技术。在每种情况下,都必须对每个pMHC靶标进行从头筛选。由于Abs与pMHC上的任何表位结合,与TCR不同,Abs不会自然偏向于与复合肽和MHC表面结合,这只占可结合的总pMHC表面的一小部分,因此命中率很低。然而,这些方法已经成功地鉴定了多肽特异性的TCRm抗体。然而,脱靶MHC反应的前景仍然取决于TCRm对接模式是否偏离平衡并且显示MHC螺旋接触的优势(图1b)。TCRm抗体的这种pMHC结合模式可以与MHC螺旋具有相当大的结合能(图1b),从而使它们易于与健康组织上的自身pMHC发生不必要的反应。
分离TCRm抗体的另一种方法是专注于已知的以“常规的”TCR-like方式与pMHC结合的抗体(图1b)。在这里,标准将是结合到pMHC类似于已知的典型的对角线‘足迹’中看到的大多数α-β TCR与MHC的复合体。这种足迹的特点在于,来自Vα和Vβ的种系编码的TCR CDR1和CDR2通常与MHC螺旋接触,以建立MHC特异性,而CDR3环询问MHC沟的中心是否有结合肽,尽管这有很大的差异。这一总体结构框架为TCRm抗体提供了一种理想的识别模式,但在实践中,通过前面提到的从头筛选方法很难识别它们。例如,即使已经被建立为肽特异性的TCRm抗体也可以表现出替代的、不希望看到的结合模式,主要是与MHC螺旋接触,显示出非TCR-like足迹(图1b)。然而,存在以与TCRs几乎相同的结合模式与pMHC结合的TCRm抗体的结构例子,这可以被TCRm重新利用。
这里提出了一种快速、集中分离MHC限制性TCRm抗体的策略,方法是使用现有的与pMHC以TCR-like结合的TCRm抗体作为起始工程模板,然后,通过将文库专门集中在与肽接触的TCRm抗体CDR残基上,同时保留MHC接触,可以选择基本上受MHC限制的TCRm抗体文库(图1c)。然后,这些文库可以在几周内针对同一MHC等位基因呈递的不同肽进行快速重新选择(图1d)。这里介绍了这些文库的开发,针对一系列小鼠和人类肿瘤抗原的pMHC特异性的重新设计,以及这些TCRm抗体随后通过ADCC以TCRm-BiTE和CAR-T形式杀死肿瘤细胞的能力。最后,给出了一种重新设计的人TCRm抗体的结构验证,由于这种选择策略,它表现出了对MHC选择性的增强。通过从偏向MHC的模板开始,这项技术足够快速,能够对个体患者的新抗原进行实时临床应用。
1
小鼠TCRm scFv文库的设计与构建
研究TCRm抗体与小鼠p-MHC分子的现有晶体结构,并鉴定了一种TCRm抗体25-D1.16(PDB:3CVH),它以TCR-like的对接模式与OVA/H2-Kb结合,从而显示出理想的识别性能(图2a)。该抗体与传统的TCR/pMHC对接足迹显示非常一致,其中CDR3主要(但不完全)集中在多肽上,而CDR1和2则集中在MHC螺旋上。选择25-D1.16作为scFv酵母展示文库的起始模板。在文库创建之前,在酵母表面展示了25-D1.16 scFv,以验证与OVA/H2-Kb tetramer的结合(图2b)。25-D1.16 scFv显示酵母可被呈现OVA(SIINFEKL)肽的H2-Kb tetramer特异性染色,表明scFv已正确折叠,是构建文库的良好起点。
在文库设计中,只随机化了25-D1.16 Ab CDR环上与OVA肽接触的氨基酸位置,而不修改与MHC接触的残基(图2a)。这里是逻辑是,如果随后选择该文库针对除OVA以外的H2-Kb提呈肽,并且抗体的MHC结合残基完整,则该文库将被赋予一定程度的H2-Kb偏向。目标是允许对接转移以适应新的多肽相互作用,但仍然受到MHC的限制。通过对25-D1.16-OVA/H2-Kb结构的分析,在H2-Kb呈递的 OVA多肽的4Å(Å是晶体学、原子物理、超显微结构等常用的长度单位,1Å=10^-10m,nm的1/10)内鉴定了9个抗体残基(图2a)。然后,通过在这9个残基中引入简并的三聚体密码子突变,建立了一个多样性约为5×10^8的文库。
●图2 Trp2特异性TCRm抗体文库的设计与筛选。
2
小鼠TCRm抗体的筛选及结合特性研究
作为一个新的靶点,选择了一个表征良好的小鼠肿瘤抗原Trp2 (SVYDFFVWL) (180-188),它是由H2-Kb呈递的小鼠B16黑色素瘤表达的。对偏向TCRm scFv文库进行了酵母展示选择,以Trp2/H2-Kb tetramer染色。经过四轮Trp2/H2-Kb选择和一轮OVA/H2-Kb负选择后,scFv文库对Trp2/H2-Kb特异地富集,但对OVA/H2-Kb没有(图2c)。第四轮scFv文库筛选进一步用Trp/H2-Kb tetramer进行FACS分选,以富集高亲和力结合蛋白。选择了4个识别Trp2/H2-Kb的唯一克隆进行进一步分析(图S1a和表S1)。由于克隆 13对Trp2/H2-Kb复合体表现出最高的亲和力,因此选择它进行进一步分析(图S2 a,b)。对Trp2多肽进行了丙氨酸扫描,结果显示TCRm Ab对中心位置的P5和P6残基具有高度特异性,证实了文库设计保留了亲本TCRm Ab的多肽位置选择性(图2d)。克隆 13,当被变为scFv(图S1b)和IgG(图S1c)重组蛋白时,能够以肽剂量依赖的方式与Trp2肽脉冲的H2-Kb+EL4细胞特异性结合,检测到最少的本底结合(图2 e,f和图S1 d,e)。
●图S1 Trp2特异性克隆的结合特性及纯化。
●图S2 Trp2特异性克隆的SPR亲和力。
表S1 TCRm克隆的序列信息
3
Trp2/H2-Kb TCRm抗体的功能鉴定
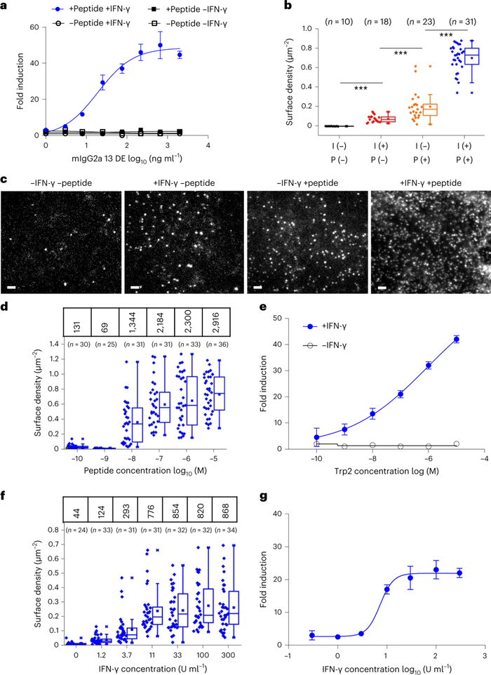
目前还没有关于小鼠肿瘤抗原的TCRm的报道,这提供了探索治疗方式的机会,并将克隆13 TCRm抗体作为成像工具尝试量化该肿瘤抗原在B16F10细胞上的表达水平。鉴于需要仔细定量,使用B16F10靶细胞和表达活化T细胞核因子(NFAT)报告基因的mFcγRIV的小鼠效应细胞来替代ADCC,以最大限度地减少原代细胞ADCC检测的变异性。为了最大限度地提高TCRm抗体的ADCC报告基因活性,生成具有工程化Fc的小鼠IgG2a变体:野生型mIgG2a、带有L234A/L235A/P329G(LALAPG)突变的mIgG2a、以及带有S239D/I332E(DE)突变的mIgG2a,都已知能增强ADCC。虽然所有的IgG都显示出同等的结合活性,但只有DE变体对IFN-γ处理的Trp2多肽脉冲的B16F10细胞显示出ADCC报告活性,并且ADCC报告活性与mIgG2a(DE)浓度密切相关,半数最大有效浓度约为15ng/ml(图3a)。
●图3 提呈抗原的数量与ADCC报告基因活性之间的相关性。
在没有IFN-γ和多肽脉冲的情况下,B16F10上缺乏强大的ADCC报告活性,这突显了像许多肿瘤抗原一样,内源性表达的Trp2的低表达水平。针对Trp2/H2-Kb的高亲和力TCRm的获得能够使用全内反射荧光(TIRF)显微镜来检测B16F10细胞表面Trp2抗原的表达水平。试图在单分子水平上量化最佳ADCC所需的Trp2/H2-Kb细胞表面表达水平。为此,设计了一种带有ALFA标签的mIgG2a13 (mIgG2a13-ALFA),使其能够用抗ALFA标记的NBs原位标记细胞表面(图3b),它与ALFA与皮摩尔亲和力结合。根据IFN-γ和/或Trp2肽的处理,观察到单个mIgG2a13-ALFA与细胞表面Trp2/H2-Kb结合,它们随机扩散到质膜中(图3 b,c)。经IFN-γ和Trp2多肽处理后,mIgG2a13-ALFA的细胞表面密度由未处理细胞的<0.05μm-2增加到约0.8 μm-2。用相同浓度的Trp2多肽进行了剂量反应实验,以滴定每个B16F10细胞表达的Trp2/H2-Kb分子的数量和可测量的ADCC报告活性。观察到,在加入Trp2后,B16F10细胞上Trp2密度随剂量的增加而增加,这与ADCC报告基因的剂量反应密切相关。估计在+peptide/+IFN-γ条件下,ADCC所需的每个细胞最小Trp2分子数量约为1000-2000 Trp2(图3 d,e)。在没有添加多肽或IFN-γ的B16F10细胞上,估计每个细胞表达<100 Trp2/H2-Kb分子,但IFN-γ剂量滴定使这一数字增加到约800-1000,导致适度的ADCC报告基因激活(图3 f,g)。
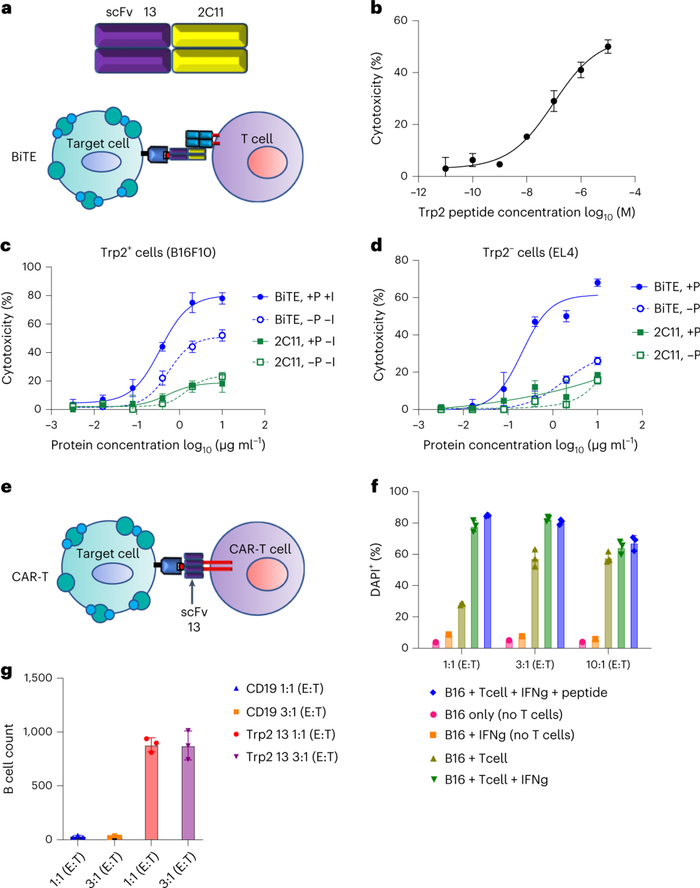
鉴于TCRm在诱导针对低表达肿瘤抗原的有效ADCC方面的局限性,试图探索Trp2特异性TCRm抗体的其他形式,这些模式可能更有效地限制抗原剂量。因此,生成了一个TCRm双特异性T 细胞结合器(TCRm-BiTE),包括Trp2/H2-Kb TCRm scFv克隆13和2C11 anti-CD3e scFv,以将T 细胞招募到肿瘤细胞(图4a)。首先证明了TCRm-BiTE可以剂量依赖的方式杀死不表达Trp2的Trp2多肽脉冲的EL4细胞,验证了TCRm-BiTE的活性(图4b)。然后,遵循在ADCC和成像试验中建立的实验条件,在存在和/或不存在Trp2多肽和IFN-γ的情况下检测B16F10的杀伤作用。TCRm-BiTE在没有脉冲肽或IFN-γ预处理的情况下,即使在内源性条件下也表现出对B16F10细胞的强烈细胞毒活性(图4c)。还仔细评估了单独的anti-CD3e 2C11 scFv和BiTE非特异性作用,发现2C11 scFv单独对B16F10以及多肽脉冲的EL4和MC38细胞株有微弱的杀伤作用(图4 c,d),表明2C11可以引起某种程度的非特异性杀伤活性,与BiTE的TCRm scFv部分无关。总之,证明了TCRm-BiTE能够通过对Trp2等极低密度抗原的特异性识别而触发B16F10肿瘤细胞的细胞溶解。
●图4 BiTE和CAR-T形式的Trp2 TCRm scFv。
还探索TCRm抗体在以CAR-T形式呈现时的实用性。用scFv克隆13替换anti-CD19 CAR-T构建体中的scFv(图4e),将其克隆到GFP+ CAR盒中,并进行了体外肿瘤杀伤实验。用scFv13 CAR转导的小鼠T 细胞与B16F10细胞以效靶比1:1、3:1和10:1孵育,DAPI染色检测B16F10细胞死亡情况(图4f)。对B16F10细胞的杀伤从E:T=1:1开始,在没有IFN-γ处理的情况下在10:1达到最大值,这表明scFv13 CAR即使在天然低抗原密度(每个细胞<100 分子)的情况下也能对B16F10细胞产生反应。用IFN-γ预处理B16F10细胞可进一步增强对B16F10细胞的杀伤作用。进一步证明CAR-T介导的杀伤是Trp2特异性的,因为scFv13 CAR绕过了H2-Kb+,但不能绕过Trp2-小鼠B 细胞(图4g)。总而言之,TCRm与多种免疫治疗形式兼容。
4
HLA-A*02:01的人TCRm scFv文库的生成
应用类似的策略来生成基于结构的人pMHC特异性TCRm scFv文库。重点研究了HLA-A*02:01,因为它是一种常见的等位基因,并且存在几种已发表的TCRm抗原结合片段与p-HLA-A*02:01复合体结合的结构。选择了3M4E5 TCRm 抗体(NY-ESO1/HLA-A*02:01(PDB:3GJF))作为模板,因为它在pMHC表面上有明显的TCR-like的规范对接位置(图5a)。检查结构后,在NY-ESO1多肽侧链的4Å内的CDR环上选择了7个残基,而忽略与MHC接触的残基(图5a)。通过使用三聚体密码子混合将随机突变引入这些位置,创建了一个多样性约为2×10^8的人TCRm scFv文库。在制作文库之前,在酵母表面展示了3M4E5 scFv,以验证与NY-ESO1/ HLA-A*02:01 tetramer的结合(图5b)。
●图5 重新设计HLA-A*02:01 TCRm scFv文库的特异性。
通过酵母表面展示技术对4种已建立的人类肿瘤抗原进行了筛选:NY-ESO1/HLA-A*02:01、MART1(A2L)/HLA-A*02:01、gp100(A9V)/HLA-A*02:01和KRAS/HLA-A*02:01 (图5 c-f)。用相同的抗体支架重新选择了NY-ESO1,但使用新文库分离NY-ESO1的新变体,而其他三个多肽代表新的HLA-A*02:01限制性特异性。经过四轮选择后,观察到针对每个靶标pMHC的结合剂的特异性富集。酵母展示的针对每个抗原的scFv克隆与用于选择的所有pMHC的pMHC tetramer染色以评估正交性。新的TCRm克隆(表S1)与其靶标的pMHC显示出高度特异的反应性,但与非靶标的pMHC的交叉反应可忽略不计,这表明反应性取决于多肽而不是HLA-A*02:01(图5 c-f右)。纯化的重组scFv的结合亲和力显示出从个位数到两位数的KD (图S5 a-d和表S2)。
●图S5 人TCRm scFv的SPR分析。
表S2 TCRm对同源多肽/HLA-A*02:01的SPR亲和力
为了测试hTCRm抗体的生物学活性,选择了MART1(A2L)/HLA-A*02:01,MA2的结合。重组MA2 IgG1与MART1肽脉冲的A375人黑色素瘤细胞系结合,并与单链MART1(A2L)/HLA-A2 pMHC结合,在293 细胞上显示可忽略的背景。获得了MA2 hIgG1的Fc DLE突变体(S293D/A330L/I332E)以增强ADCC的活性。MA2 Fc DLE突变体通过ADCC对MART1多肽脉冲的A375黑色素瘤细胞的ADCC活性杀死肿瘤细胞,但保留非靶标多肽脉冲的A375细胞(图5g),强调了MA2肽的选择性。最后,作为MA2交叉反应的严格测试,在建立的HLA-A*02:01酵母pMHC文库上筛选了MA2 Fab。发现,来自后几轮选择的富集肽预测MART1是来自人类蛋白质组的top排名较前的匹配(图5h)。虽然这并不一定表明MA2在体内不会有一些意想不到的脱靶反应,但这是一项非常严格的测试,表明MA2对MART1具有相当的特异性。
5
MA2-MART1-HLA-A*02:01三元复合物的结构基础
为了观察MA2 TCRm抗体如何识别MART1(26-35)-HLA-A*02:01,对该复合体进行了X射线结晶学分析。MA2在昆虫细胞中以Fab形式重组表达,MART1(A2L)/HLA-A*02:01在大肠杆菌中产生的包涵体中复性。在2.3-Å分辨率下测定了复杂的晶体结构,表明MA2与MART1/HLA-A*02:01结合,TCR-like对接角度与其模板3M4E5相似 (图6a),但顺时针旋转约9°,以适应与NY-ESO1与MART1的新肽接触(图6 b,c)。与具有NY-ESO1的3M4E5复合物相比,这种旋转调整伴随着MHC接触的净损失,但肽接触的增加。
●图6 MA2对MART1/HLA-A*02:01复合体特异性的结构基础。
和3M4E5与NY-ESO1/HLA-A*02:01的接触相比,仔细检查MA2与MART1(A2L)/HLA-A*02:01接触,发现与MHC接触相比,MA2 复合物中肽的显著富集(图6 d,e)。MA2与7个HLA-A*02:01氨基酸结合,其中R65、K146和H151占MA2/HLA-A*02:01相互作用的80%。相比之下,14个HLA-A*02:01氨基酸与3M4E5接触,R65、Q72和Q155仅占3M4E5相互作用的50%左右。还观察到,在MHC相互作用中完全没有MA2、CDRH-1和CDRH-2(图6c),而它们占MHC与3M4E5相互作用的~30%(图6b)。MA2的有限MHC接触表明,与其模板3M4E5相比,它更侧重于肽的识别,这可能是选择它时以肽为中心的文库设计的结果。
在MA2复合体中,与MART1(26-35)肽总共26个接触中的12个是由文库中随机分布的轻链CDR1残基形成的(图6e)。其中,MA2 CDRL-1上的Q32与多肽P4、P5、P7和P8 MART1残基有11个接触。相反,3M4E5上的相同位置Y32只与NY-ESO1肽发生1个接触。虽然随机选择了轻链CDR3上的四个位置,但没有一个位置被用来接触MART1肽。这与3M4E5形成了鲜明对比,其中轻链CDR3在NY-ESO1肽识别中发挥了核心作用(图6d)。总的来说,MA2复合体的结构具有高度的揭示性,因为重新设计的3M4E5 TCRm抗体已经将其大部分的pMHC相互作用重新集中在肽上,而不是MHC(图6 f,g)。
总结
该策略解决了目前用于分离TCRm抗体的两个问题:第一,使用文库的从头筛选来“getting on the beach”的经典蛋白质工程问题。为了筛选针对典型细胞表面靶点的拮抗剂单抗,其中许多结构方案(即靶表位)同样有效,从单抗活动中获得的产量通常很高。然而,随机筛选的TCRm抗体筛查命中率通常很低,因为TCR-like、MHC限制性的结构解决方案很少见。幼稚抗体不具有以TCR-like的方式与pMHC结合的倾向,并且更有可能结合MHC表面的替代表位。事实上,许多TCRm单抗的结构显示它们向MHC凹槽的一端倾斜、偏离或结合,在那里多肽对MHC接触的能量分布将是非理想的。通过从具有理想的TCR-like结合足迹的TCRm单抗开始,可以有效地“on the beach”,并可以绕过随机的筛选过程。幸运的是,已经报道了足够数量的TCRm Ab/pMHC复合晶体结构,其中有几种理想的结合模式。然而,更多的复合体的结构,很容易通过X射线结晶学获得,将极大地扩展起始模板的列表,为更多的MHC等位基因创建MHC偏向文库。
该策略解决的第二个问题是如何提高TCRm抗体的多肽特异性。从MHC限制的TCRm抗体结构模板开始,假设只随机排列与多肽接触的残基的文库可以表现出极端的多肽选择性。事实上,分离的TCRm抗体具有很高的亲和力,并且具有很强的多肽选择性。对重新设计的MART1特异性TCRm的结构分析表明,与NY-ESO1特异性亲本抗体相比,该策略将其结合更多地集中在肽序列上。
TCRm抗体使我们能够对TCRm抗体有效裂解所需的肿瘤抗原的表达水平提出高度定量的问题,这些TCRm抗体的形式为IgG、BiTE和CAR-T。TCRm抗体在实现对肿瘤细胞的有效细胞毒性方面的一个潜在障碍是细胞上非pMHC抗原的低密度,而传统抗体靶向的是大量的表位(每个细胞20000-500000个)。使用单分子显微成像和alpha标记技术来量化经典的小鼠细胞内肿瘤抗原Trp2的表达。令人惊讶的是, TCRm抗体每个细胞检测到<100的Trp2多肽分子,并且仅在每个细胞约1000 分子的情况下诱导ADCC信号。TCRm介导的ADCC信号与抗原密度之间的相关性提示,TCRm抗体的治疗形成可能取决于肿瘤细胞上的抗原表达,如WT1 TCRm抗体【Therapeutic efficacy of an Fc-enhanced TCR-like antibody to the intracellular WT1 oncoprotein】。极低密度的pMHC(<150拷贝)可以通过TCRs识别来激活CTL,但TCRm抗体介导的细胞毒作用可能需要比ADCC更有效的方式。值得注意的是,基于TCRm抗体的BiTE和CAR-T在生理条件下杀死肿瘤细胞的半数最大抑制浓度范围与在多肽脉冲细胞中的检测结果相似。
基于TCRm抗体的细胞毒性可以被超低密度的细胞内肿瘤抗原触发,这一事实为这项技术的进一步发展提供了一个令人信服的理由。事实上,该策略可以使TCRm与现有文库在短短2周内分离出针对给定MHC等位基因呈现的新靶标多肽抗原。此外,在序列保守的情况下,仍有可能设计这样的平台,显示出对多个等位基因的MHC特异性,这将使遗传异质性患者群体能够更广泛地覆盖。这种加速的时间框架提供了在允许实时治疗干预的时间范围内根据患者特定的抗原产生TCRm抗体的可能性。
参考文献:
He, Q. et al. TCR-like antibodies in cancer immunotherapy. J. Hematol. Oncol. 12, 99 (2019).
Ataie, N. et al. Structure of a TCR-mimic antibody with target predicts pharmacogenetics. J. Mol. Biol. 428, 194–205 (2016).
Yang, X., Nishimiya, D., Löchte, S. et al. Facile repurposing of peptide–MHC-restricted antibodies for cancer immunotherapy. Nat Biotechnol 41, 932–943 (2023).
Yarmarkovich, M. et al. Cross-HLA targeting of intracellular oncoproteins with peptide-centric CARs. Nature 599, 477–484 (2021).