新浪财经 股票

【官答】变更类27个问题

市场资讯 2023.10.28 19:16

转自:蒲公英Ouryao

转自:山东省食品药品审评查验中心 编辑:水晶

本次共性问题百问百答涉及:化学药品的生产场地变更篇、有效期和贮藏条件变更篇、说明书和标签变更篇、备案等5方面问题以及生物制品变更篇,共27个问题。

01化学药品生产场地变更篇

1.某药品在同一个生产地址内由一个生产车间变更至另一车间,是否需要申报注册事项变更?  

答:需要。根据国家药监局2021年1月份发布施行的《药品上市后变更管理办法(试行)》等的规定,药品生产场地变更指生产地址的改变或新增,或同一生产地址内的生产场地的新建、改建、扩建。目前药品生产工艺信息表中药品生产场地已经具体到车间和生产线,故药品生产场地由一个生产车间变更(含增加)至另一车间,在同一车间内变更(含增加)生产线,车间(或生产线)的改建、扩建,均属于变更药品生产场地的注册事项,需要进行相应的研究并申报。  

2.申报备案存在的典型问题

(1)某申请涉及10个品种变更生产场地,其中化药品种8个,中药品种2个。申报资料中仅选取1个中药品种为代表品种进行研究申报,未对其是否具有代表性提供充分的理由和依据。  

(2)某申请涉及10个片剂品种,其中包含肠溶片和缓释片等特殊剂型品种。申请人以普通片剂为代表性品种进行研究申报,未对其代表性提供充分的理由和依据。  

(3)某原料药变更生产场地,同时发生了可能显著影响原料药质量的生产工艺变更,现有资料不能充分证明为中等变更。  

(4)某药品变更场地的同时发生了生产工艺参数的变更,但未提供相应的研究验证资料,无法评价其变更类别。  

(5)申请人未对变更生产场地前后的处方、生产工艺、关键工艺参数、生产设备、中间体控制、成品质量标准等进行对比分析。  

(6)某无菌工艺产品变更生产场地,但申请人未提供新生产场地的培养基模拟灌装验证、除菌过滤系统验证资料。  

(7)未提供变更后样品的批生产记录或提供的批生产记录内容不全。  

(8)备案表中【备案的内容】生产地址存在错别字等低级错误。(9)申报资料中关键信息前后不一致,如处方、产品批号等。  

(10)申请人未对变更生产场地前后的样品进行质量及稳定性对比研究。  

(11)新生产场地某产品中间体内控标准较原生产场地有所放宽(如:可见异物),但申请人未按照《已上市化学药品药学变更研究技术指导原则(试行)》的规定进行该变更的类别确认。  

(12)本申请涉及品种属于化学药品,但申请人未进行有关物质和杂质谱的对比研究,且未说明合理的理由和依据。  

(13)申报资料中未明确质量研究、样品检验和稳定性研究用样品的具体信息(如批号、批量等)。  

(14)申请人采用国内市售产品进行质量对比和稳定性对比,但剂型不一致,且未说明选择其作为对照药品的理由和依据。  

(15)新生产场地3批样品的含量小于100%,溶出度大于110%,但申请人未说明原因和理由。  

(16)未明确旧生产场地药品稳定性考察条件,无法判定场地变更前后是否采用相同条件进行考察。  

(17)稳定性试验方案规定在长期3个月进行无菌、细菌内毒素的考察,但相应的稳定性试验数据中未见其检测结果。  

(18)某药品为无菌原料药,稳定性试验中未考察不溶性微粒、可见异物等项目,不符合相关指导原则要求。  

(19)新旧场地长期稳定性考察条件不一致:变更前为“30℃±2℃,RH65%±5%”,变更后为“25℃±2℃,RH60%±5%”,未说明原因。  

(20)申请人提供的稳定性数据与对应图谱不一致。

02化学药品有效期和贮藏条件变更篇

1.对于延长有效期的备案事项,国家局原批准有效期为12个月,且相关图谱已在申报CDE的材料中提供,备案时能否仅提供批准有效期之后的图谱?  

答:不可以。省局备案目前无法查阅申报CDE的相关资料,此类变更应提供从0月开始的完整的稳定性研究资料及相关图谱。  

2.某化学药品有多种包材,或者多个规格;延长有效期,是否每种包材、每个规格均进行研究?  

答:同品种多包材产品,需每种包材均进行研究;若仅提供了一种包材产品的数据,则表明仅延长该种包材产品的有效期,应在备案表中备案的内容(第20项)明确包材种类。同品种多规格产品,可以每个规格均进行研究,也可以参考稳定性研究指导原则进行多规格的稳定性研究设计。  

3.某产品变更有效期进行备案后,是否还需要进行修订说明书、包装标签的备案?  

答:不需要。化药、中药和生物制品上市后变更的申报资料要求均明确规定,提供修订后的说明书和包装标签样稿及修订说明,所以产品变更有效期,同时包括了对说明书和包装标签的修订,故无需重复备案。建议在备案表中备案的内容(第20项)参考下列表述:本品有效期由xx月延长至xx月,说明书和包装标签有效期项按规定修订。  

4.通过仿制药一致性评价品种,延长有效期是否需同时提供参比制剂稳定性数据?  

答:延长有效期,重点关注的是自制品稳定性考察数据与0月相比有无显著变化、变化趋势、效期末样品是否符合标准规定等。若效期末数据与0月相比无显著差异,一般无需提供参比制剂数据。若自制品稳定性数据出现一定的不良趋势,此时如果提供了参比制剂稳定性数据,且自制品变化趋势与参比制剂基本一致,可作为自制品延长有效期的支持性信息之一。  

5.某化学药品的质量标准中无有关物质检查项,若延长有效期,能否不考察有关物质?  

答:此种情况应具体问题具体分析。有关物质检查是药品质量研究和稳定性研究的关键内容之一,原则上应考察有关物质。若质量标准中无有关物质检查项,应参考相关指导原则和文献(如各国药典)等,并经充分研究验证建立科学合理的有关物质检查方法及限度,对药品进行包含有关物质项在内的稳定性研究,以支持有效期变更。对于物质基础特别简单(如无机盐类药品)或确实无法建立有关物质检查方法的,在提供充足的理论和研究依据基础上也可不考察有关物质。  

其他类变更,若涉及有关物质研究的,原则上与上述要求相同。  

6.某药品变更有效期,需要提供三批样品长期稳定性数据。若该三批样品不是连续生产的,而是不同时间生产的,是否认可?  

答:《已上市化学药品药学变更研究技术指导原则(试行)》中“变更有效期和贮藏条件”章节中规定要求提供三批样品的长期稳定性考察数据,并没有“连续生产的三批样品”的表述。一般建议采用连续生产的三批;如采用不同时间生产的商业化生产规模样品的稳定性数据申请变更有效期,应关注所有进行稳定性考察批次产品的稳定性数据,需均符合要求且具有批间一致性,在此基础上也可以认可。  

7.申报备案存在的典型问题  

(1)申请人为受托生产企业,不是本品的上市许可持有人,不符合申请主体条件。  

(2)某药品直接接触药品的包装材料有中硼硅玻璃安瓿和聚丙烯安瓿两种形式,但仅提供了中硼硅玻璃安瓿包装样品的稳定性研究资料,且备案表第20项备案内容中未明确变更哪种包材产品的有效期。  

(3)某药品变更有效期申请涉及说明书和标签的修订,但未提供修订后说明书和标签的样稿或修订说明。  

(4)未提供长期稳定性考察用样品的批量等信息。  

(5)稳定性研究用样品的批量为16万粒/批,与批件中50万粒/批不同,未说明稳定性研究用三批样品的处方工艺与CDE最终批准的处方工艺是否一致,也未说明批量变更情况。  

(6)未提供申报品种的质量标准,无法对稳定性考察项目是否全面进行评价。  

(7)稳定性研究期间申报品种质量标准发生过修订,但未提供检验方法的变化情况以及稳定性数据的桥接情况。  

(8)未提供稳定性考察的试验条件。  

(9)稳定性考察项目不全。质量标准中对某些指标进行了控制,如溶液澄清度和颜色、基因毒杂质、细菌内毒素、微生物限度、晶型等,但长期稳定性试验未进行考察。  

(10)稳定性试验方案规定在长期第12、24、36个月进行全检,但长期12个月稳定性试验时未对无菌、热原等项目进行检测,也未说明原因和理由。  

(11)某药品质量标准无有关物质检查项,申请人未建立有关物质检查方法并在稳定性试验过程中进行考察,也未说明原因和理由。  

(12)某药品质量标准中有关物质控制杂质I、II、III、IV,但实际检测的图谱中则为杂质I、A、B、C,申请人未对杂质之间的对应关系进行说明。  

(13)某药品为通过一致性评价的口服固体制剂,申请有效期由18个月延长至24个月。提供了申报品种与BE批样品溶出曲线,但未说明对比研究结论。  

(14)长期稳定性考察第18个月数据中3批样品中的杂质D均超出限度要求,不支持该产品延长有效期的申请。  

(15)长期稳定性考察中1批样品的已知杂质A超过质量标准规定的限度;部分杂质的检测结果忽高忽低但未进行原因分析。  

(16)长期稳定性考察第24个月有关物质检测图谱中显示进样量为10µl,与标准规定的进样量20µl不一致。  

(17)稳定性考察期间有关物质检测中杂质IV的计算结果与对应图谱不一致,出现计算错误。  

(18)未提供申报品种长期稳定性考察的相关图谱或提供的稳定性考察图谱不全。

03化学药品说明书和标签变更篇

1.某产品生产销售多年,能否根据企业自己收集的不良反应情况等信息,通过备案对说明书相关项目进行修订?  

答:不能。该事项属于重大变更。  

2.原研品说明书对适应症、用法用量等进行了调整,能否通过省局备案对自制品的说明书进行修订?  

答:不能,该事项属于重大变更。仅根据已在我国上市的原研(或参比制剂)最新版说明书修订安全性信息属于中等变更。  

3.某产品的包装标签,修改(包括增加或删除)商标,是否需要备案?  

答:不能。商标的增加或删除均不属于药品上市后变更备案事项。  

4.某药品申报了药品上市许可持有人变更并已获批,现准备对该品种的说明书和标签中上市许可持有人信息进行修订,是否需要备案?  

答:不需要。《已上市化学药品和生物制品临床变更技术指导原则》规定,根据国家药品监督管理局批准文件所做的变更,如更改药品名称或商品名称等,属于药品说明书微小变更的情形。故持有人变更获得批准后,可根据内部变更程序相应修订说明书和标签中上市许可持有人信息,无需备案。  

5.某药品有多个规格,现按照国家局公告要求统一修订说明书,能否多个规格一起备案?  

答:若不同规格的药品使用同一说明书,可以一并申报备案。此时,《境内生产药品注册-备案表》第12项【规格】、第22项【原批准注册内容及相关信息】,应填写本次备案涉及的该品种全部规格和批准文号,说明书及标签的修订说明亦应包括所有规格;若不同规格药品使用两个及以上说明书,建议分别备案。  

6.某药品的包装标签,调整大小、更换背景颜色,是否需要备案?  

答:不需要。但调整或更换后的药品包装标签应符合《药品说明书和标签管理规定》(局令第24号)相关要求。  

7.申报备案存在的典型问题  

(1)申请在说明书和标签上增加上市许可持有人信息;按照《山东省药品监督管理局关于在说明书和标签中更新药品上市许可持有人信息有关事宜的通知》(局函[2020]82号),可自行按照有关规定修订药品说明书和标签,无需申报备案。  

(2)某药品申请增加“通过一致性评价”标识,但说明书和包装标签修订说明显示,修订后说明书除增加“通过一致性评价”标识外,还对【适应症】、【用法用量】、【不良反应】等多项内容进行了修订,申请内容与实际修订内容不一致。  

(3)申请修订药品使用说明的“用药准备”,拟在该药品说明书中增加【使用指导】的文字内容和图示;不符合《已上市化学药品和生物制品临床变更技术指导原则》第二章节“临床变更分类”项下中等变更情形2的要求,故该申请不属于中等变更。  

(4)申请人拟参考原研药品标签内容修订某药品的标签,但该原研药品未在国内上市且本品拟增加的内容与原研药品标签内容表述不完全一致,不符合《已上市化学药品和生物制品临床变更技术指导原则》的相关规定。  

(5)申请对某药品说明书中【适应症】、【用法用量】、【不良反应】等多项内容进行修订,涉及到【适应症】、【用法用量】的变更,该申请不属于省局备案事项。  

(6)某药品申请核准说明书,但该药品为2003年获批的处方药,其药品注册批件附件中即包括国家局核准的说明书,无需重新核准。  

(7)某药品申请按照国家局相关公告要求修订说明书,但未按照公告要求对说明书的【注意事项】、【药物相互作用】、【不良反应】进行规范修订。  

(8)某申请为OTC药品修订说明书,但修订后说明书的【孕妇及哺乳期妇女用药】、【儿童用药】、【老年用药】、【药物过量】、【药理毒理】、【药代动力学】等内容均超出该药品OTC范本规定。  

(9)某药品根据国家局公告增加OTC药品说明书,但增加的OTC药品说明书【用法用量】项仍保留原处方药说明书中“本药须遵医嘱使用”的表述方式,不符合OTC范本规定。  

(10)某申请涉及在OTC药品说明书【成份】项下增加该药品处方中的辅料信息,但未提供该药品处方组成等相关证明性文件。  

(11)某药品申请修订包装标签,但修订说明与包装标签样稿实际内容描述不一致。如,标签修订说明为“无需修订”,但实际上申报品种的标签根据说明书的修订内容进行了相应修订。  

(12)某药品申请修订说明书和标签,但未提供修订后说明书和标签的样稿。  

(13)某药品申请修订说明书和标签,但未提供说明书和标签的修订说明。  

8.修订说明书和标签的相关建议:  

(1)如根据国家药品监督管理局公告修订说明书,需要将公告中的内容与原批准说明书中内容逐条进行对比分析,避免遗漏、重复和歧义;并提供变更前后对比表。  

(2)如根据原研药品修订说明书的安全性内容,该原研药品需满足以下前提条件:需为国家药品监督管理局批准的创新药、改良型新药或列入《化学仿制药参比制剂目录》并已在我国上市。  

(3)根据已批准的说明书修订包装标签,应符合24号令要求,标签内容不可超出说明书的范围。

04化学药品备案表相关问题

1.备案表填报需注意哪些问题?  

答:备案表是重要的申报材料之一,根据工作实践汇总需要注意的问题如下:  

(1)国家药监局官网药品备案公示信息(包括药品通用名称、药品批准文号/原料药登记号、上市许可持有人名称和地址、生产企业名称和地址、备案内容等)均从备案表填报的相关信息中自动获取;若相关内容填报出错则可导致备案公示信息有误,因此备案表内容必须准确无误。  

(2)应按备案表的填报说明逐项填写,所填写的信息应与申报品种最新批准的证明性文件信息一致。需法人签字、盖章,并将签字盖章后的PDF格式备案表上传至备案系统。  

(3)第2项、3项应与原(再)注册批件(包括药品监督管理部门批准变更文件)一致;第5项应根据已发布的变更指导原则分类申报,关联变更的事项需同时选中。  

(4)第6~19项、23~27项应按照最新批准的(再)注册批件(包括药品监督管理部门批准变更文件)等批准证明性文件及其附件进行填写,发生变更的信息应填写拟变更后内容。其中第16项【处方】、17项【原/辅料/包材来源】等信息应准确、齐全,并关注相关原辅包在国家局药审中心网站登记状态是否为“A”;第18项【中药材标准】,没有的可注明“无”或不填;第27项【历次申请情况】至少应包括最近一次(再)注册以来的申请情况。  

(5)第20项为国家药监局官网公示的内容,需认真填写、仔细核对,要准确无误、详略得当、科学合理,并符合相关要求。可参考本问答示例部分撰写。  

(6)第21项应填写备案真实理由;第22项应与最新批准的(再)注册批件(包括药品监督管理部门批准变更文件)一致;第28、29项应分别按照持有人和生产企业的证明性文件进行准确填写;生产企业/地址有多个的,需全部填写,并与批准证明性文件一致。  

(7)PDF格式备案表数据核对码应与在线填报的一致。  

2.备案申请表填报存在的典型问题  

(1)第6项【药品通用名称】填写错误。如:某药品通用名称应为“复方**涂剂(复方**)”,但备案表中误写为“复方**涂剂”。  

(2)第12项【规格】与药品注册批件不一致。如:某药品规格应为“0.5g(以*计)”,但备案表中误写为“0.5g”。  

(3)第17项【原/辅料/包材来源】信息填写不完整。如:未包括申报品种所用的全部原辅包信息。  

(4)第20项【备案的内容】与申请事项不一致、描述不全面或有错误。如:申请变更有效期,但未写明“说明书及包装标签有效期项作相应修订”;同时申请变更多个药品的生产场地,但填写所涉及药品的药品名称和批准文号信息时出现漏写;申请变更某药品生产工艺,但备案表中该药品所在生产线的描述与《药品生产许可证》生产线的描述不一致。  

(5)第22项【原批准注册内容及相关信息】中批准文号信息有误。如:药品批准文号应为“国药准字H****”,但备案表中误写为“H****”。  

(6)未上传签字盖章后的PDF格式备案表,或PDF格式备案表与备案系统里在线填报备案表数据核对码不一致。  

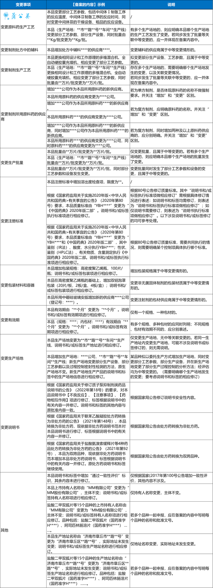
3.【备案的内容】示例  

为了指导申请人准确撰写,将常见的备案内容汇总示例如下,供参考。

05化学药品备案其他问题

1.省局备案类变更,在国家局网站查询到已被公示是否可以立即实施?  

答:根据国家局和省局有关药品上市后变更管理的有关规定,对于备案申请,省局自签收之日起5日内对备案信息进行核对并予以公示,并规定自备案完成之日起30日内完成对备案资料的审查,必要时可实施检查与检验(现场检查、抽样检验的时间不计入上述时限),因此存在已被公示的备案因未通过审查而被取消的情况。持有人应当充分发挥主体责任,对已公示的变更进行风险评估,决定实施的时间点并承担相应的责任。  

2.化学药品部分微小变更是否仅对变更后1批样品进行检验即可,无需进行工艺验证?  

答:《已上市化学药品药学变更研究技术指导原则(试行)》将变更分为微小、中等、重大,虽然是基于变更对产品的影响,但不同品种千差万别,不能一概而论。指导原则规定的研究验证工作是最低要求,持有人应充分发挥主体责任,根据具体情况具体分析。  

3.《已上市化学药品药学变更研究技术指导原则(试行)》规定,某些中等变更提供1~3批检验报告,请问具体应该提供几批?  

答:由于变更的复杂性等原因,指导原则对样品检验的批次仅确定了一个范围;持有人应根据产品的特点及变更复杂程度等情况进行综合确定。若产品属于高风险或变更情形较复杂,则至少需进行3批工艺验证,相应地需提供验证3批样品的检验报告。  

4.化学药品中等变更的稳定性研究需提供几批样品的研究资料?  

答:《已上市化学药品药学变更研究技术指导原则(试行)》对中等变更后样品稳定性研究批次有较明确要求,多数变更情形要求1批,变更原料药供应商则需3批,变更制剂生产场地的第二种情况则需1~3批。可根据产品特点进行确定,但应不低于指导原则要求。指导原则对变更前样品稳定性研究批次未明确要求,企业可根据研究情况酌情提供。  

5.中等变更一般需提供不少于3个月的稳定性数据,无菌、微生物限度等指标不是每个时间点都进行考察,是否可以仅提供0月数据,不提供3个月的数据?  

答:无菌、微生物限度等指标可以选择有代表性的时间点进行考察,应提供稳定性考察方案,明确无菌、微生物限度等指标的考察时间点,并承诺稳定性考察按照方案继续进行,直至确定的有效期,并在年报中报告。  

6.中等变更要求进行溶出曲线对比,溶出曲线需要几条?  

答:溶出曲线的对比一般指多条溶出曲线,且应包括质量标准中规定的溶出度检查介质,具体可参考相关指导原则及《已上市化学药品药学变更研究技术指导原则(试行)》溶出曲线研究的问答等相关规定。

06生物制品变更篇

1.申报备案存在的典型问题

(1)某生物制品申请延长原液贮藏期,但申请表填写不规范。如制造检定规程中原液内包材有两种,备案内容中未明确哪种内包材的原液延长有效期。  

(2)变更生物制品原液生产中直接接触材料及容器,存在以下研究缺陷:  

①未详细说明变更后膜包的外观、构成,未提供资料证明变更后膜包的适用性(如提取物/浸出物检查)。  

②未提供变更后膜包的生物相容性、包材相容性等相关研究验证资料。  

③申请人进行了变更前后生产工艺过程控制的对比,但仅对比了变更前后深层过滤阶段的参数,未提供其他工序的对比情况。  

④未对变更前后生产过程控制和批分析数据进行比较分析。  

⑤未提供商业批生产工艺验证资料。  

⑥未提供关键检验项目的图谱,如纯度、含量等。  

(3)变更生物制品的生产规模,存在以下研究缺陷:  

①未提供本品的工艺规程,无法确认工艺参数和过程控制等的关联变更情况。  

②未提供变更相关的无菌验证资料,如培养基模拟灌装验证、除菌过滤系统验证等。  

③某品种有9个规格,仅提供了两个规格的批量研究资料,但未对选择研究的代表性进行充分评估。  

④某品种有9个规格,不同规格具有不同的灌装批量,但申请人未结合产品规格对灌装批量的变更情况进行详细说明。  

⑤未对变更前后生产设备信息进行对比,未对设备与批量的匹配性进行评估。  

⑥某品种变更后拟定批量为一范围,未提供该拟定批量范围的依据。  

⑦某品种工艺验证总结中样品药液配制混匀时间与本品工艺规程中规定的药液配制混匀时间控制范围不一致。  

⑧未提供稳定性考察中变更前后样品的无菌、细菌内毒素、异常毒性等检测结果。  

(4)变更生物制品的生产场地,存在以下研究缺陷:  

①未提供本品的质量标准、制造检定规程。  

②未提供本品变更前后的生产工艺参数、过程控制对比资料,无法判断其生产工艺是否存在变更。  

③未提供工艺验证报告。  

④无菌工艺验证资料提供不全,如未提供除菌过滤系统的相关验证资料。  

⑤未提供委托研究项目的检验报告,如N端氨基酸序列检验报告。  

⑥未对变更前后产品的杂质情况进行对比分析。  

⑦未提供关键检验项目的图谱,如PEG含量等。  

⑧未提供稳定性研究数据。  

(5)变更生物制品原液工艺过程控制,存在以下研究缺陷:申请人自评估本次变更为微小变更,但根据指导原则的规定,微小变更前提条件之一是要求“具备充分的历史数据支持删除或放宽过程控制对产品无实质性影响”,但申请人仅提供了1批变更后商业批的确认结果,数据支持不充分。  

(6)变更生物制品原液培养基和生产用原材料(变更非动物源材料供应商),存在以下研究缺陷:  

①未提供变更后原材料的检验报告,未结合检验报告评价原材料的质量和稳定性。  

②原液检验报告中项目不全面,未按照质量标准进行全检。  

③未提供工艺确认报告。  

④变更前后工艺过程控制参数对比不全面,如未包含纯化工序等关键步骤。  

⑤未提供变更后原材料的质量标准。  

⑥未对变更供应商前后的原材料质量情况进行对比分析。  

⑦变更前供应商的原材料为原料药级别,变更后供应商的原材料为辅料级别,降低了物料级别。同时该物料用于关键工艺步骤中,且用量较大,但申请人未充分评估该变更对产品质量的影响,不符合《已上市生物制品药学变更研究技术指导原则(试行)》的相关规定。  

(7)变更生物制品制剂包装系统(增加直接接触药品包装材料和容器的供应商),存在以下研究缺陷:  

①未提供新增供应商包装材料和容器的密闭完整性研究资料。  

②稳定性考察方案中规定考察密闭性,但实际考察数据中未显示其考察结果。  

③未提供新增供应商包装材料和容器的相关证明性资料。  

④未提供变更前后供应商包装材料和容器相关特性的对比信息。  

⑤未提供新增供应商包装材料和容器与药品的相容性研究资料。

加载中...