新浪财经 股票

母爱是女性本能?science顶刊最新研究表示:为了更好的育儿,怀孕期间荷尔蒙会重塑大脑育儿回路!

市场资讯 2023.10.14 07:30

转自:药渡

母爱,是最无私的爱。《你好李焕英》这部令人笑中带泪的电影中,年轻漂亮的李焕英生了一个“熊娃”,为此经历了无数的困扰。但即使可以穿越时空回到过去,她依然坚定的生下这个孩子。母爱如此伟大,它是一种本能吗?其力量源泉是什么呢?到底因何而来呢?

近日,英国伦敦弗朗西斯·克里克研究所相关研究团队在science杂志发表了最新研究成果,表明怀孕期间荷尔蒙激素会根据对未来行为需求的预期来重塑妈妈育儿回路

DOI:10.1126/science.adi0576

怀孕期间荷尔蒙会对大脑进行长期重塑

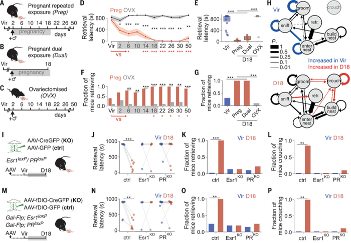
研究者在雌性小鼠怀孕前、怀孕期间和怀孕后将雌性小鼠定期与幼崽鼠一起培养,评估雌性小鼠在怀孕期间发生的行为变化,发现父母行为的大多数方面都受到怀孕的影响,这些影响在怀孕晚期(怀孕第18天的时候 D18)尤为明显。这一变化可能是因为荷尔蒙影响和/或频繁接触幼崽的结果。

对此,研究者评估了未怀孕的雌性、怀孕晚期雌性和去卵巢雌性小鼠与幼崽鼠相处后发生的行为变化,证实孕期的荷尔蒙环境会导致小鼠出现特定的父母行为,且这些行为变化在怀孕晚期最严重。大多数行为变化持续到分娩后至少1个月,这时候妊娠激素水平基本恢复到基线。因此,这些行为变化很可能是怀孕荷尔蒙对大脑进行长期重塑的结果,培养父母行为,有助于更好的养育幼崽。

DOI:10.1126/science.adi0576

MPOAGal神经元上的激素促进产生父母行为

内侧视前区(MPOA)已被证明是荷尔蒙的靶标,且对父母的行为至关重要。研究者给予未怀孕雌性大鼠激素E2、P4、催乳素和催产素诱导大鼠产生父母行为,并敲除典型受体(KO)以损害育儿行为。

研究者将目光集中在细胞内雌激素受体1(ESR1)和孕激素受体(PR)上,ESR1和PR在父母行为和因怀孕诱导的长期行为变化中起关键作用,发现ESR1-PR单一或共表达神经元神在MPOA亚区最为丰富,尤其是MPOAGal神经元,进一步证实E2和P4通过细胞内激素受体发挥对MPOAGal神经元的直接作用对于怀孕介导的父母行为变化是必要的,且后期无法补偿。

怀孕期间MPOAGal神经元出现重塑

接下来,研究者研究了怀孕如何影响MPOAGal神经元。发现怀孕会使得MPOAGal神经元出现特异性重塑,如MPOAGal神经元在小鼠怀孕晚期时会出现更多的树突棘,基线活动降低,更容易兴奋,且持续时间更长,且这一改变是由E2和P4等怀孕激素来调节的。进一步发现,这些神经元对在接受了幼崽刺激后更容易兴奋。这一改变减少了MPOAGal神经元的自发活动,增加了对幼崽刺激的选择性,有助于培养父母行为,为后续的长期记忆提供基础,确保了母亲在以后也能保持对幼崽的关爱。

DOI:10.1126/science.adi0576

DOI:10.1126/science.adi0576

大脑神经元发生了改变,意味着大脑结构也可能会出现相应的变化,早在2016年,nature neuroscience杂志公布了一项研究成果,第一次证明怀孕的确会影响女性大脑某些部分的大小及其结构,且这些改变是长期的

DOI:10.1038/nn.4458

怀孕会影响大脑灰质(GM)体积变化

研究者检测了初产女性怀孕期间和未生育对照女性的灰质体积变化,通过比较灰质体积的改变发现怀孕会导致大脑灰质体积减少,且这些发生变化的脑区主要涉及到社会认知,并与心理理论的大脑网络存在重叠。此外,灰质体积改变与受孕方式没有关系。研究者进一步采用多变量模式分类的方法(SVM)对所有的女性进行分类以评估GM体积变化是否能准确区分有无怀孕,结果证实了这些大脑结构灰质体积的改变的确能够精准区分是否怀孕。

研究者比较了初为人父的男性与那些没有成为父亲的灰质体积变化,以便排除灰质体积的改变不是因为成为父母而带来的相关变化,发现这些灰质体积并没有出现明显改变。

DOI:10.1038/nn.4458

怀孕期间皮质厚度和表面积也会相应变化

研究者进一步检测了初产女性怀孕期间和未生育对照女性的皮层厚度和表面积变化,发现与灰质体积变化结果一致,在整个怀孕期间观察到皮层厚度和表面积出现变化。

既然大脑灰质发生了变化,且这些脑区主要涉及到社会认知,对此,研究者对初产女性怀孕期间和未生育对照女性进行了认知测试,发现初产妇和未产妇之间并没有存在显著的记忆差异,但初产妇在言语词汇序列学习任务中的准确性降低,表明了怀孕的确会影响认知能力。

DOI:10.1038/nn.4458

综上所述,怀孕期间大脑灰质体积会发生变化,且这一改变仅仅只与是否怀孕相关。

小结

怀孕不仅是一种生理现象,也是一种神经现象。怀孕期间,大脑中的育儿回路会发生重塑,引导怀孕的女性去适应母亲这个身份,去为未来可能发生的挑战做出改变。

“一孕傻三年”这话表明了怀孕期间大脑会发生变化,但是可能认识的还不够,这其实是妈妈们为了养育孩子,大脑做出的适应性改变。

参考文献:

[1] Ammari R, Monaca F, Cao M, et al. Hormone-mediated neural remodeling orchestrates parenting onset during pregnancy. Science. 2023;382(6666):76-81. doi:10.1126/science.adi0576

[2] Hoekzema E, Barba-Müller E, Pozzobon C, et al. Pregnancy leads to long-lasting changes in human brain structure. Nat Neurosci. 2017;20(2):287-296. doi:10.1038/nn.4458

撰文 | M

编辑 | 小白

加载中...