新浪财经 股票

盘点8款核辐射应急治疗药物,其中3款被世卫组织强烈推荐储备!

市场资讯 2023.08.26 17:45

转自:新康界

今年初,世界卫生组织在其官网更新了应对辐射和核紧急情况建议储备的药物清单,这是自2007年以来的首次。新闻链接请点:15年来首次!世卫组织敦促各国储备这类药物,以应对紧急情况

据世卫组织清单内容显示,典型的辐射应急储备包括以下3种:

稳定碘,用于阻止或减少甲状腺对放射性碘的吸收;

普鲁士蓝,用于去除人体内部的放射性铯 (Cs) 和铊 (Tl);

细胞因子,在急性辐射综合征(ARS)情况下,用于缓解骨髓损伤的细胞因子用于治疗呕吐、腹泻和感染的其他药物。

日本福岛事件里最未知的地方是——微量的⁹⁰Sr(锶)和¹³⁷Cs(铯),如果不幸摄入超标的⁹⁰Sr(锶),那么解毒剂是——褐藻酸钠,它的解毒机理是➠在胃肠道内基本不吸收,可与锶、镭和钡形成稳定的复合物,主要用于这些核素,特别是放射性⁹⁰Sr(锶)体内污染。一般制成2%褐藻酸钠糖浆、3%饼干或6%面包。需在事故后42小时内服用,10g/次。如果不幸摄入超标的¹³⁷Cs(铯),那么解毒剂是——普鲁士蓝(亚铁氰化铁),解毒机理是➠口服后肠道不吸收,在肠道内选择性地与摄入的或由肠道腺体再分泌的¹³⁷Cs(铯)相结合,形成稳定的亚铁氰化铯盐,由粪便排出。美国FDA在2003年批准普鲁士蓝的用量是:成人和青少年1g/次,3次/天,连续5天为1疗程;儿童(1~12岁)1.0g/天,分2~3次服用,需注意的是有习惯性便秘者和活动性消化道溃疡或出血者应慎用或禁用。

下面详细盘点核辐射治疗的8种应急药品——儿童和孕妇的用药禁忌(第③④⑥种药品)

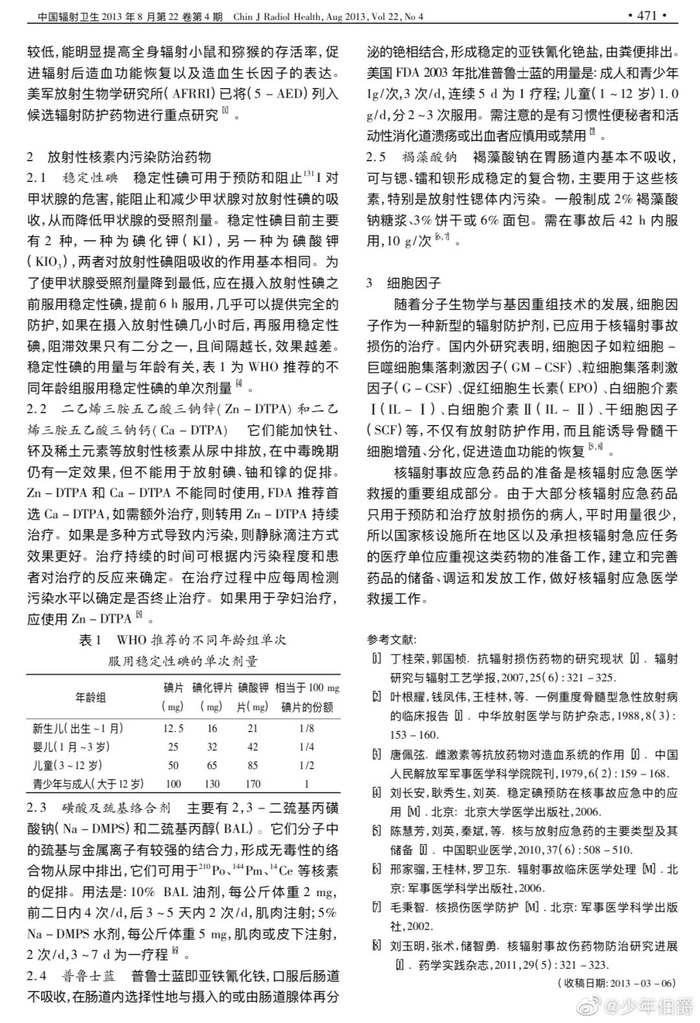
第①种,氨磷汀(阿米福汀,WR-2721)是美国Water Reed陆军医学研究所经数十年研究推出的辐射防护剂,也是美国食品药品监督管理局(FDA)许可的第一个辐射防护剂,是目前公认的防护效果很好的药物, 对较大剂量全身照射有明显预防效果,能减轻辐射导致的食管炎、肺炎和骨髓抑制,缺点是有效用药量较大,毒副反应严重。研究还发现,在γ和中子照射前使用氨磷汀可降低癌变和突变的发生。因此,美国国土安全部在核应急医学准备和响应中建议,初始响应人员在进入放射性爆炸区域前服用氨磷汀,以降低随机效应的发生。第②种,雌激素天然甾体激素(如雌二醇)或人工合成的非甾体激素(如己烷雌酚、己烯雌酚等)在临床和动物实验中都显示有一定程度的辐射防护作用,而且辐射前后给药都有效果。尼尔雌醇是雌三醇的长效制剂,对照射导致的造血系统损伤有明显的保护作用。目前,一种称为5-雄甾烯二醇(5 - AED)的类固醇药物,引起了人们关注,该药物化学性质稳定,毒性较低 ,能明显提高全身辐射小鼠和猕猴的存活率,促进辐射后造血功能恢复以及造血生长因子的表达。美军放射生物学研究所(AFRRI)已将(5-AED)列入候选辐射防护药物进行重点研究。第③种,稳定性碘,可用于预防和阻止放射性碘131对甲状腺的危害,能阻止和减少甲状腺对放射性碘的吸收,从而降低甲状腺的受照剂量。稳定性碘目前主要有2 种,一种为碘化钾(KI),另一种为碘酸钾(KIO3),两者对放射性碘阻吸收的作用基本相同。为了使甲状腺受照剂量降到最低,应在摄入放射性碘之前服用稳定性碘,提前6小时服用,几乎可以提供完全的防护,如果在摄入放射性碘几小时后,再服用稳定性碘,阻滞效果只有二分之一,且间隔越长,效果越差。稳定性碘的用量与年龄有关,图②表1为WHO推荐的不同年龄组服用稳定性碘的单次剂量。第④种,二乙烯三胺五乙酸三钠(Zn-DTPA)和二乙烯三胺五乙酸三钠钙(Ca-DTPA),它们能加快钍、 钚及稀土元素等放射性核素从尿中排放,在中毒晚期仍有一定效果,但不能用于放射碘、铀和镎的促排。Zn-DTPA和Ca-DTPA不能同时使用,FDA推荐首选Ca-DTPA,如需额外治疗,则转用Zn-DTPA 持续治疗。如果是多种方式导致内污染,则静脉滴注方式效果更好。治疗持续的时间可根据内污染程度和患者对治疗的反应来确定。在治疗过程中应每周检测污染水平以确定是否终止治疗。如果用于孕妇治疗,应使用Zn-DTPA第⑤种,磺酸及巯基络合剂,主要有2,3-二巯基丙磺酸钠(Na-DMPS)和二巯基丙醇(BAL)。它们分子中的巯基与金属离子有较强的结合力,形成无毒性的络合物从尿中排出,它们可用于210Po、144Pm、14Ce等核素的促排。

用法是:10%BAL油剂,每公斤体重2mg,前二日内4次/d,后3~5天内2次/d,肌肉注射;5%Na-DMPS水剂,每公斤体重5mg,肌肉或皮下注射,2次/d,3~7d为一疗程。

第⑥种,普鲁士蓝,即亚铁氰化铁,口服后肠道不吸收,在肠道内选择性地与摄入的或由肠道腺体再分泌的铯相结合,形成稳定的亚铁氰化铯盐,由粪便排出。美国FDA在2003年批准普鲁士蓝的用量是:成人和青少年1g/次,3次/d ,连续5d为1疗程;儿童(1~12岁)1.0g/d,分2~3次服用。需注意的是有习惯性便秘者和活动性消化道溃疡或出血者应慎用或禁用。第⑦种,褐藻酸钠,它在胃肠道内基本不吸收,可与锶、镭和钡形成稳定的复合物,主要用于这些核素,特别是放射性锶体内污染。一般制成2%褐藻酸钠糖浆、3%饼干或6%面包。需在事故后42小时内服 用,10g/次。第⑧种,细胞因子,国内外研究表明,细胞因子如粒细胞-巨噬细胞集落刺激因子(GM-CSF)、粒细胞集落刺激因子(G-CSF)、促红细胞生长素(EPO)、白细胞介素 I(IL-I)、白细胞介素II(IL-II)、干细胞因子(SCF)等,不仅有放射防护作用,而且能诱导骨髓干细胞增殖、分化,促进造血功能的恢复。

PS:碘盐和碘片不能吃过量,否则超过量碘也会造成记忆力下降(动物实验已经证明)。

如何应对福岛核废水对全球老百姓的饮食影响——2021年中国医学科学院放射医学研究所等科研机构,在《国际放射医学核医学杂志》上给出了相关建议➠通过【多喝茶】等措施来减少³H(氚重水)的在人体内的积存量,进而减少³H带来的β射线对人体造成的内照射损伤。

如图3所示——海产品能否食用,需要看海产品是否来自于受污染海域以及海产品本身的吸收等过程是否受到了放射性污染。如果海产品中放射性核素的检测结果符合国际相关标准,说明其对公众并没有危害,可以放心食用。

如图2所示——日本福岛核事故产生的核废水主要利用多核素处理系统(advanced liquid processing system,ALPS)进行处理,ALPS可以过滤除³H以外的大部分放射性核素。研究报告表明,经过ALPS处理后的核废水仍有72%高于日本排放标准(数据截至2019年12月),核废水中主要含有的放射性核素是³H、少量的¹⁴C、微量的⁹⁰Sr和¹³⁷Cs,

³H(氚)是核电站运行中产生及排放的主要放射性核素之一,其半衰期为12.43年,发生β衰变。

¹⁴C的半衰期为5730年,衰变方式为β衰变——这个放射性核素的影响很小(放射剂量),因为它本身存在于所有碳基物体里,包括我们人体里。

¹³⁴Cs和¹³⁷Cs的半衰期分别为2.06年和30.17年,均能发射β射线和γ射线。

⁹⁰Sr的半衰期为28.79年,发生β衰变。

如图3所示,有研究结果表明,海洋中鱼类、甲壳动物、软体动物、浮游植物和大型海藻对铯的富集系数分别为 100、50、60、20和50……

如果在未知情况下,摄入过多的放射性核素,也可以通过一些促排药物将体内摄入的放射性核素排出体外,减少其对人体的伤害。

如³H被人体摄入后迅速与体内的水达到平衡,导致全身分布,其产生的β射线会对人体造成内照射损伤。可采取服用【茶水和咖啡】等方法减少³H的体内积存量,严重者服用【利尿剂(如双氢克尿噻)】促进³H的排出。

⁹⁰Sr进入体内后主要沉积于骨骼中,对骨骼和骨髓造成放射性损伤。目前主要采用口服【褐藻酸钠或氢氧化铝】的方法来阻止人体对⁹⁰Sr的吸收。

¹³⁷Cs是β射线和γ射线的混合辐射体,极易被人体细胞吸收,且较均匀地分布于全身,特别是软组织和肌肉组织,主要通过服用【普鲁士蓝】来阻止放射性铯的体内吸收。

综上所述,我们可以看出来,福岛核废水的放射性风险主力是³H(氚),这种放射性物质的β衰变会放出高速移动的电子,在皮肤外面不会穿透人体,毒性相对较低,只有大量吸入或者吃进肚子里,被人体细胞用于细胞代谢,造成直接的内照射,才会严重危害吸入者的健康。

而³H(氚)的生物富集性(大鱼吃小鱼,人类吃大鱼,一层层富集到人体里)远不如重金属⁹⁰Sr和¹³⁷Cs凶猛,所以通过喝茶、咖啡或者利尿剂就可以置换排出体外。

至于微量⁹⁰Sr和¹³⁷Cs的富集问题,就需要看洋流影响了——如5所示,福岛海域、北美西海岸和加州海域的放射性重金属富集(生物浓缩系数)最严重,新西兰近海的影响最小,中国东海受到影响第二小(因为地球最强的洋流黑潮将核废水往东输送到了美国西海岸)。

加载中...