新浪财经 股票

“艾伯维 V.S.百济神州”专利狙击战及其启示

市场资讯 2023.08.05 07:30

转自:药渡

目录

序言

一、美国专利申请制度之后续申请

(一)后续申请的类型

(二)美国续案申请的优势

二、艾伯维VS百济神州

(一)“艾伯维VS百济神州”案件基本情况简介

(二)艾伯维803专利的申请历程

(三)艾伯维803专利的审查历程

三、百济神州泽布替尼核心专利情况介绍

四、启示

(一)关于专利申请撰写与布局的启示

(二)关于侵权风险评估与监控的启示

摘要

本文以“艾伯维V.S.百济神州”案件为切入点,结合美国后续申请的相关概念,通过深入分析艾伯维的803美国专利家族的申请进程及审查进程,以及百济神州泽布替尼的核心专利的申请进程,从专利撰写与布局及侵权风险评估与监控方面得到了启示,希望能有助于更新中国医药企业知识产权人员的专利撰写与布局思维及专利风险评估与跟踪策略。

序言

Foreword

医药企业的知识产权最主要的两项工作应该是专利撰写与布局,及专利风险评估与跟踪。目前大多数医药企业的知识产权人员的专利撰写思维都还局限于在目前已经做到的技术方案,没有放眼于未来,不敢想,不敢写;对于专利风险评估与跟踪,目前国内企业对各国的审查进程不够熟悉,没有充分利用第三方公众意见的提交时机,以致错失打击对手的机会。

本文中,笔者将详细分析“艾伯维 V.S.百济神州”案件,希望能有助于国内医药企业知识产权工作人员更加深刻地理解美国的续案申请制度,以便更好的应用,为医药企业出海做准备。

一、美国专利申请制度之后续申请

(一)后续申请的类型

在分析“艾伯维 V.S.百济神州”案件前,我们首先需要了解美国的后续申请制度,根据美国的专利制度,递交一件专利申请(非临时申请)后,可以以其作为母案(Basic Application)递交后续申请。需要注意的是这里的专利申请可以是美国的正式申请,也可以是PCT申请,PCT申请可以通过续案的方式转化为美国本土申请,其法律依据是美国35U.S.C.§111, 这 个 途 径 可 以 简 称 为 “Bypass Continuation Route”。在美国,一个专利申请,可以派生出多个后续专利,一个专利申请的后续专利没有数量限制。

美国的后续申请分为分案申请,续案申请及部分续案申请,下面将一一介绍。

  • 分案申请是审查员认为一个申请中包含两个或更多个独立或有显著区别的发明,可以要求该申请限制到其中一个发明,其余发明主题可作为分案申请递交。

  • 续案申请是申请人基于已经递交了母案中公开的一项或多项发明的延续性申请。

  • 部分续案申请是申请人在母案申请的基础上重复母案申请的部分或全部实质内容、并且增加了在母案申请中未公开的内容的申请。

不同后续申请的区别见表1。

[1]

(二)美国续案申请的优势

美国续案申请具有多个优势,如图1所示,大致列举如下:

1. 一个授权专利只允许保护一个技术方案,申请人可以再通过递交续案申请的方式对其他技术方案进行保护。

2. 通过续案可能获得比母案更宽的保护范围。

3. 通过续案可以构建成具有明确目标的攻击性专利。

4. 续案可以使诉讼更有保障,可以根据对方找到的现有技术重新构建权利要求。

5. 续案可以提升整个专利家族的转让或许可的价值[2]

“艾伯维 V.S.百济神州”案件中的涉案专利US11672803B2就完美诠释了美国的续案申请制度,也将其优势体现得淋漓尽致。

二、 艾伯维VS百济神州

(一) “艾伯维VS百济神州”案件基本情况简介

涉案专利US11672803B2的权利要求1的保护内容如图2左侧部分,其Z'的定义为包含2-4个氮杂原子的任选取代的稠合杂环系统;其中任选取代的稠合杂环系统由包含至少一个氮杂原子的5元环稠合至包含至少一个氮杂原子的6元环组成,右侧为伊布替尼和泽布替尼的结构对比图,从泽布替尼的结构式以及US11672803B2的权利要求保护范围来看,字面上看,泽布替尼是落入该权利要求的保护范围。

(二)艾伯维803专利的申请历程

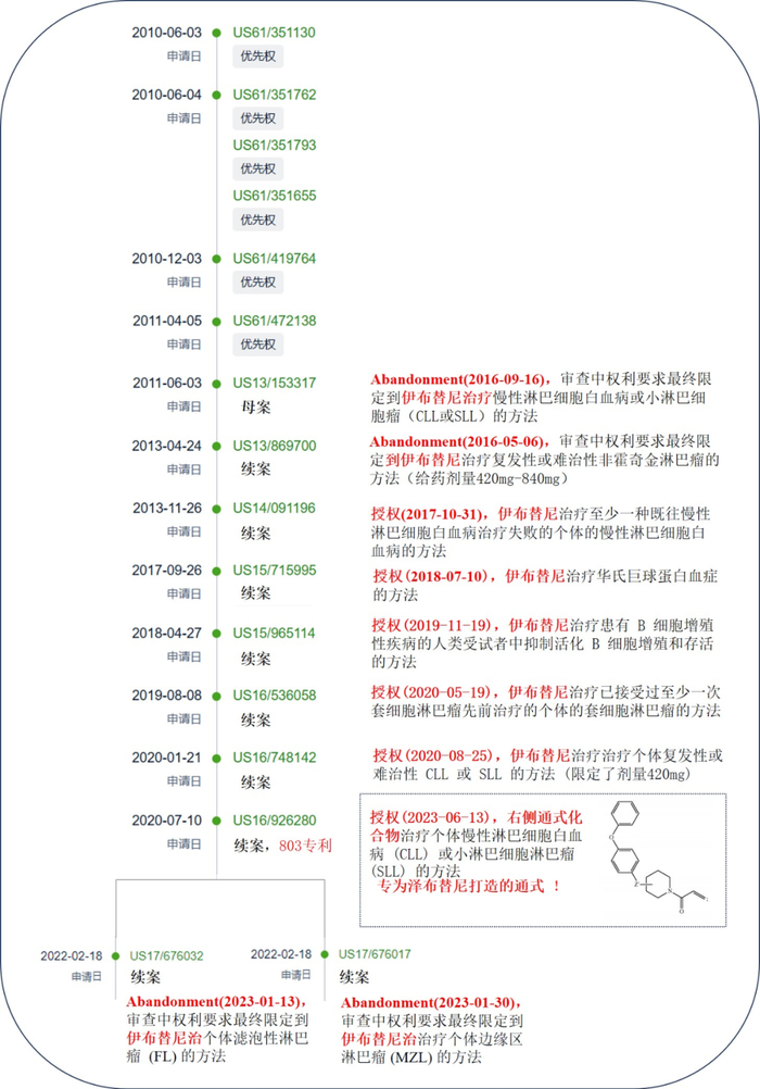
结合美国官网上查询的美国同族信息https://globaldossier.uspto.gov/#/ 、欧洲局的审查信息及智慧牙数据库,将803专利申请的美国同族的申请历程整理见图3。

1. 关于优先权情况

从图3可知,2011.06.03艾伯维提交了第一个正式申请US13/153317,这个US13/153317的优先权有2010-06-03申请的US61/351130,2010-06-04申请的US61/351762、US61/351793、US61/351655,2010-12-03申请的US61/419764,2011-04-05申请的US61/472138,共计6个优先权。

2. 关于803专利母案及续案情况

从图3可知,艾伯维在2011.06.03提交的第一正式申请US13/153317,即母案,其在2016-09-16,经审查后最终放弃,审查中权利要求最终限定到伊布替尼治疗慢性淋巴细胞白血病或小淋巴细胞瘤(CLL或SLL)的方法;

在2013-04-24提交了第一个续案申请US13/869700,其在2016-05-06,经审查后最终放弃,审查中权利要求最终限定到伊布替尼治疗复发性或难治性非霍奇金淋巴瘤的方法;

在2013-11-26提交了第二个续案申请US14/091196,其在2017-10-31授权,权利要求保护伊布替尼治疗至少一种既往慢性淋巴细胞白血病治疗失败的个体的慢性淋巴细胞白血病的方法;

在2017-09-26提交了第三个续案申请US15/715995,其在2018-07-10授权,权利要求保护伊布替尼治疗华氏巨球蛋白血症的方法;

在2018-04-27提交了第四个续案申请US15/965114,其在2019-11-19授权,权利要求保护伊布替尼治疗患有 B 细胞增殖性疾病的人类受试者中抑制活化 B 细胞增殖和存活的方法;

在2019-08-08提交了第五个续案申请US16/536058,其在2020-05-19授权,权利要求保护伊布替尼治疗已接受过至少一次套细胞淋巴瘤先前治疗的个体的套细胞淋巴瘤的方法;

在2020-01-21年提交了第六个续案申请US16/748142,其在2020-08-25授权,权利要求保护伊布替尼治疗治疗个体复发性或难治性 CLL 或 SLL 的方法;

在2020-07-10提交了第七个续案申请US16/926280,其在2023-06-13授权,也就是涉案803专利,权利要求保护下述通式I化合物治疗个体慢性淋巴细胞白血病 (CLL) 或小淋巴细胞淋巴瘤 (SLL) 的方法;

在2022.02.18分别提交了第八个续案申请US17/676032和第九个续案申请US17/676017;在2023-01-13,US17/676032经审查后最终放弃,审查中权利要求最终限定到伊布替尼治个体滤泡性淋巴瘤 (FL) 的方法;在2023-01-30,US17/676017经审查后最终放弃,审查中权利要求最终限定到伊布替尼治治疗个体边缘区淋巴瘤 (MZL) 的方法;

从图3可以看到,艾伯维以第一正式申请US13/153317为母案,后续陆续申请了9个续案,其中有6授权,4个经审查后最终放弃;不管是授权的还是放弃的,其中有9个申请最终经审查权利要求都限定到了具体的化合物伊布替尼用于治疗疾病的方法,唯独803专利重新概括了之前说明书没有出现过的通式。艾伯维已经获得一个自己想要的范围了,后续是否还有续案?我们也在继续观望中。

(三)艾伯维803专利的审查历程

2020-07-10专利权人最初提交的权利要求保护范围较大,为Btk抑制剂治疗疾病的方法;

2021-09-07专利权人进行了第一次主动修改,修改后的权利要求为伊布替尼用于治疗疾病的方法;

2022-02-18专利权人进行了第二次主动修改,修改后的权利要求为一个大通式用于治疗疾病的方法,需要说明的是这个大通式在母案的原始说明书中有记载。

2022-03-30专利权人进行了第三次主动修改,修改后权利要求用A指代所有可以与Btk活性位点结合的基团,通式范围其实跟2022.02.18修改的通式范围一样,只不过优化了表述形式。

2022-06-06审查员发出了non-final rejection,审查员认为第三次主动修改后的权利要求范围太大,涵盖了太多的Btk抑制剂,不仅包含小分子还包含大分子、多肽等各种分子,不能满足支持的要求。

2022-08-23 专利权人针对 non-final 进行了一次修改,修改后的权利要求为下述通式I结构治疗疾病的方法,其中Z’为任意取代的稠杂环结构,

2022-10-20 专利权人针对 non-final 再次修改权利要求,其主要将Z’限定为包含2-4个氮杂原子的任选取代的稠合杂环系统。

2022-12-27 审查员发出了Final rejection,审查员认为Z'的限定还是过于宽泛,包含2-4个氮杂原子的任选取代的稠合杂环系统可以有三个或者更多个环,并且环的大小也没有限于说明书79页的示例(图4),所以得不到说明书支持。

2023-02-03专利权人针对Final 进行了权利要求的修改,修改后的的权利要求将Z'限定包含2-4个氮杂原子的任选取代的稠合杂环系统;其中任选取代的稠合杂环系统由包含至少一个氮杂原子的5元环稠合至包含至少一个氮杂原子的6元环组成;也就是我们目前看到的803专利的权利要求范围;

2023-02-28 审查员发出授予专利权通知书;

2023-06-13 专利申请最终被授予专利权,具体的审查进程,详见图5。

从审查过程上看,专利申请人从2022-02-18第二次修改开始要了一个巨大的通式范围(母案原始说明书中有记载),后面逐步缩小,最终成功从审查员手里拿到了一个满意的范围(修改后的这个通式在说明书里没有记载)。专利权人重新概括了一个之前的继续申请都没有出现过的通式,这体现了美国专利审查的灵活性,但客观来看,有不能得到说明书充分支持的嫌疑,这一点预计未来会成为百济反击中重点关注的一个方向[3]

三、百济神州泽布替尼核心专利情况介绍

百济神州泽布替尼在美国橙皮书上登记的核心专利如下图6所示,其包括化合物专利和晶型专利,化合物专利的申请历程如图7所示,晶型专利的申请历程如图8所示。

分析图7和图8可知:

  • 泽布替尼的化合物专利不是通过371途径(PCT申请国家阶段)进入美国的,

而是通过提出继续申请(Continuation)的旁路途径(Bypass), 将PCT申请以续案的方式转化为美国本土申请。

  • 泽布替尼的晶型专利是通过371途径(PCT申请国家阶段)进入美国的;

  • 不管是化合物专利还是晶型专利,泽布替尼都采用了多个续案申请制度。

可以看出,百济神州也是非常熟悉美国的续案申请制度的!个人大胆推测,艾伯维的803专利,百济神州前期内部肯定有监控到,但是由于其前面7个母案或续案的权利要求都最终仅限定到了伊布替尼的用于治疗疾病的方法,同时在803之后的2个续案其权利要求也最终限定到了伊布替尼的用于治疗疾病的方法,专利权人在第803这个续案中通过母案说明书里记载的大范围,在跟审查员的博弈中逐步修改,重新概括了一个母案说明书没有出现过的通式,应该是百济神州也没有想到的。

四、启示

(一) 关于专利申请撰写与布局的启示

1. 对于重要的专利申请,要善用各国的续案制度,在说明书中预留多层次的技术方案组合方式,从而进入国家后可以利用继续申请制度,查漏补缺,随时准备将竞争对手的技术方案纳入权利要求保护范围[3]

2. 中国企业要出海,在充分理解海外专利相关规则的基础上,要非常熟悉海外的专利布局思维,同时也要更新自己的专利布局思维。

3. 专利申请要放眼未来:要敢于想,敢于写!绝大多数国内代理人、药企知识产权从业人员这点都很薄弱,不要局限于目前已经做到的,也不要局限于目前认为的未来最优方案,要尽可能地覆盖各种可能方案,尽量覆盖各种可能做出来的。

(二)关于侵权风险评估与监控的启示

1. 侵权风险的评估是一个连续的、动态的、贯穿整个药物的生命周期中,尤为重要,上市不是终点!

2. 对潜在风险专利需非常密切地跟踪其审查进程,实时更新,善用第三方公众意见,同时需要注意各国提交第三方公众意见的时机及提交形式。

作者简介

占爱瑶,生物工程硕士,先后就职于浙江海正药业股份有限公司、浙江华海药业股份有限公司,贝达药业股份有限公司。从事医药企业知识产权工作13余年,目前担任贝达药业股份有限公司杭州研发中心知识产权部高级专利主管。

参考文献(上下滑动阅览)

【1】柏斯特. 一图看懂系列:美国专利申请中分案、续案和部分续案, 柏斯特国际知识产权.

http://www.sziprs.org.cn/szipr/hwwq/fxydzy/bjzy/content/post_825060.html

2023.07.06 最后访问。

【2】杜洋洲.2023-04-杭州临平-美国专利实务-专利风险管控.七星天

【3】唐华东. 专利唐律说 | 深度分析百济泽布替尼被诉专利侵权,同写意https://baijiahao.baidu.com/s?id=1769654604629232721&wfr=spider&for=pc2023.07.06 最后访问。

加载中...