新浪财经 股票

四位国家级检查员专家实战案例分享临床稽查经验!

市场资讯 2023.07.20 18:32

转自:药通社

开班引言

临床试验的质量事关药物研发能否获批,稽查是发现质量风险并进行控制的不可或缺的关键管理环节。监查、稽查、检查都是临床试验质量保证体系中紧密联系的质量管理行为,但高质量的稽查不是监查的集成或重复,也不应该是现场检查的预演,稽查是促进临床试验质量达到更高水平的重要途径。

  • 合格的稽查员需要具备什么样的技能包?

  • 稽查和一次集中的监查有什么区别?

  • 你能看懂临床试验方案并基于逻辑预知可能的质量风险吗?

  • 在稽查中发现了质量甚至科学问题如何解决?

  • 如何通过你的工作提升临床试验的质量?

  • 如何打好专业基础并实现职业发展?

为促进稽查人才进阶和临床试验行业发展,中国药科大学将于2023年8月5-6日在南京举办“慧明临床试验稽查员培训班”,培训结束后可获得中国药科大学结业证书

 亮点集锦 

  • 专家均来自临床试验的一线,实战经验丰富,对临床试验的质量管理细节、案例能够信手拈来,坚持实用性、接地气的教学定位。

  • 系统性:从方案设计到执行,从科学性到规范性、真实性,从监管规则到逻辑分析等等进行的系统课程设计,确保学员能形成一个体系化的思维。

 主要信息 

组织机构

主办单位:中国药科大学继续教育学院

协办单位:南京引光医药科技有限公司

时间地点

时间:2023年8月5日-6日

地点:中国药科大学(南京市鼓楼区童家巷24号

培训对象

稽查员或业内拟学习临床试验质量管理的人员,本班次注重基础,重点针对入行2年以内人员拟从事稽查工作的初学者。(有意向学习中级、高级课程的学员朋友,可关注后续通知)

报名

 预报名通道

详情咨询请扫码

2. 培训费用:5600元/人(包括学费、餐费、教材讲义费及其他相关材料费),团体3人以及以上,4800元/人。培训结束后可获得中国药科大学结业证书

3. 汇款单位账户信息

收款单位:中国药科大学      

开户银行:南京工行湖南路支行

银行账号:4301011019001029831

转账备注:慧明临床试验稽查培训班

 名师介绍 

/李正奇 /

• 博士、主任药师、教授

• 历任CFDA药品认证管理中心处长

• CDE外聘专家

• 16年CFDA GCP/GLP现场检查组织管理工作经历

• 全程组织参与了“722”核查

• 组织参与了临床试验机构管理与现场检查等十余项法规的撰写工作

• 作为主编或执行主编出版了《药物临床试验机构管理指南》、《药物临床试验管理学》、《生物等效性试验实用指南》等著作。

/蒋  萌 /

• 主任医师、教授、博士研究生导师

• 国家药监局审评中心审评专家

• 国家药监局审核查验中心检查员

• 主持Ⅰ~Ⅳ的药物临床试验项目方案设计和实施几十项

• 参加国家药监局审核查验中心数据现场核查项目几十项

• 历任江苏省中医院机构办公室主任兼临床药理科主任、科技处处长兼GCP中心主任

• 现任江苏省中医院GCP中心临床试验技术总监

• 现任中华中医药学会临床药理专委会副主任委员

• 现任南京药学会药物临床试验专业委员会主任委员

• 主编出版《药物临床试验机构管理实践(上下册)》、《I期药物临床试验质量管理实践》、《中医药临床研究实践》等著作。发表药物临床试验论文20余篇。

/王慧萍 /

• 副主任医师

• 国家药监局/江苏省药监局药物临床试验项目核查专家

• 南京药学会临床试验专业委员会副主任委员

• 南京药学会理事会理事

• 江苏省药学会促进医药产业发展专业委员会名誉顾问

• 江苏省医学会医学伦理学分会委员会委员

• 出版专著:《药物临床试验机构管理实践》、《新版GCP法规和技术培训考核实用题典》等著作

• 承担科技部GCP平台建设课题1项,主持省级课题2项

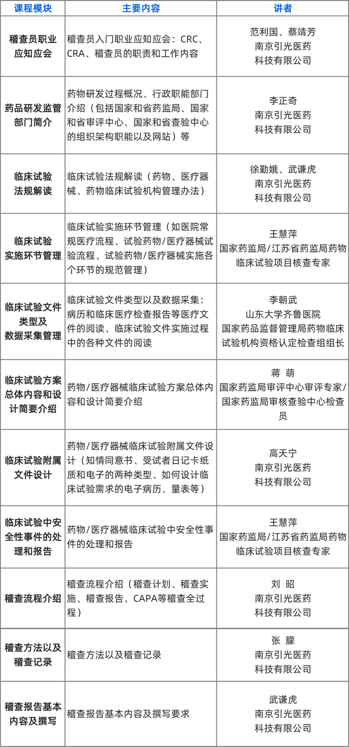
《2023年第一期慧明临床试验稽查员培训班》课程安排表

加载中...