新浪财经 股票

Nature|棕色脂肪组织在低温下对营养物质的竞争力竟比肿瘤组织强

市场资讯 2023.06.16 12:00

转自:优宁维抗体专家

曹教授课题组研究各种疾病中血管生成的基本机制,这是血管形成的关键过程。目标是了解血管生成在最常见和致命的人类疾病(如癌症、代谢性疾病和心血管疾病)的发病和进展中的分子和功能机制。点此访问曹教授主页

背景部分介绍

代谢改变是癌症和恶性细胞的标志之一,恶性细胞经常重编程代谢以促进其生长、增殖、迁移和生存。大多数癌症所共有的代谢改变的一个显著特征是葡萄糖的高摄取,并通过发酵代谢产生乳酸。在有氧条件下,癌细胞利用葡萄糖-发酵-乳酸途径以ATP的形式利用能量。与健康细胞线粒体中的葡萄糖完全氧化相比,肿瘤细胞中以葡萄糖为基础的有氧糖酵解的速率加快了10-100倍,且超过70%的人类癌症显示糖酵解基因的扩增表达。葡萄糖摄取是有氧糖酵解的一个限速步骤,由癌细胞膜上的葡萄糖转运蛋白(GLUTs)介导。随着肿瘤的生长,缺氧变得明显,缺氧通过缺氧诱导因子-1α (HIF-1α)触发的转录调控上调GLUT1, GLUT1是癌细胞中关键的GLUT表达。

BAT是一种通过产生热量来消耗能量的特殊组织。冷适应、饮食和药物引发的交感神经激活诱导BAT激活和白色脂肪组织(WAT)转化为棕色样表型。因此,活化的BAT和褐化的WAT通过非寒颤产热(NST)产生热量,这是由线粒体内膜中表达的解偶联蛋白1 (UCP1)介导的。越来越多的证据表明,葡萄糖有助于BAT产热,而基因敲低Glut1和Glut4或己糖激酶明显损害代谢。BAT导的NST是肥胖和糖尿病动物减轻体重和改善代谢功能障碍的有效能量消耗机制。由于成人中存在大量的BAT组织质量,因此推测激活BAT产热作用将为治疗肥胖和2型糖尿病提供一种有吸引力的方法。

在该研究中,作者发现冷刺激诱导的BAT激活显著抑制了依赖于UCP1产热作用的各种实体肿瘤的生长。BAT的去除和Ucp1基因的缺失恢复了冷刺激下肿瘤的生长速度。作者提供了NST触发的肿瘤抑制机制的见解。最后,提供了在成年健康人和轻度寒冷暴露的癌症患者中BAT激活的初步发现。低温暴露也显著降低了人类肿瘤中的葡萄糖摄取。该发现为癌症治疗提供了一个概念,并将为癌症患者提供实质性的临床益处。

主要结果部分

01

冷刺激表型:抑制异种移植和遗传自发肿瘤生长,延长荷瘤小鼠的总生存期并改变TME(肿瘤微环境)

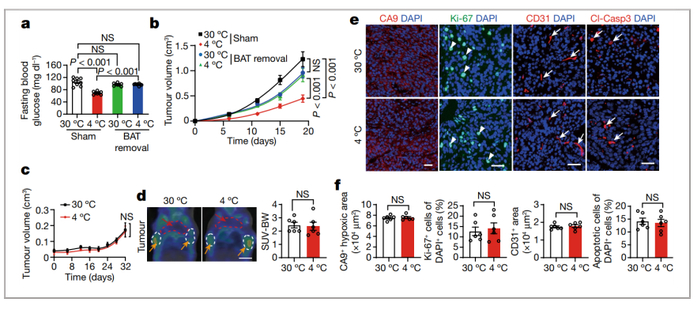
a: 将结肠癌进行小鼠皮下移植,分别经过30°和4°生长,发现冷刺激(4°)下,肿瘤体积相对较小;

b:经过生存曲线分析,发现冷刺激下荷瘤小鼠生长周期明显较长;

c-d:为了研究在30°C热中性和4°C冷暴露条件下TME的变化,使用多种标记进行免疫组织化学分析,检测各种细胞成分。发现低温改善了结直肠癌肿瘤的缺氧,肿瘤微血管的密度也显著降低,Ki-67测量的肿瘤细胞的增殖率受到显著抑制,但细胞凋亡未见明显变化;

e-f:乳腺癌及肠腺瘤抑制得到相似结果。

02

冷刺激使荷瘤小鼠的BAT活化增加和葡萄糖摄取向BAT转变

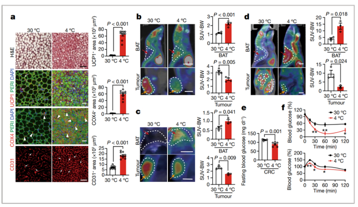
a:在30°C和4°C条件下,首先H&E染色发现4°下, 结肠癌(crc)荷瘤小鼠的BAT产生了多室的结构;对荷瘤小鼠的UCP1(产热相关重要基因)、COX4(线粒体内的一种酶)和CD31(代表微血管密度)进行组织学和免疫荧光染色发现均有显著升高;

b-d:接下来,通过PET-CT成像分析测量荷瘤小鼠各器官对18f-氟脱氧葡萄糖(18F-FDG)的摄取,在30°C下,18F-FDG分布主要在肿瘤中积累,在BAT中发现了适度的信号,然而,4°C下显著刺激了18F-FDG在肩胛骨间BAT (iBAT)中的分布,尽管不同温度下肿瘤大小大致相等,但在肿瘤中几乎检测不到18F-FDG信号

e:值得注意的是,在异种移植和自发肿瘤模型中,冷刺激荷瘤小鼠空腹血糖水平显著降低;

f:胰岛素和葡萄糖耐受试验显示,在冷暴露条件下,异种移植物和自发肿瘤模型的胰岛素敏感性和快速葡萄糖清除明显改善。

03

去除BAT:消除冷刺激引起的肿瘤抑制

为了确定BAT激活在肿瘤抑制中的作用,接下来对荷瘤小鼠进行了手术切除BAT:

a:有趣的是,去除BAT可显著提高4°C下的血糖水平;

b:重要的是,BAT的去除几乎消除了冷刺激对肿瘤的抑制作用;相比之下,在30°C下,BAT去除对肿瘤生长没有影响;

c:在MMTV-PyMT乳腺癌荷瘤小鼠中也去除BAT,发现完全消除了冷刺激诱导的肿瘤抑制

d:在相同肿瘤大小的情况下,通过去除BAT,乳腺癌中冷刺激减少的18F-FDG摄取完全被中和,BAT与30°C暴露组没有区别;

e-f:BAT的去除也消除了肿瘤缺氧、血管生成和肿瘤细胞冷刺激增殖的减少。

04

冷刺激后: BAT糖酵解代谢增加mTOR信号活化增加, 肿瘤中相反

通过删除BAT来消除冷诱导的肿瘤抑制,这表明BAT在冷条件下的激活可能会改变肿瘤代谢。为了研究这种可能性,作者使用了基因组学和蛋白质组学方法。

a:RNA-seq和基因富集分析显示,冷刺激的结直肠癌肿瘤的糖酵解和脂质代谢均减弱;

b:详细的代谢组学分析显示,冷刺激的结直肠癌荷瘤小鼠的BAT糖酵解显著增加;

c:相比之下,关键的糖酵解成分在冷刺激的肿瘤中显著减少;

d:特别是,在冷刺激的肿瘤中,Glut1、Glut4和Glut7等GLUTs的水平显著降低,相比之下,低温暴露下BAT中Glut4和糖酵解相关基因显著升高;

e-f:与抑制肿瘤糖酵解一致,CRC肿瘤中磷脂酰肌醇-3激酶(PI3K)、AKT和哺乳动物雷帕霉素靶蛋白(mTOR)的激活也被冷暴露显著抑制。

05

高糖喂养和UCP1缺乏消除了冷刺激引起的肿瘤抑制

为了验证肿瘤和活化BAT之间的血糖竞争假说是否是冷诱导肿瘤生长抑制的关键,作者在实验环境中实施了高糖喂养。

a:有趣的是,给crc -荷瘤小鼠喂食15%葡萄糖可以消除冷暴露对肿瘤的抑制作用;

b:为了进一步阐明高糖喂养在肿瘤生长恢复中的可能机制,分析了低温暴露下CRC肿瘤中GLUT1的表达。有趣的是,在4°C时,高糖喂养将葡萄糖摄取恢复到与30°C高糖喂养组没有区别的水平;

c:值得注意的是,高糖喂养通过磷酸化显著增强PI3K和AKT的激活,以及GLUT1在冷刺激肿瘤中的表达;

d:由于UCP1是脂肪组织中负责NST的关键线粒体蛋白,在肿瘤实验中使用了UCP1敲除小鼠。如所料,删除UCP1基因消除了这种作用。UCP1基因缺失消除了冷刺激对肿瘤的抑制作用;

e:PET-CT扫描分析显示冷暴露BAT无明显葡萄糖摄取。

06

研究成果对人体的适用性:癌症患者中的BAT激活

为了在各种动物模型中研究该发现与人类的相关性,作者在健康人类和癌症患者中进行了可耐受的低温刺激。研究招募了健康志愿者(3男3女,年龄在22至25岁之间)。这些健康个体穿着非常轻薄的衣服,每天处于在16°C的微冷环境中2-6小时,连续14天。

a:PET扫描分析显示,男性和女性组的一些个体在锁骨上、颈椎和胸骨旁区域的双侧区域表现出明显的BAT激活;

接下来,作者对一名18岁的霍奇金淋巴瘤患者进行了初步研究。本研究时,该患者已接受阿霉素、博来霉素、长春花碱、达卡巴嗪联合化疗5个周期。研究是在第五个化疗周期进行的。患者穿着轻薄的衣服,处于22°C的微冷环境中7天。

b:PET-CT扫描显示双侧锁骨上、颈椎和胸骨旁区域有大量的BAT,并随着大量摄入18F-FDG而激活;然而,将该患者暴露在28°C环境中4天显着降低了18F-FDG的摄取和BAT的激活;

c-f:CT影像分析证实纵膈区存在淋巴瘤,这表明在温暖暴露期间显著减轻了18F-FDG的吸收。

冷刺激抑制肿瘤的机制示意图

在热中性温度下,癌细胞主要通过糖酵解获得能量,即糖酵解Warburg效应。肿瘤中的血管生成血管提供足够的葡萄糖供肿瘤消耗。WAT脂肪细胞(WAs)和BAT脂肪细胞(BAs)都保持代谢惰性,没有显著的葡萄糖摄取和产热活性。糖酵解产生的ATP分子和其他代谢物支持肿瘤细胞高速增殖。在寒冷的环境下,sWAT和BAT经历褐变过程,显著增加葡萄糖摄取和产热。由于活化的BAT和sWAT中葡萄糖摄取升高,肿瘤中的葡萄糖摄取显著减少。因此,低温暴露下的肿瘤生长通过几种可能的机制受到抑制:

由于激活BAT和WAT中的葡萄糖再分配,肿瘤中葡萄糖供应减少;

缓解肿瘤缺氧:由于糖酵解有限,酸中毒和肿瘤缺氧减少;此外,肿瘤生长缓慢也减轻了肿瘤缺氧;通过冷暴露缓解肿瘤缺氧也会降低GLUTs的表达水平,GLUTs是葡萄糖摄取的限制因素;

脂质代谢物对糖酵解的合理抑制。

最后,对于该研究,小优博士在这里做了相关的研究流程图(如下),希望有助于大家更好的理解本文。

研究流程图

部分产品推荐:

加载中...