新浪财经 股票

集采后时代,头孢类产品格局演变

市场资讯 2023.06.08 19:22

转自:赛柏蓝

头孢菌素类抗生素是7-氨基头孢烯酸(C10H12N2O5S简称7-ACA) 的衍生物,1964年第一个头孢类药物诞生——礼来的头孢噻吩钠。八十年代,在中国上市以后,伴随静脉输液成为主要给药途径的时代,头孢菌素类抗生素由于其广谱抗菌、安全性高、对人无毒性等优势,迅速获得一线使用的市场地位并成为了药品临床领域销量最大的一类药物之一。

01

头孢菌素类抗生素知多少

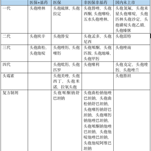
据统计,头孢注射剂型有42个,其中一代有14个、二代有5个、三代有9个、四代有6个、头霉类有7个。

另外有复方制剂8个,口服类有15个。

02

影响头孢菌素销售的政策因素

头孢类药品倒推20年,热销且保持青的产品不少,包括国内医保:头孢唑林、头孢呋辛钠、头孢哌酮钠舒巴坦钠、头孢噻肟、头孢曲松、头孢他啶、头孢西丁、头孢美唑。地方医保曾经辉煌的产品,如头孢孟多,头孢甲肟,头孢地嗪及众多头孢复方制剂。

1、医保目录及报销限制

产品是否在医保目录,产品在医保目录规定的限制报销范围——在过去每版医保目录出来之后,都直接决定产品的市场销量。

我们看一下临床主要应用的头孢菌素类产品,近十年的医保报销变化。

在2019版医保目录中增加了药敏实验一项限制,尤其是抗生素复合制剂。药敏实验的等待时间,谁来操作(药剂科、临床科室)?进入哪个科室的不同成本等等因素,都制约了医院开展药敏实验的积极性。因此在医保监管严格区域,此项规定几乎给了受限药品致命一击。

不过,2022版医保目录透露了新的趋势,国家医保局对于国家集采后的产品进行解限去后缀。

2、抗生素应用监管政策

抗生素医院配备数量限制,其中三级医院抗菌药物品种不得超过50种;二级医院不得超过35种,同一通用名称药品的品种,注射剂型和口服剂型各不得超过两种,处方组成类同的复方制剂1—2种——这里面可能涉及头孢类产品,即头霉素类不得超过3个。

抗生素分级管理目录下,要关注产品属于非限制目录、限制目录,还是特殊目录。以及未在目录中的产品的使用以及备案办法。

2015版《抗菌药物临床应用指导原则》国卫办医发〔2015〕43 号附件,在预防感染,治疗性感染各类抗生素的应用上都给出了比较具体的指导原则。

涉及头孢类的核心内容就是在手术预防感染中,特地说明“手术部位感染预防用药有循证医学证据的第一代头孢菌素主要为头孢唑啉,第二代头孢菌素主要为头孢呋辛。”

03

从头孢呋辛钠,看15年的价格变化趋势

以河北唐山市头孢呋辛钠15年来招标、挂网价格为例,我们看一看价格变化趋势。

0.75g注射用头孢呋辛钠价格趋势

目前临床普遍使用的头孢菌素产品,基本已经纳入了国家集采,只剩一个头孢唑肟钠(参比制剂2023年才发布,无过评;多个地方集采联盟已经纳入)。我们看一看国家集采情况:

04

头孢类产品未来新格局探讨

国家集采续约:头孢类产品国家集采续约价格竞争更加激烈。看现在国采续标的格局,国家在积极鼓励联盟续标,多家中选,鼓励医疗机构签约最低价,在如此等等的政策引导下,抗生素的续约价格将回归到成本线附近,主流头孢类抗生素完全进入普药时代。

原研产品的销售机会

原研药品,一段时间之内,各级别的集采药品管理专家共识、部分省市医保局的指导精神,都阐明了医疗机构根据实际情况,如有需要可以保留原研产品。

过去推广成功、获得临床认知的一些原研头孢类药品,如舒普深-头孢哌酮钠舒巴坦钠、西力欣-头孢呋辛钠、复达欣-头孢他啶、凯福隆-头孢噻肟钠、罗氏芬-头孢曲松钠等,在临床一些难治性感染中,会存在一定的市场机会。

即配型双室袋剂型

抗生素即配型双室袋剂型,在野外救灾,野战部队配备便于携带,减少二次配置污染,减轻医疗机构配置室压力等方面有一定的社会意义。尤其是在2022版国家医保谈判中,头孢唑林钠/氯化钠注射液、头孢美唑钠/氯化钠注射液、头孢呋辛钠/氯化钠注射液、头孢他啶/5%葡萄糖注射液、头孢他啶/氯化钠注射液都给予了医保目录的国谈药品身份,这些产品也应该存在一定的市场机会。

综上所述,头孢类抗生素已经进入集采后时代,在未来的一两年甚至可能彻底进入普药时代。在临床上耐药性严重、细菌变异不断的情况下,业内也更期待有循证依据的新头孢类抗生素早日上市。

加载中...