新浪财经 股票

福建医科大学徐艳芳团队通过单细胞测序揭示不同病因急性肾损伤细胞病理机制

市场资讯 2023.05.29 19:59

转自:生物谷

急性肾损伤是一种复杂的全身性疾病,也是危重病患者的常见并发症。目前的研究表明,AKI使慢性肾脏疾病(CKD)的风险增加近8-10倍,使其成为CKD发病的主要风险因素。血清肌酐(Scr)是评估肾功能最常用的指标,但观察到的Scr变化滞后。

此外,Scr水平不能作为区分实质损害和功能损害的功能指标,它们容易受到体重、循环容量和药物等因素的影响。因此,除了阐明AKI肾脏关键部位的损伤机制外,还迫切需要识别不同节段早期损伤的生物标记物,以帮助预防肾脏损伤,阻止进展为CKD。

近日,来自福建医科大学的研究者们在Cell Death and Disease杂志上发表了题为“Single-cell sequencing reveals homogeneity and heterogeneity of the cytopathological mechanisms in different etiology-induced AKI”的文章,该研究为了解AKI的发病机制和单细胞分辨率的AKI进展的早期干预提供了有效的资源。

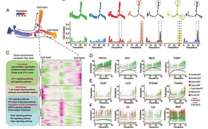
不同病因所致急性肾损伤(AKI)细胞病理机制的同质性和异质性知之甚少。在这里,我们对五种常见的AKI病因(CPCisplatin、IRI-再灌注损伤、UUO-单侧输尿管梗阻、FA-叶酸和草酸钠)的小鼠肾脏进行了单细胞测序(ScRNA)。

研究者构建了一个有效的多模型AKI scRNA图谱,包含20种细胞类型和80,689个高质量细胞。结果提示,与IRI和CP-AKI相比,FA-和SO-AKI表现出更类似于UUO-AKI的损伤特征,这可能是由于微小的晶体引起的肾内梗阻所致。

通过scRNA图谱鉴定了7种不同功能的近端小管细胞(PTC)亚型,发现在不同的AKI模型中,适应性不良的PTC和经典的Havcr1 PTC而不是新的Krt20 PTC影响促炎和促纤维化水平。细胞死亡和细胞骨架重塑事件是PTC中普遍存在的损伤模式。

此外,研究者发现在PTCs中,程序性细胞死亡占主导地位,而在剩余的肾小管中,凋亡和自噬占主导地位。研究者还确定S100a6是一个新的AKI-内皮损伤生物标志物。此外,动态主动免疫(尤其是Arg1-Macro_2细胞)与实质细胞的相互作用是AKI的重要特征。

从健康的PTCs到受损的PTCs的转录轨迹和蛋白质组学分析显示,AKI-PTCs中存在广泛的细胞骨架重构事件

图片来源:https://doi.org/10.1038/s41419-023-05830-z

总之,到目前为止,本研究提供了一个非常全面的多模型AKI的单细胞图谱,这将为未来研究AKI的内在机制和治疗靶点提供宝贵和重要的资源,并有助于未来深入了解每种细胞类型的潜在调控机制。

参考文献

Zhimin Chen et al. Single-cell sequencing reveals homogeneity and heterogeneity of the cytopathological mechanisms in different etiology-induced AKI. Cell Death Dis. 2023 May 11;14(5):318. doi: 10.1038/s41419-023-05830-z.

加载中...