新浪财经 股票

Science:揭示斑马鱼心脏再生新机制,有助于开发心血管疾病新疗法

市场资讯 2023.05.24 19:59

转自:生物谷

由于心脏的自我修复能力有限,诸如心脏病之类的心血管疾病是世界范围内导致死亡的主要原因。与人类不同,斑马鱼具有从心脏损伤中恢复的非凡能力。在一项新的研究中,荷兰胡布勒支研究所的Jeroen Bakkers及其研究团队利用斑马鱼来阐明它在心脏再生方面的成功。他们发现了一种新的机制,该机制作为一种开关,在这种心脏再生过程中推动心肌细胞走向成熟。

重要的是,这种机制在进化上是保守的,因为它对小鼠和人类心肌细胞的影响非常相似。这一研究结果表明,研究斑马鱼的自然心脏再生过程并将这些发现应用于人类心肌细胞,可能有助于开发针对心血管疾病的新疗法。相关研究结果发表在2023年5月19日的Science期刊上,论文标题为“Interplay between calcium and sarcomeres directs cardiomyocyte maturation during regeneration”。

据估计,每年有1800万人死于心血管疾病。其中的许多死亡与心脏病发作有关。在这样的事件中,血凝块阻止了对心脏部分区域的营养物和氧气的供应。结果,心脏阻塞区域中的心肌细胞死亡,最终导致心力衰竭。尽管存在控制症状的治疗方法,但没有任何治疗方法能够用功能性的、成熟的心肌细胞取代失去的心脏组织从而治愈患者。

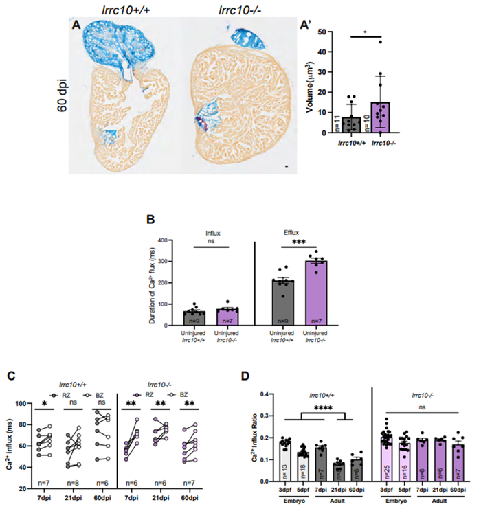
利用斑马鱼作为一种研究模型

与人类不同,诸如斑马鱼之类的一些物种可以再生它们的心脏。在受损后的90天内,它们完全恢复心脏功能。幸存的心肌细胞能够分裂并产生更多的心肌细胞。这一独特的功能为斑马鱼的心脏提供了新组织的来源,以取代失去的心肌细胞。以前的研究成功地确定了可以刺激心肌细胞分裂的因素。然而,新形成的心肌细胞之后会发生什么,以前还没有研究过。

论文第一作者Phong Nguyen解释说,“目前还不清楚这些细胞如何停止分裂并成熟到足以维持正常的心脏功能。我们感到困惑的是,在斑马鱼的心脏中,新形成的组织自然成熟并且毫无问题地融入现有的心脏组织。”

LRRC10驱动成熟

为了详细研究新形成的组织的成熟,这些作者开发了一种技术,将受伤的斑马鱼心脏的厚片在体外培养。这使他们能够对心肌细胞中钙离子的运动进行活细胞成像。钙离子进出心肌细胞的调节对于控制心脏收缩很重要,并能预测心肌细胞的成熟度。他们发现,心肌细胞分裂后,钙离子的运动随着时间的推移而发生改变。

Nguyen说,“新分裂的心肌细胞中的钙离子运动最初与胚胎心肌细胞非常相似,但随着时间的推移,心肌细胞呈现出成熟型的钙离子运动。我们发现作为一种帮助心肌细胞内钙离子运动的结构,心脏二联体(cardiac dyad),特别是其中的一个组成部分---LRRC10,在决定心肌细胞是分裂还是成熟的过程中起着至关重要的作用。缺乏LRRC10的心肌细胞继续分裂并保持不成熟。”

从斑马鱼到人类

在Nguyen和他的同事们确定了LRRC10在停止细胞分裂和启动斑马鱼心肌细胞成熟方面的重要性后,他们继续测试他们的发现是否可以转化到哺乳动物身上。为此,他们在小鼠和实验室培养的人类心肌细胞中诱导了LRRC10的表达。

令人震惊的是,LRRC10改变了钙离子处理,减少了细胞分裂,并增加了这些细胞的成熟度,其方式与在斑马鱼心脏中观察到的情形类似。Nguyen说,“观察到从斑马鱼身上学到的经验是可以转化的,这令人激动,因为这为LRRC10在针对患者开发的新疗法中的使用提供了新的可能性。”

临床影响

这些研究结果表明,LRRC10有可能通过控制心肌细胞中的钙离子处理来进一步推动心肌细胞的成熟。这可能有助于那些试图通过将实验室培养的心肌细胞移植到受损心脏中来解决哺乳动物心脏缺乏再生能力的科学家们。虽然这种潜在的疗法很有希望,但是研究结果显示,这些实验室培养的心肌细胞仍然不成熟,不能与心脏的其他部分正常沟通,导致称为心律失常的异常心脏收缩。

Bakkers说“虽然需要更多的研究来精确确定这些实验室培养的心肌细胞在用LRRC10处理后的成熟程度,但成熟程度的增加可能会改善它们在移植后的整合。此外,目前的心脏疾病模型往往是基于实验室培养的不成熟的心肌细胞。在实验室发现的有希望的候选药物中,有90%未能进入临床,这些细胞的不成熟性可能是造成这种低成功率的一个因素。我们的结果表明,LRRC10也可能提高这些模型的相关性。”

因此,LRRC10可能对产生实验室培养的心肌细胞做出重要贡献,这些心肌细胞可以更准确地代表典型的成年人心脏,从而提高开发成功的心血管疾病新疗法的机会。

参考资料:

Phong D. Nguyen et al. Interplay between calcium and sarcomeres directs cardiomyocyte maturation during regeneration. Science, 2023, doi:10.1126/science.abo6718.

加载中...