新浪财经 股票

最后期限已定!中成药密集修订说明书,涉多个独家品种

市场资讯 2023.04.26 19:49

转自:赛柏蓝

01

3年大限下,中成药说明书修订潮将现

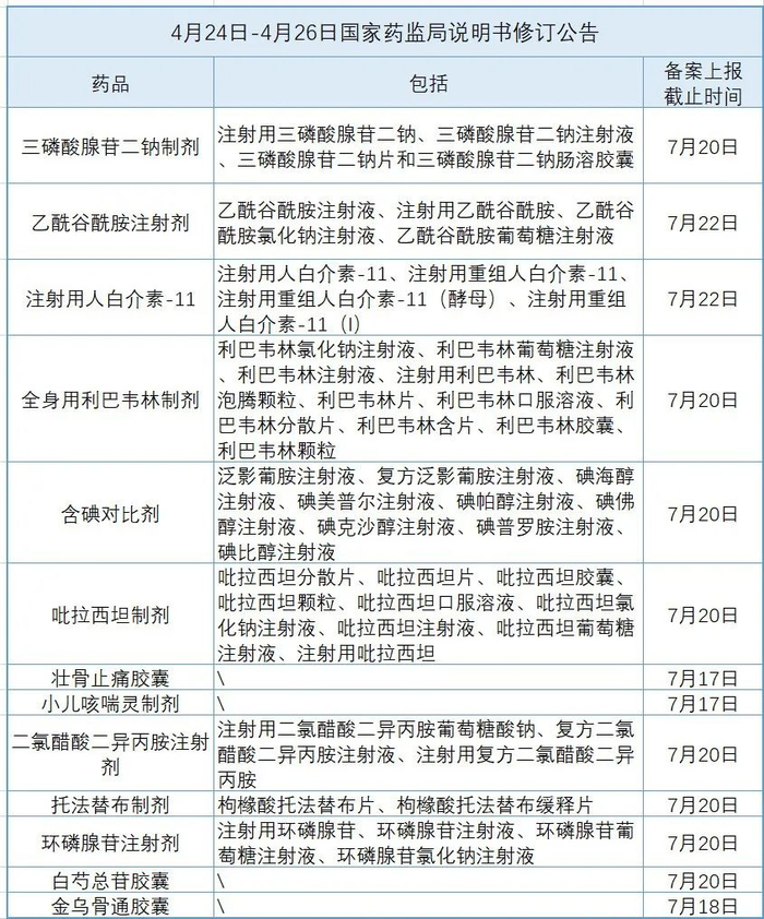
4月26日,国家药监局发布《关于修订三磷酸腺苷二钠制剂说明书的公告》,这是近三日内国家药监局发布的第12项说明书修订公告,12项公告共涉及托法替布制剂、全身用利巴韦林制剂等13个品种,共52个产品。

此批公布修订说明书的产品包含4个中成药,分别为壮骨止痛胶囊、小儿咳喘灵制剂、白芍总苷胶囊、金乌骨通胶囊,其中,壮骨止痛胶囊为四川美大康药业的独家品种,白芍总苷胶囊为宁波立华制药的独家品种,金乌骨通胶囊为贵州盛世龙方制药的独家品种。

此批修订中有3个中成药都增加了不良反应项,分别为:

壮骨止痛胶囊【不良反应】项应当增加:监测数据显示,本品有恶心、呕吐、消化不良、腹胀、腹痛、腹泻、皮疹、瘙痒、头晕等不良反应,有肝功能异常个案报告。

小儿咳喘灵制剂【不良反应】项应当增加:监测数据显示,小儿咳喘灵制剂有以下不良反应报告:皮疹、瘙痒、腹泻、腹痛、腹部不适、恶心、呕吐、口干、食欲减退、头晕、头痛、乏力、过敏反应等。

金乌骨通胶囊处方药【不良反应】项应当增加:监测数据显示,本品可见以下不良反应:恶心、呕吐、胃部不适、胃灼热、腹胀、腹痛、腹泻、口干、皮疹、瘙痒、头晕、头痛、乏力、外周水肿、疼痛、胸闷、心悸、潮红等,有肝功能异常个案报告。

本月中旬,国家药监局也发布了多则说明书修订公告,涉及多款中成药,如正清风痛宁口服制剂、金莲清热制剂、接骨七厘制剂、通窍鼻炎制剂、小儿肺咳颗粒、生血宝制剂和血塞通口服制剂等。

国家药监局最新发布的统计年报显示,截至2022年底,国内中药天然药物生产文号数量共57991个,其中仍有诸多未进行过规范双盲随机对照临床试验的中成药。

今年2月,国家药监局发布《中药注册管理专门规定》并明确:自今年7月1日起,中药说明书【禁忌】、【不良反应】、【注意事项】中任何一项,满3年后申请药品再注册时仍为“尚不明确”的,依法不予再注册。

这意味着这3年内,所有再注册的中药都必须包含药品不良反应、禁忌和注意事项等内容。

不良反应“尚不明确”的中药无法生存,给药企划分出两条道路——要么进行循证研究,把中药说明书具体化;要么放弃,注销批文。在此背景下,中药将迎来说明书修订潮,同时,也将有大批中药僵尸文号被清理。

02

说明书修改涉两集采品种

其中之一批文超700条

据国家药监局要求,相关药品的上市许可持有人需于7月下旬前(具体日期见下图)报省级药品监督管理部门备案,自备案日起,药品不得使用原说明书,备案后9个月内企业须对新的药品说明书及标签进行更换。

从具体修订内容来看,此次有两个市场过亿且被纳入国采/省际联盟集采的大品种说明书新增了黑框警告,分别为托法替布制剂、全身用利巴韦林制剂。

类风湿关节炎的常用药物托法替布制剂(包括枸橼酸托法替布片、枸橼酸托法替布缓释片)警告:严重感染、死亡、恶性肿瘤、重大心血管不良事件和血栓形成;【注意事项】中包括严重感染、结核病、病毒再激活、死亡、恶性肿瘤及淋巴增生性疾病、非黑色素瘤皮肤癌、重大心血管不良事件、血栓。

国家药监局数据显示,目前,该制剂在国内共有23条批准文号,涉及扬子江、齐鲁、正大天晴、华润赛科、先声等企业。

其中,枸橼酸托法替布片2021年在中国公立医疗机构终端销售规模超过3亿元,2022年上半年同比增长15.08%。

目前,枸橼酸托法替布片有20家企业拥有生产批文,九典制药先声药业、齐鲁制药等19家均已过评。山东新时代药业、马应龙药业集团、重庆药友制药等超过10家企业报产在审。

抗病毒药物利巴韦林制剂新增黑框警告包括可能引起出生缺陷、流产或死产。妊娠期女性及计划妊娠的女性和其男性伴侣禁用利巴韦林。特别注意,女性患者在使用利巴韦林治疗期间以及停药后9个月内应避免怀孕,使用利巴韦林治疗的男性患者的女性伴侣6个月内应避免怀孕。

目前,该制剂在国内共有701条批准文号,涉及国药、以岭、科伦、白云山华润双鹤等企业。

说明书修订并非否定相关药品安全性,而是引导药物安全规范使用。

3月末,国家药品不良反应监测中心组织发布《国家药品不良反应监测年度报告(2022年)》(以下简称《报告》)。《报告》指出,2022年药品不良反应/事件报告中涉及怀疑药品218.5万例次,其中,化学药品占82.3%、中药占12.8%、生物制品占2.6%,另有2.3%无法分类。

涉及的中药中,例次数排名前5位的类别分别是理血剂中活血化瘀药(23.4%)、清热剂中清热解毒药(12.3%)、祛湿剂中清热除湿药(7.6%)、祛湿剂中祛风胜湿药(5.0%)、补益剂中益气养阴药(4.0%)。

2022年,国家基本药物7大类中成药中,药品不良反应/事件报告总数由多到少依次为内科用药、骨伤科用药、妇科用药、外科用药、耳鼻喉科用药、儿科用药、眼科用药。

对中成药而言,规范化将倒逼药企对上市中成药开展再评价、倒逼企业不断改进工艺和技术。

加载中...