新浪财经 股票

重磅!非处方药行业7大榜单公布:企业、品种…

市场资讯 2023.04.13 19:53

转自:赛柏蓝

4月13日,中国非处方药物协会发布《2022年度中国非处方药企业及产品榜》,榜单以企业全年以含税出厂价为准计算的非处方药和健康产品销售额为标准排序,此次统计调研首次纳入了健康产品(未申报数据的企业及产品不在公布之列)。

本次非处方药企业及产品榜共分为4部分,分别为生产企业排名、化学药排名、中成药排名以及大单品名单;健康产品相关榜单共3部分,分别为生产企业综合排名、分品类企业排名以及健康产品排名(完整榜单见文末附1-附7)。

关注赛柏蓝,进入主页发消息界面

对话框输入“OTC”并发送,获取pdf版完整榜单

01

150个化药、315个中成药登上OTC榜单

涉179家药企

《2022年度中国非处方药生产企业综合统计排名》中共有100家企业上榜,其中Top10分别为华润三九太极集团、扬子江、修正药业、强生、云南白药、李时珍医药、以岭、康恩贝东阿阿胶

完整排名见文末附1

对应《2022年度中国非处方药产品化学药综合统计排名》和《2022 年度中国非处方药产品中成药综合统计排名》来看,位居前列的企业往往也拥有更多上榜产品。

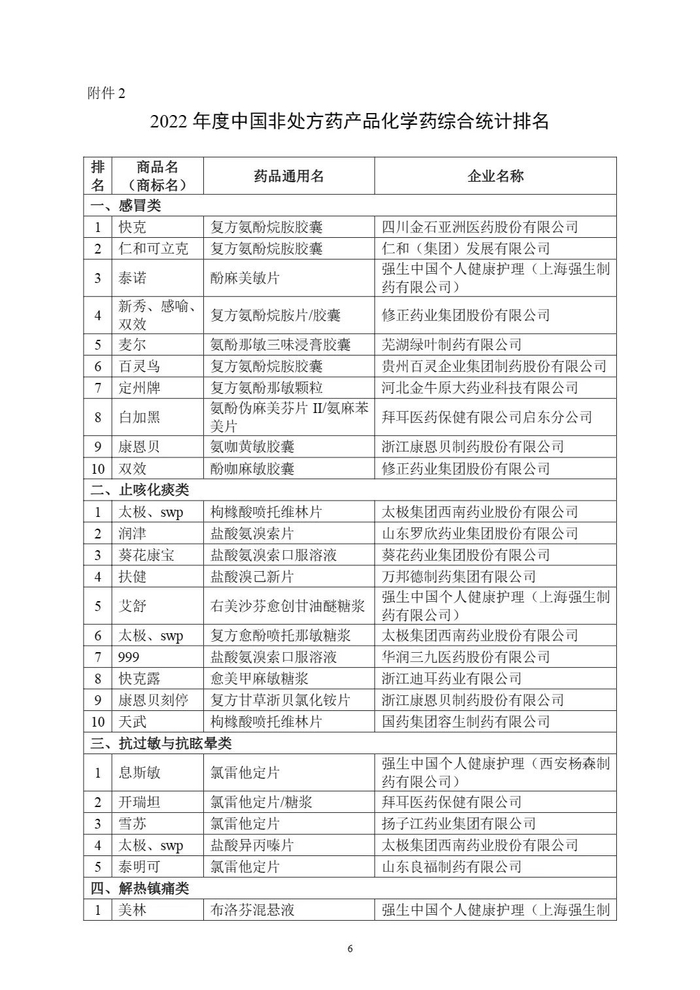
化药OTC产品榜单分为感冒类、止咳化痰类、抗过敏与抗眩晕类等十五个子类,每个子类下的上榜产品数量不一,共150个药品上榜,覆盖复方氨酚烷胺胶囊、氯雷他定片、小儿氨酚烷胺颗粒等114个大品种,涉及77家药企(完整排名见文末附2)。

OTC生产企业Top10中,强生中国个人健康护理(包含上海强生、西安杨森在内)在化药产品榜单中的上榜产品最多,达到14个;其次是太极集团西南药业股份有限公司,共11个产品上榜。

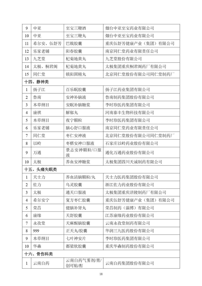
中成药OTC产品榜单分类更加具体,包括感冒咳嗽类、感冒抗病毒类、感冒暑湿类等二十四个子类,共315个药品上榜,覆盖黄连上清片、杞菊地黄丸、明目地黄丸等274个品种,涉及102家药企(完整排名见文末附3)。

OTC生产企业Top10中,太极集团(包括太极集团重庆桐君阁药厂、太极集团四川绵阳制药公司等8家企业)在中成药OTC产品榜单中的上榜产品最多,达到36个,占中成药OTC榜单总数的11%;其次是李时珍医药集团,23个产品上榜;华润三九共20个产品上榜,位于第三。

综合企业榜单与产品榜单来看,还有一些相对特殊的企业——上榜产品少,但企业排名高。

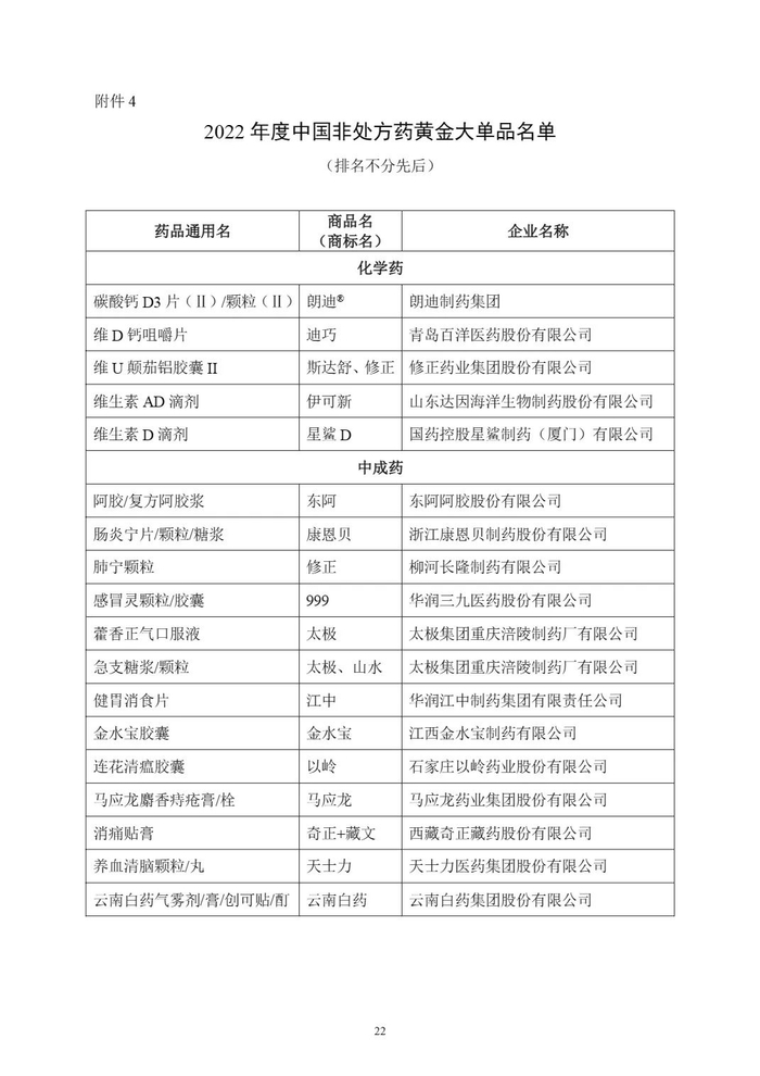
例如,东阿阿胶仅有一款阿胶/复方阿胶浆登上产品榜,但东阿阿胶却在企业榜单中“杀入”Top10,同时,该款产品也被纳入此次《2022年度中国非处方药黄金大单品名单》。东阿阿胶4月12日最新披露的2023年第一季度报显示,截至3月31日,其预估净利润在2.2亿元-2.45亿元之间,同比增长92%-114%。

《2022年度中国非处方药黄金大单品名单》包含18个药品,其中5个化药、13个中成药,共涉及17家企业。

02

健康产品领域

头部企业优势明显

在首次参与统计调研的健康产品及相关企业方面,上榜企业相对较少,共30家,Top5分别为上药药材、仁和、欧姆龙、康恩贝、北京同仁堂

完整名单见文末附5

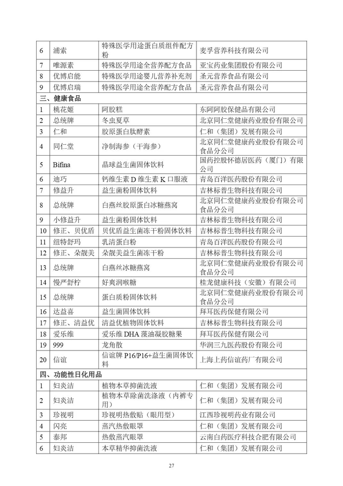
《2022 年度中国健康产品品类综合统计企业排名》按照保健食品、特医食品、健康食品、中药饮片、功能性日化用品、健康器具六个子类对企业进行了排名,其中,保健食品和健康食品领域上榜企业最多,均有15家,特医食品领域上榜企业最少,仅4家。

综合六个子类来看,共54家次企业上榜,去重后共涉及37家企业(完整名单见文末附6)。

在健康产品方面,《2022年度中国健康产品综合统计排名》同样是特医食品上榜产品数量最少,仅9款,除此之外的保健食品、健康食品、功能性日化用品、健康器具均有20款产品上榜(完整名单见文末附7)。

结合对应企业来看,可以发现头部企业在健康产品领域的优势较强,89款产品来自30家不同企业。例如,仁和(集团)发展有限公司共有10款产品上榜,占总数的11%;吉林修正健康股份有限公司也有7款产品上榜。

附1:

附2:

附3:

附4:

附5:

附6:

附7:

加载中...