新浪财经 股票

cell子刊:禁食超过4小时降低免疫力!科学揭示节食体重反弹真相

市场资讯 2023.04.04 17:23

转自:一度医药

节食不坚持,就会反弹!毫无例外!!!

节食为什么就是坚持不下来呢?

节食真的安全吗?人人都可以采用节食减肥吗?

近日,多篇关于节食的最新文献在cell子刊发表,科学家们给出了以上两个问题的答案。

1

最流行的节食方式——间歇性禁食

科学家们致力于探索间歇性禁食的益处和危害,但争论不断。此前研究显示,间歇性饮食减少热量的摄入,可以达到减肥的目的,还可以降低血糖、减少炎症、改善新陈代谢,甚至有防癌、改善大脑健康、延长寿命的益处。然而,也有不少学者持相反的意见,认为间歇性禁食存在一定的弊端和潜在的危害。

间歇性禁食(Intermittent Fasting, IF)是一种进食和禁食交替进行的饮食方式,即在某个时间段内正常地进食食物,而在一天剩余的时间内几乎不吃。一些流行的间歇性禁食方法包括:

 16:8轻断食法:每天进食时间缩窄至8小时内,例如,不吃早餐,吃午餐,晚上8点吃晚餐,之后就不再进食;

► 隔日断食法:一天吃正常的饮食,第二天要么完全禁食,要么吃一顿小于500卡路里的食物;

► 5+2断食法:一周5天正常饮食,一周禁食两天。

2

节食减肥体重反弹是大脑正常反馈机制

在一项间歇性禁食研究中,被分配到禁食方案的人群中,退出实验的人数占比非常高,达38%,这是节食减肥的人常常面临的挑战。哈弗医学院Dr. Hu说:“人们在做了非常艰辛的事情后,如长时间的禁食,就会想着奖励自己,这是人的本性。”所以在非禁食的日子里,有可能沉溺于不健康的饮食中,甚至产生一种强烈的生理冲动,导致暴饮暴食。近日,科学家们的研究成果也证实了Dr. Hu的说法。

2023年3月24日,德国马克思·普朗克代谢研究所与美国哈弗医学院在Cell Metabolism杂志联合发表了一篇题为“ A synaptic amplifier of hunger for regaining body weight in the hypothalamus ”的论文,研究发现节食后体重反弹主要是因为神经突触PVHTRH/ AgRP的兴奋,诱发禁食后的大脑触发更强的饥饿信号,进而导致摄食量和体重增加。

大量研究发现,下丘脑弓状核(ARC)被认为是驱动体重恢复重要神经回路的组成部分,AgRP神经元是与驱动饥饿感最密切相关的ARC神经元群,目前,对于节食减肥引起的ARC神经回路改变与反弹过程的调控(例如增加饥饿感)两者之间的关系还没有更深入研究。

该论文通过离体脑片实验、 免疫荧光实验、化学遗传学等实验方法,发现当节食减肥,机体出现热量不足时,机体会激活大脑中室旁下丘脑区促甲状腺素阳性神经元(PVHTRH),并持续增强AgRP神经元兴奋性突触输入传递功能,最为重要的是,通过实验证明,该通路依赖于谷氨酸(Glutamate)饥饿突触引发的N-甲基-D-天冬氨酸受体(NMDAR),从而增加机体饥饿感,产生过度摄食行为,引起体重反弹。

ARC神经传导通路

节食后体重如何反弹?

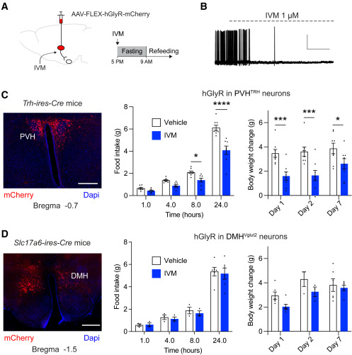
病毒示踪实验发现ARC-AgRP神经元接受来自于PVH脑区促甲状腺素阳性神经元(PVHTRH)和DMH脑区兴奋性神经元输入(DMHVglut2),研究发现,PVHTRH和DMHVglut2谷氨酸输入的突触变化显著不同,为了进一步阐明其内在机制,研究者采用化学遗传学方法在禁食期间沉默小鼠的PVHTRHDMHVglut2神经元(注射AAV-FLEX-hGlyR-mCherry并全身性施用IVM)。研究发现,PVHTRH神经元的活动对于体重反弹机制十分重要,而DMHVglut2神经元对食物摄入和体重反弹没有显著影响。

从实验数据来看,对照组与沉默PVHTRH实验组相比,我们可以观察到进食之后小鼠摄食变化及体重变化。在禁食结束恢复自由获取食物后,摄食方面,第1和第4小时食物摄入量并没有立即增加,第8和第24小时,食物摄入量增加明显;从体重反弹方面,从第一天开始,体重反弹就很明显,在接下来的几天里,小鼠体重反弹程度稍微有所降低。

PVHTRHDMHVglut2神经元在禁食后体重反弹过程

3

禁食时间越长,机体免疫能力降低

2023年2月23日,美国西奈山伊坎医学院在 Cell 子刊 Immunity 发表题为 :“ Monocytes re-enter the bone marrow during fasting and alter the host response to infection ”的论文,尽管禁食对健康有很多益处,该论文研究发现,长时间禁食会影响机体免疫系统,不仅不利于抵抗外界感染,还会增加多种疾病的患病风险,甚至导致更高的死亡率。

为了深入了解禁食对免疫系统的影响,研究人员将小鼠分为2组,一组醒来后立即摄食,而另一组则执行禁食,禁食时间从较短时间约几小时到更长的24小时。研究人员分为在小鼠醒来时(基线)、醒来4小时、醒来8小时后收集分析两组的血液样本,统计了16个器官和组织中的主要白细胞数量,如B淋巴细胞(B cells)、T淋巴细胞(T cells)、单核细胞(Mono)和中性粒细胞(Neutro),并分析了24小时内禁食期内,各种白细胞的变化趋势。

禁食后小鼠体内的白细胞分布

研究结果:

► 机体免疫功能降低,血液循环中超过90%的单核细胞消失,消失的单核细胞重新进入骨髓,进入“休眠”状态。与未禁食组小鼠相比,禁食组小鼠的单核细胞数量存在明显差异。在基线时,所有小鼠的单核细胞数量相同;4个小时后,90% 的单核细胞在禁食组小鼠的血液中消失,且单核细胞数量的下降在8小时后仍在继续,其中以 Ly-6Chi 单核细胞最为显著。

单核细胞来源于骨髓中的制血白细胞,从骨髓进入血液循环,它们在体内游走,是机体防御系统重要组成部分,它通过吞噬和产生抗体等方式来抵御和消灭入侵的病原微生物,包括对抗感染、心脏病以及癌症。换言之,如果单核细胞的数量下降,意味着免疫功能受到了一定的损害。

► 重新进食后,大量较老和转录上不同的单核细胞从骨髓回流至血液循环,导致炎症加剧。对喂食组、禁食组和禁食+复饲组研究发现,禁食后再进食较老和转录上不同的单核细胞激增持续了至少12小时,并在24小时内恢复正常,通过RNA-SEQ 的通路分析显示,禁食+复饲小鼠的单核细胞中 II 类抗原提呈活性、IFNβ 活性和固有免疫特征降低,这提示影响机体Ly 6Chi单核细胞应答外部挑战的能力,导致急性炎症。

该研究的通讯作者Swirski博士表示“禁食减肥的模式并不适用于所有人,这种方法不利于身体应对感染的挑战。”

哈弗医学院建议以下人群不要尝试间歇性禁食:

正在注射胰岛素的糖尿病人群

正在服用高血压和心脏病药物人群

饮食紊乱人群,如厌食症、偏食症和暴饮暴食症

免疫系统薄弱人群,如刚经历或面临重大疾病人群

18岁以下的儿童和青少年

怀孕和哺乳期妇女

参考文献:

https://doi.org/10.1016/j.cmet.2023.03.002

https://doi.org/10.1016/j.immuni.2023.01.024

作者:Trin

主编:Mars

加载中...