新浪财经 股票

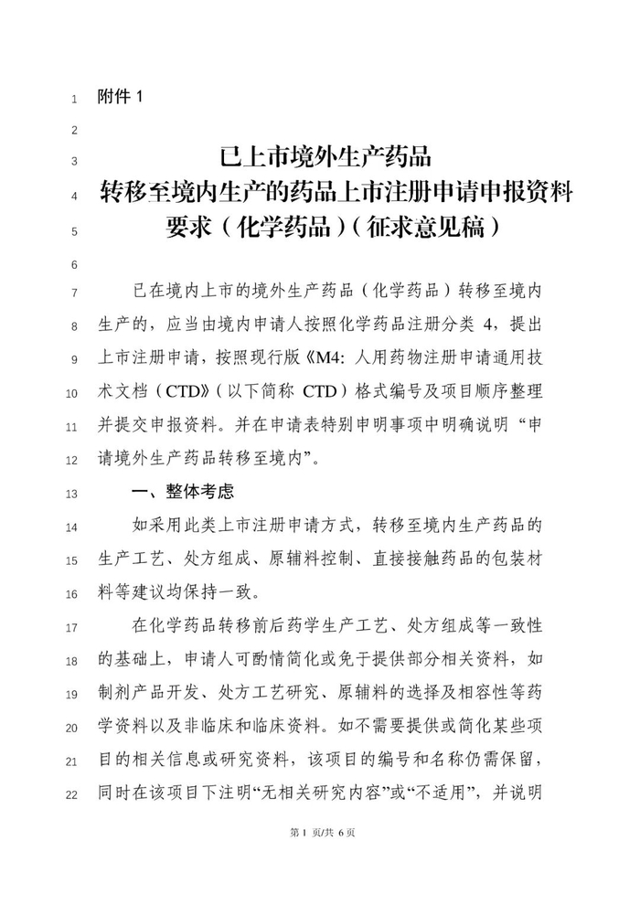
必看!CDE发布:药品跨境转移生产申报资料要求(征)!

市场资讯 2023.03.25 08:45

转自:药融圈

CDE发布《已上市境外生产药品转移至境内生产的药品上市注册申请申报资料要求(化学药品)(征求意见稿)》

根据《药品上市后变更管理办法(试行)》,为明确境外生产药品转移至境内生产的药品上市申报相关程序及技术要求,药审中心起草了《已上市境外生产药品转移至境内生产的药品上市注册申请申报资料要求(化学药品)(征求意见稿)》。现在中心网站予以公示,以广泛听取各界意见和建议。

我们诚挚地欢迎社会各界对征求意见稿提出宝贵意见和建议,并及时反馈给我们,以便后续完善。征求意见时限为自发布之日起1个月。

您的反馈意见请发到以下联系人的邮箱:

联系人:王磊、龚青

邮箱:wangl@cde.org.cn,gongq@cde.org.cn

感谢您的参与和大力支持!

2. 《已上市境外生产药品转移至境内生产的药品上市注册申请申报资料要求(化学药品)(征求意见稿)》政策解读

3. 《已上市境外生产药品转移至境内生产的药品上市注册申请申报资料要求(化学药品)(征求意见稿)》起草说明

4. 《已上市境外生产药品转移至境内生产的药品上市注册申请申报资料要求(化学药品)(征求意见稿)》征求意见反馈表

药品审评中心

2023年3月23日

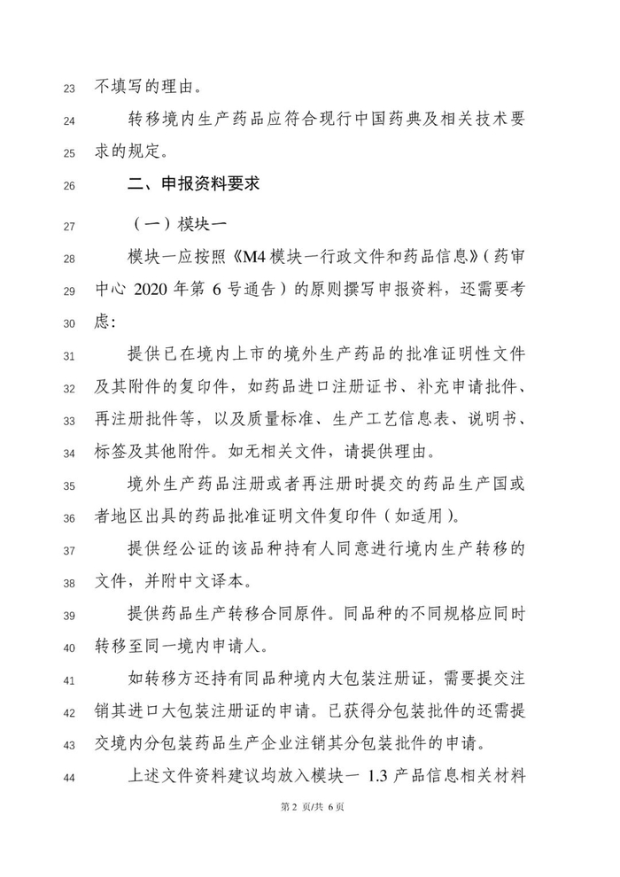
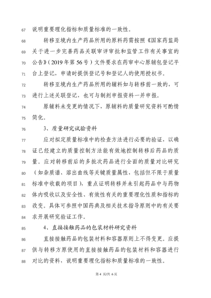
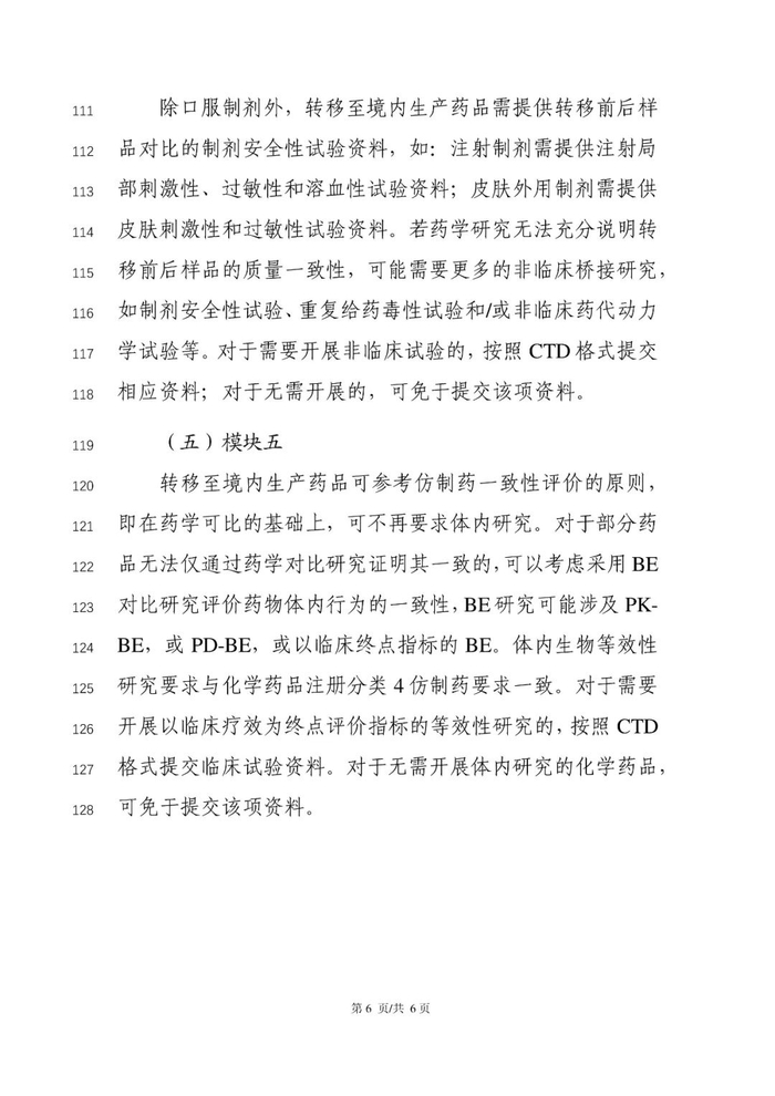
加载中...