新浪财经 股票

全国首批、江苏2家!联环药业顺利跻身创建世界一流“专精特新”示范企业

市场资讯 2023.03.15 16:45

转自:联环药业

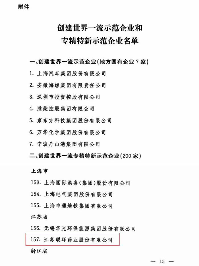
日前,国务院国资委印发《关于创建世界一流示范企业和专精特新示范企业名单的通知》,江苏联环药业股份有限公司成功入选创建世界一流“专精特新”示范企业,成为全国首批、江苏2家、全市唯一获此殊荣的地方国企。

创建世界一流“专精特新”示范企业行动是国家层面推进加快建设世界一流企业的重要部署,入选的都是专注细分市场、创新水平较高、发展质量较好、未来潜力较大的企业。

联环药业作为扬州市唯一的国有控股竞争类上市公司,经过多年的改革发展,已成长为国家高新技术企业、“国家知识产权优势企业”和江苏省创新型试点企业,拥有省级技术中心、院士工作站等多个科研平台。公司聚焦化学药主业,持续深化国企改革,大力推进科技创新,发展质效快速提升。联环药业董事会秘书黄文韬表示,“2022年公司在疫情和市场的双重考验下仍逆势上扬,实现营业收入19.55亿元,同比增长18.80%,利润总额1.89亿元,同比增长18.48%。五年间,公司实现营业收入、净利润年均增长17.69%、22.39%,企业经济效益呈现出稳中向好、稳中提质、稳中求进的发展态势。”

多年来,联环药业深入实施“科技强企”战略,不断加大研发投入,聚力筑造科创平台,2022年研发投入超1亿元,聚力引进高端人才,建立了由博士10名,硕士40多名组成的120多人的研发团队。公司科研创新结出硕果累累,近20个品种获得仿制药及一致性评价生产批件,获得专利授权51项,其中国内国际发明专利28项。联环药业专注泌尿生殖系统药物细分市场,是中国中西医结合学会泌尿外科专业委员战略联盟单位;包括爱普列特片在内的多个核心产品颇具学术地位和市场竞争力,爱普列特片2022年成功增补进入中华医学会、中西医结合学会及中华男科学会前列腺诊疗指南,五年间销售量和销售额均保持两位数高速增长,仅2022年销售额就突破2.1亿元。公司总经理、药物研究院院长牛犇表示,“公司重点产品、国家一类新药爱普列特片有悠久的历史积淀,在泌尿生殖市场具有领导地位。不仅如此,公司还瞄准细分赛道,在防早泄畅销药物盐酸达泊西汀国内无生产批文的情况下,多措并举实现攻关突破,获批上市后半年多时间就取得超5000万元的良好业绩,公司通过盐酸屈他维林注射液一致性评价,成为该药全国首家过评企业。今年新获批的他达拉非片也正在加速推进中,即将生产上市,进一步丰富了公司生殖泌尿产品线。目前,公司正在布局附加值高、临床价值高的治疗前列腺癌的产品,我们也即将收获更多创新成果。

除了在传统优势领域精耕细作,近年来,公司在创新药开发上持续发力,目前,公司两个创新药进入临床;多个改良型新药申请专利保护,工艺研究处在快速推进阶段。自主创新已成为公司的核心竞争力,公司积极推进CRO、CDMO业务模式,不断拓展产品种类品规,采用差异化产品策略,五年间已成功立项90多个品种,不断储备产品品类、积蓄发展动能。公司党委书记夏春来表示,“这既是一种荣誉和荣光,更是一份责任和担当。我将以此次入选全国示范名单为契机,带领联环药业上下,按照构建新发展格局要求,深入实施创新驱动发展战略,着力推动科技创新、管理创新、机制创新,构建高水平研发平台,努力突破关键技术难题,围绕现有管线强链延链补链,持续进行品种细分和创新,聚焦主业提高核心竞争力,以新技术、新业态、新标准,聚力放大专业突出、创新驱动、管理精益、特色明显的企业优势,奋力谱写‘创建世界一流企业’的联环绚丽篇章。”

供稿:党办

加载中...