nature│3-IAA 对胰腺癌化疗疗效的影响
转自:百诚医药
由于高发率和治疗反应有限,到 2040 年,胰腺导管腺癌 (PDAC) 预计成为第二大致命性癌症。而只有不到一半的患者对 PDAC 的主要治疗、化学疗法有反应,仅从基因角度是无法解释这一现象的,饮食也可能是一种可以影响治疗反应的环境因素,但其在 PDAC 中的作用尚不清楚。德国汉堡-埃彭多夫医学中心的研究人员通过宏基因组测序和代谢组学,发现微生物群衍生的色氨酸代谢物吲哚-3-乙酸 (3-IAA) 在对治疗有反应的患者中富集,可能会影响PDAC的化疗疗效。
3-IAA 对化疗反应的影响
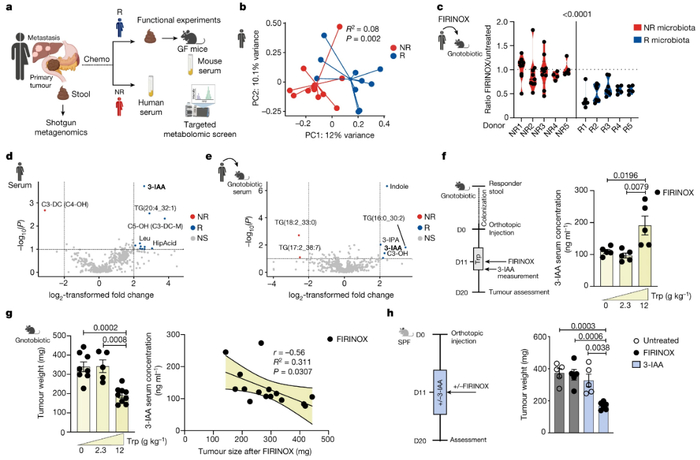
研究人员招募了 30 名 mPDAC 患者,并在化疗开始前对肠道微生物群进行分析(图 1a)。根据放射学反应,无进展生存期 (PFS) 和血清肿瘤标志物减少,将患者队列分为 R 和 NR 患者, R 患者的总生存期为 51.9 周,NR 患者的总生存期为 26.4 周。两组患者的微生物群不同(图1b),在化疗(5-FU、伊立替康和奥沙利铂;FIRINOX)后,R 患者微生物群定植的小鼠中肿瘤较小,但NR 患者中没有观察到(图 1c)。
在分析R 和 NR 患者的血清以及匹配的定植定植小鼠的血清后发现,与 NR 患者相比,色氨酸代谢物 3-IAA 是 R 中最显著富集的代谢物(图1d)。与 NR 微生物群相比,3-IAA 也富集在 R 定植的定生小鼠的血清中(图1e)。并且进一步发现,常见的产生 3-IAA 的细菌菌株(脆弱拟杆菌和多形拟杆菌)在 R 患者中也有增加,并证实了它们在体外生产 3-IAA 的能力。此外, 3-IAA 的水平也可以通过色氨酸的饮食干预来调节(图1f-h),3-IAA 甚至使化疗耐药的 PDAC 对治疗更敏感。
图1:3-IAA 在 PDAC 小鼠模型中诱导对 FIRINOX 的反应
3-IAA的作用由髓过氧化物酶许可
3-IAA 对具有高浓度髓过氧化物酶 (MPO) 的细胞具有特异性毒性,这是中性粒细胞的标志。从机理上讲,MPO 可以氧化 3-IAA,产生有毒产物,例如 3-亚甲基-2-羟吲哚 (MOI)。
首先,研究人员确定了3-IAA 和 FIRINOX组合会减少了 SPF 小鼠肿瘤和脾脏中嗜中性粒细胞的频率和数量(图2a),但单独使用 3-IAA 治疗并没有这种效果。接着,他们从野生型或Mpo-/-小鼠中建立了骨髓嵌合体,经过 FIRINOX 和 3-IAA 治疗,与野生型重组小鼠中显示出的协同功效不同的是,Mpo-/-骨髓重建的小鼠添加 3-IAA 并未导致肿瘤变小(图2b),表明 MPO 对 3-IAA 和 FIRINOX 的功效至关重要。
并且芳基烃受体 (AhR )作为 3-IAA 和其他吲哚的细胞内受体的关键,在3-IAA 和 FIRINOX 治疗后, Ahr -/-骨髓重建小鼠的肿瘤大小与野生型重建小鼠的肿瘤缩小程度相同(图 2c)。表明3-IAA 和 FIRINOX 的功效是由免疫细胞衍生的 MPO 许可的,而不是由 AhR 信号传导许可的。
图2:3-IAA 和 FIRINOX 的功效已获得 MPO 许可
结论
总之,研究人员在两个独立的 PDAC 队列中观察到 3-IAA 水平与治疗效果之间存在显著相关性。证明了粪便微生物群移植、色氨酸的短期饮食控制和口服 3-IAA 给药可提高化疗在 PDAC 人源化无菌小鼠模型中的疗效。通过结合使用功能丧失和功能获得实验揭示了 3-IAA 和化疗的功效是由中性粒细胞衍生的髓过氧化物酶许可的。髓过氧化物酶氧化 3-IAA,与化学疗法结合使用可诱导活性氧 (ROS) 降解酶谷胱甘肽过氧化物酶 3 和谷胱甘肽过氧化物酶 7 的下调。所有这些都会导致癌细胞中 ROS 的积累和自噬的下调,从而损害它们的代谢健康并最终导致它们的扩散。最终确定了一种微生物群衍生的代谢物3-IAA对 PDAC 的治疗具有临床意义,这为癌症患者治疗期间有望通过营养干预提高疗效提供了有力支撑。
百诚医药项目经验: 肿瘤类