新浪财经 股票

医药前沿│nature子刊:靶向瓜氨酸蛋白的部分抗体可预防类风湿性关节炎

市场资讯 2023.03.02 17:07

转自:百诚医药

类风湿性关节炎 (RA) 是一种慢性炎症性自身免疫性疾病,影响着全球约 0.5% 的人口。首发征兆为自身抗体产生,继而出现关节痛、骨质侵蚀、软骨关节炎症,常并发各种全身表现。RA 的病因涉及来自易感基因(例如包括 HLA-DRB1 等位基因)和环境(例如吸烟和激素)的多种危险因素。导致 RA 发展的首批事件之一是自身抗体的出现,例如类风湿因子 (RF) 和抗瓜氨酸化蛋白抗体 (ACPA)。抗瓜氨酸化蛋白抗体 (ACPA) 水平升高是类风湿性关节炎 (RA) 的标志,为了研究这些抗体在人体内的功能,研究人员表达了来自 RA 患者的单克隆 ACPA,并分析了它们在小鼠中的功能及其特异性,基于明确的结构和特异性,他们选择了 E4/E4NG、E4m、L2、ACC1、ACC4 和 M2139 抗体进行功能研究。

E4 可保护小鼠免受抗体诱导的关节炎的影响

研究表明,E4 可以保护小鼠免受 M2139 或 M2139 + ACC1 诱导的关节炎影响(图 1A、B),并且 E4NG 也具有类似的保护作用,关节组织病理学检查证实,与未进行E4NG治疗的三组小鼠相比,两组注射 E4NG 和 M2139 组合的小鼠没有表现出任何关节炎迹象,而注射 M2139 及其非关节炎的组突变变体 (M2139m) 发展为轻度至中度关节炎(图 1C、D)。此外,与 M2139 或鸡尾酒疗法相比,E4NG 治疗组的破骨细胞数量较低(图 1E)。因此,E4 和 E4NG 不仅已知与瓜氨酸化 COL2 肽具有相似的结合,还显示出针对 CAIA 的保护作用。进一步研究表明E4 也降低了关节炎的严重程度和发病率(图 1F),甚至在主要为 T 细胞介导的效应性关节炎的模型中也进一步增加了保护作用。

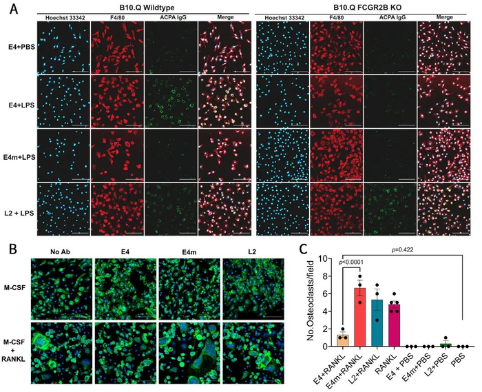
E4 的保护作用取决于 Fc-FCGR2B 相互作用

研究人员用 FCGR2B KO 小鼠在 CAIA 中测试E4,并没有表现出保护作用,说明E4与FCGR2B 依赖性保护机制的直接联系。用抗体对 LPS 刺激的野生型和 FCGR2B KO 巨噬细胞进行染色。E4 和 L2 均显示与野生型巨噬细胞相似的染色,与之相反,FCGR2B KO巨噬细胞上显示E4弱染色(图 2A)。这些数据表明 E4 可能主要与巨噬细胞上的 FCGR2B 结合。

在病理条件下,破骨细胞生成可以被 FCGR2B 信号抑制。而 E4 处理后,破骨细胞的数量减少,用 L2 或 E4m 处理的 RANKL 组中则观察到成熟破骨细胞的非差异扩张(图2B、C),表明E4 可抑制巨噬细胞分化为破骨细胞。

 结论

结果表明,ACPA 均未显示出关节炎性,也未在小鼠中诱导与疼痛相关的行为。然而,其中一种抗体,克隆 E4,可以保护小鼠免受抗体诱导的关节炎。E4 显示出一种仅限于皮肤、淋巴组织中的巨噬细胞和树突细胞以及小鼠和人类关节炎关节软骨的结合模式。蛋白质组学分析证实,E4 与巨噬细胞和某些 RA 滑液蛋白(如 α-烯醇化酶)强烈结合。E4 的保护作用是表位特异性的,依赖于 E4-瓜氨酸化 α-烯醇化酶免疫复合物与巨噬细胞上 FCGR2B 之间的相互作用,导致 IL-10 分泌增加和破骨细胞生成减少。这些发现揭示了ACPA 的一个子集在 RA 中具有治疗潜力,为这些开创性 RA 特异性抗体的作用开辟了新的视角。

 百诚医药项目经验: 关节炎类

  • 氟比洛芬凝胶贴膏:适用于骨关节炎、肩周炎、腱鞘周围炎、肱骨外上髁炎(网球肘)、肌肉痛、外伤所致肿胀、疼痛的镇痛和消炎
  • 洛索洛芬钠凝胶贴膏/贴剂:适用于骨关节炎、肌肉痛、外伤导致
  • 洛索洛芬钠颗粒:适用于类风湿性关节炎、骨性关节炎、腰痛症、肩关节周围炎、颈肩腕综合征的消炎镇痛;手术后、外伤后及拔牙后的镇痛和消炎;急性上呼吸道炎(包括伴有急性支气管炎的急性上呼吸道炎)的解热和镇痛
  • 硫酸氨基葡萄糖API/胶囊:适用于骨关节炎
  • 枸橼酸托法替布API/片:适用于甲氨蝶呤疗效不足或对其无法耐受的中度至重度活动性类风湿关节炎(RA)成年患者
  • 硫唑嘌呤片:适用于1、急慢性白血病,2、后天性溶血性贫血,特发性血小板减少性紫癜,系统性红斑狼疮;3、慢性类风湿性关节炎、慢性活动性肝炎(与自体免疫有关的肝炎)、原发性胆汁性肝硬变;4、甲状腺机能亢进,重症肌无力;5、其他:慢性非特异性溃疡性结肠炎、节段性肠炎、多发性神经根炎、狼疮性肾炎、增殖性肾炎、Wegener氏肉芽肿等

参考资料:

[1] He, Y., Ge, C., Moreno-Giró, À. et al. A subset of antibodies targeting citrullinated proteins confers protection from rheumatoid arthritis. Nat Commun 14, 691 (2023). https://doi.org/10.1038/s41467-023-36257-x

[2] 百度科、39药品通、百度健康医典

加载中...