新浪财经 股票

泡沫剂在制药及医疗领域中的应用

市场资讯 2023.02.14 06:00

转自:药事纵横

局部外用泡沫剂由于所具有的独特的优点,使用方便,患者依从性好,已经成为个人护理、制药和医疗应用领域一个具有广阔开发和应用前景的递送系统。

皮肤覆盖着整个人体,并且在维生素D的合成、调节体温以及保护人体免受外界因素(例如传染原、水分流失、化学和有毒污染物)的影响中扮演着至关重要的作用。当皮肤过度暴露于恶劣环境或其他外部因素时就容易产生各种皮肤疾病。另一方面,皮肤表皮的最外层,即角质层(stratum corneum),是局部药物递送的主要渗透途径。由于角质层是局部药物递送以及保护人体免受外界环境侵犯的首要屏障,因此无论是在化妆品还是制药行业,它都是一个绕不开的话题。

在皮肤病学领域,局部疗法是治疗皮肤病的基石。由于人们在医疗技术、化妆品、药品方面对皮肤局部外用产品的需求与日俱增,对于相关产品研究近年来增长也十分迅速。特别是过去十年来,局部外用泡沫剂(Topical foam)因其拥有传统外用制剂,如溶液剂、乳膏剂、凝胶剂、洗剂、润肤剂、软膏剂所不具备的种种优势,已经受到了科学界对其相关技术研究的高度重视。

泡沫剂能够更容易地在皮肤表面上均匀铺展,并且能够接触更广泛的面积。此外,泡沫剂产生的泡沫能够更轻易地到达不易接触的皮肤区域(如皮肤皱褶)。在皮肤毛发密集的区域,泡沫能够快速破裂,从而穿过发干(hair shaft)接触到角质层。泡沫剂对于治疗高度发炎的皮肤、肿胀、擦伤、受感染以及敏感的皮肤(例如银屑病、皮肤晒伤、湿疹、脂溢性皮炎、痤疮)优点十分突出。泡沫易于在皮肤上铺展,涂抹所需的剪切力小到可以忽略不计,而传统的外用制剂则需要使用较大的外力,患者可能会因此感到疼痛或者导致皮肤发炎。根据泡沫制剂成分的不同,泡沫也可对皮肤产生不同的效果,如干燥(drying)、冷却(cooling)、缓痛(soothing)、润肤(emollient)或保湿(moisturising)。相比于常规的剂型,泡沫密度更小,黏度更低,泡沫递送装置也能够实现定量给药。涂抹后,泡沫不易从皮肤上滴落,在皮肤上的残留也很少,因此不易弄脏体肤和污染衣物。此外,由于泡沫剂密封在罐体中,故被污染的可能性小。在过去的二十年里,研究人员对于开发能够促进和提高局部药物输送的泡沫剂的兴趣只增不减。针对患者的依从性调查也表明,相对于传统的外用药物递送系统,患者更愿意使用泡沫剂。

尽管泡沫剂具有上述种种优点,但与传统外用制剂产品(如乳膏剂,凝胶剂)相比,已上市的皮肤局部外用泡沫产品的数量非常少。半固体制剂(如乳膏剂、凝胶剂、洗剂、软膏剂)仍是最常用的局部外用产品。泡沫递送系统(如泡沫气雾剂)需要使用抛射剂,因此价格昂贵,产品设计也更加复杂。此外,对于泡沫气雾剂,另一个需要重点关注的是抛射剂对环境的不利影响(即对臭氧层的破坏)。

尽管局部外用泡沫剂在医疗领域的应用具有巨大的潜力,但很少看到有研究者对泡沫剂进行相关细致的研究。本文对近年来化妆品和皮肤病治疗领域的泡沫剂的相关研究成果进行了综述。本文介绍和阐释了泡沫剂处方的主要成分,将已上市的泡沫剂产品进行了分类,并介绍了各类泡沫剂的主要特点,以及测定和评价泡沫稳定性以及观察泡沫结构的常用方法。本文还对文献中泡沫剂透皮吸收的相关内容进行了综述。最后,本文总结了应用于皮肤病的局部泡沫剂的最新进展,并特别阐述了泡沫剂在治疗细菌感染皮肤病中的应用前景。

局部外用泡沫剂的开发

泡沫剂组成

泡沫剂产生泡沫需要使大量的气泡分散在包含发泡剂的连续相(液相)中。局部外用泡沫剂处方中除包括表面活性剂、稳定剂、溶剂、活性成分外,还可以加入其它辅料,如防腐剂、透皮吸收促进剂等。

  • 表面活性剂(Surface-active agents)

表面活性剂是一种两亲性化合物,对于泡沫的形成和稳定十分重要。化学合成的表面活性剂主要可以分为三类:离子型表面活性剂(包括阴离子型和阳离子型)、非离子型表面活性剂、两性离子型表面活性剂。在泡沫剂处方中,可以使用一种或多种表面活性剂。离子型表面活性剂通常具有更优异的起泡性,但是极有可能会对皮肤产生刺激性。阳离子型表面活性剂具有抗微生物活性,毒性也更强,而阴离子表面活性剂毒性较低。非离子型表面活性剂通常是无毒的,对皮肤的刺激性小,因此对于敏感的皮肤组织,如患处发炎或感染时,该类型的表面活性剂更加适用。

还有一类表面活性剂是生物表面活性剂(biosurfactants)。生物表面活性剂是指由微生物(如细菌或真菌)产生的具有表面活性的生物分子。生物表面活性剂具有活性持久、抗菌活性强,低毒的特点。在制药领域,人们希望开发生物表面活性剂以代替化学合成的表面活性剂。生物表面活性剂以通过微生物发酵的方式进行生产,如在受控的发酵过程或自然发酵过程中获得。最近,有研究者研究了一种从玉米湿法研磨工艺中提取到的生物表面活性剂。结果表明,该生物表面活性剂的起泡性和稳泡性类似于某些非离子表面活性剂(例如Span 20),对于皮肤屏障的完整性(包括皮肤pH值和经皮水分流失)也没有影响。此外,该生物表面活性剂还能在皮肤表面形成脂质膜,从而增加皮肤的水合作用。研究表明,该生物表面活性剂也可增强亲脂性活性物质在皮肤的渗透。另一方面,就清洁活性而言,该生物表面活性剂与纯净水相当。对于生物表面活性剂在经皮制剂中应用研究仍处于早期阶段,对于其在局部外用泡沫剂中的应用也需要更多研究。

  • 稳定剂(Stabilising agents)

除了表面活性剂,泡沫剂处方中还会加入泡沫稳定剂(即大分子物质)以稳定成型后的泡沫。聚合物对泡沫具有稳定作用,经常和表面活性剂合用以提高泡沫的稳定性,是一类常用的大分子。聚合物能促进泡沫形成细孔,并在加压气雾剂系统产生泡沫后延迟泡沫的塌陷。但是,单独使用聚合物或与表面活性剂合用不能保证形成质量良好和/或具有所需短期稳定性的泡沫,特别是如果泡沫制剂中含有大量的短链醇(short chain alcohols,SCAs),如乙醇时,泡沫稳定性就会受到很大影响。这主要是由于短链醇具有明显的去稳定作用或消泡作用。可用于药品和化妆品泡沫剂中的聚合物包括酸性聚合物(例如海藻酸)、天然聚合物(例如黄原胶,明胶琼脂)、半合成聚合物(例如纤维素衍生物)、泊洛沙姆和聚乙二醇等。

  • 溶剂(Solvents)

溶剂的选择是设计泡沫剂处方时的一个重要考量。溶剂可以选择亲水溶剂(例如水,丙二醇)或者疏水溶剂(例如油)中的一种或多种。溶剂可进一步细分,如极性(例如多元醇,水,乙醇)或非极性(如液体石蜡),有机(例如多元醇,乙醇)或无机(例如水),强溶剂(如二甲基亚砜,异山梨醇衍生物)等。在所有溶剂中,水是最常用的。但是某些活性成分在即使水分含量很低时都会不稳定或在水中溶解性差,从而降低了活性。因此,为提高活性成分的溶解度和稳定性,也会使用到疏水溶剂。一些疏水溶剂,如不同类型的油(包括不饱和油,硅油,矿物油等)可用于局部泡沫制剂中,以实现润肤(即软化,舒缓)或调理皮肤的目的。这些溶剂对于治疗干燥和鳞屑性皮肤也是很有益的。短链醇由于对皮肤具有刺激性,因此使用较少。但是,短链醇可提高某些化合物通过皮肤的吸收,因此在皮肤药物传递系统中也很常用。短链醇可以起到渗透促进剂的作用,并可改变皮肤的屏障性能,从而促进化合物穿过皮肤屏障。某些短链醇具有一定的疗效,例如乙醇可有效杀死微生物,因此此类醇在皮肤外用制剂中有时甚至可被视为“活性成分”。短链醇的另一个特性是它们的去脂作用(defatting effect)。短链醇可溶解皮肤中的脂质,从而导致水分流失和皮肤干燥,因此在治疗与皮肤瘙痒和干燥有关的皮肤病(如特应性皮炎)的产品处方中通常不宜加入乙醇。但是在另一方面,短链醇的去脂作用在某些皮肤病的治疗中是有益的(如脂溢性皮炎、酒渣鼻、痤疮等油性皮肤相关的皮肤病)。除了上述溶剂,强溶剂对于某些活性成分具有显着的增溶能力。活性成分在强溶剂中的溶解性可比在烃类溶剂(例如矿物油,凡士林)中的溶解能力高5到10倍。强溶剂的这种增溶能力可以增加制剂的载药量,加强靶部位的药物递送,从而提高药物的生物利用度,改善治疗效果。

  • 有效成分(Activeingredients)

活性药物成分(Active pharmaceuticalingredients, APIs)是具有生物活性的药物,其在局部外用制剂(包括泡沫剂)起到治疗作用。活性化妆品成分(Active cosmeticingredients, ACIs)是化妆产品中的活性成分,在局部外用产品中起到皮肤美化的作用。在本文中,APIs和ACIs统称为“活性成分”(active ingredients, AIs)。

局部外用泡沫剂的分类(Classification of topical foams)

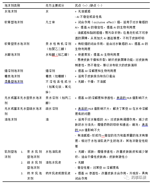
根据处方和功效的不同,局部外用泡沫剂可以分为若干类。表1根据已上市泡沫剂产品处方的主要成分对泡沫剂进行了分类。可以看出,每一类泡沫剂的处方组成都各不相同,都具有各自的特点或某些相同的特性。泡沫的稳定性很大程度上取决于处方的组成,任何细微的变化都可能影响泡沫的稳定性和泡沫质量。因此,根据用途不同,泡沫剂处方也千差万别。例如,剃须泡沫(shaving foams)可长时间保持稳定,体积逐渐膨大,并且泡沫在外力的作用下不易破裂;易碎泡沫(breakable foams),如洗手时产生的泡沫,是热不稳定的(几分钟),在较小的外力作用下即可快速破裂;快破裂泡沫(quick-breaking foams)和(或)热不稳定泡沫(thermolabile foams)处方中含有大量的醇(如乙醇),因此在接触皮肤时会快速破裂。

表1 泡沫剂分类和其主要特点

泡沫的表征

用泡沫剂将泡沫释放到作用部位后,(根据需要)泡沫应能在一定的时间内维持结构稳定。泡沫不应过快地破裂,否则在活性成分被吸收前泡沫就会从皮肤滴落。泡沫的稳定性可以通过表征一些重要的物理参数,如黏度、表面张力、泡沫密度、膜弹性、泡沫排液速率、泡沫高度、气泡粒径分布等进行评价。其中,通过泡沫排液速率、泡沫高度、气泡粒径分布评价泡沫稳定性的较多。因此,本文着重介绍这三个参数在泡沫剂研发中的作用。通常用泡沫的高度随时间的变化确定泡沫的塌陷时间(collapse time),但是对于泡沫的塌陷时间,不同的学者给出了不同的定义。Tamarkin等人在其申请的局部外用泡沫剂专利中将泡沫的塌陷时间定义为泡沫高度降低至其初始高度一半的时间。此时塌陷时间也可称为泡沫的半衰期(foam half-life)。如果在指定的时间段(例如3分钟)内泡沫高度未达到其初始高度的一半,则将塌陷时间表示为“>大于该时间段”(例如“> 3分钟”)。有些学者将塌陷时间定义为泡沫完全消失的所需要的时间。塌陷时间是表征泡沫热稳定性的一个重要参数,因此测定时所选用的稳定应与泡沫释放部位的温度相同(例如一般以32℃代表皮肤温度)。塌陷时间越长表面泡沫对热越稳定,反之越不稳定。泡沫的塌陷过程和以下三个重要的机理有关:①由于重力和(或)毛细作用力作用,液体通过气泡间的薄膜排液导致薄膜变薄;②气体从从较小的气泡扩散到较大的气泡而导致的气泡变大(即Ostwald熟化),这会导致大气泡越来越多,而气泡总数不断减少;③ 由于弹性不足引起的薄膜破裂而产生气泡聚结,导致气泡数减少。所以,除了泡沫高度,气泡大小和泡沫排液速度也是影响泡沫稳定性的两个重要参数。

泡沫物理性能评价方法

本部分将通过回顾近些年来发表的局部外用泡沫剂相关的文章和专利,介绍一下前述的三个重要参数(即泡沫高度、气泡大小、泡沫排液)最常用的测定方法。有些研究者将泡沫施放到玻璃烧杯中,并从泡沫上方对泡沫连续拍摄,观测和分析泡沫的气泡的大小、分布、形状和泡沫的澄清度(图1a)。也可以将泡沫置于玻璃板或培养基上,通过对泡沫连续拍摄测定泡沫气泡的大小和塌陷时间(图1b)。或者将预发泡液置于离心管中,用高速剪切仪搅拌预发泡液,然后对泡沫连续拍摄,记录泡沫高度随时间的变化关系(图1c)。量筒法是测定泡沫塌陷时间、泡沫排液速率和泡沫气泡大小的一种常用方法。该方法是将泡沫置于带有刻度的量筒中,然后测定各参数随时间的变化关系。市面上已经有商用的泡沫分析仪器上市,如德国克吕士(KRÜSS)的DFA100和DFA100FSM型泡沫分析仪可以自动测定测量管中泡沫的一些物理参数(如泡沫高度,气泡尺寸和分布)随时间的函数变化,从而为泡沫的稳定性和结构分析提供支持。除了上述介绍的一些方法,还可以用低温扫描电子显微镜(cryo-SEM)用于分析泡沫的形态。通过该技术(图1f),研究者可以获取泡沫样品的高清图像,并用来分析气泡的尺寸及分布。

在大多数文献中,气泡的大小和分布参数主要是用来反映泡沫的美感,而不是作为一个反应泡沫不稳定性的参数。研究人员主要是将泡沫置于无孔的表面上(例如玻璃),以观测泡沫的稳定性和结构。然而,人类皮肤其实是一种多孔结构,并且有报道表明,多孔基底的毛细吸力对其表面上的泡沫的排液过程有显著影响,因此对于未来的研究而言,评估置于皮肤状多孔基质上的泡沫的稳定性和结构非常重要。

泡沫剂在人体皮肤中的渗透和分布

皮肤会阻碍活性药物从制剂中释放后的扩散过程,这增加了透皮药物传递系统的复杂性。现有的局部外用泡沫剂透皮给药体外评价方法中,Franz扩散池是一种广泛使用的装置。该装置需要安装人或动物皮肤或人工合成膜。Franz扩散池系统包括两个腔室(图2a):一个是供体室,受试品置于供体室人工膜或皮肤的上侧;另一个是容纳接受液介质的接受室。通过测定连续收集的接受液样本,检测药物从局部用药透过人工膜的扩散。每个采样点取样后应补充与取样体积相同的新鲜的接受相液体。通过使用恒温水浴,可以使接受室的温度与给药部位温度相同(如皮肤温度32℃,阴道温度37℃)。

有研究者用Franz扩散池评价了一种市售的硫秋水仙苷泡沫剂(Miotens®)在离体人体皮肤渗透和分布情况。与含有相同药物浓度的简单水溶液相比,该泡沫剂中含有的皮肤渗透促进剂使泡沫中的药物在皮肤中累积量显著增加。在另外一项研究中,有学者将维生素E醋酸酯(VEAc)包封于脂质纳米粒中,并将其通过泡沫气雾剂系统施放于Franz扩散池,以研究药物的释放过程。由于泡沫气雾剂系统中含有抛射剂,泡沫释放后抛射剂快速蒸发,导致泡沫中表面活性剂的浓度迅速增加,从而使纳米粒改性,促进VEAc的释放和渗透到人体皮肤中。当把泡沫剂换成该药物的悬浮液时,观察不到VEAc从纳米粒中释放,药物的皮肤渗透降低。除了用于评估药物的透膜释放和渗透,Franz扩散池还可用于估计含药泡沫剂的刺激性。例如,有人在研究了将泡沫施放于Franz扩散池中的猪耳皮肤前后皮肤基底的经皮水分流失(Basal Transepidermalwater loss),结论是如果这两个测量值之间的绝对差异≥6g/m2/h,则该泡沫剂就对皮肤有刺激性。同时,该扩散池系统还可以用来评价泡沫的稳定性(图2b)。例如, Hajjar将带刻度的量筒作为Franz扩散池中的供体室,通过观察泡沫的体积和排液的体积评价泡沫的稳定性。该方法用来评价泡沫和泡沫结构稳定性有两个优点:一是泡沫可以与膜或皮肤接触;二是膜或皮肤的温度可以维持在所需的温度。总言而之,Franz扩散池可以用来评价泡沫的一些重要的物理参数、活性物质从泡沫中跨膜释放以及渗透以及泡沫对皮肤的刺激性。

皮肤外用泡沫剂进展

水醇泡沫剂(Hydro-alcoholic foams)

醇类物质能够溶解某些活性物质,并增强其皮肤渗透性。同时,醇能够快速挥发,从而减少外用制剂涂抹皮肤后产生的粘黏感。除此之外,醇还具有抗微生物作用,可用作皮肤消毒剂。水醇泡沫剂除了含有水、表面活性剂、聚合物和长链醇外,其中还含有较多的短链醇(如乙醇,丁醇),使得水醇泡沫剂具有了上述醇的各种特性。体外研究也表明,相对于其他外用制剂,水醇泡沫剂能够提高药物的递送速率。

Tamarkin等人发明了一种基本不含表面活性剂的水醇型泡沫剂(表面活性剂含量小0.4wt%)。该处方通过加入合适的长链脂肪酸(如硬脂酸,肉豆蔻酸)或者加入长链醇(如鲸蜡醇和硬脂醇)或者两类物质合用(如硬脂酸,肉豆蔻酸和硬脂醇),所得的泡沫剂能够产生具有短期稳定性的泡沫,且泡沫的品质也很高。在这篇发明专利中,他们还使用了纤维素衍生物(如羟丙基纤维素)与含有14或22个碳原子的长链醇合用,但是产生的泡沫品质较差。然而,当使用同一种纤维素衍生物与含有16或18个碳原子的长链醇合用时,产生的泡沫品质优异。Tamarkin等人在该专利中指出,将含有16个碳原子的长链醇(如鲸蜡醇)和18个碳原子的长链醇(如硬脂醇)合用,能够显著改善泡沫的性能,且泡沫在温度为36℃时显示出更优异的短期稳定性。前面提到,短链醇(例如乙醇)可有效治疗涉及油性皮肤,感染和炎症(例如痤疮和酒渣鼻)的皮肤疾病。因此,可以将具有治疗效果的长链醇与纤维素衍生物及短链醇合用产生协同作用,用于治疗以油性皮肤和(或)炎症和(或)感染为特征的皮肤病。

油泡沫剂和乳剂型泡沫剂(Oil/emulsion-based foams)

短链醇能提取皮肤中的脂质,因此水醇泡沫剂可能使皮肤干燥和皮肤水分流失加重。油泡沫剂和乳剂型泡沫剂则对皮肤具有重脂化(refatting)作用,减少皮肤水分流失,增加角质层保水能力。此外,该类泡沫剂还具类似乳膏剂减少皮肤皱纹和皮肤脱皮的优点。与其他类型的局部外用泡沫剂相比,近些年来乳剂型泡沫剂的开发受到了人们更多的关注。纳米乳泡沫剂也是乳剂型泡沫剂的一种,它是由尺寸非常小的油相分散在水中形成的。这一系统可能会非常不稳定,因此在开发上存在一定的难度。但是,由于纳米乳泡沫剂的乳滴尺寸很小(<100nm),应用于皮肤后感官良好,且与一般的乳剂型泡沫剂相比,促进皮肤水合的作用更显著。下面将介绍油泡沫剂和乳剂型泡沫剂在皮肤给药和个人护理领域的进展。

有专利公开了一种基本无醇的水包油纳米乳泡沫剂处方,该处方产生的泡沫气泡大小和稳定性都优于一般的水包油乳剂型泡沫剂。研究发现,纳米乳泡沫剂能增加活性物质的皮肤表层渗透性。在这篇专利中,发明者使用了不同类型的油,例如植物油和硅油(这些油也有治疗功效),起到了皮肤保护、润肤和闭合皮肤的作用。在另外一篇专利中,发明者公开了一种至少含有一种极性溶剂(例如二甲基异山梨醇,乙醇)和至少一种疏水性溶剂(例如辛酸/癸酸甘油三酯,矿物油,肉豆蔻酸异丙酯)的乳剂型泡沫剂,可用于治疗各种皮肤病,例如皮炎、皮肤感染、皮脂腺分泌旺盛等,还可用于皮肤蜕皮、皮肤伤口和皮肤烧伤的恢复。人们已知由疏水性载体、极性溶剂和抛射剂(例如碳氢化合物类抛射剂)形成的乳液可能稳定性较差,因此不易产生稳定的泡沫。但是,这篇专利提出将聚合物(例如黄原胶和羟丙基甲基纤维素)与具有碳链长度为15或更长的脂肪醇(例如硬脂醇)的组合物添加到乳液处方中可以增加表面活性剂的发泡能力,从而使泡沫稳定。此外,他们还发现将矿物油和肉豆蔻酸异丙酯作为疏水性载体添加到极性溶剂(如低分子量的乙醇)中,能够抵消短链醇对皮肤结构的不利影响,减少其对皮肤屏障的破坏,从而降低对皮肤的刺激性,且该处方中使用极性溶剂可增强活性成分的的皮肤渗透性并提高其溶解度。银屑病是全世界最常见的一种慢性炎性疾病之一,可用维生素D3(又称胆钙化固醇)和水杨酸治疗。但是,这两种药物组成的复方不稳定,因此有研究者开发了一种水包油乳剂型泡沫剂,该泡沫剂通过将维生素D3和水杨酸分别溶于油相和水相,从而避免了水杨酸对维生素D3的化学稳定性产生不利影响。

尽管乳剂型泡沫剂中的油具有很多有利性质,但是存在产品涂抹于皮肤后易产生油腻感的问题。有趣的是,使用具有挥发性的硅油作为油相时则不会产生油腻感,且这类物质可以减少处方中其他油性成分带来的油腻感。硅油有很多优点,例如可调理肌肤、无味、铺展性和润滑性好,因此在个人护理用品中常作为基底液。但是,硅油具有消泡性,可阻止泡沫的形成或使泡沫快速塌陷。因此,在皮肤外用泡沫剂的开发中,硅油的使用受到很大的限制(尤其是当硅油使用量比较大时)。油泡沫产生的泡沫通常来说非常不稳定,泡沫只能持续约20-30秒。但是最近有专利公开了一类油泡沫剂处方,产生的泡沫在36℃下塌陷时间可延长至5分钟。该类型油泡沫剂处方设计时应考虑的因素有:(i)表面活性剂类型,(ii)硅油的结构,(iii)硅油与表面活性剂的比例,(iv)制备工艺(例如快速冷却和缓慢冷却)。单硬脂酸甘油酯(GMS)或其它脂肪酸单酯乳化能力或表面活性不高,但令人感到惊讶的是,以矿物油作为油相,使用GMS作为表面活性剂,此时却可产生质量优异的泡沫。如果将GMS和具有环状结构的硅油(如环甲硅油)按一定的比例(如1:1至1:4)合用时,具有环状结构的硅油则能够改善泡沫的品质。有意思的是,在制备含有矿物油,硅油和GMS的处方时如果在冷却时采取快速冷却的方法,则也能改善泡沫的品质(硅油应最好在快速冷却结束后加入)。

抗感染泡沫剂(Anti-infection foams)

局部外用泡沫的另一个重要应用是用于治疗由病原微生物或病原体(包括细菌,真菌和病毒)引起的皮肤感染。抗感染泡沫通常包含一种或多种具有抗感染活性的药物,例如抗生素,抗真菌药和抗病毒药。近年来,人们对开发用于治疗感染性皮肤病泡沫剂的兴趣不断增长。口服抗生素会产生全身副作用,例如呼吸道,神经和胃肠道反应。为了减少这些副作用,开发可局部外用的抗生素制剂产品就逐渐受到人们的关注。最近,有研究人员开发了一种新型的局部外用米诺环素泡沫剂,该泡沫剂具有抗炎和抗菌的作用,且安全性,有效性和耐受性好,为治疗轻度至重度痤疮和中度至重度丘疹性酒渣鼻提供了全新的选择。另一个相似的产品——多西环素泡沫剂的临床试验表明,在治疗和预防因使用表皮生长因子受体(EGFR)抑制剂而继发的痤疮样皮疹方面,该药的安全性和耐受性良好。最近,Tamarkin等人在他们的一个专利中公开了基本上不含表面活性剂的新型泡沫剂处方,该处方包含疏水性溶剂、蜡、抛射剂、四环素类抗生素以及一种或多种其他活性成分。该发明的创新之处在于,他们在没有常规的表面活性剂和(或)聚合物的情况下,运用石蜡与油的配比使处方形成了稳定且质量优良的可破裂泡沫。

展望

尽管人们在开发抗菌泡沫剂方面取得了最新进展(例如最大限度地减少了抗生素的全身性副作用),但在治疗细菌性皮肤感染方面仍然存在挑战。健康人的皮肤具有正常的常驻菌群,其中包括诸如表皮葡萄球菌(S. epidermidis)这类细菌。皮肤菌群可抑制其他微生物的过度生长,对皮肤有保护作用。抗生素可能会对皮肤产生刺激性,且抗生素外用可能会几乎杀死皮肤上的所有细菌,使外界病菌,例如耐甲氧西林金黄色葡萄球菌(MRSA)更容易入侵人体。湿疹患者容易因金黄色葡萄球菌引起皮肤感染,例如蜂窝织炎和脓疱病。此外,金黄色葡萄球菌会产生酶和毒素,这些酶和毒素对皮肤的外层极具破坏性。因此,即使在局部外用制剂中使用抗生素(尤其是那些可同时杀死病原性细菌和正常皮肤菌群的抗生素)也不是治疗细菌性皮肤感染的最佳解决方案。此外,抗生素的过度使用使某些细菌产生耐药性,每年有数千人因细菌感染而死亡。因此,开发用于治疗细菌感染性皮肤病且不含抗生素的新型泡沫剂显得尤为重要。

结论

通过本文可以清晰地看出,人们对于开发个人护理和药用局部泡沫剂的兴趣日益浓厚。本文介绍了各类泡沫剂处方的主要成分和泡沫剂的分类。Franz扩散池是用于测定泡沫剂活性成分经皮渗透和分布最常用的装置。通过对该装置进行一些改造,还可以同时用于评价泡沫和泡沫结构的稳定性。局部外用泡沫剂的最新发展和应用表明,将局部泡沫用于治疗慢性皮肤病,尤其是细菌感染性皮肤病,已引起了人们的普遍关注。然而,未来还需要更多有的工作投入到提高泡沫剂的治疗效果上来。本文作者认为,在全球与皮肤和软组织感染有关的病原菌快速产生耐药性的背景下,研发新型的不含抗生素或基本不含抗生素的局部外用泡沫以治疗细菌性皮肤感染是未来研究的一个重要领域。

加载中...