过年三件套:美甲烫发种睫毛,这个环节暗藏致癌风险!
转自:华大基因
过年三件套,美甲烫发种睫毛,各位美女子年前都做了美甲吗?小编做了,但是已经掉干净了,于是我又去看了“春节美甲大赛”,选择下一个美甲款式,大家一起看看,小编选哪个好?
然而,这项指尖上的“美丽行动”却暗藏风险!(虽然但是,小编还是想做保持美丽)
此前,曾有报道称巴西一位女士在做凝胶美甲后数天,手指开始出现肿胀至发黑、流脓,最后因细菌感染引发的蜂窝性组织炎,不得切除指尖保命。这并不是耸人听闻,做凝胶美甲除了有可能引致细菌感染外,更隐藏了多种风险,包括感染、皮肤老化甚至是皮肤癌。
近日,由加州大学圣地亚哥分校的研究人员发表于Nature Communication中的一项研究显示,凝胶美甲所使用的紫外线(Ultraviolet,UV)干燥设备会导致细胞死亡和人类细胞的致癌突变。
研究论文截图图源:NatureCommunications
凝胶甲与传统指甲油最大的分别之一就是在干燥时会使用紫外线(Ultraviolet, UV)灯或LED灯等发光设备。在使用特定光谱的紫外线(340-395纳米)干燥设备照灯后,凝胶甲可快速凝固硬化,比自然风干更快捷。每涂上一层或一部分甲胶,都会照一次灯;图案越复杂,照灯的次数就越多。
不论是UV灯或LED灯,都会释出其中紫外光UVA。UVA可渗透至真皮层,破坏胶原蛋白、弹性纤维及形成透明质酸的纤维母细胞。长期照射,会使皮肤松弛,出现皱纹;也会增加黑色素形成,引起色斑,加速肌肤老化。
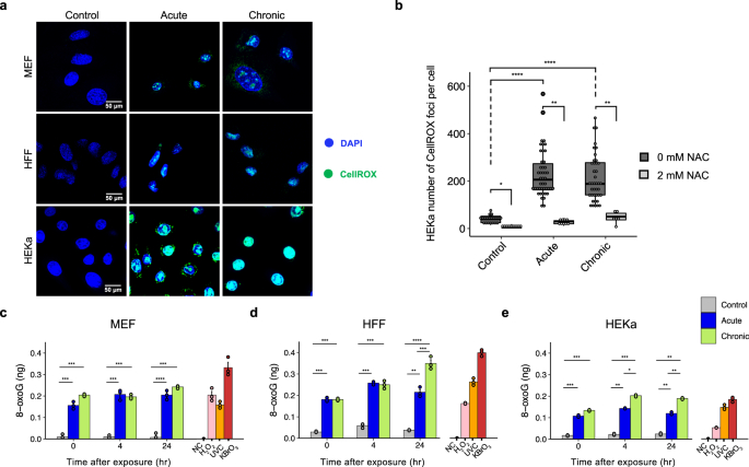
研究人员选择了人类的皮肤角质细胞、成纤维细胞和小鼠胚胎成纤维细胞三种不同类型的细胞,暴露于两种不同条件的设备下:急性暴露和长期暴露于紫外线设备。
在急性暴露下,含有一种细胞类型的培养皿被放置在这些紫外线固化设备中,进行20分钟的治疗。然后取出一个小时来修复或恢复到它们的稳定状态,然后再进行一次20分钟的照射。在慢性曝光下,细胞被放在机器下,每天20分钟,持续三天。
细胞经美甲紫外线干燥机照射后的细胞毒性和基因毒性图源:Nature Communications
细胞经美甲紫外线干燥机照射后的氧化损伤情况图源:Nature Communications
HEKa细胞中的线粒体在美甲紫外线干燥机的照射下被破坏图源:Nature Communications
研究者们发现在这两种条件下都出现了细胞死亡、损伤和DNA突变,活性氧分子(已知会导致DNA损伤和突变)和线粒体功能障碍的升高。研究发现使用这些紫外线设备仅20分钟就导致20%-30%的细胞死亡,而连续三次20分钟的照射则导致65%-70%的受照射细胞死亡。
基因组分析显示,受辐射的细胞中体细胞突变的水平更高,突变模式在黑色素瘤(最严重的皮肤癌之一)患者中普遍存在。
论文的第一通讯作者,加州大学圣地亚哥分校生物工程以及细胞和分子医学教授Ludmil Alexandrov说:“我们看到了多种情况:首先,我们看到DNA被损坏。其次,一些DNA损伤并没有随着时间的推移得到修复,而且在每次接触紫外线指甲油干燥器后,确实导致了突变。最后,我们看到暴露可能导致线粒体功能紊乱,这也可能导致额外的突变。我们观察了皮肤癌患者,我们看到这些患者的突变模式与照射后的细胞完全相同”。
研究人员提醒,虽然结果显示了反复使用这些设备对人类细胞的有害影响,但在结论性地指出使用这些机器导致皮肤癌风险增加之前,还需要进行长期的流行病学研究,以准确量化经常使用紫外线指甲油干燥器的人患手部皮肤癌的风险。
但研究的结果是明确的:长期使用这些紫外线指甲油干燥器发出的辐射可能导致手部癌症,而且紫外线甲油干燥器与日光浴浴床类似,可增加早期皮肤癌的患病风险。
如何降低做美甲的风险?
不做美甲当然是远离风险的最佳方式。但对于爱美星人来说,可以通过一些防护方式降低美甲时对身体所带来的损害。
在涂抹凝胶前应避免过度修剪甲周死皮,最好选择卫生程度高美甲店和专业的美甲技师。选用较优质的美甲产品,使用不含酸的固定剂,以降低对甲面的伤害。
在美甲前30分钟,最好涂上SPF>30的广谱防晒霜或在美甲时戴上露指甲的防护手套等保护措施,降低美甲干燥设备的紫外线影响。美甲后,要注意避免挤压、碰撞或搬移重物,降低甲床分离的风险。美甲后,最好也不要佩戴超过一个月。也不要自行卸甲,造成甲面受损。
不应太过频密地做美甲,让指甲有至少一个月的休息期。美甲前后,注意手部护理,例如涂护甲油、润手霜等。
参考资料:
[1]https://www.nature.com/articles/s41467-023-35876-8
[2]https://www.eurekalert.org/news-releases/976879
[3]http://health.people.com.cn/n1/2023/0122/c14739-32611340.html
[4]https://www.hk01.com/article/702380?utm_source=01articlecopy&utm_medium=referral